XB-ART-48717
Nat Commun
2014 Jan 01;5:3516. doi: 10.1038/ncomms4516.
Show Gene links
Show Anatomy links
EphrinB2 affects apical constriction in Xenopus embryos and is regulated by ADAM10 and flotillin-1.
???displayArticle.abstract???
The Eph/ephrin signalling pathways have a critical function in cell adhesion and repulsion, and thus play key roles in various morphogenetic events during development. Here we show that a decrease in ephrinB2 protein causes neural tube closure defects during Xenopus laevis embryogenesis. Such a decrease in ephrinB2 protein levels is observed on the loss of flotillin-1 scaffold protein, a newly identified ephrinB2-binding partner. This dramatic decline in ephrinB2 protein levels on the absence of flotillin-1 expression is specific, and is partly the result of an increased susceptibility to cleavage by the metalloprotease ADAM10. These findings indicate that flotillin-1 regulates ephrinB2 protein levels through ADAM10, and is required for appropriate neural tube morphogenesis in the Xenopus embryo.
???displayArticle.pubmedLink??? 24662724
???displayArticle.pmcLink??? PMC4120273
???displayArticle.link??? Nat Commun
???displayArticle.grants??? [+]
DE016289 NIDCR NIH HHS, R01 DE016289 NIDCR NIH HHS, Intramural NIH HHS
Species referenced: Xenopus laevis
Genes referenced: actl6a adam10 adam17 efnb1 efnb2 efnb3 flot1 flot2 igf2bp3 isyna1 mapk1
???displayArticle.morpholinos??? adam10 MO1 adam13 MO4 adam17 MO1 efnb2 MO2 flot1 MO1 flot1 MO2
???attribute.lit??? ???displayArticles.show???
|
|
Figure 2. Loss of flotillin-1 leads to a reduction in ephrinB2 expression(a) Injection scheme. CoMO with ephrinB2 RNA is injected into one cell of two-cell stage embryos, and F1MO along with ephrinB2 RNA and GFP RNA were injected into the other cell. (b) ephrinB2 expression is reduced in the absence of Flotillin-1a. F1aMO, ephrinB2-HA RNA and GFP RNA co-injected cells are green. CoMO and ephrinB2-HA RNA co-injected cells are not green. EphrinB2-HA expression is visualized in red. Cells containing F1aMO, but displaying reduced ephrinB-HA expression are outlined in white dots. Scale bar represents 20 µm. (c) F1bMO decreases ephrinB2 expression. F1bMO, ephrinB2-Flag RNA and GFP RNA co-injected cells fluoresce green. CoMO and ephrinB2-Flag RNA co-injected cells are not green. EphrinB2-HA expression is visualized in red. Arrowheads indicate GFP-expressing cells that harbor the F1bMO. Scale bar represents 20 µm. (d) Flotillin-1 knockdown specifically causes ephrinB2 loss. Embryos were injected with HA-tagged ephrinB1, -B2 or -B3 RNAs along with either CoMO or F1aMO. Western analysis was performed with anti-HA antibody and anti-Erk2 as a loading control. (e) EphrinB2 loss due to the F1aMO is rescued by re-expression of flotillin-1a. Western analysis of embryos injected with ephrinB2-HA RNA and F1aMO, with or without F1aΔUTR-Flag RNA. (f) Decrease in ephrinB2 due to F1bMO is rescued by F1bΔUTR-Flag expression. Western analysis of embryos injected with ephrinB2-HA RNA and F1bMO, with or without F1bΔUTR-Flag RNA.. (g) Western analysis of endogenous ephrinB2 protein in neural folds that have been injected with the indicated MOs, and blotted using the indicated antibodies. Erk2 is used as a loading control. (h) Western analysis of endogenous ephrinB1 protein in neural folds that have been injected with the indicated MOs, and blotted using the indicated antibodies. Erk2 is used as a loading control. |
|
|
Figure 3. The ephrinB2 ectodomain is important for decreased ephrinB2 expression in the absence of flotillin-1(a) Deletion of the ephrinB2 ectodomain stabilizes its expression in the absence of flotillin-1. A schematic diagram of ephrinB2 and mutants is displayed, along with Western analysis of embryos injected with CoMO or F1aMO and wild-type (WT) ephrinB2, ephrinB2Δ60 or ephrinB2TM-Cyto RNAs. (b) ephrinB1 as well as ephrinB2 are associated with flotillin-1. Flotillin1a-HA or flotillin1b-HA RNA was injected with or without ephrinB1-Flag, ephrinB2-Flag, or ephrinB3-Flag RNA. Flotillin-1 was immunoprecipitated with anti-HA antibody, and immunoblotted with Flag antibody to detect ephrinBs. EphrinB1 and ephrinB2 were co-immunoprecipitated with Flotillin-1a and Flotillin-1b. Protein expression was confirmed in whole lysates by Western blotting with the indicated antibodies. (c) The ephrinB2 ectodomain makes ephrinB2 protein susceptible to decreased expression in the presence of the F1aMO. The domain structure of B1B2-HA and B2B1-HA chimeric proteins is displayed, along with Western analysis of embryos injected with F1aMO or CoMO and the indicated chimeric ephrinBs. Erk2 is used as a loading control. |
|
|
Figure 4. ADAM10 is responsible for the loss of ephrinB2 expression in the absence of flotillin-1(a) Metalloproteases are responsible for the loss of ephrinB2 expression in the absence of flotillin-1. Western analysis of ephrinB2-HA expression in the presence of CoMO or F1aMO and increasing amounts of the broad-spectrum metalloprotease inhibitors BB-94 and GM6001, as indicated. (b) ADAM10 reduces ephrinB2 expression, but is inhibited by the presence of endogenous flotillin-1. Western analysis of ephrinB2-HA in embryos injected with ADAM10MO and/or F1aMO, and ADAM10-V5 RNA as indicated. Erk2 is used as a loading control. (c) Specific knockdown of ADAM10 rescues ephrinB2 loss in the presence of F1aMO. Western analysis of ephrinB2-HA in the presence of F1aMO alone or with the indicated ADAM MO. Erk2 is used as a loading control. (d) ADAM10 overexpression reduces ephrinB2 expression in a dose-dependent manner. Western analysis of embryos expressing ephrinB2-HA with increasing amounts of ADAM10-V5 or ADAM17-V5. (e) EphrinB2 amino acid sequence. Black line indicates the globular region of the ephrinB2 ectodomain that is known to bind Eph receptors. The black boxes indicate amino acids 168–177, 182–194, and 197–218 in the juxtamembrane region of the ephrinB2 ectodomain, the grey box denotes the transmembrane domain, and the six asterisks indicate the six tyrosine residues in the intracellular domain of ephrinB2. (f) Amino acids 182–214 of ephrinB2 are important for the decrease in ephrinB2 mediated by F1MO. Western analysis of ephrinB2 mutants lacking the indicated amino acids or juxtamembrane domain in the presence or absence of F1aMO. (g) Amino acids 182–214 of ephrinB2 are important for the decrease in ephrinB2 mediated by ADAM10. Western analysis of ephrinB2 mutants lacking the indicated amino acids or juxtamembrane domain in the presence or absence of ADAM10. |
|
|
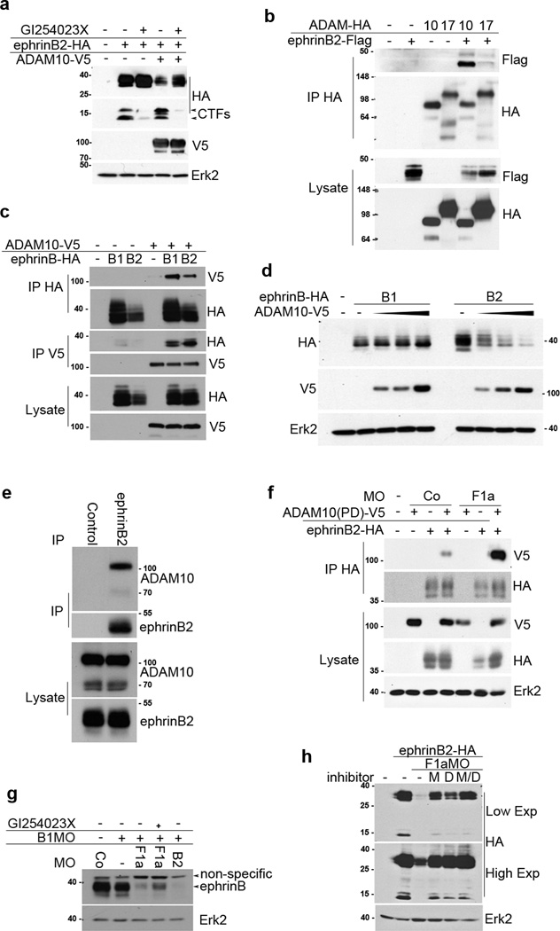
Figure 5. ADAM10 cleaves ephrinB2 and regulates ephrinB2 protein levels(a) ADAM10 is responsible for shedding of the ephrinB2 ectodomain. Western analysis of embryos expressing ephrinB2-HA with ADAM10-V5 and/or the ADAM10 specific inhibitor GI254023X. The full-length ephrinB2-HA and the C-terminal fragments (CTFs) of ephrinB2-HA are indicated. ADAM10-V5 is indicated, as is the Erk2 loading control.. (b) EphrinB2 associates with ADAM10. ADAM10-HA immunoprecipitation and Western analysis from embryonic lysates co-expressing ephrinB2-Flag and ADAM10-HA or ADAM17-HA. Direct lysates are probed with anti-Flag or HA as indicated. (c) ADAM10 associates with ephrinB1 as well as ephrinB2. Western analysis of the indicated IPs or direct lysates from oocytes expressing ephrinB2-HA or ephrinB1-HA alone or with ADAM10-V5. (d) ADAM10 specifically targets ephrinB2. Western analysis with indicated antibodies of lysates from embryos exogenously expressing increasing amounts of ADAM10-V5 along with ephrinB1-HA or ephrinB2-HA. (e) Endogenous ADAM10 associates with ephrinB2. EphrinB2 was immunoprecipitated from HT-29 cells and Western analysis was performed using anti-ephrinB2 or ADAM10 antibodies. EphrinB2 and ADAM10 expression levels in HT-29 cell lysates are shown. (f) In the presence of MG132, F1aMO leads to increased association between exogenously expressed ephrinB2 and ADAM10. Western analysis of the HA (ephrinB2) IPs and direct lysates from embryos co-expressing ephrinB2-HA and an ADAM10 mutant with compromised protease activity (ADAM10 PD-V5) and injected with the indicated MOs. (g) Endogenous ephrinB2 is cleaved and degraded in the presence of F1aMO, but is partially rescued by an ADAM10 specific inhibitor. Western analysis of lysates from neural folds of embryos injected with the indicated MOs, and the ADAM10 inhibitor GI254023X (st. 9 injection into the blastocoel). Westerns were probed using C-18 (pan-ephrinB) and ERK2 antibodies. (h) ephrinB2 is degraded by both the proteosomal and dynamin-dependent degradation pathways in the absence of flotillin-1. Western analysis with the indicated antibodies of embryos injected with ephrinB2-HA RNA alone or with F1aMO, and treated with vehicle control DMSO (−), or MG132 (M), and/or dynamin inhibitor dynasore (D). Erk2 is used as loading control. |
|
|
Figure 6. ephrinB2 protein half-life is decreased in the absence of flotillin-1 and partially rescued by the ADAM10 inhibitor(a) Two-cell stage embryos were injected with carefully titrated ephrinB2-HA RNA along with control MO or F1aMO to yield roughly equivalent ephrinB2 protein levels when embryos reached the early neurula stages. A group of the injected embryos was subjected to a secondary injection into the blastocoel at stage 9 with ADAM10 inhibitor (10 nl of 1 mM), and the archenteron cavity (stage 14) with cycloheximide (10 nl of 75 ug/ul), and externally incubated in cycloheximide (7.5 ug/ul) to block further protein synthesis for the indicated times. Western blot analysis was performed on the embryonic lysates using HA antibodies, or Erk2 antibodies (as a loading control). (b) A graph of the mean band intensities as measured by Image J software shows the approximate half-lives in the presence of cycloheximide and the indicated MOs and ADAM10 inhibitor. The ephrinB2 C-terminal fragments (short arrow) and the full length protein (long arrow) are indicated. These data are the result of three independent experiments and +/− represents sd. (c) Endogenous surface ephrinB2 levels are reduced by knockdown of flotillin-1, but prominently rescued by the ADAM10 inhibitor. Embryos were injected with the indicated MOs and inhibitors. Neural folds were excised and left non-biotinylated (lane 1) or biotinylated. Lysates were prepared and cell surface proteins immunoprecipitated with streptavidin conjugated sepharose. Western analysis of biotin labelled cell surface proteins was performed using anti ephrinB antibody. Direct Western analysis of neural fold lysates were probed for ephrinB. Erk2 expression is shown as a loading control. |
|
|
Figure 7. ephrinB2 and flotillin-1 morphants show neural tube closure defects(a) Neural tube closure defects in ephrinB2 or flotillin-1 morphants. Dorsal view of stage 18 control, ephrinB2, flotillin-1a or flotillin-1b MO-injected embryos, and those co-injected with morpholino-resistant RNA (B211MT-HA for B2MO, F1aÎUTR-Flag for F1aMO and F1bÎUTR-Flag for F1bMO) Left is anterior, and right is posterior. (b) Quantification of neural tube closure defects in ephrinB2 or flotillin-1 morphants. Embryos showing a single dorsal line were counted as having closed neural tubes. At least three independent experiments were performed and error bars indicate standard deviation (s.d.) (c) ephrinB2, flotillin-1a or flotillin-1b MOs were injected into embryos, and neural tube closure was examined at neurula (st. 18/19) and swimming tadpole stages. Note the anterior neural tube defects. (d) Percentage of neural tube closure in ephrinB2 MO, flotillin-1a MO or flotillin-1b MO-injected embryos. Note that the percentage of neural tube closure is somewhat elevated at later stages in B2MO, F1aMO and F1bMO-injected embryos, indicating that some of the embryos displayed a profound delay in neural tube closure, while others retain an open neural tube. Error bars indicate s. d. (e) ephrinB1 MO or flotillin-2 MO injected embryos show normal neural tube closure. |
|
|
Figure 8. Neuroepithelial cells of flotillin-1 and ephrinB2 morphants fail to apically constrict in the presumptive neural tube(a) Apical constriction defects of ephrinB2 and flotillin-1 morphants. B2MO or F1bMO were injected into one side of the embryos along with GFP RNA as a tracer. At the neurula stage, embryos were stained with anti-tubulin (green) antibody to outline the cells and with anti-GFP (red) antibody to label the injected side. Cell shapes are outlined below. Blue; uninjected cells, red; MO injected cells. Scale bar represents 50 µm. (b) The average ratios of the apical surfaces to the perimeters among five different cells on each side of the midline were calculated for five different embryos. Blue bars; uninjected side, red bars; MO injected side. (c) Decreased actin intensity in ephrinB2 or flotillin-1 morphants. Each embryo was injected with the indicated MO and GFP RNA with or without the appropriate rescue RNA as indicated. GFP (green) shows the injected side, and actin is stained red (phalloidin staining). In the third column, the neuroepithelum is outlined in green on the MO-injected side and red on the uninjected side. Red boxed regions from embryos in the second column are presented as enlarged images in the fourth and fifth columns. Horizontal scale bar represents 300 µm and vertical scale bar 50 µm. (d) Total actin intensity is decreased in ephrinB2 or flotillin-1 morphants. Percent total actin intensities were calculated for the uninjected or injected side of the embryo using the methodology described in the Methods section. A two-tailed t-test was used to generate the P value. These results represent three independent experiments. Error bars represent s.d. |
|
|
Figure 9. Neural tube closure defects of F1aMO-injected embryos are caused by loss of ephrinB2(a) EphrinB2 expression in F1aMO-injected embryos rescues neural tube closure defects. Dorsal view of embryos injected with F1aMO or CoMO alone or with F1aΔUTR-HA or ephrinB2-HA (1.5 ng) RNA as indicated. (b) Titration of ephrinB2-HA expression with F1aMO. Western analysis of embryos from (a) injected with F1aMO and ephrinB2-HA RNA (1.5 ng) or F1aΔUTR-HA RNA. (c) EphrinB2-HA expression as well as flotillin-1aΔUTR-HA expression partially rescues neural tube closure defects observed in F1aMO-injected embryos. Percentages of neural tube closures in (a) were calculated for the indicated MO and RNA injections. The results represent three independent experiments. Error bars represent s.d. (d) F1aMO-induced decrease in mean actin intensity is rescued by ephrinB2. Confocal image of the neural tube of embryos injected with a high level (1.5 ng) or a low level (1 ng) of ephrinB2 RNA and the F1aMO. GFP (green) marks the injected side, and actin is stained red (phalloidin staining) on both sides as in Fig. 8c. Scale bar represents 300 µm. (e) Quantification of total actin intensity in neuroepithelium from (d). These results represent two independent experiments. Error bars denote s.d. (f) Western blot showing ephrinB2 expression levels in (d). |
|
|
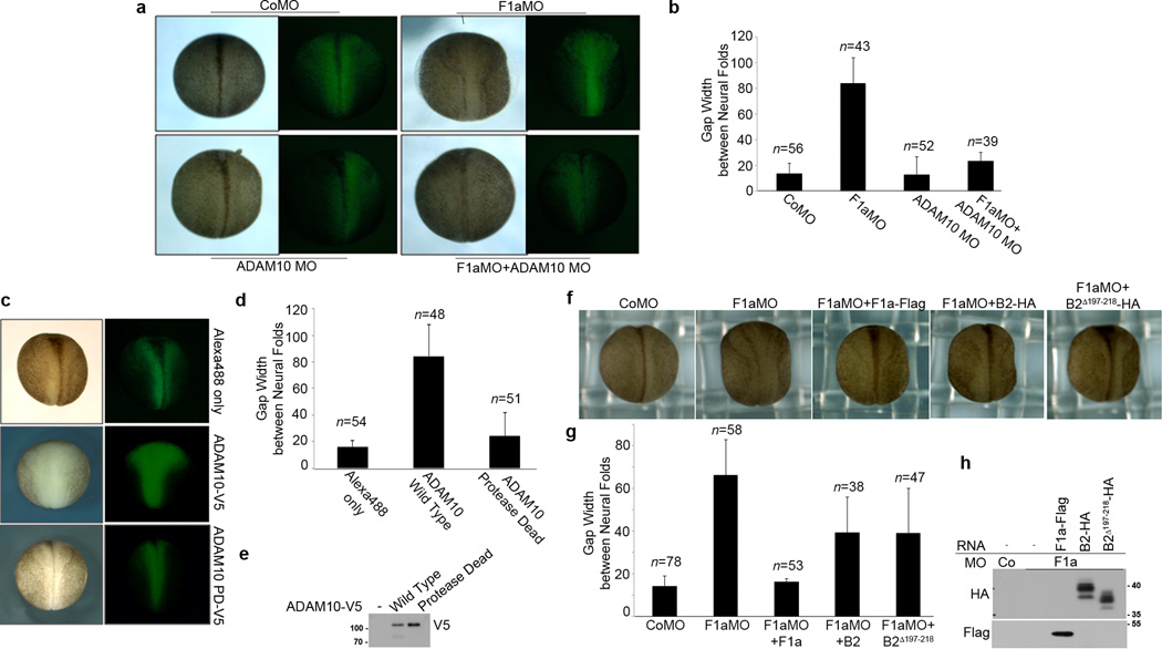
Figure 10. Loss of ADAM10 rescues F1aMO-induced neural tube defects, while over-expression of ADAM10 causes neural tube defects(a) Knockdown of ADAM10 rescues neural tube closure defects induced by F1aMO. Two dorsal cells of four cell stage embryos were injected with Alexa 488 conjugated dextran (green) and the F1aMO alone or an ADAM10 MO, or both. Presented are dorsal view images with light and fluorescent microscopy. (b) The gap width of the neural tubes in the embryos injected with the indicated MOs in (a) were measured and the average gap width and s.d. are presented in the histogram. (c) Overexpression of ADAM10 causes neural tube closure defects. Dorsal view with light and fluorescent microscopy of embryos that were injected with Alexa 488 conjugated dextran (green - tracer) alone, or with ADAM10-V5 RNA, or RNA encoding an ADAM10 mutant with compromised protease activity (ADAM10 PD-V5). (d) The width of the neural tubes in the embryos injected with the indicated reagents in (c) were measured and the average width and s.d. are presented in the histogram. (e) Western blot of lysates from the injected embryos in (c), probed with V5 antibody. (f) An ephrinB2 mutant that is resistant to ADAM10 cleavage rescues F1aMO-induced neural tube defects. Dorsal view of embryos that were injected with either control MO or F1aMO and RNA encoding flotillin-1a-Flag, or high levels of ephrinB2-HA (1.6 ng/embryo), or low levels of cleavage-resistant ephrinB2Δ197–218--HA (0.4 ng/embryo). (g) The gap widths of the neural tubes in the embryos injected with the indicated reagents in (f) were measured and the average width and s.d. are presented in the histogram. (h) Western analysis of the embryonic lysates from (f) using the indicated antibodies to show expression of flotillin-1-Flag, ephrinB2-HA, and ephrinB2Δ197–218. |
References [+] :
Adams,
Roles of ephrinB ligands and EphB receptors in cardiovascular development: demarcation of arterial/venous domains, vascular morphogenesis, and sprouting angiogenesis.
1999, Pubmed
Adams, Roles of ephrinB ligands and EphB receptors in cardiovascular development: demarcation of arterial/venous domains, vascular morphogenesis, and sprouting angiogenesis. 1999, Pubmed
Anders, Regulation of the alpha-secretase ADAM10 by its prodomain and proprotein convertases. 2001, Pubmed
Arvanitis, Ephrin B1 maintains apical adhesion of neural progenitors. 2013, Pubmed
Babuke, Dissecting the molecular function of reggie/flotillin proteins. 2007, Pubmed
Bai, Protease regulation: the Yin and Yang of neural development and disease. 2011, Pubmed
Black, A metalloproteinase disintegrin that releases tumour-necrosis factor-alpha from cells. 1997, Pubmed
Blanchet, Cripto recruits Furin and PACE4 and controls Nodal trafficking during proteolytic maturation. 2008, Pubmed
Chong, Fibroblast growth factor receptor-mediated rescue of x-ephrin B1-induced cell dissociation in Xenopus embryos. 2000, Pubmed , Xenbase
Cousin, ADAM13 function is required in the 3 dimensional context of the embryo during cranial neural crest cell migration in Xenopus laevis. 2012, Pubmed , Xenbase
Dollar, Regulation of Lethal giant larvae by Dishevelled. 2005, Pubmed , Xenbase
Dravis, Ephrin-B reverse signaling controls septation events at the embryonic midline through separate tyrosine phosphorylation-independent signaling avenues. 2011, Pubmed
Edwards, The ADAM metalloproteinases. 2008, Pubmed
Fecchi, Spatial and temporal regulation of GLUT4 translocation by flotillin-1 and caveolin-3 in skeletal muscle cells. 2006, Pubmed
Fernow, Reggie-1 and reggie-2 localize in non-caveolar rafts in epithelial cells: cellular localization is not dependent on the expression of caveolin proteins. 2007, Pubmed
Georgakopoulos, Metalloproteinase/Presenilin1 processing of ephrinB regulates EphB-induced Src phosphorylation and signaling. 2006, Pubmed
Guillaume, Flotillin microdomains stabilize cadherins at cell-cell junctions. 2013, Pubmed
Haining, The TspanC8 subgroup of tetraspanins interacts with A disintegrin and metalloprotease 10 (ADAM10) and regulates its maturation and cell surface expression. 2012, Pubmed
Hattori, Regulated cleavage of a contact-mediated axon repellent. 2000, Pubmed
Helbling, The receptor tyrosine kinase EphB4 and ephrin-B ligands restrict angiogenic growth of embryonic veins in Xenopus laevis. 2000, Pubmed , Xenbase
Helbling, Comparative analysis of embryonic gene expression defines potential interaction sites for Xenopus EphB4 receptors with ephrin-B ligands. 1999, Pubmed , Xenbase
Himanen, Crystal structure of an Eph receptor-ephrin complex. , Pubmed
Hwang, Furin is an endogenous regulator of alpha-secretase associated APP processing. 2006, Pubmed
Janes, Adam meets Eph: an ADAM substrate recognition module acts as a molecular switch for ephrin cleavage in trans. 2005, Pubmed
Kida, Daam1 regulates the endocytosis of EphB during the convergent extension of the zebrafish notochord. 2007, Pubmed
Klein, Eph/ephrin signalling during development. 2012, Pubmed
Klein, Eph/ephrin signaling in morphogenesis, neural development and plasticity. 2004, Pubmed
Kuhn, ADAM10 is the physiologically relevant, constitutive alpha-secretase of the amyloid precursor protein in primary neurons. 2010, Pubmed
Lee, Dishevelled mediates ephrinB1 signalling in the eye field through the planar cell polarity pathway. 2006, Pubmed , Xenbase
Ludwig, Metalloproteinase inhibitors for the disintegrin-like metalloproteinases ADAM10 and ADAM17 that differentially block constitutive and phorbol ester-inducible shedding of cell surface molecules. 2005, Pubmed
Marston, Rac-dependent trans-endocytosis of ephrinBs regulates Eph-ephrin contact repulsion. 2003, Pubmed
Morita, Nectin-2 and N-cadherin interact through extracellular domains and induce apical accumulation of F-actin in apical constriction of Xenopus neural tube morphogenesis. 2010, Pubmed , Xenbase
Moss, Cloning of a disintegrin metalloproteinase that processes precursor tumour-necrosis factor-alpha. 1997, Pubmed
Nishimura, Planar cell polarity links axes of spatial dynamics in neural-tube closure. 2012, Pubmed
Otto, The roles of flotillin microdomains--endocytosis and beyond. 2011, Pubmed
Pandur, Xenopus flotillin1, a novel gene highly expressed in the dorsal nervous system. 2004, Pubmed , Xenbase
Pasquale, Eph receptor signalling casts a wide net on cell behaviour. 2005, Pubmed
Pitulescu, Eph/ephrin molecules--a hub for signaling and endocytosis. 2010, Pubmed
Reiss, ADAM10 cleavage of N-cadherin and regulation of cell-cell adhesion and beta-catenin nuclear signalling. 2005, Pubmed
Roitbak, A polycystin multiprotein complex constitutes a cholesterol-containing signalling microdomain in human kidney epithelia. 2005, Pubmed
Rolo, Morphogenetic movements driving neural tube closure in Xenopus require myosin IIB. 2009, Pubmed , Xenbase
Sawyer, Apical constriction: a cell shape change that can drive morphogenesis. 2010, Pubmed , Xenbase
Smith, The EphA4 and EphB1 receptor tyrosine kinases and ephrin-B2 ligand regulate targeted migration of branchial neural crest cells. 1997, Pubmed , Xenbase
Stuermer, The reggie/flotillin connection to growth. 2010, Pubmed
Suzuki, Molecular mechanisms of cell shape changes that contribute to vertebrate neural tube closure. 2012, Pubmed
Tanaka, The C-terminus of ephrin-B1 regulates metalloproteinase secretion and invasion of cancer cells. 2007, Pubmed
Tanaka, Association of Dishevelled with Eph tyrosine kinase receptor and ephrin mediates cell repulsion. 2003, Pubmed , Xenbase
Toth, Crystal structure of an ephrin ectodomain. 2001, Pubmed
Vassilieva, Flotillin-1 stabilizes caveolin-1 in intestinal epithelial cells. 2009, Pubmed
Wallingford, Neural tube closure and neural tube defects: studies in animal models reveal known knowns and known unknowns. 2005, Pubmed
Wang, Molecular distinction and angiogenic interaction between embryonic arteries and veins revealed by ephrin-B2 and its receptor Eph-B4. 1998, Pubmed
Weber, Ectodomain shedding and ADAMs in development. 2012, Pubmed
Wei, Conservation and divergence of ADAM family proteins in the Xenopus genome. 2010, Pubmed , Xenbase
Wei, ADAM13 induces cranial neural crest by cleaving class B Ephrins and regulating Wnt signaling. 2010, Pubmed , Xenbase
Wilkinson, How attraction turns to repulsion. 2003, Pubmed
Zimmer, EphB-ephrinB bi-directional endocytosis terminates adhesion allowing contact mediated repulsion. 2003, Pubmed
