XB-ART-48702
PLoS One
2014 Mar 18;93:e92113. doi: 10.1371/journal.pone.0092113.
Show Gene links
Show Anatomy links
Ascl1 as a novel player in the Ptf1a transcriptional network for GABAergic cell specification in the retina.
???displayArticle.abstract???
In contrast with the wealth of data involving bHLH and homeodomain transcription factors in retinal cell type determination, the molecular bases underlying neurotransmitter subtype specification is far less understood. Using both gain and loss of function analyses in Xenopus, we investigated the putative implication of the bHLH factor Ascl1 in this process. We found that in addition to its previously characterized proneural function, Ascl1 also contributes to the specification of the GABAergic phenotype. We showed that it is necessary for retinal GABAergic cell genesis and sufficient in overexpression experiments to bias a subset of retinal precursor cells towards a GABAergic fate. We also analysed the relationships between Ascl1 and a set of other bHLH factors using an in vivo ectopic neurogenic assay. We demonstrated that Ascl1 has unique features as a GABAergic inducer and is epistatic over factors endowed with glutamatergic potentialities such as Neurog2, NeuroD1 or Atoh7. This functional specificity is conferred by the basic DNA binding domain of Ascl1 and involves a specific genetic network, distinct from that underlying its previously demonstrated effects on catecholaminergic differentiation. Our data show that GABAergic inducing activity of Ascl1 requires the direct transcriptional regulation of Ptf1a, providing therefore a new piece of the network governing neurotransmitter subtype specification during retinogenesis.
???displayArticle.pubmedLink??? 24643195
???displayArticle.pmcLink??? PMC3958475
???displayArticle.link??? PLoS One
Species referenced: Xenopus laevis
Genes referenced: ascl1 atoh7 dpysl3 gad1 gad1.2 hand2 myc neurod1 neurog2 phox2a ptf1a slc17a7 th tubb2b
???displayArticle.morpholinos??? ascl1 MO1 ascl1 MO2 hand2 MO1 phox2a MO1 ptf1a MO3
???attribute.lit??? ???displayArticles.show???
|
|
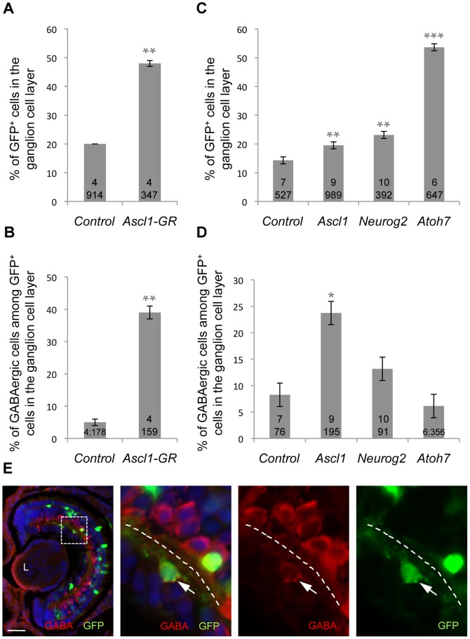
Figure 2. Ascl1 overexpression in the retina favours GABAergic cell genesis.Cell fate analysis following overexpression of the indicated construct by either mRNA injection in one blastomere at the four-cell stage and dex treatment at stage 16 (A, B; analysis at stage 38) or in vivo lipofection at the neurula stage (C, D; analysis at stage 41). In both cases, GFP was used as a tracer to visualize injected/transfected cells. Note that Ascl1, Neurog2 and Atoh7 lipofections all result in an increased percentage of cells in the ganglion cell layer but only Ascl1-overexpressing cells are biased towards a GABAergic destiny. Total number of analyzed retinas and counted cells per condition is indicated in each bar. Values are given as mean +/– s.e.m. p<0,001 (***), p<0,01 (**), p<0,05 (*) (Student’s t-test). (E) shows a typical section of stage 41 retinas lipofected with GFP plus Ascl1 and immunostained with anti-GABA (red) and anti-GFP (green) antibodies. Panels on the right are higher magnifications of the dotted square delineated region. The dotted line indicates the inner plexiform layer, with the ganglion cell layer on the left and the inner nuclear layer on the right. White arrow points to a transfected GABA-positive cell within the ganglion cell layer. L: Lens. Scale bar represents 300 μm (heads) or 50 μm (sections). |
|
|
Figure 3. Comparison of GABAergic and glutamatergic inducing activities of five different bHLH factors.Whole mount in situ hybridization analyses of tubb2b, VGlut1 or gad1 expression on stage 24 embryos injected with the indicated mRNAs in one blastomere at the two-cell stage. (A) Arrows indicate ectopic expression in the epidermis (anterior on the left, dorsal side up). All the tested bHLH factors exhibit neurogenic activity, as inferred from tubb2b ectopic expression. However, only Ascl1 specifically induces gad1+ neurons without inducing VGlut1+ ones. (B, C) Quantification of embryos displaying VGlut1 (B) or gad1 (C) ectopic expression. Ascl1 interferes with Ptf1a-, Neurog2-, NeuroD1- and Atoh7-dependent production of VGlut1+ neurons, while none of these factors affect Ascl1 GABAergic inducing activity. (D) Quantification of embryos with weak or strong ectopic gad1 staining following mRNA injection of Ascl1 alone or together with Neurog2. Note that Neurog2 enhances Ascl1 GABAergic inducing activity. Total number of analyzed embryos per condition is indicated in each bar. Error bars represent 95% confidence intervals. p<0,001 (***), p<0,01 (**), p<0,05 (*) (binomial test). Scale bar represents 500 μm. |
|
|
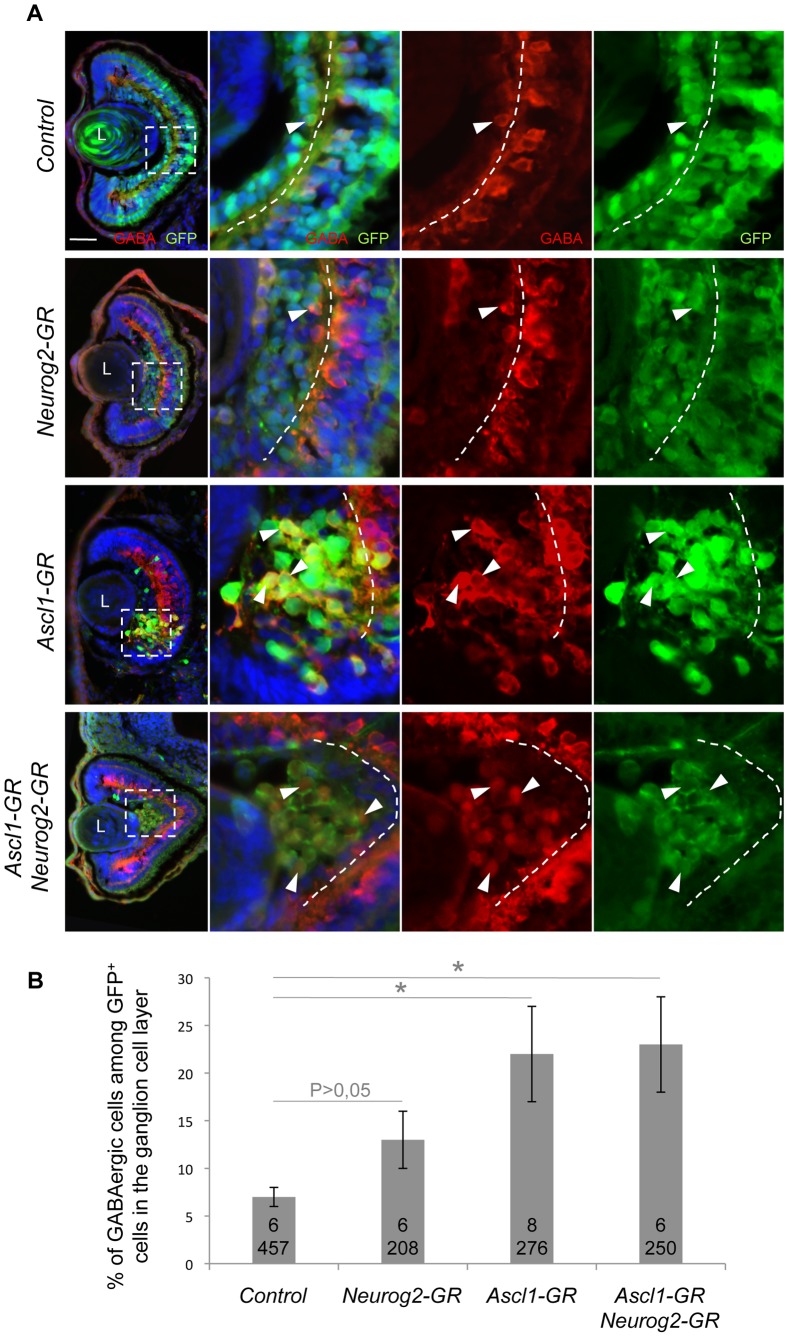
Figure 4. Ascl1 overexpression together with Neurog2 still promotes production of GABAergic cells in the retina.(A) Stage 41 retinal sections immunostained with anti-GABA (red) and anti-GFP (green) antibodies. Embryos were injected with the indicated mRNAs in one blastomere at the four-cell stage and treated with dexamethasone at stage 16. Panels on the right are higher magnifications of the dotted square delineated region. The dotted line indicates the inner plexiform layer. Arrowheads point to GFP/GABA-positive cells within the ganglion cell layer. (B) Quantification of GABAergic cell proportion among GFP+ cells in the ganglion cell layer, showing that Ascl1 GABAergic inducing activity is not affected by Neurog2 misexpression. Total number of analyzed retinas and counted cells per condition is indicated in each bar. p<0,05 (*) (Student’s t-test). Values are given +/– s.e.m. L: Lens. Scale bar represents 50 μm. |
|
|
Figure 5. Comparison of the catecholaminergic inducing activities of five different bHLH factors.(A) Whole mount in situ hybridization analysis of Tyrosine Hydroxylase (TH) expression on stage 24 embryos injected with the indicated mRNAs in one blastomere at the two-cell stage (anterior on the left, dorsal side up). Arrowheads indicate the position of previously described TH-positive antero-ventral neurons [53], while arrows point to ectopic TH staining. Note that, among all tested bHLH factors, only Ascl1 induces ectopic TH expression. Sibling embryos were also hybridized with the tubb2b probe as a positive control (see Figure 3A). (B) Quantification of embryos displaying ectopic TH+ neurons, showing that Neurog2 and Ptf1a significantly reduce the catecholaminergic inducing activity of Ascl1. Total number of analyzed embryos per condition is indicated in each bar. Error bars represent 95% confidence intervals. p<0,05 (*) (binomial test). Scale bar represents 500 μm. |
|
|
Figure 6. Mapping of Ascl1 and Neurog2 domains accounting for their functional specificity in neuronal subtype specification.(A) bHLH protein sequences of the Myc-tagged inducible Ascl1:Neurog2 chimeric constructs used in B and C. Ascl1 and Neurog2 sequences are depicted in red and black, respectively. Shown on the right and illustrated in (C) is the ability of the different proteins to induce dpysl3, VGlut1, gad1 or TH. Percentages of embryos with ectopic expression are indicated. (B, C) Embryos were injected in one blastomere at the four-cell stage with the indicated wild-type or chimeric mRNA and dexamethasone was added at stage 13. (B) Western-blot using an anti-Myc antibody showing that each chimeric protein has been produced. Detection of GAPDH serves as a loading control. (C) Whole mount in situ hybridization analyses of dpysl3, VGlut1, gad1 or TH expression on stage 22 or 28 injected embryos (anterior on the right, dorsal side up). Altogether, these domain-swapping experiments show that the GABAergic inducing activity of Ascl1 resides in its basic domain, while the glutamatergic inducing activity of Neurog2 is imparted by its HLH domain. In each panel the number of analysed embryos is indicated. Scale bar represents 250 μm. |
|
|
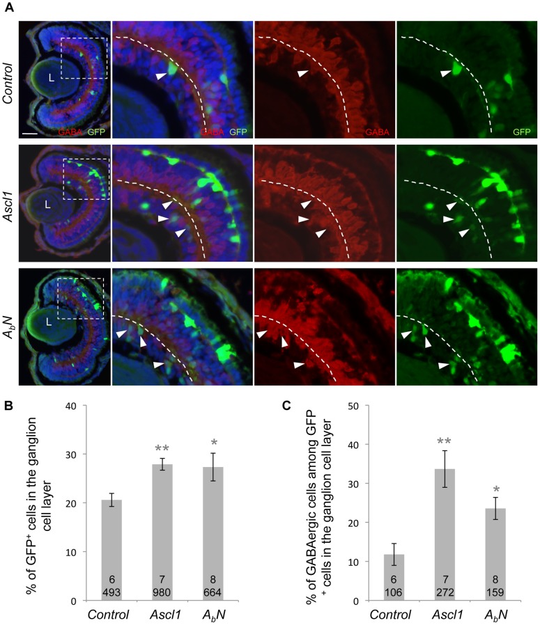
Figure 7. Retinal GABAergic inducing activity of Ascl1 resides in its basic domain.(A) Stage 41 retinal sections immunostained with anti-GABA (red) and anti-GFP (green) antibodies. Embryos were lipofected with Ascl1 or the inducible ABN chimeric construct (encoding a Neurog2 protein with the basic domain of AsclI). Dexamethasone was added immediately after lipofection at stage 18. Panels on the right are higher magnifications of the dotted square delineated region. The dotted line indicates the inner plexiform layer. Arrowheads indicate GABA+/GFP+ cells within the ganglion cell layer. (B-C) Quantification of GFP+ cells and GABA+/GFP+ in the ganglion cell layer showing that similarly to Ascl1, ABN increases the percentage of cells in the ganglion cell layer but also biases these cells towards a GABAergic destiny. Total number of analyzed retinas and counted cells per condition is indicated in each bar. Values are given as mean +/– s.e.m. p<0,01 (**), p<0,05 (*) (Student’s t-test). L: Lens. Scale bar represents 50 μm. |
|
|
Figure 8. Distinct transcriptional networks sustain Ascl1 GABAergic and catecholaminergic inducing activities.Whole mount in situ hybridization analyses of TH or gad1 expression on stage 24 embryos following injection of mRNA and/or morpholinos (Mo), as indicated, in one blastomere at the two-cell stage. (A, C) Arrows point to ectopic TH or gad1 expression (anterior on the left, dorsal side up). Sibling embryos were also hybridized with the tubb2b probe as a positive control (data not shown). (B, D) Quantification of embryos displaying ectopic TH or gad1 expression. Note that Phox2a and Hand2 knockdown significantly reduces Ascl1 ability to induce TH expression but does not impair its GABAergic inducing activity (B), which specifically depends on Ptf1a (D). Total number of analyzed embryos per condition is indicated in each bar. Error bars represent 95% confidence intervals. P<0,001 (***), p<0,01 (**) (binomial test). Scale bar represents 500 μm. |
|
|
Figure 9. Ptf1a is a direct transcriptional target of Ascl1.(A) Whole mount in situ hybridization analyses of Ptf1a expression on stage 22 embryos injected with Ascl1 or Neurog2 mRNA in one blastomere at the two-cell stage. Note that Ascl1 is able to activate Ptf1a expression in the epidermis (arrow). Sibling embryos were also hybridized with the tubb2b probe as a positive control (data not shown). (B) Quantification of embryos displaying Ptf1a ectopic expression. Total number of analysed embryos per condition is indicated in each bar. Error bars represent 95% confidence intervals. P<0,001 (***) (binomial test). (C, D) RT-qPCR analyses of tubb2b and Ptf1a expression in embryos injected with Ascl1-GR at the two-cell stage and treated with dexamethasone (dex) and/or cycloheximide (CHX) from stage 19 to stage 21. Note that Ptf1a up-regulation upon dex treatment is maintained in the presence of CHX. Scale bar represents 500 μm. |
|
|
Figure 10. Comparison of Ascl1 and Ptf1a expression patterns during retinogenesis.(A, B) Whole mount in situ hybridization analysis of Ascl1 and Ptf1a expression during retinogenesis. Shown are representative pictures of the observed labelling in the head region (A; lateral views, anterior on the left) and on retinal cross sections (B; dorsal side up). Ascl1 and Ptf1a are expressed in overlapping domains of the neural retina at stage 30 and in the ciliary marginal zone (CMZ, delineated by doted line) from stage 35 onwards. (C) Double fluorescent in situ hybridization against Ptf1a (green) and Ascl1 (red) performed on stage 40 retinal sections. Ascl1 staining in the CMZ is delineated by a white doted line. Panel on the right shows a magnification of the dorsal CMZ. Neither Ascl1 nor Ptf1a are detected in zone 1 (stem cell compartment). In zone 2 (early progenitors), only Ascl1 is expressed. The expression patterns of both genes overlap in zone 3 (late progenitors; yellow doted line). In zone 4 (postmitotic retinoblasts), Ascl1 expression vanishes while that of Ptf1a persists. OP: Optic vesicle, L: Lens. Scale bar represents 300 μm (A) or 50 μm (B, C). |
|
|
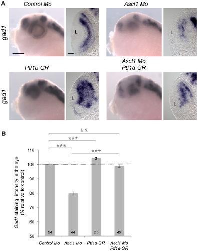
Figure 11. Ptf1a overexpression rescues Ascl1 knockdown in the retina.(A) Whole mount in situ hybridization analysis of gad 1 expression at stage 37. Embryos were injected with the indicated mRNAs and/or morpholinos (Mo) in two blastomeres at the two-cell stage and treated with dexamethasone at stage 22. Shown are representative pictures of the observed labelling in the head region (lateral views, anterior on the left) and on retinal sections (dorsal side up). (B) Quantification of gad1 staining intensity in the eye of injected embryos. Results are presented as percentage increase/decrease relative to the average intensity found in controls. Total number of analyzed embryos per condition is indicated in each bar. Values are given as mean +/– s.e.m. p<0,001 (***) (Student’s t-test); N.S. : Non significant; L: Lens. Scale bar represents 300 μm (heads) or 50 μm (sections). |
|
|
Figure 12. Summary of Ascl1 genetic network in neuronal subtype specification.Green, red and blue arrows point to neuronal subtypes induced by Neurog2 and Ascl1. Identified downstream components required for their respective activities are indicated. Grey arrows illustrate epistatic relationships between Neurog2 and Ascl1, as suggested by our results. Protein domains in red confer to Ascl1 and Neurog2 their specific GABAergic/catecholaminergic and glutamatergic activities, respectively (see text for more details). |
|
|
Figure 1. Ascl1 is required for retinal GABAergic cell genesis.Whole mount in situ hybridization on stage 35 embryos following Ascl1 or control morpholino (Mo) injection in one blastomere at the two-cell stage. Shown for each indicated probe are representative pictures of the observed labelling in the head region (lateral views, anterior on the left) and on retinal cross sections (dorsal side up). The expression of the pan-neuronal marker Bru (A, B) is not affected by Ascl1 knockdown while gad1 and Ptf1a stainings are severely reduced (C-F). VGlut1 expression (G, H) is unequally affected in the different cell layers: decreased in the photoreceptor layer (white arrow) and extended in the inner nuclear layer (white arrowhead). L: Lens. Scale bar represents 300 μm (heads) or 50 μm (sections). |
References [+] :
Adler,
Have we achieved a unified model of photoreceptor cell fate specification in vertebrates?
2008, Pubmed,
Xenbase
Adler, Have we achieved a unified model of photoreceptor cell fate specification in vertebrates? 2008, Pubmed , Xenbase
Afelik, Combined ectopic expression of Pdx1 and Ptf1a/p48 results in the stable conversion of posterior endoderm into endocrine and exocrine pancreatic tissue. 2006, Pubmed , Xenbase
Agathocleous, From progenitors to differentiated cells in the vertebrate retina. 2009, Pubmed
Amato, Comparison of the expression patterns of five neural RNA binding proteins in the Xenopus retina. 2005, Pubmed , Xenbase
Bertrand, Proneural genes and the specification of neural cell types. 2002, Pubmed
Brzezinski, Ascl1 expression defines a subpopulation of lineage-restricted progenitors in the mammalian retina. 2011, Pubmed
Casarosa, Mash1 regulates neurogenesis in the ventral telencephalon. 1999, Pubmed
Chalfie, Green fluorescent protein as a marker for gene expression. 1994, Pubmed
Chitnis, Sensitivity of proneural genes to lateral inhibition affects the pattern of primary neurons in Xenopus embryos. 1996, Pubmed , Xenbase
Dullin, Ptf1a triggers GABAergic neuronal cell fates in the retina. 2007, Pubmed , Xenbase
Duquette, Loss of LMO4 in the retina leads to reduction of GABAergic amacrine cells and functional deficits. 2010, Pubmed
Farah, Neurogenesis and cell death in the ganglion cell layer of vertebrate retina. 2006, Pubmed
Feng, Requirement for Bhlhb5 in the specification of amacrine and cone bipolar subtypes in mouse retina. 2006, Pubmed
Feng, MATH5 controls the acquisition of multiple retinal cell fates. 2010, Pubmed
Ferreiro, XASH1, a Xenopus homolog of achaete-scute: a proneural gene in anterior regions of the vertebrate CNS. 1993, Pubmed , Xenbase
Fode, A role for neural determination genes in specifying the dorsoventral identity of telencephalic neurons. 2000, Pubmed
Fujitani, Ptf1a determines horizontal and amacrine cell fates during mouse retinal development. 2006, Pubmed
Gammill, Identification of otx2 target genes and restrictions in ectodermal competence during Xenopus cement gland formation. 1997, Pubmed , Xenbase
Goridis, Specification of catecholaminergic and serotonergic neurons. 2002, Pubmed
Gradwohl, Restricted expression of a novel murine atonal-related bHLH protein in undifferentiated neural precursors. 1996, Pubmed
Hatakeyama, Retinal cell fate determination and bHLH factors. 2004, Pubmed
Hatakeyama, Roles of homeobox and bHLH genes in specification of a retinal cell type. 2001, Pubmed
Henke, Neurog2 is a direct downstream target of the Ptf1a-Rbpj transcription complex in dorsal spinal cord. 2009, Pubmed
Henke, Ascl1 and Neurog2 form novel complexes and regulate Delta-like3 (Dll3) expression in the neural tube. 2009, Pubmed
Hirsch, Control of noradrenergic differentiation and Phox2a expression by MASH1 in the central and peripheral nervous system. 1998, Pubmed
Holt, Lipofection of cDNAs in the embryonic vertebrate central nervous system. 1990, Pubmed , Xenbase
Howard, Mechanisms and perspectives on differentiation of autonomic neurons. 2005, Pubmed
Hufnagel, Neurog2 controls the leading edge of neurogenesis in the mammalian retina. 2010, Pubmed
Jacob, Valproic acid silencing of ascl1b/Ascl1 results in the failure of serotonergic differentiation in a zebrafish model of fetal valproate syndrome. 2014, Pubmed
Jasoni, Temporal and spatial pattern of MASH-1 expression in the developing rat retina demonstrates progenitor cell heterogeneity. 1996, Pubmed
Jasoni, A chicken achaete-scute homolog (CASH-1) is expressed in a temporally and spatially discrete manner in the developing nervous system. 1994, Pubmed , Xenbase
Jiang, Subtype specification of GABAergic amacrine cells by the orphan nuclear receptor Nr4a2/Nurr1. 2009, Pubmed
Jo, Contrasting and brain region-specific roles of neurogenin2 and mash1 in GABAergic neuron differentiation in vitro. 2007, Pubmed
Jusuf, Origin and determination of inhibitory cell lineages in the vertebrate retina. 2011, Pubmed
Kanekar, Xath5 participates in a network of bHLH genes in the developing Xenopus retina. 1997, Pubmed , Xenbase
Kele, Neurogenin 2 is required for the development of ventral midbrain dopaminergic neurons. 2006, Pubmed
Lang, GABAergic amacrine cells and visual function are reduced in PAC1 transgenic mice. 2010, Pubmed
Lea, Multicolor fluorescent in situ mRNA hybridization (FISH) on whole mounts and sections. 2012, Pubmed , Xenbase
Lee, Conversion of Xenopus ectoderm into neurons by NeuroD, a basic helix-loop-helix protein. 1995, Pubmed , Xenbase
Lelièvre, Ptf1a/Rbpj complex inhibits ganglion cell fate and drives the specification of all horizontal cell subtypes in the chick retina. 2011, Pubmed
Li, The role of early lineage in GABAergic and glutamatergic cell fate determination in Xenopus laevis. 2006, Pubmed , Xenbase
Lo, MASH1 activates expression of the paired homeodomain transcription factor Phox2a, and couples pan-neuronal and subtype-specific components of autonomic neuronal identity. 1998, Pubmed
Ma, Identification of neurogenin, a vertebrate neuronal determination gene. 1996, Pubmed , Xenbase
Mao, Proneural gene ash1 promotes amacrine cell production in the chick retina. , Pubmed
Marquardt, Pax6 is required for the multipotent state of retinal progenitor cells. 2001, Pubmed
Meredith, Multiple transcriptional mechanisms control Ptf1a levels during neural development including autoregulation by the PTF1-J complex. 2009, Pubmed
Mizuguchi, Ascl1 and Gsh1/2 control inhibitory and excitatory cell fate in spinal sensory interneurons. 2006, Pubmed
Mizuguchi, Combinatorial roles of olig2 and neurogenin2 in the coordinated induction of pan-neuronal and subtype-specific properties of motoneurons. 2001, Pubmed
Mo, Role of the Barhl2 homeobox gene in the specification of glycinergic amacrine cells. 2004, Pubmed
Morikawa, Hand2 determines the noradrenergic phenotype in the mouse sympathetic nervous system. 2007, Pubmed
Nakada, Distinct domains within Mash1 and Math1 are required for function in neuronal differentiation versus neuronal cell-type specification. 2004, Pubmed
Nakhai, Ptf1a is essential for the differentiation of GABAergic and glycinergic amacrine cells and horizontal cells in the mouse retina. 2007, Pubmed
Nelson, Acheate-scute like 1 (Ascl1) is required for normal delta-like (Dll) gene expression and notch signaling during retinal development. 2009, Pubmed
Nieuwkoop, The "organization centre". 3. Segregation and pattern formation in morphogenetic fields. 1967, Pubmed
Ohnuma, Lipofection strategy for the study of Xenopus retinal development. 2002, Pubmed , Xenbase
Ohsawa, Regulation of retinal cell fate specification by multiple transcription factors. 2008, Pubmed
Osório, Phylotypic expression of the bHLH genes Neurogenin2, Neurod, and Mash1 in the mouse embryonic forebrain. 2010, Pubmed , Xenbase
Parain, A large scale screen for neural stem cell markers in Xenopus retina. 2012, Pubmed , Xenbase
Park, Differential actions of the proneural genes encoding Mash1 and neurogenins in Nurr1-induced dopamine neuron differentiation. 2006, Pubmed
Parlier, Xenopus zinc finger transcription factor IA1 (Insm1) expression marks anteroventral noradrenergic neuron progenitors in Xenopus embryos. 2008, Pubmed , Xenbase
Parras, Divergent functions of the proneural genes Mash1 and Ngn2 in the specification of neuronal subtype identity. 2002, Pubmed
Pattyn, Ascl1/Mash1 is required for the development of central serotonergic neurons. 2004, Pubmed
Peltopuro, Distinct requirements for Ascl1 in subpopulations of midbrain GABAergic neurons. 2010, Pubmed
Perron, The genetic sequence of retinal development in the ciliary margin of the Xenopus eye. 1998, Pubmed , Xenbase
Perron, X-ngnr-1 and Xath3 promote ectopic expression of sensory neuron markers in the neurula ectoderm and have distinct inducing properties in the retina. 1999, Pubmed , Xenbase
Powell, Context dependence of proneural bHLH proteins. 2008, Pubmed
Roybon, Involvement of Ngn2, Tbr and NeuroD proteins during postnatal olfactory bulb neurogenesis. 2009, Pubmed
Rupp, Xenopus embryos regulate the nuclear localization of XMyoD. 1994, Pubmed , Xenbase
Schuurmans, Sequential phases of cortical specification involve Neurogenin-dependent and -independent pathways. 2004, Pubmed
Schuurmans, Molecular mechanisms underlying cell fate specification in the developing telencephalon. 2002, Pubmed
Souopgui, Expression and regulation of Xenopus CRMP-4 in the developing nervous system. 2007, Pubmed , Xenbase
Suga, LIM family transcription factors regulate the subtype-specific morphogenesis of retinal horizontal cells at post-migratory stages. 2009, Pubmed
Taelman, Sequences downstream of the bHLH domain of the Xenopus hairy-related transcription factor-1 act as an extended dimerization domain that contributes to the selection of the partners. 2004, Pubmed , Xenbase
Talikka, Distinct patterns of downstream target activation are specified by the helix-loop-helix domain of proneural basic helix-loop-helix transcription factors. 2002, Pubmed , Xenbase
Tomita, Mammalian achaete-scute and atonal homologs regulate neuronal versus glial fate determination in the central nervous system. 2000, Pubmed
Tomita, Mash1 promotes neuronal differentiation in the retina. 1996, Pubmed
Turner, Expression of achaete-scute homolog 3 in Xenopus embryos converts ectodermal cells to a neural fate. 1994, Pubmed , Xenbase
Wang, The role of combinational coding by homeodomain and bHLH transcription factors in retinal cell fate specification. 2005, Pubmed , Xenbase
Wilkinson, Proneural genes in neocortical development. 2013, Pubmed
Wilson, Induction and dorsoventral patterning of the telencephalon. 2000, Pubmed
Zaghloul, Changes in Rx1 and Pax6 activity at eye field stages differentially alter the production of amacrine neurotransmitter subtypes in Xenopus. 2007, Pubmed , Xenbase
Zordan, Comparative analysis of proneural gene expression in the embryonic cerebellum. 2008, Pubmed
