Click here to close
Hello! We notice that you are using Internet Explorer, which is not supported by Xenbase and may cause the site to display incorrectly.
We suggest using a current version of Chrome,
FireFox, or Safari.
Dev Biol
2005 Nov 01;2871:180-91. doi: 10.1016/j.ydbio.2005.09.004.
Show Gene links
Show Anatomy links
Vezatin, a protein associated to adherens junctions, is required for mouse blastocyst morphogenesis.
Hyenne V, Louvet-Vallée S, El-Amraoui A, Petit C, Maro B, Simmler MC.
???displayArticle.abstract???
Cell-cell interactions play a major role during preimplantation development of the mouse embryo. The formation of adherens junctions is a major feature of compaction, the first morphogenetic event that takes place at the 8-cell stage. Then, during the following two cell cycles, tight junctions form, and the outer layer of cells differentiate into a functional epithelium, leading to the formation of the blastocoel cavity. Until now, E-cadherin was the only transmembrane molecule localized in adherens junctions and required for early development. Vezatin is a transmembrane protein of adherens junctions, interacting with the E-cadherin-catenins complex. Here, we show that vezatin is expressed very early during mouse preimplantation development. It co-localizes with E-cadherin throughout development, being found all around the cell cortex before compaction and basolaterally in adherens junctions thereafter. In addition, vezatin is also detected in nuclei during most of the cell cycle. Finally, using a morpholino-oligonucleotide approach to inhibit vezatin function during preimplantation development, we observed that inhibition of vezatin synthesis leads to a cell cycle arrest with limited cell-cell interactions. This phenotype can be rescued when mRNAs coding for vezatin missing the 5'UTR are co-injected with the anti-vezatin morpholino-oligonucleotide. Cells derived from blastomeres injected with morpholino-oligonucleotide had a reduced amount of vezatin concomitantly with a decrease in the quantity of E-cadherin and beta-catenin localized in the areas of intercellular contact. Shift in E-cadherin cortical distribution was correlated with a strong decrease in E-cadherin mRNA and protein contents. Altogether, these observations demonstrate that vezatin is required for morphogenesis of the preimplantation mouse embryo.
Fig. 1. Vezatin expression and localization in mouse preimplantation embryos. (A) A single vezatin isoform is detected on Western blots with the anti-vezatin antibody at every embryonic stage. 100 oocytes or embryos were loaded per lane. Lower pattern shows tubulin content. Metaphase II arrested oocytes (oocytes), 2-cell stage (2-cell), 8-cell stage (8-cell), 16/32 cell stage (16/32-cell) and blastocyst stage (blast) embryos. This experiment was repeated four times. (B) Vezatin and E-cadherin co-localize at cellâcell contacts in every embryonic stage. Single confocal sections are presented here. (C) Vezatin and E-cadherin co-localize in large vesicles, intracytoplasmic (arrows) or fusing with the plasma membrane (arrowheads) at the early 32-cell stage. Star indicates a small cavity in formation. (D) Vezatin and ZO-1 co-localize in the morula but not at the blastocyst stage on lateral membranes. Arrows indicate areas that were zoomed. (E) Vezatin localizes in the nucleus of preimplantation embryos in interphase. Embryos were fixed and immunostained for vezatin and chromatin (in red with propidium Iodide) at the very beginning of the 8-cell stage (8-cell), 6 h (8-cell + 6 h) and 12 h (16-cell) later, at the beginning of the 16-cell stage. Arrowheads show nucleus without vezatin staining, arrows indicate nucleus with strong vezatin staining, star shows the remaining polar body, dot indicates a dividing blastomere.
Fig. 2. Vezatin isoforms in mouse preimplantation embryo. (A) Schematic representation of the two mouse isoforms, vezatin 1.9 and vezatin 2.4 differing by their ultimate coding exon (TM: transmembrane, NLS: Nuclear Localisation Signal). (B) Vezatin 1.9 and vezatin 2.4 mRNA are expressed at every embryonic stage. RT-PCR products are performed on 10 embryos of each stage using primers specific for vezatin 1.9, vezatin 2.4 and E-cadherin. ES cells (ES), 2-cell stage embryos (2-cell), 8-cell stage (8-cell) and blastocyst stage (blast). RTâ: negative control without reverse transcriptase. (C) Vezatin 1.9âGFP localizes to cellâcell contacts while vezatin 2.4-GFP accumulates in the cytoplasm. Either vezatin 1.9âGFP or vezatin 2.4âGFP mRNA was microinjected in a 2-cell embryo. Embryos were fixed 48 h later. Single confocal sections are presented. Arrows indicate vezatin 1.9âGFP accumulation at cellâcell contacts.
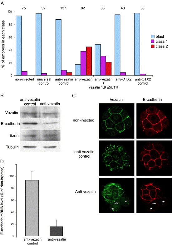
Fig. 3. Diminution of vezatin expression leads to a developmental arrest, a decrease in E-cadherin mRNA and protein contents and a delocalization of the cadherin adhesion complex. (A) Embryos were either non-injected or injected in one cell at the 2-cell stage with either of the following morpholino-oligonucleotides: the universal control, the anti-vezatin control, the anti-vezatin, the anti-vezatin and vezatin 1.9 mRNA, the anti-xenopus OTX2 or the anti-xenopus OTX2 control. Forty-eight hours later, embryos were fixed, and their morphology was analyzed under the confocal microscope. Graph shows the percentage of wild-type embryos (wt: late morula or early blastocyst), class 1 embryos (embryos blocked between the 2-cell stage and the 8-cell stage) or class 2 embryos (half of the embryo developed normally whereas the other half contained one to four blocked cells). Numbers above the bars correspond to the number of embryos examined in each category. (B) The anti-vezatin morpholino-oligonucleotide induces a drop in vezatin and E-cadherin protein contents but not in tubulin or in ezrin protein levels. 90 embryos either injected with the anti-vezatin morpholino-oligonucleotide or with the control morpholino-oligonucleotide in both cells at the 2-cell stage were collected 40 h post-injection for Western blotting. (C) The anti-vezatin morpholino-oligonucleotide leads to vezatin and E-cadherin delocalization from cellâcell contacts. Embryos injected with either the anti-vezatin morpholino-oligonucleotide or the control morpholino-oligonucleotide in one cell at the 2-cell stage were fixed 48 h later and stained for vezatin and E-cadherin. Star shows blocked blastomeres; arrow indicates cellâcell contacts deprived of vezatin and E-cadherin. (D) The anti-vezatin morpholino-oligonucleotide induces a strong decrease in E-cadherin mRNA content. Embryos either non-injected or injected with the anti-vezatin morpholino-oligonucleotide or its control in both cells of 2-cell stages were collected 40 h later and processed for quantitative RT-PCR of E-cadherin mRNA. This graphic shows the percentage of E-cadherin mRNA (rapported to 18SRNA) in embryos injected with the anti-vezatin morpholino or with its control compared to the non-injected embryos (100%) (average of three independent experiments).
Supplementary Data. Anti-vezatin antibody is specific for vezatin protein. (A) Basolateral and nuclear stainings observed with the anti-vezatin antibody are specific to the vezatin protein. Anti-vezatin antibodies were either incubated with the resin alone or with the vezatin peptide fixed on resin, prior to incubation with 8-cell stage embryos. (B) A specific single band is observed in Western blot with the anti-vezatin antibody. Anti-vezatin antibodies were incubated with the vezatin peptide fixed on the resin prior to incubation with the membrane. (C) Anti-vezatin morpholino-oligonucleotide induces β-catenin delocalization from cellâcell contacts. Anti-vezatin morpholino-oligonucleotide induces β-catenin delocalization from cellâcell contacts. Embryos injected with either the anti-vezatin morpholino-oligonucleotide or the control morpholino-oligonucleotide in one cell at the 2-cell stage were fixed 48 h later and stained for β-catenin and DNA (in blue with Hoescht).