|
Figure 2. Voltage-gated ion channel activated during apoptosis.A: Electrophysiological properties of an outward current in control oocytes (black) and staurosporine (1 µM) treated oocytes (red) in Xenopus oocytes at +100 mV. The difference between the current in control and STS-treated oocytes is also plotted (dashed line). B. Mean steady-state current at +100 mV in control (1.8 µA±0.5 µA, n = 17) and apoptotic oocytes treated with 1 µM STS (4.8 µA±0.3 µA, n = 13). Steady state currents at +100 mV are significantly larger in the apoptotic oocytes than in controls (**** P<0.0001). Statistical analyses are mean ± SEM and unpaired t-test. Recordings were done in 100Na solution. |
|
Figure 3. Properties of the STS-induced current.A. The voltage pulse protocol. B. Typical corresponding currents, showing inward current at intermediate voltages (see red traces). The recording has been corrected for leak conductance of 1.4 µS. C. Magnification from B. The inward currents between +10 and +40 mV are shown in red. D. Steady-state current vs. voltage from B. E. Typical G(V) curve for the STS-induced currents. F. Time constants for the fast activation component from a double exponential fit (open symbols, n = 5), and the single exponential closing of the studied current (closed symbols, n = 8). |
|
Figure 4. The voltage-gated ion channel is a Na+ channel.A. Tail currents measured at 0 mV after a prepulse to +100 mV demonstrating that the inward tail current in 100Na solution (black, n = 4) is abolished in 0Na solution (blue) in STS-treated oocytes. Switching back to 100Na recovered the inward current (grey). B. The same recording but at +30 mV showing inward current in control solution (black) and outward in 0Na (blue).C. The inward tail currents measured in control oocytes are also abolished when 100Na (black) is replaced with 0Na (blue, n = 3) in the extracellular solution. |
|
Figure 5. Pharmacology of the Na+ channel.A. 10 µM amiloride (blue) does not block the STS-induced current at a voltage-clamp step to +100 mV. B. 1 µM Tetrodotoxin (blue) does not block the STS-induced current at a voltage-clamp step to +100 mV. C. 200 µM verapamil (blue) blocks the fast activation current in STS-treated oocytes, leaving a slowly activating current. D. 200 µM verapamil (blue) blocks the fast activating current in control oocytes. E. Difference plots from C and D showing the verapamil sensitive Na+ current in STS-treated (red) and control (black) oocytes. F. Dose-response curve for the effects of verapamil (n = 3–5). IC50 = 10.1 µM with the Hill coefficient = 1. |
|
Figure 6. Comparison of Na+ currents in STS-treated and control oocytes.A. Typical Steady-state current versus voltage curve for the fast activated verapamil-sensitive Na+ current after subtraction of the slow activated verapamil-insensitive current in STS –treated oocytes (red) and control oocytes (black). B Mean steady-state current at +100 mV (left) after subtraction of the slow activated current for STS-treated oocytes (red, 3.55±0.3 µA, n = 3) and control oocytes (black, 0.8±0.1 µA, n = 3). Mean reversal potential (Vrev, right) after subtraction of the slow activated current for STS-treated oocytes (red, +55±7 mV, n = 3) and control oocytes (black, +76±6 mV, n = 3). Statistical analyses are mean±SEM and unpaired t-test (* P<0.05 and ** P<0.01) C. Normalized G(V) curves for the fast activated Na+ current after subtraction of the slow activated current in STS-treated (red) and control oocytes (black). D Mean V50 (left) after subtraction of the slow activated current for STS-treated oocytes (red, +68±4 mV, n = 3) and control oocytes (black, +74±4 mV µA, n = 3). Mean slope (Slope, right) after subtraction of the slow activated current for STS-treated oocytes (red, 11.2±1.1 mV, n = 3) and control oocytes (black, 11.4±1.5 mV, n = 3). Statistical analyses are mean±SEM and unpaired t-test. |
|
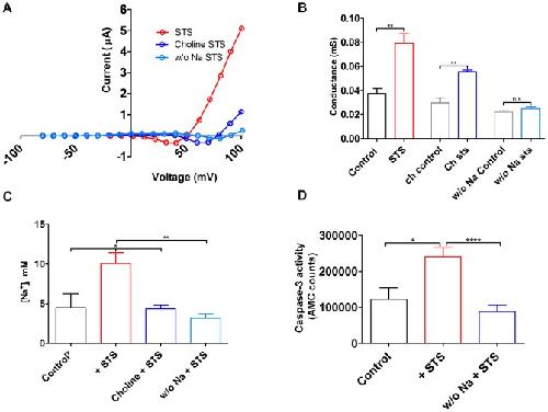
Figure 7. Role of Nax and intracellular ions during apoptosis.A. Steady-state current vs. voltage for oocytes treated with 1 µM STS in MBS solution (red), 1 µM STS in MBS solution where NaCl had been replaced by ChCl (dark blue) and 1 µM STS in MBS solution where NaCl had been replaced by KCl (light blue, w/o Na). The electrophysiological measurements were done in 100Na solution. Replacing extracellular Na+ with either choline+ or K+ shifted the reversal potential from +50 mV to +80 mV, and +90 mV, respectively. B. The conductance at +100 mV increased in STS-treated (red, 0.08±0.01 mS, n = 5) compared to control oocytes (black, 0.04±0.004 mS, n = 5). Replacing extracellular Na+ with choline+ did not affect the Na+ conductance neither in control oocytes (grey, 0.03±0.004 mS, n = 6) nor in oocytes treated with 1 µM staurosporine (blue, 0.06±0.001 mS, n = 3). Replacement with KCl instead of NaCl did not increase the conductance for STS-treated oocytes (light blue, 0.02±0.001 mS, n = 4) compared to control (light grey, 0.02±0.002 mS, n = 4). Statistical analyses are mean±SEM and unpaired t-test (** P<0.01). C. Calculated intracellular Na+ concentrations, using Nernst's equation (Eq. 3), for oocytes treated with 1 µM STS in MBS solution (red, 10.1±1.4 mM, n = 4), 1 µM STS in MBS solution where NaCl had been replaced by ChCl (blue, 4.3±0.4 mM, n = 3) and 1 µM STS in MBS solution where NaCl had been replaced by KCl (light blue, 3.2±0.6 mM, n = 4). Intracellular Na+ concentration for control oocytes (control*, black, 4.5±1.8 mM, n = 3) were taken from other reports [32]–[34]. Statistical analyses are mean±SEM and one-way ANOVA test with Bonferroni post hoc tests (* P<0.05, ** P<0.01) D. Low extracellular Na+ (replaced by K+) prevented caspase-3 activation (control = 120,000±30,000, n = 9, STS = 240,000±25,000, n = 23 and w/o Na+STS = 90,000±18,000, n = 19).Statistical analyses are mean±SEM and one-way ANOVA test with Bonferroni post hoc tests (* P<0.05, **** P<0.0001) |
|
Figure 8. Summary of effects of staurosporine on Xenopus oocytes.See text for explanation. |
|
Figure 1. Apoptosis in Xenopus laevis oocytes.
A. Morphological changes of Xenopus laevis oocytes before (Control) and after 6 hours of treatment with 20 µM staurosporine (STS-treated). B. Measurement of caspase-3 activity in control oocytes (black, 120,000±30,000, n = 9) and staurosporine (1 µM) treated oocytes (red, 240,000±25,000, n = 23). Statistical analysis is unpaired t-test (* P<0.05). |