XB-ART-48634
Development
2014 Apr 01;1417:1514-25. doi: 10.1242/dev.102426.
Show Gene links
Show Anatomy links
A secretory cell type develops alongside multiciliated cells, ionocytes and goblet cells, and provides a protective, anti-infective function in the frog embryonic mucociliary epidermis.
Dubaissi E, Rousseau K, Lea R, Soto X, Nardeosingh S, Schweickert A, Amaya E, Thornton DJ, Papalopulu N.
???displayArticle.abstract???
The larval epidermis of Xenopus is a bilayered epithelium, which is an excellent model system for the study of the development and function of mucosal and mucociliary epithelia. Goblet cells develop in the outer layer while multiciliated cells and ionocytes sequentially intercalate from the inner to the outer layer. Here, we identify and characterise a fourth cell type, the small secretory cell (SSC). We show that the development of these cells is controlled by the transcription factor Foxa1 and that they intercalate into the outer layer of the epidermis relatively late, at the same time as embryonic hatching. Ultrastructural and molecular characterisation shows that these cells have an abundance of large apical secretory vesicles, which contain highly glycosylated material, positive for binding of the lectin, peanut agglutinin, and an antibody to the carbohydrate epitope, HNK-1. By specifically depleting SSCs, we show that these cells are crucial for protecting the embryo against bacterial infection. Mass spectrometry studies show that SSCs secrete a glycoprotein similar to Otogelin, which may form the structural component of a mucus-like protective layer, over the surface of the embryo, and several potential antimicrobial substances. Our study completes the characterisation of all the epidermal cell types in the early tadpole epidermis and reinforces the suitability of this system for the in vivo study of complex epithelia, including investigation of innate immune defences.
???displayArticle.pubmedLink??? 24598166
???displayArticle.pmcLink??? PMC3957375
???displayArticle.link??? Development
???displayArticle.grants??? [+]
097820/Z/11/Z Wellcome Trust , G1000450 Medical Research Council , WT 088785/Z/09/Z Wellcome Trust , WT 090868Z/09/Z Wellcome Trust , Wellcome Trust
Species referenced: Xenopus
Genes referenced: apob atp6v1a b3gat1l fcgbp foxa1 foxi1 foxj1.2 gal.2 itln1 itpkb odc1 otog otogl2
???displayArticle.morpholinos??? foxa1 MO1 otogl2 MO3
???attribute.lit??? ???displayArticles.show???
|
|
Fig. 1. foxa1 marks a new epidermal cell type. (A) Double fluorescence in situ hybridisation and antibody staining for a ciliated cell marker (α-1-tubulin, red), an ionocyte marker (atp6v1a, green) and a goblet cell marker (anti-Xeel, grey) on stage 32 embryos. DAPI (blue) is used to mark each cell. At least one cell type (yellow circles) is not stained by these markers. (B) Chromogenic in situ hybridisation for foxa1 on stage 25 embryos shows scattered, spotted epidermal distribution. (C) foxa1 is epidermally expressed in a subset of DAPI-positive cells. (D) foxa1 expression (grey) completes the epidermal staining when added to markers of the other cell types at stage 32. Scale bars: 20 μm in A,C,D; 500 μm in B. |
|
|
Fig. 2. foxa1 cells intercalate from inner to outer layer at mid-tailbud stages. (A) Sections of stage 22 and stage 32 embryos stained for DAPI (blue) and foxa1 (red) by fluorescent in situ hybridisation shows that expression changes from inner to outer layer as the embryo develops. (B) Transplant of MR-labelled (red) outer layer epidermal tissue on to FLDX-labelled (green) host embryo and stained using antibodies for ciliated cell marker, acetylated α-tubulin (AcTub, blue) and ionocyte marker, V1a (grey) at stage 32. A cell type (yellow arrows) intercalates from inner to outer layer in addition to ciliated cells and ionocytes. (C) Transplant of FLDX-labelled (green) outer layer epidermal tissue on to CB-labelled (blue) host embryo and stained by fluorescent in situ hybridisation for foxa1 (red) at stage 32. (D) Transplant of FLDX-labelled (green) outer layer epidermal tissue on to MR-labelled (red) host embryo and stained with anti-Xeel antibody (blue). Scale bars: 50 μm in A,B,D; 15 μm in C. |
|
|
Fig. 3. Small cells with large vesicles containing secretory material. (A) Small cells (yellow circles) are not labelled by markers for ciliated cells (anti-AcTub), ionocytes (anti-V1a) or goblet cells (anti-Xeel). Membranes are marked with membrane GFP (mGFP). (B) SEM shows small cells with large apical openings and secretory material highlighted with an arrow. Sections imaged by TEM show vesicles at the apical membrane containing a dark core surrounded by lighter material. Highlighted with a yellow arrow is a vesicle deeper within the cytoplasm that may represent an immature vesicle. Scale bars: in A, 10 μm; in B, 2 μm (SEM), 1 μm (TEM, low magnification) and 0.5 μm (TEM, high magnification). |
|
|
Fig. 4. Molecular profile of the new cell type. (A) In situ hybridisation using an antisense probe to the itpkb transcript reveals a scattered, punctate epidermal pattern. (B) Double fluorescence in situ hybridisation for foxa1 and itpkb shows colocalisation of the two transcripts. (C) Antibody staining for Itpkb with mGFP shows localisation in the small cells with large apical vesicles. (D) PNA conjugated to Alexa Fluor-568 colocalises with foxa1. (E) PNA together with mGFP staining shows strong labelling of material in the large vesicles. Staining is also evident at a lower level in vesicles of goblet cells (yellow arrow). (F) Antibody staining to the carbohydrate epitope HNK-1 together with mGFP shows specific expression in the vesicles of the small cells. (G) Co-staining for HNK-1 and PNA shows that they are present in the same cell. Scale bars: 500 μm in A; 50 μm in B; 5 μm in C,E-G; 15 μm in D. |
|
|
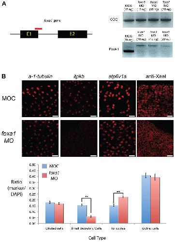
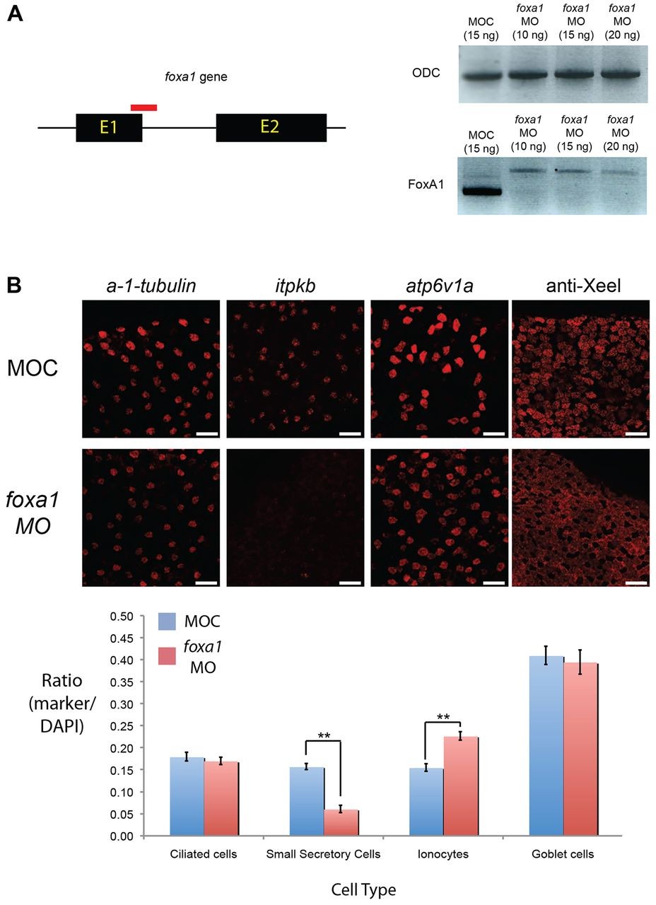
Fig. 5. FoxA1 is a regulator of SSC development. (A) The foxa1 gene has two exons and one intron. An antisense morpholino oligo (red) was designed against the splice junction of exon 1 and intron 1. Loss of foxa1 transcript is evident with foxa1 MO compared with controls (MOC) by RT-PCR (using primers either side of the splice site), indicating knockdown of expression. A higher band was evident for the foxa1 morphants, which is indicative of an unspliced transcript. There is no difference in the intensity of bands for the ubiquitously expressed gene ornithine decarboxylase (ODC). (B) Representative images of stage 32 embryos showing the frequency of each cell type after applying MOC or foxa1 morpholino. Ciliated cells were marked by α-1-tubulin, SSCs by itpkb, ionocytes by atp6v1a and goblet cells by antibody to Xeel. The total number of cells in a defined area was determined by DAPI staining of nuclei and a ratio for each marker relative to the total number of cells was determined as shown in the chart. The mean ratio for ten embryos is shown for each sample. Error bars represent s.e.m. Student�s t-test, P<0.01 (**). Scale bars: 50 μm. |
|
|
Fig. 6. Depletion of SSCs leaves embryos susceptible to infection. (A) Representative images showing embryo death following foxa1 knockdown. Supplementing the media with the broad-spectrum antibiotic, gentamicin (20 μg/ml) leads to a greater level of survival. n=7 experiments. (B) Quantitation of the survival rate. Error bars represent s.e.m. Student�s t-test, **P<0.01. Scale bars: 2 mm. |
|
|
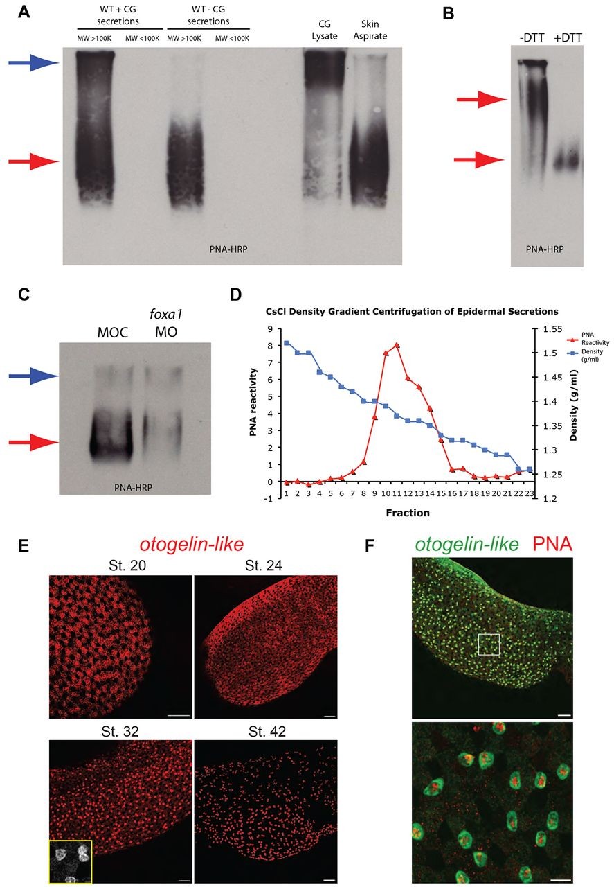
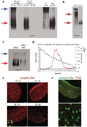
Fig. 7. SSCs secrete mucin-like molecule(s). (A) Lectin blot for PNA conjugated to horseradish peroxidase (PNA-HRP) of an agarose gel loaded with samples (reduced and alkylated). Secretions from wild-type embryos with cement gland (WT + CG), put through a filter to remove species with molecular weight lower than 100 kDa, shows two bands positive for PNA (blue and red arrows). For secretions from wild-type embryos with cement gland excised (WT - CG), there is only a single band evident (red arrow). Cement gland lysate alone gave predominantly the upper band, whereas aspirating directly from the skin gave predominantly the lower band. (B) Lectin blot for PNA-HRP of unreduced (-DTT) and reduced (+DTT) samples taken from secretions of wild-type embryos with cement gland removed. Reduced samples migrate much further in the gel. (C) Lectin blot for PNA-HRP comparing levels of PNA positive material secreted into the media in control and foxa1 morpholino-injected embryos. There is a clear reduction in the lower band (red arrow), whereas the upper band (blue arrow) is of a similar level. (D) Chart showing results of CsCl density gradient centrifugation on samples obtained from the media of embryos with cement gland excised. Fractions of decreasing density were harvested and tested for PNA-reactivity in slot blots. Intensity measurements for PNA reactivity were recorded for each fraction and plotted as shown. (E) Timecourse of otogelin-like mRNA in situ hybridisation shows epidermal staining at four stages. There is strong staining in the SSCs at stage 32 (zoom, inset). (F) Otogelin-like (green) in situ hybridisation combined with PNA-Alexa-568 (red) staining, at stage 32, shows colocalisation in SSCs and goblet cells (at a lower level). Lower image is a magnification of the area in the box of the upper image. Scale bars: in E, 100 μm and 10 μm (stage 32 image, inset); in F, 100 μm (upper) and 20 μm (lower). |
|
|
Fig. 8. Impact of otogelin-like knockdown on the epidermis. (A) The otogelin-like gene is predicted to have up to 79 exons and 78 introns. An antisense morpholino oligo (red) was designed against the splice junction of exon 1 and intron 1. Loss of otogelin-like transcript is evident with otogelin-like MO compared with controls (MOC) by RT-PCR, indicating knockdown of expression. There is little difference in the intensity of bands for the ubiquitously expressed gene, ornithine decarboxylase (ODC). (B) Comparison of PNA staining in otogelin-like morphants compared with controls (MOC). Right panels are higher magnification images of the flank epidermis. (C) TEM images of goblet cells and SSCs in controls (MOC) and otog-like MO treated embryos. Note absence of dark core in the vesicles of the SSCs. Scale bars: in B, 250 μm (left panels) and 50 μm (right panels); in C, 1 μm. |
|
|
Fig. 9. Overview of Xenopus epidermal cell types and secretions. The epidermis of late tailbud/tadpole embryos has four cell types: ciliated cells, ionocytes, goblet cells and small secretory cells. Otogelin-like is a major secretory glycoprotein secreted from goblet cells and SSCs. Goblet cells also secrete the lectin, Xeel. SSCs also secrete another granular material in their vesicles that has yet to be identified. Other innate defence molecules found in secretions include vitellogenin, apolipoprotein b, complement factors (C3 and C9) and FCGBP/FCGBP-like proteins. |
|
|
Fig. S1. Time course comparison and expression pattern of new cell type. Time course of expression for early markers of ciliated cells (foxj1), ionocytes (foxi1) and the new cell type (foxa1). Ciliated cells arise first in the epidermis appearing at stage 11, ionocytes next appear at stage 12 and finally the new cell type is expressed in the epidermis in a scattered distribution between stages 13-14. Scale bars: 300 μm. |
|
|
Fig. S2. Itpkb is not found in ciliated cells, ionocytes or goblet cells. Itpkb shows staining in a cell type independent of ciliated cells (A), ionocytes (B) and goblet cells (C) by fluorescent in situ hybridization combined with antibody staining. Ciliated cells are marked with the anti-acetylated α-tubulin (AcTub) antibody, ionocytes with an atp6v1a probe, and goblet cells with an anti-Xeel antibody. Note that (A) and (B) represent the same embryo and staining for itpkb but with anti-AcTub and atp6v1a, respectively. Scale bars: 50 μm. |
|
|
Fig. S3. Muc5e, a cement gland specific Mucin. (A) Addition of PNA-Alexa Fluor-568 to live embryos at stage 32 shows strong staining of the mucus-like material that emanates from the cement gland. (B) Fluorescent in situ hybridization for muc5e (red) and DAPI (blue) staining of nuclei shows exclusive expression of muc5e in the cement gland. Scale bars: 200 μm (A) and 100 μm (B). |
|
|
Fig. S4. Analysis of cell death in the epidermis of foxa1morphants. (A) TUNEL stains of epidermis in controls and foxa1 morphants at stage 21 and stage 33. The frequency of cells in a defined area on the flank epidermis was counted and the means determined as shown in the chart. n=11 embryos (MOC st. 21), n=9 embryos (foxa1 MO st. 21 and MOC st. 33), n=8 embryos (foxa1 MO st. 33). (B) In situ hybridization for itpkb in controls and Foxa1 morphants at stage 21 and stage 33. The frequency of cells in a defined area on the flank epidermis was counted and the means determined as shown in the chart. n=9 embryos (MOC st. 21 and foxa1 MO st. 33), n=10 embryos (foxa1 MO st. 21 and MOC st. 33). Error bars represent s.e.m. Student�s t-test, P<0.01 (**) and P<0.001 (***). Scale bars: 250 μm. |
|
|
Fig. S5. Foxa1-HA misexpression. (A) Representative images showing misexpression of 10 pg HA-tagged foxa1 mRNA (and lineage tracer β-gal mRNA) in one side of the embryo and probed by in situ hybridization for SSC marker, otog-like, at stage 33. Chart shows comparison of mean number of SSCs in a defined area of the flank epidermis (otog-like positive) on injected and uninjected sides (n=9 embryos). Error bars represent s.e.m. Student�s t-test, P<0.05 (*). Scale bars: 500 μm. (B) Representative image showing embryo at stage 33 injected with higher dose (100 pg) of foxa1-HA mRNA and lineage tracer, membrane GFP (mGFP, green). PNA (red) is largely absent from areas where mGFP and foxa1-HA are misexpressed. The mGFP cells are numerous and form �masses�. Right panel is a higher magnification image of area enclosed in white box in the middle panel. Scale bars: 200 μm (left and middle panel) and 30 μm (right panel). |
|
|
Fig. S6. Foxi1-HA misexpression increases ionocytes but does not affect survival. (A) Representative images of an uninjected control and an embryo injected at the one cell stage with foxi1-HA mRNA (100 pg) and β-gal mRNA. Embryos were fixed at stage 30 and probed for the ionocyte marker gene, atp6v1a. Chart shows comparison of mean number of atp6v1a positive cells in a defined area on the flank epidermis of controls and foxi1-HA overexpressed embryos (n=5 embryos each). (B) Chart showing survival rates of controls and foxi1-HA misexpressed embryos both with and without supplementing with the antibiotic, Gentamicin (10 μg/ml). Results of three independent experiments. Error bars represent s.e.m. Student�s t-test, P<0.001 (***). Scale bars: 500 μm |
|
|
Fig. S7. Impact of foxa1 knockdown on epidermal integrity. Representative images of MOC-treated and foxa1 MO-treated embryos expressing membrane GFP at stage 22 and stage 32. Scale bars: 30 μm |
References [+] :
Albert,
Human intestinal TFF3 forms disulfide-linked heteromers with the mucus-associated FCGBP protein and is released by hydrogen sulfide.
2010, Pubmed
Albert, Human intestinal TFF3 forms disulfide-linked heteromers with the mucus-associated FCGBP protein and is released by hydrogen sulfide. 2010, Pubmed
Besnard, Immunohistochemical localization of Foxa1 and Foxa2 in mouse embryos and adult tissues. 2004, Pubmed
Billett, Fine structural changes in the differentiating epidermis of Xenopus laevis embryos. 1971, Pubmed , Xenbase
Cohen-Salmon, Otogelin: a glycoprotein specific to the acellular membranes of the inner ear. 1997, Pubmed
Cohen-Salmon, Mapping of the otogelin gene (OTGN) to mouse chromosome 7 and human chromosome 11p14.3: a candidate for human autosomal recessive nonsyndromic deafness DFNB18. 1999, Pubmed
Deblandre, A two-step mechanism generates the spacing pattern of the ciliated cells in the skin of Xenopus embryos. 1999, Pubmed , Xenbase
Drysdale, Cell Migration and Induction in the Development of the Surface Ectodermal Pattern of the Xenopus laevis Tadpole: (Xenopus/ciliated cell/hatching gland/cement gland/ectodermal differentiation). 1992, Pubmed , Xenbase
Dubaissi, Antibody development and use in chromogenic and fluorescent immunostaining. 2012, Pubmed , Xenbase
Dubaissi, Embryonic frog epidermis: a model for the study of cell-cell interactions in the development of mucociliary disease. 2011, Pubmed , Xenbase
Dunkelberger, Complement and its role in innate and adaptive immune responses. 2010, Pubmed
Engelhardt, Submucosal glands are the predominant site of CFTR expression in the human bronchus. 1992, Pubmed
Gao, Foxa1 and Foxa2 maintain the metabolic and secretory features of the mature beta-cell. 2010, Pubmed
Garcia, Normal mouse intestinal mucus release requires cystic fibrosis transmembrane regulator-dependent bicarbonate secretion. 2009, Pubmed
Gilchrist, Defining a large set of full-length clones from a Xenopus tropicalis EST project. 2004, Pubmed , Xenbase
Harland, In situ hybridization: an improved whole-mount method for Xenopus embryos. 1991, Pubmed , Xenbase
Hauser, P-domains as shuffled cysteine-rich modules in integumentary mucin C.1 (FIM-C.1) from Xenopus laevis. Polydispersity and genetic polymorphism. 1992, Pubmed , Xenbase
Hayes, Identification of novel ciliogenesis factors using a new in vivo model for mucociliary epithelial development. 2007, Pubmed , Xenbase
Hellsten, The genome of the Western clawed frog Xenopus tropicalis. 2010, Pubmed , Xenbase
Hensey, Programmed cell death during Xenopus development: a spatio-temporal analysis. 1998, Pubmed , Xenbase
Houtmeyers, Regulation of mucociliary clearance in health and disease. 1999, Pubmed
Janssen, Structures of complement component C3 provide insights into the function and evolution of immunity. 2005, Pubmed
Johansson, Proteomic analyses of the two mucus layers of the colon barrier reveal that their main component, the Muc2 mucin, is strongly bound to the Fcgbp protein. 2009, Pubmed
Jonckheere, The human mucin MUC4 is transcriptionally regulated by caudal-related homeobox, hepatocyte nuclear factors, forkhead box A, and GATA endodermal transcription factors in epithelial cancer cells. 2007, Pubmed
Jorgensen, The mechanism and pattern of yolk consumption provide insight into embryonic nutrition in Xenopus. 2009, Pubmed , Xenbase
Kesimer, Unpacking a gel-forming mucin: a view of MUC5B organization after granular release. 2010, Pubmed
Kim, Planar cell polarity acts through septins to control collective cell movement and ciliogenesis. 2010, Pubmed , Xenbase
Kim, The role of paraxial protocadherin in selective adhesion and cell movements of the mesoderm during Xenopus gastrulation. 1998, Pubmed , Xenbase
Lang, Gel-forming mucins appeared early in metazoan evolution. 2007, Pubmed , Xenbase
Lea, Multicolor fluorescent in situ mRNA hybridization (FISH) on whole mounts and sections. 2012, Pubmed , Xenbase
Li, Vitellogenin functions as a multivalent pattern recognition receptor with an opsonic activity. 2008, Pubmed
Loffing, Functional and molecular characterization of an anion exchanger in airway serous epithelial cells. 2000, Pubmed
Meucci, Detection of vitellogenin and zona radiata protein expressions in surface mucus of immature juvenile Atlantic salmon (Salmo salar) exposed to waterborne nonylphenol. 2005, Pubmed
Mitchell, A positive feedback mechanism governs the polarity and motion of motile cilia. 2007, Pubmed , Xenbase
Montorzi, Xenopus laevis embryo development: arrest of epidermal cell differentiation by the chelating agent 1,10-phenanthroline. 2000, Pubmed , Xenbase
Nagata, Developmental expression of XEEL, a novel molecule of the Xenopus oocyte cortical granule lectin family. 2003, Pubmed , Xenbase
Nishikawa, Secretion of chondroitin sulfate from embryonic epidermal cells in Xenopus laevis. 1993, Pubmed , Xenbase
Nucera, FOXA1 is a potential oncogene in anaplastic thyroid carcinoma. 2009, Pubmed
Park, Dishevelled controls apical docking and planar polarization of basal bodies in ciliated epithelial cells. 2008, Pubmed , Xenbase
Peterson, Apolipoprotein B Is an innate barrier against invasive Staphylococcus aureus infection. 2008, Pubmed
Quigley, Specification of ion transport cells in the Xenopus larval skin. 2011, Pubmed , Xenbase
Robinson, Androgen receptor driven transcription in molecular apocrine breast cancer is mediated by FoxA1. 2011, Pubmed
Schraders, Mutations of the gene encoding otogelin are a cause of autosomal-recessive nonsyndromic moderate hearing impairment. 2012, Pubmed
Schumacher, Molecular anatomy of a skin gland: histochemical and biochemical investigations on the mucous glands of Xenopus laevis. 1994, Pubmed , Xenbase
Shi, Vitellogenin is a novel player in defense reactions. 2006, Pubmed
Simons, Electrochemical cues regulate assembly of the Frizzled/Dishevelled complex at the plasma membrane during planar epithelial polarization. 2009, Pubmed
Slack, Peanut lectin receptors in the early amphibian embryo: regional markers for the study of embryonic induction. 1985, Pubmed , Xenbase
Somasekhar, Selective early innervation of a subset of epidermal cells in Xenopus may be mediated by chondroitin sulfate proteoglycans. 1997, Pubmed , Xenbase
Soravia, Antimicrobial properties of peptides from Xenopus granular gland secretions. 1988, Pubmed , Xenbase
Soto, Inositol kinase and its product accelerate wound healing by modulating calcium levels, Rho GTPases, and F-actin assembly. 2013, Pubmed , Xenbase
Stubbs, Multicilin promotes centriole assembly and ciliogenesis during multiciliate cell differentiation. 2012, Pubmed , Xenbase
Stubbs, The forkhead protein Foxj1 specifies node-like cilia in Xenopus and zebrafish embryos. 2008, Pubmed , Xenbase
Thornton, Structure and function of the polymeric mucins in airways mucus. 2008, Pubmed
Thornton, Salivary mucin MG1 is comprised almost entirely of different glycosylated forms of the MUC5B gene product. 1999, Pubmed
Thornton, Methods for separation and deglycosylation of mucin subunits. 1995, Pubmed
Tong, Vitellogenin is an acute phase protein with bacterial-binding and inhibiting activities. 2010, Pubmed
van der Sluis, Forkhead box transcription factors Foxa1 and Foxa2 are important regulators of Muc2 mucin expression in intestinal epithelial cells. 2008, Pubmed
Walentek, A novel serotonin-secreting cell type regulates ciliary motility in the mucociliary epidermis of Xenopus tadpoles. 2014, Pubmed , Xenbase
Wang, Alteration of ocular surface mucins in MUC5AC-DTA transgenic mice. 2009, Pubmed
Yamaguchi, FoxA1 as a lineage-specific oncogene in luminal type breast cancer. 2008, Pubmed
Ye, Foxa1 and Foxa2 control the differentiation of goblet and enteroendocrine L- and D-cells in mice. 2009, Pubmed
Yu, Foxj1 transcription factors are master regulators of the motile ciliogenic program. 2008, Pubmed
Zasloff, Mysteries that still remain. 2009, Pubmed , Xenbase
Zasloff, Magainins, a class of antimicrobial peptides from Xenopus skin: isolation, characterization of two active forms, and partial cDNA sequence of a precursor. 1987, Pubmed , Xenbase
Zhang, Vitellogenin, a multivalent sensor and an antimicrobial effector. 2011, Pubmed
