Click here to close
Hello! We notice that you are using Internet Explorer, which is not supported by Xenbase and may cause the site to display incorrectly.
We suggest using a current version of Chrome,
FireFox, or Safari.
Sci Rep
2014 Feb 26;4:4201. doi: 10.1038/srep04201.
Show Gene links
Show Anatomy links
A functional Kv1.2-hERG chimaeric channel expressed in Pichia pastoris.
Dhillon MS, Cockcroft CJ, Munsey T, Smith KJ, Powell AJ, Carter P, Wrighton DC, Rong HL, Yusaf SP, Sivaprasadarao A.
???displayArticle.abstract???
Members of the six-transmembrane segment family of ion channels share a common structural design. However, there are sequence differences between the members that confer distinct biophysical properties on individual channels. Currently, we do not have 3D structures for all members of the family to help explain the molecular basis for the differences in their biophysical properties and pharmacology. This is due to low-level expression of many members in native or heterologous systems. One exception is rat Kv1.2 which has been overexpressed in Pichia pastoris and crystallised. Here, we tested chimaeras of rat Kv1.2 with the hERG channel for function in Xenopus oocytes and for overexpression in Pichia. Chimaera containing the S1-S6 transmembrane region of HERG showed functional and pharmacological properties similar to hERG and could be overexpressed and purified from Pichia. Our results demonstrate that rat Kv1.2 could serve as a surrogate to express difficult-to-overexpress members of the six-transmembrane segment channel family.
Figure 1. Sequence alignment of Kv1.2 and hERG showing sites of substitutions.Potential transmembrane regions (highlighted in yellow) and other functional elements (S4–S5 linker and pore-helix) are labelled. Arrows indicate sites where different chimaeras were joined: Black, S1–S6; red, S4/S5–S6; blue, P-S6.
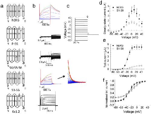
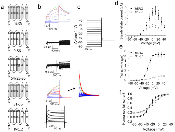
Figure 2. Functional analysis of hERG-Kv1.2 chimaeras.(a) Schematic of constructs showing hERG segments (gray) substituted into Kv1.2 (black and white) (b) Representative current families recorded from oocytes injected with cRNA corresponding to the constructs in (a). Currents for the chimaeric channels were recorded using the hERG voltage step protocol (−80 mV to +40 mV in 10 mV intervals, followed by a step to −50 mV; interpulse interval was 20 s). Currents through KV1.2 were recorded at various step potentials (−80 mV to +80 mV) delivered in 10 mV increments from a holding potential of −80 mV; interpulse interval was 10 s. Current traces for hERG and the S1–S6 chimaera are shown in colour (hERG: −80 to 0 mV, blue; +10 mV, green; +20 to +40 mV, red; and S1–S6 chimaera: −80 to −10 mV, blue; 0 mV, green; +10 to +40 mV, red). Also shown is the scaled version of tail currents for the S1–S6 chimaera. (c) Schematic of the protocol used to record currents through hERG and the chimaeras. (d) Plots of voltage against steady-state currents (mean ± SEM) recorded at the time point indicated by a black arrow in C. * indicates currents through hERG are significantly greater than the S1–S6 chimaera (p < 0.05). (e) Plots of voltage against peak tail currents (mean ± SEM) recorded at the beginning of the −50 mV pulse (corresponding to gray arrow in c). The lines joining the mean currents represent Boltzmann distribution. The V1/2 value of the S1–S6 chimaera (−10.78 ± 3.55 mV, n = 13) is not significantly different (p > 0.05) from that of hERG (−18.03 ± 0.90 mV, n = 20). However, slope (k) values are significantly different (p < 0.05) between hERG (6.99 ± 0.22, n = 20) and the S1–S6 chimaera (12.94 ± 1.66, n = 13). (f) Normalised plot of data from (e).
Figure 3. Comparison of the activation kinetics of hERG and the S1–S6 chimaera.(a) Comparison of representative channel activation current traces between hERG (black traces) and the S1–S6 (grey traces) chimaeras at the indicated voltage steps. (b–c) Comparison of the voltage dependence of fast (b) and slow (c) activation time constants calculated from the activation current traces, as described in methods (chimaera, n = 8; hERG, n = 5). The fast as well as slow activation kinetics of the S1–S6 chimaera are significantly faster than those for hERG (p < 0.05) at all potentials examined.
Figure 4. Comparison of the deactivation kinetics of hERG and the S1–S6 chimaera.(a) Voltage protocol used to measure deactivation kinetics. (b) Representative deactivation current traces of hERG and the S1–S6 chimaera at various voltage potentials following the +40 mV pulse. (c–d) Comparison of the voltage dependence of fast (b) and slow (c) deactivation time constants calculated from deactivation current traces, as described in methods (chimaera, n = 8; hERG, n = 5). The fast deactivation kinetics of the S1–S6 chimaera are significantly faster than those for hERG (p < 0.05). (e) Normalised current-voltage relationships of peak fully activated currents (n = 7). Erev values were calculated by fitting the linear section of the curve and calculating the x-intercept (not shown). Erev values were ≈−90 mV.
Figure 5. Comparison of recovery from inactivation of hERG and the S1–S6 chimaera.(a) The three stage voltage protocol used to measure recovery from inactivation. Voltage was first stepped from −80 mV to + 35 mV to fully inactivate the channels, then stepped from −145 to +35 mV, in 10 mV increments, followed by a third +35 mV step, and then a final −145 mV step to relieve inactivation. (b) Representative current traces for hERG and the chimaera using the protocol shown in (a). The scaled-up traces show currents during the third +35 mV step; they represent the currents recovered from inactivation during the preceding voltage steps. (c) Voltage-dependence of the recovery from steady-state inactivation. The normalised peak recovered currents were plotted against voltage and fitted with a Boltzmann function. There was a significant (p < 0.05,) rightward shift in the V1/2 value of ≈40 mV for the S1–S6 chimaera (−17.09 ± 2.37, n = 12) compared to hERG (−60.47 ± 6.20 mV). (d) Voltage dependence of the time to reach peak current (IMax); the S1–S6 chimaera takes significantly (p < 0.05) longer time compared with hERG to reach peak current over the voltage range examined.
Figure 6. The S1–S6 chimaera is inhibited by dofetilide, the classical hERG pore blocker.(a) A three step voltage protocol used to determine inhibition by dofetilide. (b–c) Representative current traces for hERG (b) and the S1–S6 chimaera (c) before (black trace) and during (light gray trace) application of 10 μM dofetilide and after washout of the drug (dark gray). (d) Dofetilide concentration-response relationship for hERG and the S1–S6 chimaera. IC50 value for inhibition by dofetilide for the S1–S6 chimaera (39.54 ± 8.68 nM) was not significantly different from that for hERG (19.32 ± 9.6 nM) (p > 0.05; n = 4).
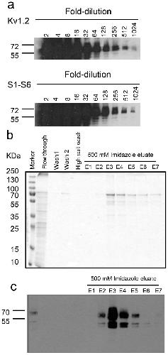
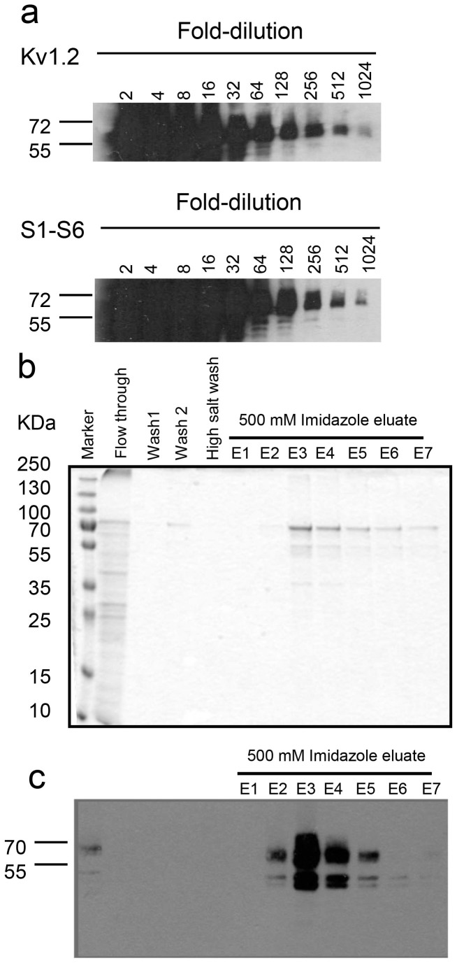
Figure 7. Expression and purification of the S1–S6 channel protein in Pichia pastoris.(a) Western blots of Kv1.2 and the S1–S6 chimaera. Methanol induced cells pelleted from 1 ml culture (at a density of O.D. 8.0) were extracted into 200 μl of SDS sample buffer using glass beads and serial dilutions of the extract were subjected to western blotting using anti-His antibodies (b) Purification of the S1–S6 chimaera by Talon metal affinity chromatography. 45 mg of solubilised membrane proteins (input) were subjected to purification as described in methods. E1–E7 represent fractions eluted with 500 mM imidazole. 5 μl of each fraction were subjected to SDS-PAGE and Coomassie blue staining. (c) Western blotting of diluted fractions from the affinity purification. The input (lane 1) and flowthrough were loaded at a dilution of 1:50, whilst all the other samples were loaded at 1:10 dilution.
Alabi,
Portability of paddle motif function and pharmacology in voltage sensors.
2007, Pubmed,
Xenbase
Alabi,
Portability of paddle motif function and pharmacology in voltage sensors.
2007,
Pubmed
,
Xenbase Cheng,
Voltage-dependent gating of HERG potassium channels.
2012,
Pubmed de la Peña,
Mapping of interactions between the N- and C-termini and the channel core in HERG K+ channels.
2013,
Pubmed
,
Xenbase Elliott,
Movement of the S4 segment in the hERG potassium channel during membrane depolarization.
2009,
Pubmed
,
Xenbase Ficker,
Molecular determinants of dofetilide block of HERG K+ channels.
1998,
Pubmed
,
Xenbase Grisshammer,
Understanding recombinant expression of membrane proteins.
2006,
Pubmed Gustina,
hERG potassium channel gating is mediated by N- and C-terminal region interactions.
2011,
Pubmed
,
Xenbase Jiang,
X-ray structure of a voltage-dependent K+ channel.
2003,
Pubmed Kalia,
Exploring structure-function relationships between TRP and Kv channels.
2013,
Pubmed Long,
Crystal structure of a mammalian voltage-dependent Shaker family K+ channel.
2005,
Pubmed Long,
Atomic structure of a voltage-dependent K+ channel in a lipid membrane-like environment.
2007,
Pubmed Morais Cabral,
Crystal structure and functional analysis of the HERG potassium channel N terminus: a eukaryotic PAS domain.
1998,
Pubmed
,
Xenbase Neale,
Mapping the membrane-aqueous border for the voltage-sensing domain of a potassium channel.
2007,
Pubmed Ng,
The N-terminal tail of hERG contains an amphipathic α-helix that regulates channel deactivation.
2011,
Pubmed Ng,
The S4-S5 linker acts as a signal integrator for HERG K+ channel activation and deactivation gating.
2012,
Pubmed Nishida,
Crystal structure of a Kir3.1-prokaryotic Kir channel chimera.
2007,
Pubmed Parcej,
Structural characterisation of neuronal voltage-sensitive K+ channels heterologously expressed in Pichia pastoris.
2003,
Pubmed Perry,
Revealing the structural basis of action of hERG potassium channel activators and blockers.
2010,
Pubmed Piper,
Gating currents associated with intramembrane charge displacement in HERG potassium channels.
2003,
Pubmed
,
Xenbase Sanguinetti,
hERG potassium channels and cardiac arrhythmia.
2006,
Pubmed Schönherr,
Molecular determinants for activation and inactivation of HERG, a human inward rectifier potassium channel.
1996,
Pubmed
,
Xenbase Shi,
Identification of two nervous system-specific members of the erg potassium channel gene family.
1997,
Pubmed
,
Xenbase Shoeb,
Cloning and functional characterization of the smooth muscle ether-a-go-go-related gene K+ channel. Potential role of a conserved amino acid substitution in the S4 region.
2003,
Pubmed
,
Xenbase Smith,
Fast and slow voltage sensor movements in HERG potassium channels.
2002,
Pubmed
,
Xenbase Smith,
The inward rectification mechanism of the HERG cardiac potassium channel.
1996,
Pubmed Spector,
Fast inactivation causes rectification of the IKr channel.
1996,
Pubmed
,
Xenbase Terlau,
Amino terminal-dependent gating of the potassium channel rat eag is compensated by a mutation in the S4 segment.
1997,
Pubmed
,
Xenbase Trudeau,
Functional analysis of a mouse brain Elk-type K+ channel.
1999,
Pubmed
,
Xenbase Vandenberg,
hERG K(+) channels: structure, function, and clinical significance.
2012,
Pubmed Wang,
Regulation of deactivation by an amino terminal domain in human ether-à-go-go-related gene potassium channels.
1998,
Pubmed
,
Xenbase Yu,
Overview of molecular relationships in the voltage-gated ion channel superfamily.
2005,
Pubmed Zhang,
Gating charges in the activation and inactivation processes of the HERG channel.
2004,
Pubmed
,
Xenbase Zou,
A mutation in the pore region of HERG K+ channels expressed in Xenopus oocytes reduces rectification by shifting the voltage dependence of inactivation.
1998,
Pubmed
,
Xenbase