Click here to close
Hello! We notice that you are using Internet Explorer, which is not supported by Xenbase and may cause the site to display incorrectly.
We suggest using a current version of Chrome,
FireFox, or Safari.
Mol Cell
2013 Nov 21;524:566-73. doi: 10.1016/j.molcel.2013.10.035.
Show Gene links
Show Anatomy links
PrimPol bypasses UV photoproducts during eukaryotic chromosomal DNA replication.
Bianchi J, Rudd SG, Jozwiakowski SK, Bailey LJ, Soura V, Taylor E, Stevanovic I, Green AJ, Stracker TH, Lindsay HD, Doherty AJ.
???displayArticle.abstract???
DNA damage can stall the DNA replication machinery, leading to genomic instability. Thus, numerous mechanisms exist to complete genome duplication in the absence of a pristine DNA template, but identification of the enzymes involved remains incomplete. Here, we establish that Primase-Polymerase (PrimPol; CCDC111), an archaeal-eukaryotic primase (AEP) in eukaryotic cells, is involved in chromosomal DNA replication. PrimPol is required for replication fork progression on ultraviolet (UV) light-damaged DNA templates, possibly mediated by its ability to catalyze translesion synthesis (TLS) of these lesions. This PrimPol UV lesion bypass pathway is not epistatic with the Pol η-dependent pathway and, as a consequence, protects xeroderma pigmentosum variant (XP-V) patient cells from UV-induced cytotoxicity. In addition, we establish that PrimPol is also required for efficient replication fork progression during an unperturbed S phase. These and other findings indicate that PrimPol is an important player in replication fork progression in eukaryotic cells.
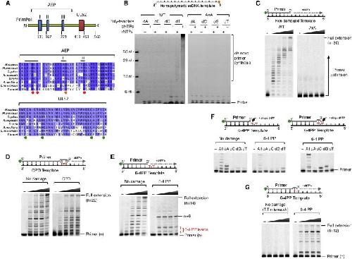
Figure 1. Domain Architecture and Catalytic Activities of Human PrimPol(A) Schematic and multiple sequence alignment of PrimPol conserved domains. The catalytic AEP domain containing three signature motifs (I, II, and III) and the UL52-like zinc finger domain are indicated, including amino acid number. Multiple sequence alignment was generated with a selection of PrimPol homologs; blue shading indicates ≥ 40% sequence identity, red circles indicate residues required for metal ion binding, orange circle for nucleotide binding, and green circles for chelation of zinc.(B) Primer synthesis by wild-type (WT) His-tagged human PrimPol and catalytic mutant (AxA). Homopolymer DNA templates (500 nM) were incubated with dNTPs or rNTPs (500 μM), magnesium ions, and WT or AxA PrimPol (1 μM) for 2 hr at 37°C.(C) DNA synthesis by PrimPol. Primer-template substrate (20 nM) and dNTPs (200 μM) were incubated with or without (−) PrimPol (WT or AxA; 50 nM) at 37°C for increasing times (2, 5, 10, 15 min).(D–G) DNA synthesis by PrimPol on templates containing either a T-T cis-syn cyclobutane pyrimidine dimer (CPD) (D) or a T-T pyrimidine (6-4) pyrimidone photoproduct (6-4 PP) (E–G) was compared to PrimPol DNA synthesis on undamaged templates using primer extension assays as described in (C). CPD is annealed opposite two 3′ terminal dA residues, thereby testing PrimPol extension opposite the lesion (D). 6-4 PP is at bases +1 and +2 of template relative to 3′ terminus of primer to test read-through (E) and in the presence of single dNTPs for a single 30 min reaction to test nucleotide incorporation opposite 3′ T (F, middle panel). Primer with 3′ terminal dT opposite 3′ T of 6-4 PP was used to test nucleotide incorporation opposite 5′ T of lesion (F, right panel) and, when all dNTPs included, extension (G). Note: undamaged template in (G) contains a 3′ terminal T:T mismatch.
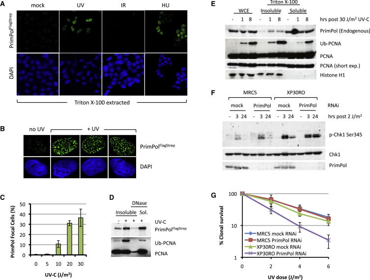
Figure 2. PrimPol Is Required for Tolerance of UV Photoproducts in a Pathway Independent of Pol η(A) Human (HEK293) cells stably expressing PrimPol with a C-terminal Flag-Strep-II tag (PrimPolFlagStrep) were either mock, UV-C (30 J/m2), or X-ray (5 Gy) irradiated or treated for 6 hr with hydroxyurea (HU; 10 nM); following recovery (1 hr for UV-C, 30 min for X-ray, immediately after HU treatment), cells were detergent extracted (0.5% Triton X-100) prior to immunofluorescent (IF) analysis with an anti-PrimPol antibody and DAPI counterstaining.(B) Representative images of nuclei containing detergent-resistant PrimPol foci.(C) Proportion of cells in which PrimPol assembled into foci was determined at varying UV-C doses following an 8 hr recovery; error bars indicate SD of three experiments, > 200 cells counted for each dose.(D) Mock or UV-C irradiated (30 J/m2) cells were allowed to recover for 8 hr before the Triton X-100 (0.5%) insoluble material was collected by centrifugation and treated with DNase and further centrifugated; the resulting samples were analyzed by western blot with anti-PrimPol and PCNA antibodies.(E) Normal human (MRC5) fibroblasts were either mock (−) or UV-C (30 J/m2) irradiated and, following recovery, were separated into Triton X-100 (0.5%) soluble and insoluble material and analyzed by western blot along with whole-cell extract (WCE).(F) Normal (MRC5) fibroblasts or XP-V (XP30RO) patient cells were either mock or PrimPol siRNA treated and mock (−) or UV-C (2 J/m2) irradiated and allowed to recover before cell lysates were prepared and analyzed by western blot to determine levels of phosphorylated Chk1 on Ser345.(G) UV-C clonogenic survival assays were performed with MRC5 and XP30RO cells either mock or PrimPol siRNA treated. Error bars denote SD of three experiments.
Figure 3. PrimPol Is Required for Replication Fork Progression on UV-Damaged DNA Templates in Vertebrate Cells(A–C) Viability of wild-type (WT) and DT40 knockout cell lines including PrimPol-deficient cells expressing human PrimPol protein (PrimPol−/− + hPrimPol) was determined following exposure to UV-C (A), 4-nitroquinoline 1-oxide (4NQO; 48 hr treatment; B), and X-rays (C). Cells recovered for 48 hr after treatment before measurement of metabolic capacity. Error bars denote SD of three experiments, with two PrimPol−/− cell lines used.(D) Alkaline sucrose sedimentation analysis of DNA from cells that were either mock or UV-C irradiated (4 J/m2) and immediately pulse-chased with 3H-thymidine. Representative of at least three experiments shown; red arrow indicates postreplication repair defect.(E) DNA fiber analysis of cells UV-C irradiated (20 J/m2) between the CldU and IdU labeling periods. CldU:IdU ratio distribution representative of two sets of experiments using two PrimPol−/− cell lines (Cl1 and Cl2) is shown; > 100 DNA fibers scored for each. The average of these data is presented as a cumulative percentage of forks at each ratio (F). See Figure S3 for details on the knockout cells.
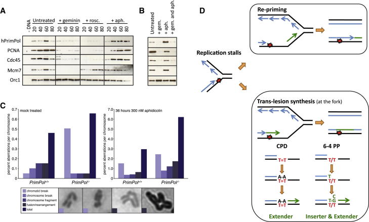
Figure 4. PrimPol Functions during an Unperturbed S Phase(A) His-tagged PrimPol (PrimPol at 12 ng/μl) was added to Xenopus egg extract supplemented with sperm nuclei. Extracts were treated with geminin (80 nM), roscovitine (0.5 mM), or aphidicolin (100 μg/ml) and incubated at 21°C. At the indicated times (minutes), chromatin was isolated and associated proteins subjected to western blot analysis with the antibodies indicated.(B) Experiment in (A) was repeated at a 60 min time point, and the last lane corresponds to a sample preincubated with geminin followed by aphidicolin treatment.(C) Analysis of metaphase aberrations in mock and aphidicolin-treated primary MEFs lacking PrimPol. Percentage and type of aberrations per chromosome are indicated. Examples of two chromatid breaks and two rearrangements from PrimPol-deficient cells are shown. See Figure S4 for details on the knockout cells.(D) Model of PrimPol-mediated replication fork progression. Following DNA replication stalling (depicted on the leading strand), PrimPol could reprime DNA synthesis downstream of the lesion to allow DNA replication to continue. PrimPol can also catalyze TLS of some DNA lesions and could directly extend the stalled primer terminus facilitating replication fork progression. With regards to UV-damaged templates, PrimPol could function in the error-free extension from CPDs and the error-prone bypass of 6-4 PPs.
Aguilera,
Genome instability: a mechanistic view of its causes and consequences.
2008, Pubmed
Aguilera,
Genome instability: a mechanistic view of its causes and consequences.
2008,
Pubmed Arlett,
The influence of caffeine on cell survival in excision-proficient and excision-deficient xeroderma pigmentosum and normal human cell strains following ultraviolet-light irradiation.
1975,
Pubmed Bergoglio,
DNA synthesis by Pol η promotes fragile site stability by preventing under-replicated DNA in mitosis.
2013,
Pubmed Bétous,
DNA polymerase κ-dependent DNA synthesis at stalled replication forks is important for CHK1 activation.
2013,
Pubmed
,
Xenbase Bocquier,
Archaeal primase: bridging the gap between RNA and DNA polymerases.
2001,
Pubmed Bomgarden,
Opposing effects of the UV lesion repair protein XPA and UV bypass polymerase eta on ATR checkpoint signaling.
2006,
Pubmed
,
Xenbase de Feraudy,
Pol eta is required for DNA replication during nucleotide deprivation by hydroxyurea.
2007,
Pubmed Della,
Mycobacterial Ku and ligase proteins constitute a two-component NHEJ repair machine.
2004,
Pubmed Despras,
ATR/Chk1 pathway is essential for resumption of DNA synthesis and cell survival in UV-irradiated XP variant cells.
2010,
Pubmed Edmunds,
PCNA ubiquitination and REV1 define temporally distinct mechanisms for controlling translesion synthesis in the avian cell line DT40.
2008,
Pubmed Elvers,
UV stalled replication forks restart by re-priming in human fibroblasts.
2011,
Pubmed Frick,
DNA primases.
2001,
Pubmed Godoy,
Y-family DNA polymerases respond to DNA damage-independent inhibition of replication fork progression.
2006,
Pubmed Heller,
Replication fork reactivation downstream of a blocked nascent leading strand.
2006,
Pubmed Hirota,
Simultaneous disruption of two DNA polymerases, Polη and Polζ, in Avian DT40 cells unmasks the role of Polη in cellular response to various DNA lesions.
2010,
Pubmed Iyer,
Origin and evolution of the archaeo-eukaryotic primase superfamily and related palm-domain proteins: structural insights and new members.
2005,
Pubmed Johnson,
hRAD30 mutations in the variant form of xeroderma pigmentosum.
1999,
Pubmed Kannouche,
Interaction of human DNA polymerase eta with monoubiquitinated PCNA: a possible mechanism for the polymerase switch in response to DNA damage.
2004,
Pubmed Kubota,
Determination of initiation of DNA replication before and after nuclear formation in Xenopus egg cell free extracts.
1993,
Pubmed
,
Xenbase Lehmann,
Postreplication repair of DNA in ultraviolet-irradiated mammalian cells.
1972,
Pubmed Li,
Homologous recombination in DNA repair and DNA damage tolerance.
2008,
Pubmed Lipps,
A novel type of replicative enzyme harbouring ATPase, primase and DNA polymerase activity.
2003,
Pubmed Lopes,
Multiple mechanisms control chromosome integrity after replication fork uncoupling and restart at irreparable UV lesions.
2006,
Pubmed Masutani,
The XPV (xeroderma pigmentosum variant) gene encodes human DNA polymerase eta.
1999,
Pubmed Michael,
Activation of the DNA replication checkpoint through RNA synthesis by primase.
2000,
Pubmed
,
Xenbase Murray,
Different forms of soluble cytoplasmic mRNA binding proteins and particles in Xenopus laevis oocytes and embryos.
1991,
Pubmed
,
Xenbase Narita,
Human replicative DNA polymerase δ can bypass T-T (6-4) ultraviolet photoproducts on template strands.
2010,
Pubmed O'Day,
PCNA-induced DNA synthesis past cis-syn and trans-syn-I thymine dimers by calf thymus DNA polymerase delta in vitro.
1992,
Pubmed Pagès,
Uncoupling of leading- and lagging-strand DNA replication during lesion bypass in vivo.
2003,
Pubmed Pitcher,
Nonhomologous end-joining in bacteria: a microbial perspective.
2007,
Pubmed Sale,
Y-family DNA polymerases and their role in tolerance of cellular DNA damage.
2012,
Pubmed Sonoda,
Rad51-deficient vertebrate cells accumulate chromosomal breaks prior to cell death.
1998,
Pubmed Svoboda,
Differential replication of a single, UV-induced lesion in the leading or lagging strand by a human cell extract: fork uncoupling or gap formation.
1995,
Pubmed Szüts,
REV1 restrains DNA polymerase zeta to ensure frame fidelity during translesion synthesis of UV photoproducts in vivo.
2008,
Pubmed Van,
Continued primer synthesis at stalled replication forks contributes to checkpoint activation.
2010,
Pubmed
,
Xenbase Yeeles,
The Escherichia coli replisome is inherently DNA damage tolerant.
2011,
Pubmed