Click here to close
Hello! We notice that you are using Internet Explorer, which is not supported by Xenbase and may cause the site to display incorrectly.
We suggest using a current version of Chrome,
FireFox, or Safari.
Manojlovic Z, Earwood R, Kato A, Stefanovic B, Kato Y.
???displayArticle.abstract???
Regulatory Factor X (RFX) transcription factors are important for development and are likely involved in the pathogenesis of serious human diseases including ciliopathies. While seven RFX genes have been identified in vertebrates and several RFX transcription factors have been reported to be regulators of ciliogenesis, the role of RFX7 in development including ciliogenesis is not known. Here we show that RFX7 in Xenopus laevis is expressed in the neural tube, eye, otic vesicles, and somites. Knockdown of RFX7 in Xenopus embryos resulted in a defect of ciliogenesis in the neural tube and failure of neural tube closure. RFX7 controlled the formation of cilia by regulating the expression of RFX4 gene, which has been reported to be required for ciliogenesis in the neural tube. Moreover, ectopic expression of Foxj1, which is a master regulator of motile cilia formation, suppressed the expression of RFX4 but not RFX7. Taken together, RFX7 plays an important role in the process of neural tube closure at the top of the molecular cascade which controls ciliogenesis in the neural tube.
???displayArticle.pubmedLink???
24530844 ???displayArticle.pmcLink???PMC3976564 ???displayArticle.link???Mech Dev ???displayArticle.grants???[+]
Fig. 1. RFX7 and RFX4 are expressed in the nervous system. (A) Spatial expression profiles of RFX7 and RFX4 genes. (B) Temporal expression profiles of RFX7 and RFX4 genes. (C) RFX7 and RFX4 are not expressed in the GRP at the stage 14. The GRP is indicated by red arrows. d: dorsal, v: ventral, a: anterior, p: posterior, b: brain, op: optic vesicles, ot: otic vesicles, sc: spinal cord, s: somites.
Fig. 2. Isolation of X. laevis RFX7 5â² and X. laevis RFX4 5â² clones. (A) Sequences of X. laevis RFX7 5â² (GenBank accession number: KF543241) and X. laevis RFX4 5â² (GenBank accession number: KF543240). The predicted initiation codon is indicated by red characters. (B) RFX7MO and RFX4MO blocked protein translation of RFX7 5â² and RFX4 5â², respectively. MOs and RNAs were co-injected into 2 cell stage embryos and embryos were collected at stage 10. Protein extracts from these embryos were used for immunoblotting.
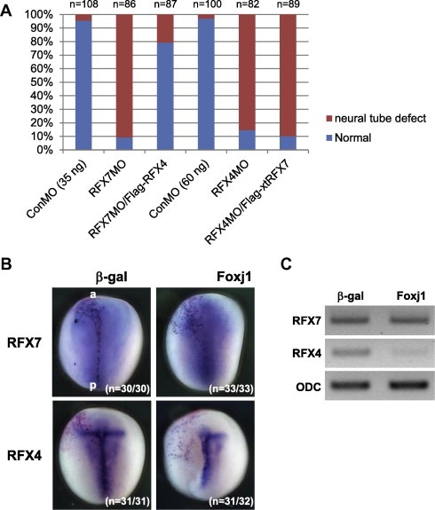
Fig. 3. RFX7 and RFX4 are required for neural tube closure. (A) Dorsal view of bilaterally injected embryos at stage 18. Thirty-five nanograms of RFX7MO and 60 ng of RFX4MO were injected into two dorsal blastomeres of 4-cell stage embryos. One nanogram of Flag-xtRFX7 and Flag-RFX4 RNAs were used for rescue experiments. Brackets show the distance between the neural folds in RFX7 or RFX4 morphants. a: anterior, p: posterior. (B) The quantitative assessment of the injections in (A). At least three independent experiments were performed. ânâ indicates the number of injected embryos.
Fig. 4. RFX7 and RFX4 are necessary for ciliogenesis in the neural tube. (A) Transverse section view of the neural tube at stage 23. Cilia are visualized by staining with acetylated α-tubulin (green) and ARL13B (red) antibodies. ARL13B is also expressed in cells without cilia at the neural tube. In RFX7 and RFX4 morphants, cilia were not detected. All sections from whole embryos were examined to detect cilia. White dashed lines outline the lumen of the neural tube. The number of embryos examined is indicated. (B) MOs and RNA injected embryos were collected at stage 23 and RNAs isolated from injected embryos were used to examine the gene expression. ODC was used as an internal control.
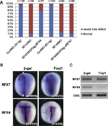
Fig. 5. The expression of RFX4 is regulated by RFX7 and Foxj1. (A) RFX4 rescued NTD in RFX7 morphants. The bar-graphs show the quantitative assessment of the injections. At least three independent experiments were performed. ânâ indicates the number of injected embryos. (B) Five hundred picograms of Foxj1 RNA was injected into a dorsal blastomere of 4-cell stage embryos and the gene expression was examined at stage 14 by whole mount in situ hybridization. β-gal staining (red) indicates the injected side. The number of embryos examined is indicated. (C) Foxj1 RNA was injected into two dorsal blastomeres of 4-cell stage embryos and the gene expression was examined at stage 14 by RT-PCR.
rfx4 (regulatory factor X4) gene expression in Xenopus laevis embryo, assayed via in situ hybridization, NF stage 20, dorsal view, anterior up.
rfx4 (regulatory factor X4) gene expression in Xenopus laevis embryo, assayed via in situ hybridization, NF stage 30, lateral view, anteriorleft, dorsal up.
rfx7 (regulatory factor X7) gene expression in Xenopus laevis embryo, assayed via in situ hybridization, NF stage 20, dorsal view, anterior up.
rfx7 (regulatory factor X7) gene expression in Xenopus laevis embryo, assayed via in situ hybridization, NF stage 30, lateral view, anteriorleft, dorsal up.
Aftab,
Identification and characterization of novel human tissue-specific RFX transcription factors.
2008, Pubmed
Aftab,
Identification and characterization of novel human tissue-specific RFX transcription factors.
2008,
Pubmed Ait-Lounis,
Novel function of the ciliogenic transcription factor RFX3 in development of the endocrine pancreas.
2007,
Pubmed Ansley,
Basal body dysfunction is a likely cause of pleiotropic Bardet-Biedl syndrome.
2003,
Pubmed Ashique,
The Rfx4 transcription factor modulates Shh signaling by regional control of ciliogenesis.
2009,
Pubmed Baas,
A deficiency in RFX3 causes hydrocephalus associated with abnormal differentiation of ependymal cells.
2006,
Pubmed Baker,
Making sense of cilia in disease: the human ciliopathies.
2009,
Pubmed Barral,
Arl13b regulates endocytic recycling traffic.
2012,
Pubmed Bay,
What are those cilia doing in the neural tube?
2012,
Pubmed
,
Xenbase Becker,
Visualization of the cytoskeleton in Xenopus oocytes and eggs by confocal immunofluorescence microscopy.
2006,
Pubmed
,
Xenbase Berbari,
The primary cilium as a complex signaling center.
2009,
Pubmed Bonnafe,
The transcription factor RFX3 directs nodal cilium development and left-right asymmetry specification.
2004,
Pubmed Brody,
Ciliogenesis and left-right axis defects in forkhead factor HFH-4-null mice.
2000,
Pubmed Caspary,
The graded response to Sonic Hedgehog depends on cilia architecture.
2007,
Pubmed
,
Xenbase Chung,
RFX2 is broadly required for ciliogenesis during vertebrate development.
2012,
Pubmed
,
Xenbase Cruz,
Foxj1 regulates floor plate cilia architecture and modifies the response of cells to sonic hedgehog signalling.
2010,
Pubmed Damen,
Transcriptional regulation of tubulin gene expression in differentiating trochoblasts during early development of Patella vulgata.
1994,
Pubmed Delous,
The ciliary gene RPGRIP1L is mutated in cerebello-oculo-renal syndrome (Joubert syndrome type B) and Meckel syndrome.
2007,
Pubmed Dubruille,
Drosophila regulatory factor X is necessary for ciliated sensory neuron differentiation.
2002,
Pubmed Eggenschwiler,
Cilia and developmental signaling.
2007,
Pubmed Elul,
Cellular mechanism underlying neural convergent extension in Xenopus laevis embryos.
1997,
Pubmed
,
Xenbase El Zein,
RFX3 governs growth and beating efficiency of motile cilia in mouse and controls the expression of genes involved in human ciliopathies.
2009,
Pubmed Emery,
RFX proteins, a novel family of DNA binding proteins conserved in the eukaryotic kingdom.
1996,
Pubmed Gajiwala,
Structure of the winged-helix protein hRFX1 reveals a new mode of DNA binding.
2000,
Pubmed Gerdes,
The vertebrate primary cilium in development, homeostasis, and disease.
2009,
Pubmed Gerdes,
Disruption of the basal body compromises proteasomal function and perturbs intracellular Wnt response.
2007,
Pubmed Gherman,
The ciliary proteome database: an integrated community resource for the genetic and functional dissection of cilia.
2006,
Pubmed Goetz,
The primary cilium: a signalling centre during vertebrate development.
2010,
Pubmed Harland,
In situ hybridization: an improved whole-mount method for Xenopus embryos.
1991,
Pubmed
,
Xenbase Harris,
An update to the list of mouse mutants with neural tube closure defects and advances toward a complete genetic perspective of neural tube closure.
2010,
Pubmed Hayes,
Identification of novel ciliogenesis factors using a new in vivo model for mucociliary epithelial development.
2007,
Pubmed
,
Xenbase Hildebrandt,
Ciliopathies.
2011,
Pubmed Ishikawa,
Ciliogenesis: building the cell's antenna.
2011,
Pubmed Jacquet,
FoxJ1-dependent gene expression is required for differentiation of radial glia into ependymal cells and a subset of astrocytes in the postnatal brain.
2009,
Pubmed Kato,
Neuralization of the Xenopus embryo by inhibition of p300/ CREB-binding protein function.
1999,
Pubmed
,
Xenbase Katsanis,
Ciliary proteins and exencephaly.
2006,
Pubmed Keller,
The cellular basis of the convergence and extension of the Xenopus neural plate.
1992,
Pubmed
,
Xenbase Kiyota,
The POU homeobox protein Oct-1 regulates radial glia formation downstream of Notch signaling.
2008,
Pubmed
,
Xenbase Laurençon,
Identification of novel regulatory factor X (RFX) target genes by comparative genomics in Drosophila species.
2007,
Pubmed Lee,
CEP41 is mutated in Joubert syndrome and is required for tubulin glutamylation at the cilium.
2012,
Pubmed Liu,
Notch signaling controls the differentiation of transporting epithelia and multiciliated cells in the zebrafish pronephros.
2007,
Pubmed Manojlovic,
A novel role of RNA helicase A in regulation of translation of type I collagen mRNAs.
2012,
Pubmed Mougou-Zerelli,
CC2D2A mutations in Meckel and Joubert syndromes indicate a genotype-phenotype correlation.
2009,
Pubmed Murdoch,
The relationship between sonic Hedgehog signaling, cilia, and neural tube defects.
2010,
Pubmed Pedersen,
Assembly of primary cilia.
2008,
Pubmed Peng,
Xenopus laevis: Practical uses in cell and molecular biology. Solutions and protocols.
1991,
Pubmed
,
Xenbase Reith,
The bare lymphocyte syndrome and the regulation of MHC expression.
2001,
Pubmed Robinson,
Mutations in the planar cell polarity genes CELSR1 and SCRIB are associated with the severe neural tube defect craniorachischisis.
2012,
Pubmed Roy,
The motile cilium in development and disease: emerging new insights.
2009,
Pubmed Sattar,
The ciliopathies in neuronal development: a clinical approach to investigation of Joubert syndrome and Joubert syndrome-related disorders.
2011,
Pubmed Schweickert,
Cilia-driven leftward flow determines laterality in Xenopus.
2007,
Pubmed
,
Xenbase Singla,
The primary cilium as the cell's antenna: signaling at a sensory organelle.
2006,
Pubmed Smith,
Rfx6 directs islet formation and insulin production in mice and humans.
2010,
Pubmed Soyer,
Rfx6 is an Ngn3-dependent winged helix transcription factor required for pancreatic islet cell development.
2010,
Pubmed Spassky,
Adult ependymal cells are postmitotic and are derived from radial glial cells during embryogenesis.
2005,
Pubmed Steimle,
A novel DNA-binding regulatory factor is mutated in primary MHC class II deficiency (bare lymphocyte syndrome).
1995,
Pubmed Stubbs,
The forkhead protein Foxj1 specifies node-like cilia in Xenopus and zebrafish embryos.
2008,
Pubmed
,
Xenbase Stubbs,
Multicilin promotes centriole assembly and ciliogenesis during multiciliate cell differentiation.
2012,
Pubmed
,
Xenbase Suzuki,
Transgenic Xenopus with prx1 limb enhancer reveals crucial contribution of MEK/ERK and PI3K/AKT pathways in blastema formation during limb regeneration.
2007,
Pubmed
,
Xenbase Suzuki,
MID1 and MID2 are required for Xenopus neural tube closure through the regulation of microtubule organization.
2010,
Pubmed
,
Xenbase Swoboda,
The RFX-type transcription factor DAF-19 regulates sensory neuron cilium formation in C. elegans.
2000,
Pubmed Takada,
Identification of target genes for the Xenopus Hes-related protein XHR1, a prepattern factor specifying the midbrain-hindbrain boundary.
2005,
Pubmed
,
Xenbase Thomas,
Transcriptional control of genes involved in ciliogenesis: a first step in making cilia.
2010,
Pubmed Vogel,
The role of primary cilia in the pathophysiology of neural tube defects.
2012,
Pubmed Wallingford,
Neural tube closure requires Dishevelled-dependent convergent extension of the midline.
2002,
Pubmed
,
Xenbase Wallingford,
Regulation of convergent extension in Xenopus by Wnt5a and Frizzled-8 is independent of the canonical Wnt pathway.
2001,
Pubmed
,
Xenbase You,
Growth and differentiation of mouse tracheal epithelial cells: selection of a proliferative population.
2002,
Pubmed Yu,
Foxj1 transcription factors are master regulators of the motile ciliogenic program.
2008,
Pubmed Zariwala,
Genetic defects in ciliary structure and function.
2007,
Pubmed Zhao,
RFX1 regulates CD70 and CD11a expression in lupus T cells by recruiting the histone methyltransferase SUV39H1.
2010,
Pubmed