XB-ART-48557
Neural Dev
2014 Feb 13;9:3. doi: 10.1186/1749-8104-9-3.
Show Gene links
Show Anatomy links
Wiring the retinal circuits activated by light during early development.
???displayArticle.abstract???
Light information is sorted by neuronal circuits to generate image-forming (IF) (interpretation and tracking of visual objects and patterns) and non-image-forming (NIF) tasks. Among the NIF tasks, photic entrainment of circadian rhythms, the pupillary light reflex, and sleep are all associated with physiological responses, mediated mainly by a small group of melanopsin-expressing retinal ganglion cells (mRGCs). Using Xenopus laevis as a model system, and analyzing the c-fos expression induced by light as a surrogate marker of neural activity, we aimed to establish the developmental time at which the cells participating in both systems come on-line in the retina. We found that the peripheral retina contains 80% of the two melanopsin-expressing cell types we identified in Xenopus: melanopsin-expressing horizontal cells (mHCs; opn4m+/opn4x+/Prox1+) and mRGCs (2.7% of the total RGCs; opn4m+/opn4x+/Pax6+/Isl1), in a ratio of 6:1. Only mRGCs induced c-fos expression in response to light. Dopaminergic (tyrosine hydroxylase-positive; TH+) amacrine cells (ACs) may be part of the melanopsin-mediated circuit, as shown by preferential c-fos induction by blue light. In the central retina, two cell types in the inner nuclear layer (INL) showed light-mediated induction of c-fos expression [(On-bipolar cells (Otx2+/Isl1+), and a sub-population of ACs (Pax6-/Isl1-)], as well as two RGC sub-populations (Isl1+/Pax6+ and Isl1+/Pax6-). Melanopsin and opsin expression turned on a day before the point at which c-fos expression could first be activated by light (Stage 37/38), in cells of both the classic vision circuit, and those that participate in the retinal component of the NIF circuit. Key to the classic vision circuit is that the component cells engage from the beginning as functional 'unit circuits' of two to three cells in the INL for every RGC, with subsequent growth of the vision circuit occurring by the wiring in of more units. We identified melanopsin-expressing cells and specific cell types in the INL and the RGC layer which induce c-fos expression in response to light, and we determined the developmental time when they become active. We suggest an initial formulation of retinal circuits corresponding to the classic vision pathway and melanopsin-mediated circuits to which they may contribute.
???displayArticle.pubmedLink??? 24521229
???displayArticle.pmcLink??? PMC3937046
???displayArticle.link??? Neural Dev
Species referenced: Xenopus laevis
Genes referenced: acss2.2 fos isl1 myh6 neff1 opn4 opn4b otx2 pax6 prox1 th zic1 znf469
???attribute.lit??? ???displayArticles.show???
|
|
Figure 1. Light induces c-fos expression in the inner nuclear layer (INL) and retinal ganglion cell (RGC) layer as early as Stage 37/38. (A)c-fos in situ hybridization of transverse sections from Stage 42 tadpole eyes that developed in the dark and were exposed to light (2500 lux) for the indicated times. (B) Graph of the integral optical density of c-fos in the eye (meanâ±âSEM; nâ=â8 eyes) relative to that measured after 0 (0%) or 30 (100%) minutes of light exposure. (C)c-fos in situ hybridization (left), DAPI staining (middle), and corresponding merged picture (right) of a representative central section used to quantify c-fosâ+âcells in the INL and the RGC layer. (D) Correlation between the numbers of c-fos-expressing cells in the INL and the RGC layer. Data for each central retina quantified are represented by a dot (nâ=â33). The linear regression and the coefficient of regression are indicated. (E) Embryos at different stages of development were exposed to light (2500 lux, 30 minutes) and the number of c-fosâ+âcells in a section from the central retina quantified. Differences between all stages analyzed were statistically significant (Pâ<â0.05; one-way ANOVA, Bonferroniâs multiple comparisons test). Line indicates the mean. (F) Correlation between the numbers of c-fosâ+âcells in the INL and the RGC layer. The slope for each group is indicated (P value for each linear regression from Stages 35/36 and older are statistically significant; Pâ<â0.05; there were no significant differences in the slopes between different stages). ONL, Outer nuclear layer; ON, Optic nerve. Scale barâ=â50 μm. |
|
|
Figure 2. Distinct cell types induce c-fos expression in response to light. (A) Transverse Stage 42 retinal sections co-immunolabeled for Isl1 (green), and either Otx2 (top), Pax6 (middle), or Prox1 (bottom) (red). Higher magnification of a merged picture (right column) and DAPI staining (middle column; blue). The Isl1 antibody recognized On-BCs and ACs in the inner nuclear layer (INL), and RGCs in the RGC layer. Otx2 stained PRs in the outer nuclear layer (ONL) and On-BCs (Otx+/Isl1+) and Off-BCs (Otx+ / Isl1−) cells. Pax6 identified ACs in the INL, and RGCs. Three populations of cells in the RGC layer were defined by Pax6 and Isl1 expression: Isl1+ / Pax6− (RGC1; green), Isl1+ / Pax6+ (RGC2; yellow) and Isl1− / Pax6+ (RGC3; red). Prox1+ HCs were in the outer region of the INL. (B) Light induced c-fos in On-BCs. c-fos mRNA in central retinal sections of dark-reared Stage 42 embryos exposed to light (2500 lux) for 30 minutes, followed by immunohistochemistry against Isl1 (green) or Otx2 (red), and by DAPI staining (blue). A higher magnification of the region is indicated, and the corresponding merges are shown. Two c-fos+ / Otx2+ / Isl1+ (arrowheads) and two c-fos+ / Otx2− / Isl1− (arrows) cells are indicated. The percentage of c-fos + cells in central retinal sections expressing the corresponding markers (mean ± SD; n = 10 retinas) in the INL is shown in tabular form. (C) Two sub-populations of RGCs expressed c-fos. In situ hybridization against c-fos, immunohistochemistry against Isl1 (green) or Pax6 (red), and DAPI staining (blue). Two c-fos+ / Pax6− / Isl1− cells (arrowhead) in the INL, and three c-fos + cells (arrows) corresponding to RGC1 (Isl1+ / Pax6−), RGC2 (Isl1+ / Pax6+), and RGC3 (Isl1− / Pax6+) are indicated. Scale bar = 50 μm for lower, and 10 μm for higher, magnifications. |
|
|
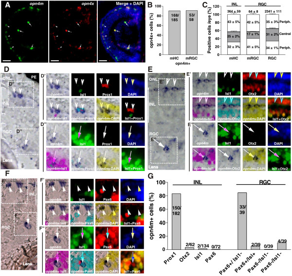
Figure 3. Expression of melanopsin (opn4m and opn4x) in the Xenopus tadpole retina. (A) Double in situ hybridization against opn4m and opn4x in a transverse section of the retina of a Stage 42 tadpole. Merged photograph with DAPI staining is shown (right). Double-positive cells in the outer nuclear layer (ONL) (melanopsin-expressing horizontal cells (mHCs); arrowheads) and in the retinal ganglion cell (RGC) layer (melanopsin-expressing retinal ganglion cells (mRGCs); arrows) are indicated. Scale barâ=â100 μm. (B) Quantification of the number of opn4xâ+âcells that also expressed opn4m, shown as percentage. The number of cells counted is indicated. (C) Distribution of mHCs and mRGCs counted in consecutive sections throughout the whole eye, divided into two peripheral domains and one central domain. The percentage of cells located in each domain, and the total numbers of cells counted (meanâ±âSD; nâ=â3 eyes), are indicated. The total number of RGCs counted (based on DAPIâ+ânuclei), and their distribution, is also shown. (D-F)In situ hybridization identified opn4mâ+âcells in the outer segment of the INL (Dâ²-Fâ², arrowheads) and in the RGC layer (Dâ²-Fâ², arrows). In situ hybridization was followed by immunohistochemistry against Isl1 (green) or Prox1 (red) (Dâ² and Dâ²â²), Isl1 and Otx2 (red) (Eâ² and Eâ²â²), or Isl1 and Pax6 (red) (Fâ² and Fâ²â²). Nuclei stained with DAPI (blue) and merged photograph of the corresponding images are presented. (G) The percentage of cells double-labeled for opn4m and the indicated marker in the INL and the RGC layer, as well as the number of cells counted, are shown. |
|
|
Figure 4. Light induces c-fos expression in melanopsin-expressing retinal ganglion cell (mRGCs) but not melanopsin-expressing horizontal cells (mHCs) as early as Stage 37/38. (A) Double in situ hybridization against opn4m and c-fos on a transverse retinal section from a Stage 42 embryo. Merged image with DAPI staining is also shown. (B) Quantification of the number of c-fos + cells that also express opn4m in the RGC layer (mRGCs) and in the INL (mHCs) expressed as percentages. The number of cells counted is indicated. (C)In situ hybridization against opn4m (Stage 32 and 33/34) (left panels) and double in situ hybridization against opn4m and c-fos (Stage 37/38) (right panels). Left: Transverse sections through the peripheral eye (higher magnification Stage 32 and 33/34) and the brain (Stage 33/34) are shown. mHCs (opn4m+ / c-fos−; arrowhead), mRGCs (opn4m+ / c-fos+; arrow) and RGCs (opn4m− / c-fos+; gray arrowhead) are indicated. Scale bar = 50 μm. |
|
|
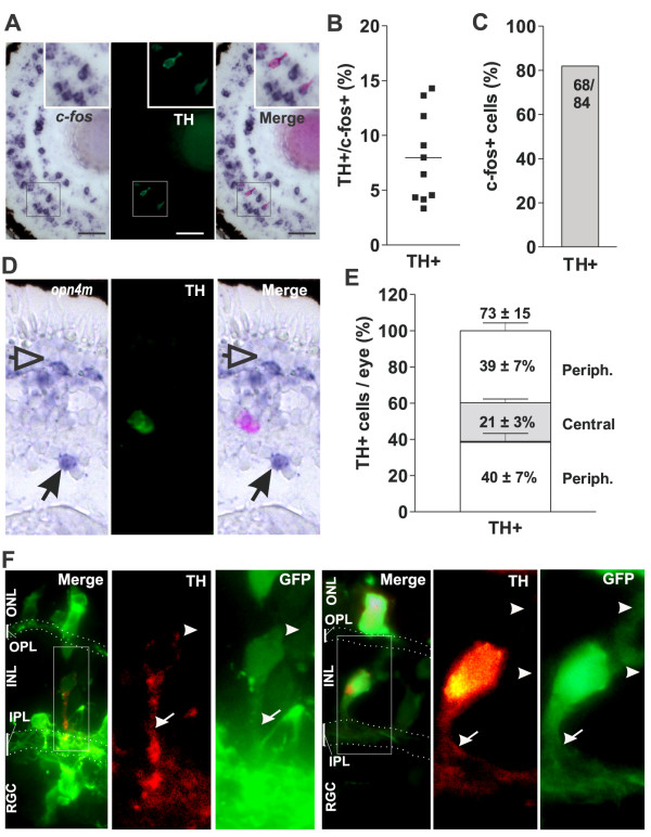
Figure 5. Amacrine tyrosine hydroxylase (TH)-positive cells express c-fos in response to light and localize mainly in the peripheral retina. (A)In situ hybridization against c-fos of a central retinal section from a Stage 42 tadpole exposed to light (2500 lux, 30 minutes) followed by immunohistochemistry against TH. Insets show higher magnification of a c-fos+ / THâ+âcell. (B) Percentage of THâ+âcells relative to the total number of c-fosâ+âcells in each central retinal section is indicated by a dot; the horizontal line represents the mean (nâ=â10). (C) Percentage of THâ+âcells exhibiting c-fos induction by light. The number of cells counted is indicated. (D) Transverse section of the eye from a Stage 42 tadpole showing a representative in situ hybridization label for opn4m and immunohistochemistry results for TH. Merge image is shown in the right panel. mHC (arrowheads) and mRGC (arrows) are indicated. (E) Distribution of THâ+âcells counted in consecutive sections throughout the whole eye, divided into two peripheral areas and one central area. The percentage of the cells located in each region and the total numbers of cells counted (meanâ±âSD; nâ=â3 eyes) are indicated. (F) Morphology of the THâ+âcells. Stage 28 embryos were electroporated with a GFP construct. At Stage 42, Double-positive cells (THâ+âand GFP+) were revealed by immunohistochemistry. Examples of two cells are shown, with the merged image shown on the left, and the higher magnification of the THâ+â(red) and GFP (green) cells shown in the right panels. Neurite extensions (TH+ / GFP+; arrow) oriented to the inner plexiform layer (IPL), and neurites (THâ / GFP+; arrowhead) oriented to the outer plexiform layer (OPL), are indicated. The IPL and OPL are shown by dots. INL, inner nuclear layer; ONL, outer nuclear layer; RGC, retinal ganglion cell layer. |
|
|
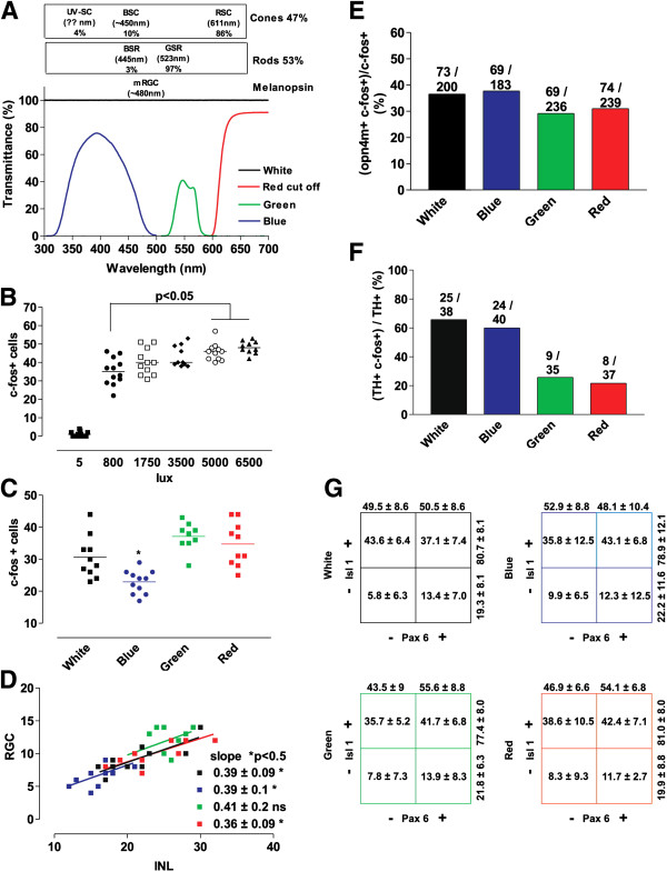
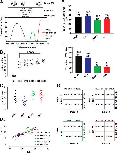
Figure 6. Differential c-fos induction mediated by light colors. (A) Spectrum of transmittance for the blue, green, and red cut-off filters used to determine color dependence of c-fos activation. Also indicated are the different types of photoreceptors and their proportions in the retina of adult Xenopus laevis, as well as the maximum wavelength sensitivity for the corresponding opsins [37]. Ultraviolet (UV)-sensitive cones (UV-SCs), blue-sensitive cones (BSCs), and red-sensitive cones (RSCs) are present, as well as blue-sensitve rods (BSRs) and green-sensitive rods (GSRs). (B, C) Quantification of the number of c-fosâ+âcells in a central retina section of a Stage 42 tadpole exposed to the indicated light intensities (B) or colors (C) for 30 minutes. The horizontal lines indicate the means. Statistics: One-way ANOVA plus Bonferroniâs multiple comparison tests.* Pâ<â0.05. (D) Correlation between the numbers of c-fos-expressing cells in the inner nuclear layer (INL) and retinal ganglion cell (RGC) layer after colored light exposure. Data for each central retina quantified are represented by a dot (nââ¥â10). The slope of the linear regression and the statistical analysis of the coefficient of regression are indicated. (E) Percentage of activated mRGC (opn4mâ+âc-fos+) with respect to the total number of c-fosâ+âresponsive cells in the RGC layer counted in successive sections throughout the whole eye as determined by double in situ hybridization. The average number of c-fosâ+âmRGCs/eye is indicated (nâ=â2). (F) Percentage of THâ+âcells exhibiting c-fos expression after induction with different light colors for 30 minutes. The number of cells counted is indicated. (G) The number of c-fosâ+âcells expressing Pax6 and/or Isl1 in the RGC layer in the central retina (expressed as percentages; meanâ±âSD; nâ=â10) after exposure to different light colors are represented in tabular form. |
|
|
Figure 7. Neuronal circuit diagram of the light input pathway in the tadpole retina. Cells expressing c-fos in response to a first exposure to light are shown in gray, and we propose that they correspond to second-order or third-order neurons. Photosensitive cells (>>>) do not express c-fos as they are first-order neurons. Melanopsin-expressing retinal ganglion cells (mRGCs) induce c-fos in response to light, either by serving as first-order neurons because of their intrinsic photosensitivity, or via a role as a second-order or third-order neuron that receives synaptic inputs from other retinal cells. The classic IF circuit is present in both the central and peripheral retina. In lower vertebrates, rods (R) and cones (C) in the ONL are connected via gap junctions (black ovals) and synapse directly on a single class of On-BCs (Otx2+ / Isl1+), which drive activity in a sub-population of ACs (Pax6â / Isl1â) [59]. Finally, the pathway drives c-fos expression in two equally abundant RGC sub-populations (Pax6â / Isl1+ and Pax6+ / Isl1+). Not illustrated are the cells of the retinal IF circuit that do not express c-fos in response to light: the HCs, Off-BCs, and Pax6+ and/or Isl1+ ACs. The cells involved in non-image-forming (NIF) tasks express melanopsin and are preferentially distributed in the peripheral retina. These include the mHCs (Prox1+),mRGCs (Pax6+ / Isl1â), and dopaminergic (TH+) ACs that turn on c-fos with blue light. Three possible connections may induce c-fos expression in the THâ+âACs: 1) PR-initiated inputs from On-BCs to mRGCs and/or THâ+âACs; 2) synaptic interaction between an mRGC axon collateral with INL cells [62] to provide a retrograde signal from mRGCs to THâ+âACs [63]; and 3) a circuit that may only exist in lower vertebrates, whereby mHCs act as first-order neurons, and interplexiform (TH+) ACs link mHCs to mRGCs. |
References [+] :
Altimus,
Rod photoreceptors drive circadian photoentrainment across a wide range of light intensities.
2010, Pubmed
Altimus, Rod photoreceptors drive circadian photoentrainment across a wide range of light intensities. 2010, Pubmed
Atkinson-Leadbeater, Dynamic expression of axon guidance cues required for optic tract development is controlled by fibroblast growth factor signaling. 2010, Pubmed , Xenbase
Belenky, Melanopsin retinal ganglion cells receive bipolar and amacrine cell synapses. 2003, Pubmed
Bellingham, Zebrafish melanopsin: isolation, tissue localisation and phylogenetic position. 2002, Pubmed , Xenbase
Bellingham, Evolution of melanopsin photoreceptors: discovery and characterization of a new melanopsin in nonmammalian vertebrates. 2006, Pubmed , Xenbase
Besharse, Circadian clock in Xenopus eye controlling retinal serotonin N-acetyltransferase. , Pubmed , Xenbase
Brecha, Identification and characterization of tyrosine hydroxylase immunoreactive amacrine cells. 1984, Pubmed
Brown, Melanopsin contributions to irradiance coding in the thalamo-cortical visual system. 2010, Pubmed
Cameron, Light regulation of retinal dopamine that is independent of melanopsin phototransduction. 2009, Pubmed
Chang, Sequential genesis and determination of cone and rod photoreceptors in Xenopus. 1998, Pubmed , Xenbase
Chaurasia, Molecular cloning, localization and circadian expression of chicken melanopsin (Opn4): differential regulation of expression in pineal and retinal cell types. 2005, Pubmed , Xenbase
Cheng, Intrinsic light response of retinal horizontal cells of teleosts. 2009, Pubmed
Dacey, Melanopsin-expressing ganglion cells in primate retina signal colour and irradiance and project to the LGN. 2005, Pubmed
Davies, Functional diversity of melanopsins and their global expression in the teleost retina. 2011, Pubmed
Deeg, Development of multisensory convergence in the Xenopus optic tectum. 2009, Pubmed , Xenbase
Dong, Positive selection and functional divergence after melanopsin gene duplication. 2012, Pubmed , Xenbase
Dong, Visual avoidance in Xenopus tadpoles is correlated with the maturation of visual responses in the optic tectum. 2009, Pubmed , Xenbase
Dowling, Synaptic organization of the amine-containing interplexiform cells of the goldfish and Cebus monkey retinas. 1975, Pubmed
Drivenes, Isolation and characterization of two teleost melanopsin genes and their differential expression within the inner retina and brain. 2003, Pubmed , Xenbase
Dyer, Prox1 function controls progenitor cell proliferation and horizontal cell genesis in the mammalian retina. 2003, Pubmed
Ecker, Melanopsin-expressing retinal ganglion-cell photoreceptors: cellular diversity and role in pattern vision. 2010, Pubmed
Elshatory, Islet-1 controls the differentiation of retinal bipolar and cholinergic amacrine cells. 2007, Pubmed
Fahrenkrug, Expression of melanopsin during development of the rat retina. 2004, Pubmed
Field, Information processing in the primate retina: circuitry and coding. 2007, Pubmed
Filadelfi, Comparative aspects of the pineal/melatonin system of poikilothermic vertebrates. 1996, Pubmed , Xenbase
Gábriel, Structure and function of photoreceptor and second-order cell mosaics in the retina of Xenopus. 2001, Pubmed , Xenbase
Gooley, A broad role for melanopsin in nonvisual photoreception. 2003, Pubmed
Green, Ontogeny of circadian and light regulation of melatonin release in Xenopus laevis embryos. 1999, Pubmed , Xenbase
Green, Molecular control of Xenopus retinal circadian rhythms. 2003, Pubmed , Xenbase
Hanzlicek, Probing inner retinal circuits in the rod pathway: a comparison of c-fos activation in mutant mice. 2004, Pubmed
Hattar, Melanopsin-containing retinal ganglion cells: architecture, projections, and intrinsic photosensitivity. 2002, Pubmed
Hirsch, Xenopus Pax-6 and retinal development. 1997, Pubmed , Xenbase
Holt, Does timing of axon outgrowth influence initial retinotectal topography in Xenopus? 1984, Pubmed , Xenbase
Huerta, Fos expression in the retina of rd/rd mice during the light/dark cycle. 1997, Pubmed
Jamieson, Responses of young Xenopus laevis tadpoles to light dimming: possible roles for the pineal eye. 2000, Pubmed , Xenbase
Jenkins, VA opsin, melanopsin, and an inherent light response within retinal interneurons. 2003, Pubmed
Joo, Recurrent axon collaterals of intrinsically photosensitive retinal ganglion cells. 2013, Pubmed
Koyanagi, Cephalochordate melanopsin: evolutionary linkage between invertebrate visual cells and vertebrate photosensitive retinal ganglion cells. 2005, Pubmed
Lall, Distinct contributions of rod, cone, and melanopsin photoreceptors to encoding irradiance. 2010, Pubmed
Lamb, Evolution of phototransduction, vertebrate photoreceptors and retina. 2013, Pubmed
Lucas, Diminished pupillary light reflex at high irradiances in melanopsin-knockout mice. 2003, Pubmed
Lupi, Light-evoked FOS induction within the suprachiasmatic nuclei (SCN) of melanopsin knockout (Opn4-/-) mice: a developmental study. 2006, Pubmed
Lupi, The acute light-induction of sleep is mediated by OPN4-based photoreception. 2008, Pubmed
Matejů, Expression and light sensitivity of clock genes Per1 and Per2 and immediate-early gene c-fos within the retina of early postnatal Wistar rats. 2010, Pubmed
Matos-Cruz, Unexpected diversity and photoperiod dependence of the zebrafish melanopsin system. 2011, Pubmed , Xenbase
McNeill, Development of melanopsin-based irradiance detecting circuitry. 2011, Pubmed
Osborne, Dopaminergic neurones in various retinas and the postnatal development of tyrosine-hydroxylase immunoreactivity in the rabbit retina. 1984, Pubmed
Panda, Melanopsin is required for non-image-forming photic responses in blind mice. 2003, Pubmed
Panda, Illumination of the melanopsin signaling pathway. 2005, Pubmed , Xenbase
Pegau, Absorption and attenuation of visible and near-infrared light in water: dependence on temperature and salinity. 1997, Pubmed
Pickard, Light-induced fos expression in intrinsically photosensitive retinal ganglion cells in melanopsin knockout (opn4) mice. 2009, Pubmed
Provencio, Melanopsin: An opsin in melanophores, brain, and eye. 1998, Pubmed , Xenbase
Ruby, Role of melanopsin in circadian responses to light. 2002, Pubmed
Sagar, Light induces a Fos-like nuclear antigen in retinal neurons. 1990, Pubmed
Saha, Early opsin expression in Xenopus embryos precedes photoreceptor differentiation. 1993, Pubmed , Xenbase
Sakaguchi, The development of retinal ganglion cells in a tetraploid strain of Xenopus laevis: a morphological study utilizing intracellular dye injection. 1984, Pubmed , Xenbase
Sandbakken, Isolation and characterization of melanopsin photoreceptors of Atlantic salmon (Salmo salar). 2012, Pubmed , Xenbase
Schlamp, Light and dark cause a shift in the spatial expression of a neuropeptide-processing enzyme in the rat retina. 1996, Pubmed
Sekaran, Melanopsin-dependent photoreception provides earliest light detection in the mammalian retina. 2005, Pubmed
Sernagor, Retinal development: second sight comes first. 2005, Pubmed
Sernagor, The role of early neural activity in the maturation of turtle retinal function. 2001, Pubmed
Sollars, Melanopsin and non-melanopsin expressing retinal ganglion cells innervate the hypothalamic suprachiasmatic nucleus. 2003, Pubmed
Tarttelin, Expression of opsin genes early in ocular development of humans and mice. 2003, Pubmed
Tomonari, A non-canonical photopigment, melanopsin, is expressed in the differentiating ganglion, horizontal, and bipolar cells of the chicken retina. 2005, Pubmed
Verra, Early onset and differential temporospatial expression of melanopsin isoforms in the developing chicken retina. 2011, Pubmed , Xenbase
Viczian, XOtx5b and XOtx2 regulate photoreceptor and bipolar fates in the Xenopus retina. 2003, Pubmed , Xenbase
Wagner, Contacts of dopaminergic interplexiform cells in the outer retina of the blue acara. 1992, Pubmed
Wagner, Microanatomy of the dopaminergic system in the rainbow trout retina. 1993, Pubmed
Witkovsky, Dopaminergic neurons in the retina of Xenopus laevis: amacrine vs. interplexiform subtypes and relation to bipolar cells. 1994, Pubmed , Xenbase
Witkovsky, Photoreceptor classes and transmission at the photoreceptor synapse in the retina of the clawed frog, Xenopus laevis. 2000, Pubmed , Xenbase
Wong, Synaptic influences on rat ganglion-cell photoreceptors. 2007, Pubmed
Yu, An immunohistochemical study of the c-fos protooncogene in the developing human retina. 1994, Pubmed
Zhang, Melanopsin mediates retrograde visual signaling in the retina. 2012, Pubmed
Zhang, A critical window for cooperation and competition among developing retinotectal synapses. 1998, Pubmed , Xenbase
Zhang, Intraretinal signaling by ganglion cell photoreceptors to dopaminergic amacrine neurons. 2008, Pubmed
