XB-ART-48555
PLoS Biol
2014 Feb 01;122:e1001788. doi: 10.1371/journal.pbio.1001788.
Show Gene links
Show Anatomy links
Changes in oscillatory dynamics in the cell cycle of early Xenopus laevis embryos.
Tsai TY, Theriot JA, Ferrell JE.
???displayArticle.abstract???
During the early development of Xenopus laevis embryos, the first mitotic cell cycle is long (∼85 min) and the subsequent 11 cycles are short (∼30 min) and clock-like. Here we address the question of how the Cdk1 cell cycle oscillator changes between these two modes of operation. We found that the change can be attributed to an alteration in the balance between Wee1/Myt1 and Cdc25. The change in balance converts a circuit that acts like a positive-plus-negative feedback oscillator, with spikes of Cdk1 activation, to one that acts like a negative-feedback-only oscillator, with a shorter period and smoothly varying Cdk1 activity. Shortening the first cycle, by treating embryos with the Wee1A/Myt1 inhibitor PD0166285, resulted in a dramatic reduction in embryo viability, and restoring the length of the first cycle in inhibitor-treated embryos with low doses of cycloheximide partially rescued viability. Computations with an experimentally parameterized mathematical model show that modest changes in the Wee1/Cdc25 ratio can account for the observed qualitative changes in the cell cycle. The high ratio in the first cycle allows the period to be long and tunable, and decreasing the ratio in the subsequent cycles allows the oscillator to run at a maximal speed. Thus, the embryo rewires its feedback regulation to meet two different developmental requirements during early development.
???displayArticle.pubmedLink??? 24523664
???displayArticle.pmcLink??? PMC3921120
???displayArticle.link??? PLoS Biol
???displayArticle.grants??? [+]
Species referenced: Xenopus laevis
Genes referenced: cdc25a cdc25c cdk1 cdk20 cfp clock mapk1 myt1 pkmyt1 rasgrf1 wee1
???displayArticle.antibodies??? Cdk1 Ab2
???displayArticle.morpholinos??? ccnb1.2 MO1 ccnb1 MO1 cdc25a MO1 cdc25a MO2
???attribute.lit??? ???displayArticles.show???
|
|
Figure 2. Stronger Tyr 15 phosphorylation in the first cycle results in a longer interphase.(A) Time courses of levels of cyclin B1, Cdk1 activity, and Cdk1 Y15 phosphorylation. The cyclin B1 and pY15âCdk1 concentrations were measured by quantitative Western blotting, and the Cdk1 activity was measured by histone H1 kinase assay. The original blots are shown in Figure S1D,E. Each point represents a single embryo. For cycles 2â4, relative timing of individual embryos was corrected to the most recent observed cell division, as indicated by the gray bars (see Materials and Methods). (B) Time courses of levels of cyclin B1, hyperphosphorylated Cdc25C, and pSer287âCdc25C. M-phase and interphase durations are inferred from dynamics of hyperphosphorylated Cdc25C and pSer287âCdc25C. (C) Evidence for two expressed cyclin B1 genes. Cyclin B1 antibodies [69] recognized two closely spaced cyclin B1 bands, which could be individually knocked down using two different morpholino oligonucleotides. (D) Knocking down cyclin B1-α or cyclin B1-β lengthens the periods of cycles 2â5. |
|
|
Figure 3. Inhibiting Cdk1 Y15 phosphorylation affects the duration of only the first cycle.(A) The period of the first three cycles from individual embryos treated with PD0166285. All periods are subtracted by the median value of the control of the same cycle to emphasize the differences. The three black lines correspond to 25, 50, and 75 percentile of the population. (B) Time courses of levels of cyclin B1, Cdk1 activity, and pY15âCdk1 in control embryos and embryos treated with 50 µM PD0166285. (Inset) Higher magnification of pY15âCdk1 traces from 2nd to 4th period. |
|
|
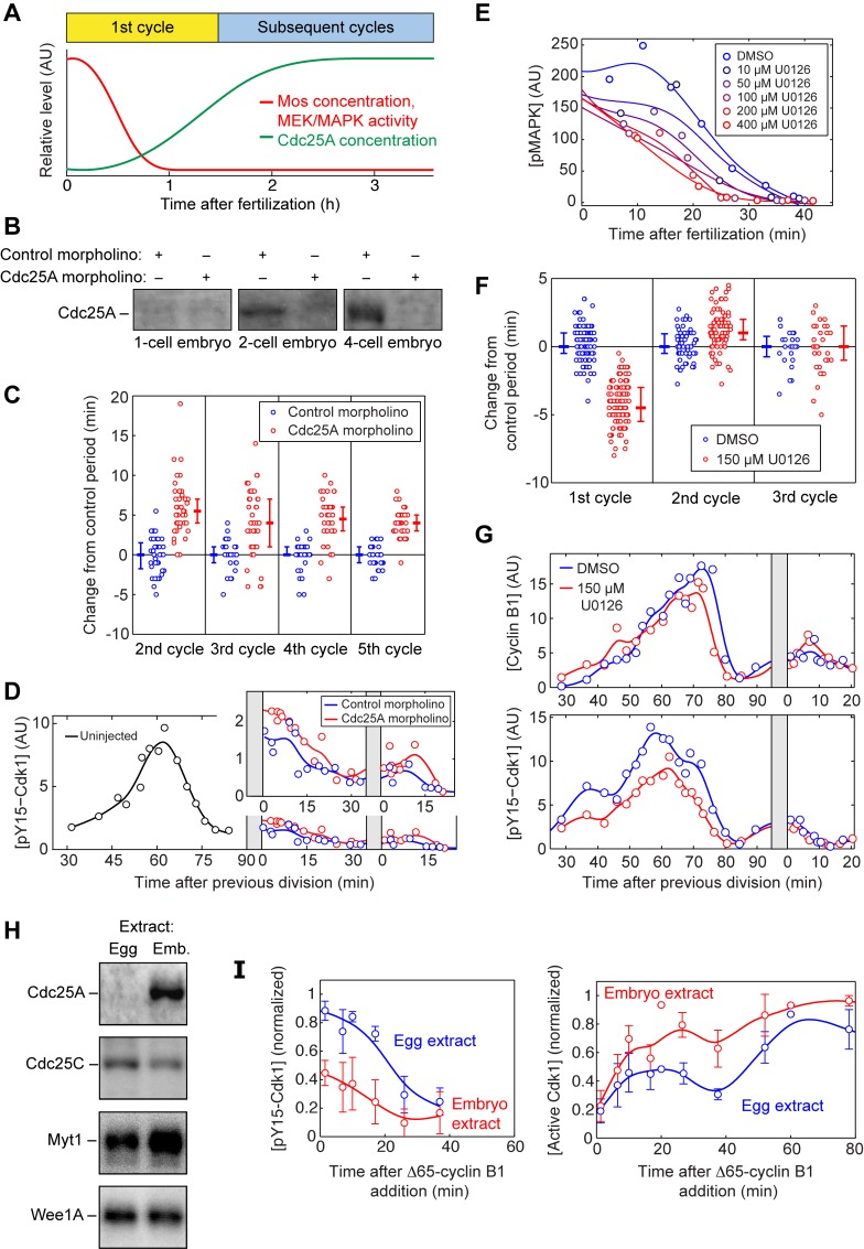
Figure 4. Multiple mechanisms decrease the Wee1/Cdc25 ratio during the transition into the second cycle.(A) Schematic depiction of the decrease of Mos/MEK/MAPK activity, and the increase of Cdc25A concentration, during the first cycle. (B) Cdc25A is absent from one-cell embryos but is present in 2- and 4-cell embryos. The accumulation of Cdc25A is blocked by injection of a Cdc25A morpholino oligonucleotide. The control morpholino is designed with a scrambled sequence of the Cdc25A morpholino. (C) Ablating Cdc25A synthesis causes a small increase in the length of the second through fifth cycles. Fertilized eggs were injected with a Cdc25A morpholino or a scrambled control morpholino. Error bars depict median and 25th and 75th percentiles. (D) Ablating Cdc25A synthesis causes a small increase in pY15 Cdk1 levels in the second and third cycles. The blue points are pY15âCdk1 levels for embryos injected with a scrambled control morpholino, whereas the red points denote embryos injected with a Cdc25A morpholino. The black points are from uninjected embryos taken during the first cycle. (Inset) Higher magnification of pY15âCdk1 traces for the 2nd and 3rd periods. (E) The MEK inhibitor U0126 accelerates the postfertilization inactivation of p42-MAPK in a dose-dependent fashion. (F) The period of the first three cycles from individual embryos treated with DMSO or U0126 (150 µM). Error bars depict median and 25th and 75th percentiles. (G) The pY15âCdk1 level in the first and second cycle. The blue trace denotes the DMSO-treated embryos, and the red trace denotes the U0126-treated embryos. (H) Western blots of Cdc25A, Cdc25C, Myt1, and Wee1A from egg and embryo extracts. (I) Time courses of pY15âCdk1 and Cdk1 activity after addition of 20 nM δ65âcyclin B1 to egg and embryo extracts. Data are taken from four experiments. Error bars are standard errors of the mean. |
|
|
Figure 5. Constructing an ODE model of the embryonic cell cycle.(A–C) Ultrasensitive negative feedback in embryo extracts. Interphase embryo extracts were treated with PD0166285 and various concentrations of ▵65–cyclin B1, yielding a graded range of Cdk1 activities as assessed by histone H1 phosphorylation (A) and an all-or-none response in the degradation of securin-CFP, an APC/CCdc20 substrate (B). The inferred stimulus/response curve for securin degradation as a function of Cdk1 activity (C) was highly ultrasensitive, with a best-fit Hill exponent of 464 and 90% confidence interval of (55,539). Data are taken from five experiments. (D) Calibrating the positive feedback strength by varying the Wee1 versus Cdc25 activity ratio (r). Several assumed values of r are shown. A value of corresponds well to the bistability observed in experiments on Xenopus egg extracts and a physiologically strength of positive feedback [22]. After the first cycle, r decreases to approximately 1/32; see Figure S3. (E) Oscillations at various assumed positive feedback strengths. (F) Modeling the transition from the first cycle to the subsequent cycles by adjusting only the positive feedback strength (r). Compare to Figure 2A. |
|
|
Figure 6. Modeled robustness and tunability from negative-feedback-only versus positive-plus-negative feedback.(A) Robustness score of the oscillator assuming various degrees of ultrasensitivity in the negative feedback loop (n = 4, 9, or 36; see Text S2), and various values of r. (B, C) Tunability. Each of the model’s parameters was varied up and down by 32-fold, starting with a value of r that made the model run like a negative-feedback-only oscillator (r = 1/32, panel B) or a positive-plus-negative feedback oscillator (r = 1/2, panel C). The bars show the maximum increases (B) and decreases (C) in period that resulted. The green bars correspond to parameters related to the positive feedback, the red bars to negative feedback, and the yellow bars represent cyclin synthesis. |
|
|
Figure 7. Shortening of the first cycle period significantly reduces embryo viability, and cycloheximide rescues viability.(AâC) Application of PD0166285 during the first cycle causes a loss of viability, whereas later treatment does not. (A) Changes in the length of the first cycle in response to two concentrations of PD0166285. (B) KaplanâMeier survival curves. (C) Survival at 44 h postfertilization. The data in (A) and (C) are from four experiments, whereas the data in (B) are from one representative experiment. (DâF) Cycloheximide (CHX, 0.25 µg/mL) partially rescues the effects of PD0166285 (30 µM) on viability. (D) Changes in the length of the first cycle in response to PD0166285 ± CHX. (E) KaplanâMeier survival curves. (F) Survival at 44 h postfertilization. The data in (D) and (F) are from four experiments, whereas the data in (E) are from one representative experiment. (G) Photographs of drug-treated and control embryos at various times after fertilization. The embryos were placed in the same petri dish after the inhibitors were washed out at the completion of the first cycle. The arrows designate three PD-treated embryos that have discoordinated cell divisions as early as a few hours postfertilization; the other PD-treated embryos are grossly normal until the midblastula transition (bottom panel). The incubation temperature was 18° for the experiments in (AâF), and 23° for the experiment in (G). |
|
|
Figure 1. The embryonic cell cycle oscillator consists of interlinked positive-and-negative feedback loops.Cyclin B–Cdk1 inhibits its inhibitory kinases Wee1 and Myt1, forming a double negative feedback loop, which in many respects is equivalent to a positive feedback loop. Cyclin B–Cdk1 activates its activating phosphatase Cdc25, forming a positive feedback loop. Active cyclin B–Cdk1 also activates the E3 ubiquitin ligase APC/CCdc20, which targets cyclin B for degradation. The Cdk1–APC/CCdc20 circuit is therefore a negative feedback loop. |
References [+] :
Bitangcol,
Activation of the p42 mitogen-activated protein kinase pathway inhibits Cdc2 activation and entry into M-phase in cycling Xenopus egg extracts.
1998, Pubmed,
Xenbase
Bitangcol, Activation of the p42 mitogen-activated protein kinase pathway inhibits Cdc2 activation and entry into M-phase in cycling Xenopus egg extracts. 1998, Pubmed , Xenbase
Booher, Properties of Saccharomyces cerevisiae wee1 and its differential regulation of p34CDC28 in response to G1 and G2 cyclins. 1993, Pubmed
Chen, Biomarkers identified with time-lapse imaging: discovery, validation, and practical application. 2013, Pubmed
Chesnel, Differences in regulation of the first two M-phases in Xenopus laevis embryo cell-free extracts. 2005, Pubmed , Xenbase
Ciemerych, Cell cycle in mouse development. 2005, Pubmed
Coudreuse, Driving the cell cycle with a minimal CDK control network. 2010, Pubmed
Deppe, Cell lineages of the embryo of the nematode Caenorhabditis elegans. 1978, Pubmed
Edgar, Distinct molecular mechanism regulate cell cycle timing at successive stages of Drosophila embryogenesis. 1994, Pubmed
Ferrell, Simple rules for complex processes: new lessons from the budding yeast cell cycle. 2011, Pubmed
Fisher, Secrets of a double agent: CDK7 in cell-cycle control and transcription. 2005, Pubmed
Glotzer, Cyclin is degraded by the ubiquitin pathway. 1991, Pubmed , Xenbase
Goldbeter, A model for circadian oscillations in the Drosophila period protein (PER). 1995, Pubmed
Goldbeter, A minimal cascade model for the mitotic oscillator involving cyclin and cdc2 kinase. 1991, Pubmed
Hara, A cytoplasmic clock with the same period as the division cycle in Xenopus eggs. 1980, Pubmed , Xenbase
Hartley, In vivo regulation of the early embryonic cell cycle in Xenopus. 1996, Pubmed , Xenbase
Hochegger, New B-type cyclin synthesis is required between meiosis I and II during Xenopus oocyte maturation. 2001, Pubmed , Xenbase
Hoffmann, The IkappaB-NF-kappaB signaling module: temporal control and selective gene activation. 2002, Pubmed
Hoffmann, Phosphorylation and activation of human cdc25-C by cdc2--cyclin B and its involvement in the self-amplification of MPF at mitosis. 1993, Pubmed , Xenbase
Igoshin, A biochemical oscillator explains several aspects of Myxococcus xanthus behavior during development. 2004, Pubmed
Izumi, Periodic changes in phosphorylation of the Xenopus cdc25 phosphatase regulate its activity. 1992, Pubmed , Xenbase
Kim, Substrate competition as a source of ultrasensitivity in the inactivation of Wee1. 2007, Pubmed , Xenbase
Kim, A maternal form of the phosphatase Cdc25A regulates early embryonic cell cycles in Xenopus laevis. 1999, Pubmed , Xenbase
Kimmel, Stages of embryonic development of the zebrafish. 1995, Pubmed , Xenbase
Kumagai, 14-3-3 proteins act as negative regulators of the mitotic inducer Cdc25 in Xenopus egg extracts. 1998, Pubmed , Xenbase
Kumagai, Regulation of the cdc25 protein during the cell cycle in Xenopus extracts. 1992, Pubmed , Xenbase
Labit, Dephosphorylation of Cdc20 is required for its C-box-dependent activation of the APC/C. 2012, Pubmed , Xenbase
Lee, Response of small intestinal epithelial cells to acute disruption of cell division through CDC25 deletion. 2009, Pubmed
Lolli, CAK-Cyclin-dependent Activating Kinase: a key kinase in cell cycle control and a target for drugs? 2005, Pubmed
Lorca, Fizzy is required for activation of the APC/cyclosome in Xenopus egg extracts. 1998, Pubmed , Xenbase
Masuda, Asynchronization of Cell Division is Concurrently Related with Ciliogenesis in Sea Urchin Blastulae: (division synchrony/ciliogenesis/intercleavage time/transition probability/ sea urchin blastula). 1984, Pubmed
McGowan, Human Wee1 kinase inhibits cell division by phosphorylating p34cdc2 exclusively on Tyr15. 1993, Pubmed
Millar, p80cdc25 mitotic inducer is the tyrosine phosphatase that activates p34cdc2 kinase in fission yeast. 1991, Pubmed
Mueller, Cell cycle regulation of a Xenopus Wee1-like kinase. 1995, Pubmed , Xenbase
Mueller, Myt1: a membrane-associated inhibitory kinase that phosphorylates Cdc2 on both threonine-14 and tyrosine-15. 1995, Pubmed , Xenbase
Murakami, Mos positively regulates Xe-Wee1 to lengthen the first mitotic cell cycle of Xenopus. 1999, Pubmed , Xenbase
Murray, Cyclin synthesis drives the early embryonic cell cycle. 1989, Pubmed , Xenbase
Murray, Cell cycle extracts. 1991, Pubmed
Novak, Numerical analysis of a comprehensive model of M-phase control in Xenopus oocyte extracts and intact embryos. 1993, Pubmed , Xenbase
Novák, Design principles of biochemical oscillators. 2008, Pubmed
Palmer, A link between MAP kinase and p34(cdc2)/cyclin B during oocyte maturation: p90(rsk) phosphorylates and inactivates the p34(cdc2) inhibitory kinase Myt1. 1998, Pubmed , Xenbase
Parker, Inactivation of the p34cdc2-cyclin B complex by the human WEE1 tyrosine kinase. 1992, Pubmed
Pomerening, Systems-level dissection of the cell-cycle oscillator: bypassing positive feedback produces damped oscillations. 2005, Pubmed , Xenbase
Pomerening, Rapid cycling and precocious termination of G1 phase in cells expressing CDK1AF. 2008, Pubmed , Xenbase
Pomerening, Building a cell cycle oscillator: hysteresis and bistability in the activation of Cdc2. 2003, Pubmed , Xenbase
Potapova, The reversibility of mitotic exit in vertebrate cells. 2006, Pubmed , Xenbase
Russell, cdc25+ functions as an inducer in the mitotic control of fission yeast. 1986, Pubmed
Russell, Negative regulation of mitosis by wee1+, a gene encoding a protein kinase homolog. 1987, Pubmed
Schuster, Modelling of simple and complex calcium oscillations. From single-cell responses to intercellular signalling. 2002, Pubmed
Sha, Hysteresis drives cell-cycle transitions in Xenopus laevis egg extracts. 2003, Pubmed , Xenbase
Smythe, Systems for the study of nuclear assembly, DNA replication, and nuclear breakdown in Xenopus laevis egg extracts. 1991, Pubmed , Xenbase
Solomon, Role of phosphorylation in p34cdc2 activation: identification of an activating kinase. 1992, Pubmed , Xenbase
Solomon, Cyclin activation of p34cdc2. 1990, Pubmed , Xenbase
Stanford, Changes in regulatory phosphorylation of Cdc25C Ser287 and Wee1 Ser549 during normal cell cycle progression and checkpoint arrests. 2005, Pubmed , Xenbase
Strausfeld, Dephosphorylation and activation of a p34cdc2/cyclin B complex in vitro by human CDC25 protein. 1991, Pubmed
Tang, Two distinct mechanisms for negative regulation of the Wee1 protein kinase. 1993, Pubmed , Xenbase
Tassan, Cell cycle analysis of the activity, subcellular localization, and subunit composition of human CAK (CDK-activating kinase). 1994, Pubmed , Xenbase
Tischer, The APC/C inhibitor XErp1/Emi2 is essential for Xenopus early embryonic divisions. 2012, Pubmed , Xenbase
Trunnell, Ultrasensitivity in the Regulation of Cdc25C by Cdk1. 2011, Pubmed , Xenbase
Tsai, Robust, tunable biological oscillations from interlinked positive and negative feedback loops. 2008, Pubmed , Xenbase
Tyson, Modeling the cell division cycle: cdc2 and cyclin interactions. 1991, Pubmed
Vinod, The role of APC/C inhibitor Emi2/XErp1 in oscillatory dynamics of early embryonic cell cycles. 2013, Pubmed , Xenbase
Walter, Activation of Wee1 by p42 MAPK in vitro and in cycling xenopus egg extracts. 2000, Pubmed , Xenbase
Wang, Radiosensitization of p53 mutant cells by PD0166285, a novel G(2) checkpoint abrogator. 2001, Pubmed
Watanabe, Independent inactivation of MPF and cytostatic factor (Mos) upon fertilization of Xenopus eggs. 1991, Pubmed , Xenbase
Yang, The Cdk1-APC/C cell cycle oscillator circuit functions as a time-delayed, ultrasensitive switch. 2013, Pubmed , Xenbase
Yue, Mos mediates the mitotic activation of p42 MAPK in Xenopus egg extracts. 2004, Pubmed , Xenbase
