Click here to close
Hello! We notice that you are using Internet Explorer, which is not supported by Xenbase and may cause the site to display incorrectly.
We suggest using a current version of Chrome,
FireFox, or Safari.
???displayArticle.abstract???
During mouse pre-implantation development, extra-embryonic primitive endoderm (PrE) and pluripotent epiblast precursors are specified in the inner cell mass (ICM) of the early blastocyst in a 'salt and pepper' manner, and are subsequently sorted into two distinct layers. Positional cues provided by the blastocyst cavity are thought to be instrumental for cell sorting; however, the sequence of events and the mechanisms that control this segregation remain unknown. Here, we show that atypical protein kinase C (aPKC), a protein associated with apicobasal polarity, is specifically enriched in PrE precursors in the ICM prior to cell sorting and prior to overt signs of cell polarisation. aPKC adopts a polarised localisation in PrE cells only after they reach the blastocyst cavity and form a mature epithelium, in a process that is dependent on FGF signalling. To assess the role of aPKC in PrE formation, we interfered with its activity using either chemical inhibition or RNAi knockdown. We show that inhibition of aPKC from the mid blastocyst stage not only prevents sorting of PrE precursors into a polarised monolayer but concomitantly affects the maturation of PrE precursors. Our results suggest that the processes of PrE and epiblast segregation, and cell fate progression are interdependent, and place aPKC as a central player in the segregation of epiblast and PrE progenitors in the mouse blastocyst.
Fig. 1. aPKC is enriched in PrE precursors from the mid blastocyst. (A) Immunofluorescence for aPKC at successive stages of pre-implantation development. (B-D′) Quantification of aPKC levels from mid- to E4.5 blastocysts. Red lines/bars indicate PrE precursors (GATA4+); blue lines/bars indicate epiblast precursors (GATA4-). (D′) Quantification of aPKC levels along apical (grey/white) and basal (black) membranes of the PrE at E4.5. Histograms compare fluorescence intensity between both ROIs on the ICM depicted. Bar charts compare averages from several measurements. Dashed lines on histograms represent averages for profiles shown. (E) Immunofluorescence for aPKC and E-cadherin on an early-mid blastocyst showing aPKC localisation on the membrane/cortex. (F) Immunofluorescence for aPKC and E-cadherin at E4.5. There is a low aPKC staining throughout the ICM, except on the apical membrane of PrE cells. (G) Colocalisation of aPKC and DAB2 at E4.5. Histogram shows overlay of aPKC and DAB2 levels on the pictures above. **P<0.01, ***P<0.001, unpaired Student’s t-test. Bar charts display mean+s.e.m. n, number of embryos. Scale bars: 20 μm.
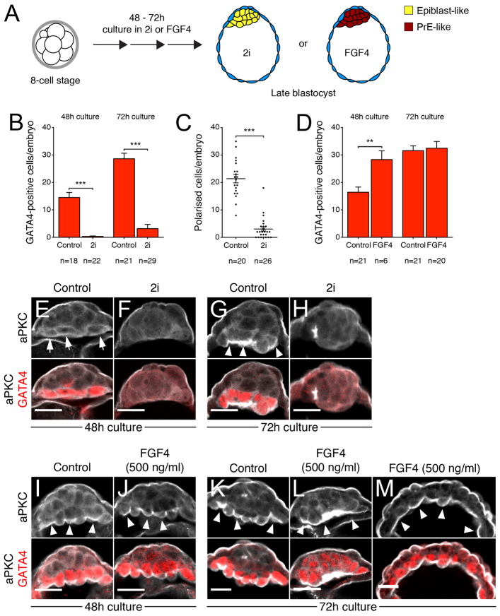
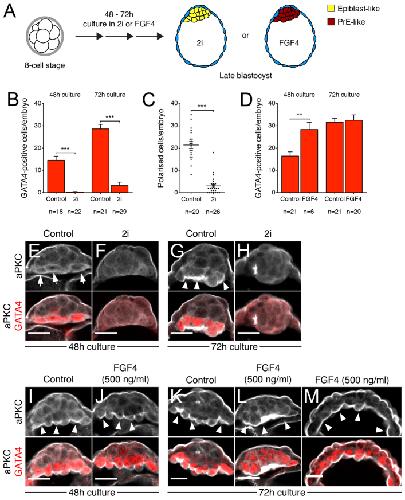
Fig. 2. aPKC enrichment and polarisation are downstream of FGF/ERK signalling. (A) Schematic of 2i or Fgf4 treatment. (B) Number of GATA4 cells in control and 2i conditions. (C) Number of polarised cells on the ICM surface per embryo. 20/20 control embryos had at least eight cells. 23/26 2i-treated embryos had 0-6 polarised cells. (D) Number of GATA4 cells in control and Fgf4-treated embryos. (E-H) Immunofluorescence for aPKC and GATA4 in the ICM. (E) Higher levels of aPKC in PrE cells of control embryos after 48 hours (arrows), but not in those treated with 2i (F). (G) Polarised apical aPKC in PrE cells in controls after 72 hours (arrowheads), but not in 2i-treated embryos (H). (I-M) Immunofluorescence as in E-H for Fgf4 treatment. Both control (I,K) and experimental (J,L,M) embryos have apical aPKC in cells on the ICM surface (arrowheads). All data are collected from three replicas of each experiment. **P<0.01, ***P<0.001, unpaired Student’s t-test. Bar charts display mean+s.e.m. n, number of embryos. Scale bars: 20 μm.
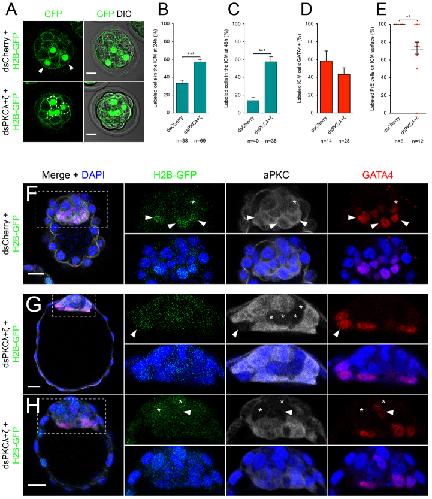
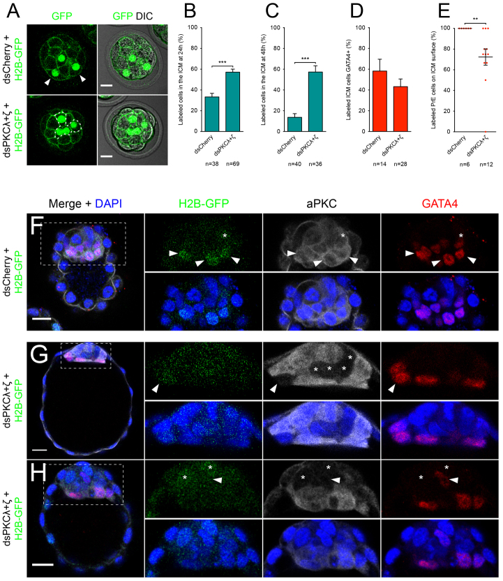
Fig. 3. Knockdown of aPKC prevents PrE cells from reaching the ICM surface. (A) Live images 24 hours post-injection (hpi). Arrowheads indicate cells on the ICM surface in control embryo. Dashed line indicates inner cells in experimental embryo. (B) Percentage of labelled ICM cells (H2B-GFP+) per embryo at 24 hpi. (C) Percentage of labelled ICM cells per embryo at 48 hpi. (D) Percentage of labelled PrE cells (GATA4+) per embryo at 48 hpi. (E) Percentage of labelled PrE cells (GATA4+) on the ICM surface per sorted embryo at 48 hpi. (F-H) Immunofluorescence for aPKC and GATA4 in representative embryos. Arrowheads indicate labelled GATA4+ cells. Asterisks indicate labelled GATA4-cells inside the ICM. Insets show the detail of ICMs. Each channel also overlaid with nuclear staining in all panels. **P<0.01; ***P<0.001, unpaired Student’s t-test (B,C) or Mann-Whitney U-test (D,E). Charts display mean+s.e.m. In scatter dot plot, each dot represents one embryo. n, number of embryos. Scale bars: 20 μm.
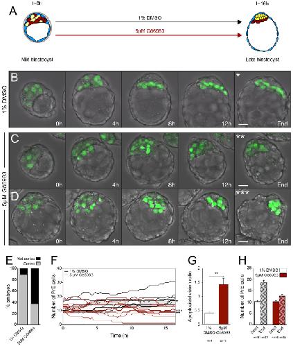
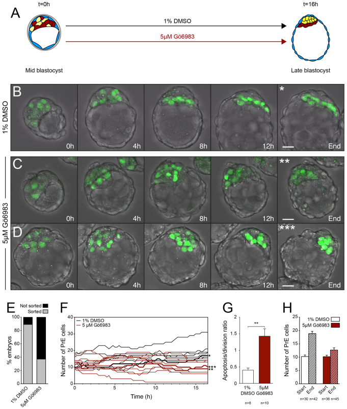
Fig. 4. Inhibition of aPKC in mid blastocysts impairs the segregation of PrE and epiblast. (A) Schematic of PKC inhibitor treatment. (B) Snapshots of a control embryo cultured in 1% DMSO. (C,D) Snapshots of two embryos cultured in 5 μM Gö6983. See supplementary material Movies 4-6, respectively. Green fluorescence indicates H2B-GFP expressed from the Pdgfra locus (PrE precursors). (E) Percentage of sorted embryos: 89% of embryos have a sorted PrE layer after 1% DMSO treatment, 37% of embryos have a sorted PrE layer after 5 μM Gö6983 treatment (P<0.0001, Fisher’s exact test; see Table 1). (F) Time course of PrE expansion. Each line represents one embryo (number of GFP+ cells over time). Bold lines correspond to embryos in B-D as indicated (asterisks). (G) Number of apoptoses per cell division. (H) PrE (GFP+) expansion from the beginning to the end of the culture. **P<0.01, unpaired Student’s t-test. Bar charts display mean+s.e.m. Scale bars: 20 μm.
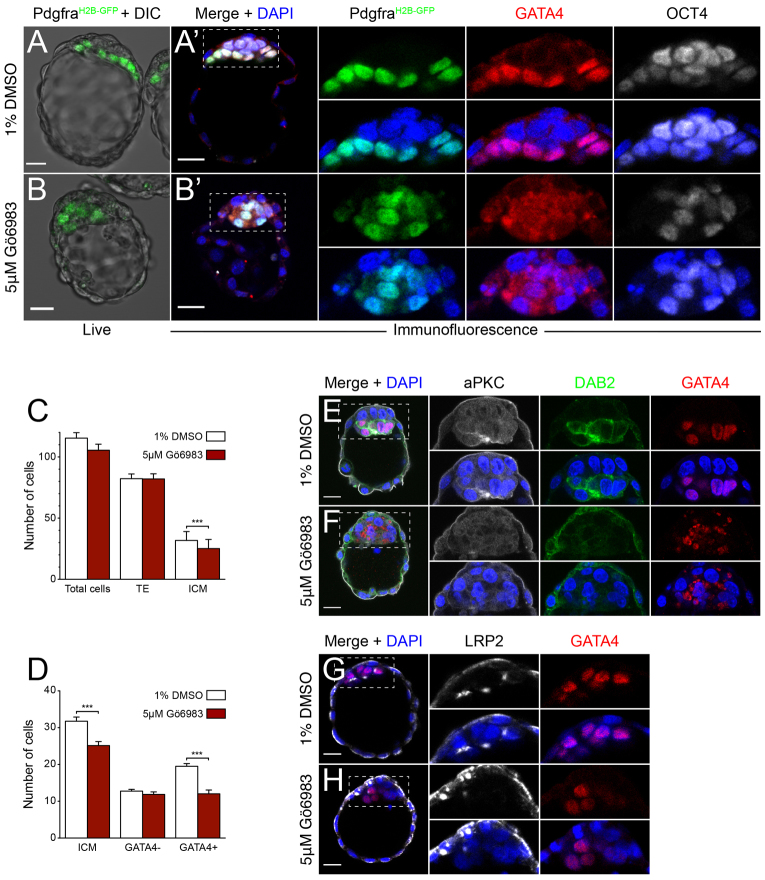
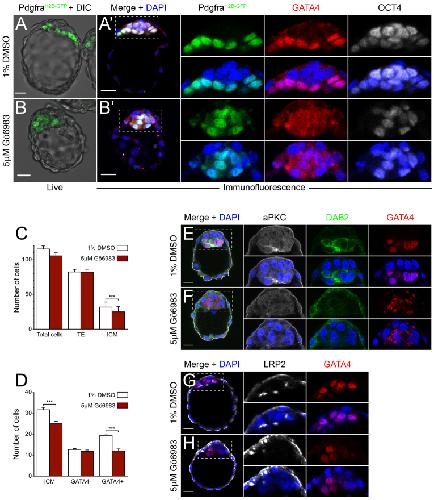
Fig. 5. Inhibition of aPKC prevents the maturation of PrE identity. (A-B′) Late blastocysts, live (A,B) and stained for GATAA4 and OCT4 after culture in 1% DMSO (A′) or 5 μM Gö6983 (B′). GATA4 is present beyond the nuclear borders after treatment with Gö6983. See also supplementary material Movies 7-9. (C) Total, TE and ICM cell numbers. n=17 embryos for 1% DMSO, n=13 for 5 μM Gö6983. (D) Cell numbers for each ICM lineage. n=41 embryos for 1% DMSO, n=36 for 5 μM Gö6983. (E-H) Immunofluorescence for aPKC, DAB2 and GATA4 (E,F) or LRP2 and GATA4 (G,H). Insets show detail of ICMs. Each channel also overlaid with nuclear staining in all panels. ***P<0.001, unpaired Student’s t-test. Bar charts display mean±s.e.m. Scale bars: 20 μm.
Fig. 6. Inhibition of aPKC prevents the maturation of PrE identity. (A,B) Immunofluorescence for GATA4 and NANOG in representative embryos after culture in 1% DMSO or 5 μM Gö6983. Asterisks indicate double-negative cells, with no staining for either NANOG or GATA4. (C,D) Immunofluorescence for GATA6 and NANOG as in A,B. Arrow indicates a NANOG+, GATA6+ cell on the ICM surface after Gö6983 treatment. (E) Immunofluorescence for GATA4 and OCT4 after treatment with 5 μM Gö6983. GATA4 is excluded from the nuclei present in the cytoplasm throughout the ICM. (F) Immunofluorescence for GATA4 and NANOG after treatment with 5 μM Gö6983. GATA4 is distributed throughout the cell marked with arrows (nucleus and cytoplasm). (G) Immunofluorescence for GATA4 and GATA6 after treatment with 10 μM Gö6983. Arrowheads indicate polar TE cells that retain GATA6 (normally found only in PrE and mural TE at this stage).
Fig. 7. Proposed model for PrE formation. ICM cells become primed towards a PrE or epiblast fate through the action of paracrine Fgf4. Sustained production of Fgf4 by epiblast precursors reinforces PrE fate, which is accompanied by aPKC enrichment in PrE precursors and upregulation of GATA4. aPKC would trigger survival signals in PrE cells that reach the ICM surface, which maintain their position. aPKC becomes polarised on the apical side of PrE cells at E4.5, when the PrE forms an epithelium.
Arman,
Targeted disruption of fibroblast growth factor (FGF) receptor 2 suggests a role for FGF signaling in pregastrulation mammalian development.
1998, Pubmed
Arman,
Targeted disruption of fibroblast growth factor (FGF) receptor 2 suggests a role for FGF signaling in pregastrulation mammalian development.
1998,
Pubmed Capo-Chichi,
Perception of differentiation cues by GATA factors in primitive endoderm lineage determination of mouse embryonic stem cells.
2005,
Pubmed Chazaud,
Early lineage segregation between epiblast and primitive endoderm in mouse blastocysts through the Grb2-MAPK pathway.
2006,
Pubmed Cockburn,
Making the blastocyst: lessons from the mouse.
2010,
Pubmed Copp,
Interaction between inner cell mass and trophectoderm of the mouse blastocyst. I. A study of cellular proliferation.
1978,
Pubmed Dard,
Inactivation of aPKClambda reveals a context dependent allocation of cell lineages in preimplantation mouse embryos.
2009,
Pubmed Díaz-Meco,
The product of par-4, a gene induced during apoptosis, interacts selectively with the atypical isoforms of protein kinase C.
1996,
Pubmed Dutta,
Self-renewal versus lineage commitment of embryonic stem cells: protein kinase C signaling shifts the balance.
2011,
Pubmed Dziadek,
Expression of nidogen and laminin in basement membranes during mouse embryogenesis and in teratocarcinoma cells.
1985,
Pubmed Eckert,
PKC signalling regulates tight junction membrane assembly in the pre-implantation mouse embryo.
2004,
Pubmed Eckert,
Specific PKC isoforms regulate blastocoel formation during mouse preimplantation development.
2004,
Pubmed Feldman,
Requirement of FGF-4 for postimplantation mouse development.
1995,
Pubmed Frankenberg,
Primitive endoderm differentiates via a three-step mechanism involving Nanog and RTK signaling.
2011,
Pubmed Gardner,
Investigation of the fate of 4-5 day post-coitum mouse inner cell mass cells by blastocyst injection.
1979,
Pubmed Gerbe,
Dynamic expression of Lrp2 pathway members reveals progressive epithelial differentiation of primitive endoderm in mouse blastocyst.
2008,
Pubmed Goldin,
Paracrine action of FGF4 during periimplantation development maintains trophectoderm and primitive endoderm.
2003,
Pubmed Grabarek,
Differential plasticity of epiblast and primitive endoderm precursors within the ICM of the early mouse embryo.
2012,
Pubmed Grabarek,
Live imaging of primitive endoderm precursors in the mouse blastocyst.
2012,
Pubmed Gschwendt,
Lack of an effect of novel inhibitors with high specificity for protein kinase C on the action of the phorbol ester 12-O-tetradecanoylphorbol-13-acetate on mouse skin in vivo.
1995,
Pubmed Guo,
Resolution of cell fate decisions revealed by single-cell gene expression analysis from zygote to blastocyst.
2010,
Pubmed Hadjantonakis,
Dynamic in vivo imaging and cell tracking using a histone fluorescent protein fusion in mice.
2004,
Pubmed Hamilton,
Evolutionary divergence of platelet-derived growth factor alpha receptor signaling mechanisms.
2003,
Pubmed Johnson,
The foundation of two distinct cell lineages within the mouse morula.
1981,
Pubmed Kang,
FGF4 is required for lineage restriction and salt-and-pepper distribution of primitive endoderm factors but not their initial expression in the mouse.
2013,
Pubmed Kuo,
GATA4 transcription factor is required for ventral morphogenesis and heart tube formation.
1997,
Pubmed Kurimoto,
An improved single-cell cDNA amplification method for efficient high-density oligonucleotide microarray analysis.
2006,
Pubmed Lawitts,
Culture of preimplantation embryos.
1993,
Pubmed Leitges,
Targeted disruption of the zetaPKC gene results in the impairment of the NF-kappaB pathway.
2001,
Pubmed Meilhac,
Active cell movements coupled to positional induction are involved in lineage segregation in the mouse blastocyst.
2009,
Pubmed Molkentin,
Requirement of the transcription factor GATA4 for heart tube formation and ventral morphogenesis.
1997,
Pubmed Moore,
Cell adhesive affinity does not dictate primitive endoderm segregation and positioning during murine embryoid body formation.
2009,
Pubmed Morrisey,
The gene encoding the mitogen-responsive phosphoprotein Dab2 is differentially regulated by GATA-6 and GATA-4 in the visceral endoderm.
2000,
Pubmed Moscat,
PKCzeta at the crossroad of NF-kappaB and Jak1/Stat6 signaling pathways.
2006,
Pubmed Nichols,
Suppression of Erk signalling promotes ground state pluripotency in the mouse embryo.
2009,
Pubmed Pauken,
The expression and stage-specific localization of protein kinase C isotypes during mouse preimplantation development.
2000,
Pubmed Plusa,
Downregulation of Par3 and aPKC function directs cells towards the ICM in the preimplantation mouse embryo.
2005,
Pubmed
,
Xenbase Plusa,
Distinct sequential cell behaviours direct primitive endoderm formation in the mouse blastocyst.
2008,
Pubmed Puls,
Interaction of protein kinase C zeta with ZIP, a novel protein kinase C-binding protein.
1997,
Pubmed Ralston,
Cdx2 acts downstream of cell polarization to cell-autonomously promote trophectoderm fate in the early mouse embryo.
2008,
Pubmed Rhee,
In vivo imaging and differential localization of lipid-modified GFP-variant fusions in embryonic stem cells and mice.
2006,
Pubmed Rossant,
Investigation of the determinative state of the mouse inner cell mass. II. The fate of isolated inner cell masses transferred to the oviduct.
1975,
Pubmed Rula,
Cell autonomous sorting and surface positioning in the formation of primitive endoderm in embryoid bodies.
2007,
Pubmed Sabherwal,
The apicobasal polarity kinase aPKC functions as a nuclear determinant and regulates cell proliferation and fate during Xenopus primary neurogenesis.
2009,
Pubmed
,
Xenbase Saiz,
Early cell fate decisions in the mouse embryo.
2013,
Pubmed Sanz,
The interaction of p62 with RIP links the atypical PKCs to NF-kappaB activation.
1999,
Pubmed Sanz,
The atypical PKC-interacting protein p62 channels NF-kappaB activation by the IL-1-TRAF6 pathway.
2000,
Pubmed Sasaki,
Mechanisms of trophectoderm fate specification in preimplantation mouse development.
2010,
Pubmed Smyth,
Absence of basement membranes after targeting the LAMC1 gene results in embryonic lethality due to failure of endoderm differentiation.
1999,
Pubmed Soudais,
Targeted mutagenesis of the transcription factor GATA-4 gene in mouse embryonic stem cells disrupts visceral endoderm differentiation in vitro.
1995,
Pubmed St Johnston,
Cell polarity in eggs and epithelia: parallels and diversity.
2010,
Pubmed Wianny,
Specific interference with gene function by double-stranded RNA in early mouse development.
2000,
Pubmed Yamanaka,
FGF signal-dependent segregation of primitive endoderm and epiblast in the mouse blastocyst.
2010,
Pubmed Yang,
Disabled-2 is essential for endodermal cell positioning and structure formation during mouse embryogenesis.
2002,
Pubmed Yang,
Disabled-2 is an epithelial surface positioning gene.
2007,
Pubmed