Click here to close
Hello! We notice that you are using Internet Explorer, which is not supported by Xenbase and may cause the site to display incorrectly.
We suggest using a current version of Chrome,
FireFox, or Safari.
???displayArticle.abstract??? β-Catenin independent, non-canonical Wnt signaling pathways play a major role in the regulation of morphogenetic movements in vertebrates. The term non-canonical Wnt signaling comprises multiple, intracellularly divergent, Wnt-activated and β-Catenin independent signaling cascades including the Wnt/Planar Cell Polarity and the Wnt/Ca(2+) cascades. Wnt/Planar Cell Polarity and Wnt/Ca(2+) pathways share common effector proteins, including the Wnt ligand, Frizzled receptors and Dishevelled, with each other and with additional branches of Wnt signaling. Along with the aforementioned proteins, β-Arrestin has been identified as an essential effector protein in the Wnt/β-Catenin and the Wnt/Planar Cell Polarity pathway. Our results demonstrate that β-Arrestin is required in the Wnt/Ca(2+) signaling cascade upstream of Protein Kinase C (PKC) and Ca(2+)/Calmodulin-dependent Protein Kinase II (CamKII). We have further characterized the role of β-Arrestin in this branch of non-canonical Wnt signaling by knock-down and rescue experiments in Xenopus embryo explants and analyzed protein-protein interactions in 293T cells. Functional interaction of β-Arrestin, the β subunit of trimeric G-proteins and Dishevelled is required to induce PKC activation and membrane translocation. In Xenopus gastrulation, β-Arrestin function in Wnt/Ca(2+) signaling is essential for convergent extension movements. We further show that β-Arrestin physically interacts with the β subunit of trimeric G-proteins and Dishevelled, and that the interaction between β-Arrestin and Dishevelled is promoted by the beta/gamma subunits of trimeric G-proteins, indicating the formation of a multiprotein signaling complex.
???displayArticle.pubmedLink???
24489854 ???displayArticle.pmcLink???PMC3906129 ???displayArticle.link???PLoS One
Figure 2. Arrb2 depends on Gβγ to induce membrane translocation of PKCα.Xenopus embryos were injected with 500 pg pkcα-gfp RNA and co-injected as indicated above the images. Animal Caps were prepared at stage 10 and immunostained as indicated. Nuclei were stained with Hoechst 33258 (blue). Images show representative results from at least two independent experiments with a minimum of six Animal Caps per experiment. Scale bars: 50 µm. (A) PKCα-GFP control, PKCα-GFP localized predominantly to the cytoplasm. (B) Co-injection of 1ng fzd7 RNA induced PKCα-GFP translocation to the plasma membrane. (C) Treatment with PTX for 1 hour blocked Fzd7-induced PKCα-GFP translocation. (D) Overexpression of HA-Gβ and HA-Gγ subunits (indicated as HA-Gβγ) induced PKCα-GFP translocation (HA-Gβγ stained with anti-HA (red): D′, merge: D). The inhibitory effect of Arrb2 MO1 (E) on PKCα-GFP membrane translocation was rescued by (F) co-injection of HA-Gβ and HA-Gγ mRNA (anti-HA (red): F′, merge: F). (G) Overexpression of the Gβ-sequestering β-ARKct also blocked Fzd7 induced PKCα-GFP translocation. (H) Co-expression of myc-Arrb2 in Fzd7 and β-ARKct injected Animal Caps was not sufficient to rescue PKCα-GFP membrane translocation (anti-myc (red): H′, merge: H).
Figure 3. Arrb2 functionally interacts with Dvl in Wnt/Ca2+ signaling.Xenopus embryos were injected with 500 pg pkcα-gfp RNA and co-injected as indicated above the images. Animal Caps were prepared at stage 10 and immunostained as indicated. Nuclei were stained with Hoechst 33258 (blue). Images show representative results from at least two independent experiments with a minimum of six Animal Caps per experiment. Scale bars: 50 µm. Fzd7 induced PKCα-GFP translocation (A) was impaired by a triple knock-down of Dvl1, Dvl2 and Dvl3 (B). (C) Co-expression of Arrb2 partially rescued PKCα-GFP translocation in the triple Dvl knock-down. (D) Triple Dvl knock-down inhibited elongation of Keller open face explants. Co-injection of PCKα or Arrb2 mRNA rescued the CE phenotype of triple Dvl morphant explants. The average percentage of explants showing full (75-100%, light grey), partial (25-50%, medium grey) or no elongation (<25%, dark grey) from at least three independent experiments are shown. Asterisks indicate statistically significant deviations in the percentage of fully elongated explants (* p>0.95, t-test).
Figure 4. Arrb2 is required for CE movements downstream of Frizzled 7 and upstream of PKCα.Xenopus embryos were injected at 4-cell stage in the marginal zone of both dorsal blastomeres as indicated. CE movements in the dorsal mesoderm were monitored by elongation of Keller open face explants. The average percentage of explants showing full (75-100%, light grey), partial (25-50%, medium grey) or no elongation (<25%, dark grey) from at least three independent experiments (exp.) are shown. Asterisks indicate statistically significant deviations in the percentage of fully elongated explants (** p>0.99,* p>0.95, t-test). (A) Frizzled 7 knock-down had little effect on elongation (bottom graph) but impaired constriction. Only fully elongated explants (represented by light grey columns in bottom graph) were additionally scored for constriction. The percentage of elongated explants that showed normal constriction are shown in the upper graph as average values plus SEM. Co-injection of arrb2 or pkcα mRNA fully rescued constriction and ca camkII mRNA partially rescued constriction. (B) PTX treatment impaired elongation of Keller open face explants. Co-injection of pkcα or ca camkII mRNA fully rescued explant elongation, while dn camkII or arrb2 mRNA did not. (C) Knock-down of Arrb2 interfered with explant elongation and was rescued by co-injection of pkcα, ca camkII or a MO-insensitive arrb2 RNA.
Figure 5. Arrb2 physically interacts with Gβ and Dvl.Epitope-tagged proteins were overexpressed, immunoprecipitated and detected by Western Blotting as indicated. (A) Flag-Arrb2 was co-expressed with a combination of HA-Gβ1 and HA-Gγ2 to allow the formation of Gβγ heterodimers (Gβγ). Co-expression of Dvl1, Dvl2 or Dvl3 enhanced the interaction between Arrb2 and Gβ1 in co-immunoprecipitation experiments from HEK 293T cells. (B) Endogenous Gβ and Dvl2 were detected in immunoprecipitates of endogenous Arrb2 from unstimulated and Wnt-stimulated HEK 293T cells. (C) Binding of Dvl2 to Arrb2 was also observed in the absence of exogenous Gβ. Myc-Dvl2 co-precipitated equally well with Flag-Arrb2 when Gβ1 and Gγ2 were overexpressed (Gβγ) as in the presence of the Gβ-sequestering β-ARKct in HEK 293T cells. By contrast, binding of Gβ1 to Arrb2 was impaired by β-ARKct and partially restored by co-expression of Dvl2. (D) When myc-Dvl2 was precipitated, the amount of Flag-Arrb2 and that of Gβ1 that co-precipitated with Dvl2 was significantly reduced by the co-expression of β-ARKct.
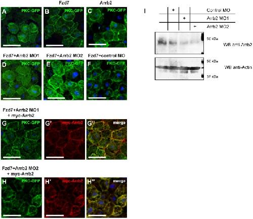
Figure 1. Arrb2 is required for membrane translocation of PKCα.Xenopus embryos were injected with 500 pg pkcα-gfp RNA and co-injected as indicated above the images. Animal Caps were prepared at stage 10 and immunostained as indicated. Nuclei were stained with Hoechst 33258 (blue). Images show representative results of at least three independent experiments with a minimum of six Animal Caps per experiment. Scale bars: 50 µm. (A) PKCα-GFP localized predominantly to the cytoplasm. (B) Co-injection of 1ng fzd7 RNA induced PKCα-GFP translocation to the plasma membrane. (C) Overexpression of Arrb2 partially induced PKCα-GFP membrane translocation. Co-injection of fzd7 mRNA with 0.8 pmol Arrb2 MO1 (D) or 0.8 pmol Arrb2 MO2 (E) blocked PKCα-GFP localization to the plasma membrane, while a Control MO had no effect (F). (G) The inhibitory effect of Arrb2 MO1 on PKCα-GFP membrane translocation was rescued by co-expression of myc-Arrb2 (anti-myc (red): Gâ², merge: G"). (H) Comparably, inhibition of PKCα-GFP membrane translocation by Arrb2 MO2 was restored by co-expression of myc-Arrb2 (anti-myc (red): Hâ², merge: H"). (I) Western Blot of Animal Cap lysates prepared from stage 10 embryos, which were either uninjected or injected with Control MO, Arrb2 MO1 or Arrb2 MO2 as indicated. Both Morpholinos efficiently downregulated proteins levels of endogenous Arrb2; an immunoblot for β-Actin is shown as loading control.
Angers,
The KLHL12-Cullin-3 ubiquitin ligase negatively regulates the Wnt-beta-catenin pathway by targeting Dishevelled for degradation.
2006, Pubmed,
Xenbase
Angers,
The KLHL12-Cullin-3 ubiquitin ligase negatively regulates the Wnt-beta-catenin pathway by targeting Dishevelled for degradation.
2006,
Pubmed
,
Xenbase Bryja,
Beta-arrestin and casein kinase 1/2 define distinct branches of non-canonical WNT signalling pathways.
2008,
Pubmed
,
Xenbase Bryja,
Beta-arrestin is a necessary component of Wnt/beta-catenin signaling in vitro and in vivo.
2007,
Pubmed
,
Xenbase Chen,
Dishevelled 2 recruits beta-arrestin 2 to mediate Wnt5A-stimulated endocytosis of Frizzled 4.
2003,
Pubmed Djiane,
Role of frizzled 7 in the regulation of convergent extension movements during gastrulation in Xenopus laevis.
2000,
Pubmed
,
Xenbase Gessert,
The multiple phases and faces of wnt signaling during cardiac differentiation and development.
2010,
Pubmed Gray,
Diversification of the expression patterns and developmental functions of the dishevelled gene family during chordate evolution.
2009,
Pubmed
,
Xenbase Habas,
Wnt/Frizzled activation of Rho regulates vertebrate gastrulation and requires a novel Formin homology protein Daam1.
2001,
Pubmed
,
Xenbase Habas,
Coactivation of Rac and Rho by Wnt/Frizzled signaling is required for vertebrate gastrulation.
2003,
Pubmed
,
Xenbase Katanaev,
Trimeric G protein-dependent frizzled signaling in Drosophila.
2005,
Pubmed Keller,
Cell migration during gastrulation.
2005,
Pubmed Kestler,
From individual Wnt pathways towards a Wnt signalling network.
2008,
Pubmed Kim,
β-Arrestin 1 mediates non-canonical Wnt pathway to regulate convergent extension movements.
2013,
Pubmed
,
Xenbase Kim,
Essential role for beta-arrestin 2 in the regulation of Xenopus convergent extension movements.
2007,
Pubmed
,
Xenbase Kim,
Ryk cooperates with Frizzled 7 to promote Wnt11-mediated endocytosis and is essential for Xenopus laevis convergent extension movements.
2008,
Pubmed
,
Xenbase Klein,
Planar cell polarization: an emerging model points in the right direction.
2005,
Pubmed Koch,
The binding site for the beta gamma subunits of heterotrimeric G proteins on the beta-adrenergic receptor kinase.
1993,
Pubmed Kovacs,
Arrestin development: emerging roles for beta-arrestins in developmental signaling pathways.
2009,
Pubmed Koval,
Wnt3a stimulation elicits G-protein-coupled receptor properties of mammalian Frizzled proteins.
2011,
Pubmed Kühl,
Antagonistic regulation of convergent extension movements in Xenopus by Wnt/beta-catenin and Wnt/Ca2+ signaling.
2001,
Pubmed
,
Xenbase Medina,
Xenopus paraxial protocadherin has signaling functions and is involved in tissue separation.
2004,
Pubmed
,
Xenbase Nichols,
Frizzled receptors signal through G proteins.
2013,
Pubmed Pandur,
Wnt-11 activation of a non-canonical Wnt signalling pathway is required for cardiogenesis.
2002,
Pubmed
,
Xenbase Penzo-Mendèz,
Activation of Gbetagamma signaling downstream of Wnt-11/Xfz7 regulates Cdc42 activity during Xenopus gastrulation.
2003,
Pubmed
,
Xenbase Rao,
An updated overview on Wnt signaling pathways: a prelude for more.
2010,
Pubmed Schambony,
Wnt-5A/Ror2 regulate expression of XPAPC through an alternative noncanonical signaling pathway.
2007,
Pubmed
,
Xenbase Schulte,
beta-Arrestins - scaffolds and signalling elements essential for WNT/Frizzled signalling pathways?
2010,
Pubmed Sheldahl,
Dishevelled activates Ca2+ flux, PKC, and CamKII in vertebrate embryos.
2003,
Pubmed
,
Xenbase Sheldahl,
Protein kinase C is differentially stimulated by Wnt and Frizzled homologs in a G-protein-dependent manner.
1999,
Pubmed
,
Xenbase Shih,
Cell motility driving mediolateral intercalation in explants of Xenopus laevis.
1992,
Pubmed
,
Xenbase Tada,
Non-canonical Wnt signalling and regulation of gastrulation movements.
2002,
Pubmed
,
Xenbase Tauriello,
Wnt/β-catenin signaling requires interaction of the Dishevelled DEP domain and C terminus with a discontinuous motif in Frizzled.
2012,
Pubmed
,
Xenbase Unterseher,
Paraxial protocadherin coordinates cell polarity during convergent extension via Rho A and JNK.
2004,
Pubmed
,
Xenbase Winklbauer,
Frizzled-7 signalling controls tissue separation during Xenopus gastrulation.
2001,
Pubmed
,
Xenbase Yang,
beta-Arrestin1 interacts with the G-protein subunits beta1gamma2 and promotes beta1gamma2-dependent Akt signalling for NF-kappaB activation.
2009,
Pubmed