XB-ART-48521
PLoS One
2014 Jan 17;91:e87721. doi: 10.1371/journal.pone.0087721.
Show Gene links
Show Anatomy links
Phospholipase C and diacylglycerol mediate olfactory responses to amino acids in the main olfactory epithelium of an amphibian.
Sansone A, Hassenklöver T, Syed AS, Korsching SI, Manzini I.
???displayArticle.abstract???
The semi-aquatic lifestyle of amphibians represents a unique opportunity to study the molecular driving forces involved in the transition of aquatic to terrestrial olfaction in vertebrates. Most amphibians have anatomically segregated main and vomeronasal olfactory systems, but at the cellular and molecular level the segregation differs from that found in mammals. We have recently shown that amino acid responses in the main olfactory epithelium (MOE) of larval Xenopus laevis segregate into a lateral and a medial processing stream, and that the former is part of a vomeronasal type 2 receptor expression zone in the MOE. We hypothesized that the lateral amino acid responses might be mediated via a vomeronasal-like transduction machinery. Here we report that amino acid-responsive receptor neurons in the lateral MOE employ a phospholipase C (PLC) and diacylglycerol-mediated transduction cascade that is independent of Ca(2+) store depletion. Furthermore, we found that putative transient receptor potential (TRP) channel blockers inhibit most amino acid-evoked responses in the lateral MOE, suggesting that ion channels belonging to the TRP family may be involved in the signaling pathway. Our data show, for the first time, a widespread PLC- and diacylglycerol-dependent transduction cascade in the MOE of a vertebrate already possessing a vomeronasal organ.
???displayArticle.pubmedLink??? 24489954
???displayArticle.pmcLink??? PMC3905040
???displayArticle.link??? PLoS One
Species referenced: Xenopus laevis
Genes referenced: cpa1 ctrl sag
???attribute.lit??? ???displayArticles.show???
|
|
Figure 2. The PLC inhibitor U-73122 affects most of the L-arginine-induced Ca2+ responses in the lateral MOE.A, schematic representation indicating the approximate borders between the lateral and non-lateral part of the MOE of larval Xenopus laevis. Also given are the epithelial v2r-expression zone (grey band), and the location of the lateral (red line) and non-lateral (cyan line) amino acid-sensitive ORN subpopulations (see [7]). Note that the two subpopulations are not strictly confined to the lateral and non-lateral MOE, but rather gradually diminish from lateral to medial and medial to lateral epithelial positions (red and cyan dotted lines). B, relative number of ORNs unaffected and affected by U-73122 in the lateral (25 cells, 8 slices) and non-lateral (25 cells, 11 slices) part of the MOE, expressed as percentage of total ORNs tested. C, L-arginine-induced Ca2+ responses of two ORNs of an individual slice of the lateral MOE (cyan and red trace). Incubation with 10 µM U-73122 (application for 5 min; brown-shaded panel) led to a strong reduction of the Ca2+ transient in one of the ORNs (red trace), whereas the second ORN was not affected (cyan trace). The response of the affected ORN recovered after a washout time of 10 min (right-hand panel). D, mean Ca2+ transient (±SEM) of all five L-arginine-responsive ORNs of an acute slice preparation (lateral part of the MOE; all responsive ORNs of this slice were affected by U-73122). With 10 µM U-73122 in the bath solution (5 min; brown-shaded panel) the mean response is almost completely suppressed. After a washout time of 10 min the response recovered (right-hand panel). E, mean Ca2+ transient (±SEM) of all three L-arginine-responsive ORNs of another acute slice preparation (lateral part of the MOE) treated with U-73343 (10 µM; 5 min). The L-arginine response was not inhibited (light-blue-shaded panel). F, the average reduction of the Ca2+ transient of the ORN population affected by U-73122 was highly significant. G, the mean response amplitude (±SEM) of all ORNs tested (20 ORNs, 7 slices) was not significantly reduced by U-73343. Statistical analysis was performed using Chi-squared test (B, **p<0.01) and paired Student's t-test (F, **p<0.01; G, p>0.05). [AA-zone, amino acid-responsive zone; V2Rs, vomeronasal type 2 receptor expression zone; A, anterior; P, posterior; L, lateral; M, medial]. |
|
|
Figure 3. U-73122 specifically inhibits amino acid-sensitive ORNs.A, amino acid and forskolin-induced (50 µM) Ca2+ transients of four individual ORNs of an acute slice preparation of the lateral MOE (left-hand panel; red and magenta traces, amino acid sensitive ORNs; blue and cyan traces, forskolin-sensitive ORNs). U-73122 (10 µM; application for 5 min; brown-shaded panel) affected only the two amino acid-sensitive ORNs. After 10 min washout the response of the amino acid-sensitive ORNs recovered (right-hand traces). Similar results were obtained in all tested ORNs (42 cells, 3 slices). B, responses to L-arginine and alcohols, aldehydes and ketones of three individual ORNs of an acute slice preparation of the lateral MOE (left-hand panels; red trace, L-arginine-sensitive ORN; green traces, ORNs sensitive to alcohols, aldehydes and ketones). U-73122 (10 µM; 5 min; brown-shaded panel) did not affect Ca2+ transients induced by application of a mixture of alcohols, aldehydes and ketones. Note that the L-arginine-responsive ORN (red trace) was inhibited. Similar results were obtained in all tested ORNs (34 cells, 2 slices). C, two ORNs of an acute slice (lateral MOE) responded upon application of amino acids (red and purple traces). After application of U-73122 (10 µM; 5 min; brown-shaded panel) the response of one ORN (red trace) was suppressed, the response of the second ORN (purple trace) was unaffected. Both ORNs did not show sensitivity to forskolin (50 µM). After 10 min washout the response of the amino acid-sensitive ORN recovered almost completely (right-hand trace). Similar results were obtained in all four amino acid-sensitive ORNs that were unaffected by U-73122 (3 slices). [AL, mixture of alcohols, aldehydes and ketones; Fsk, forskolin]. |
|
|
Figure 4. Diacylglycerol but not phosphatidylinositol-3-phosphate or arachidonic acid is involved in amino acid-signaling in the lateral MOE.A, L-arginine-induced Ca2+ responses of two ORNs of an individual slice of the lateral MOE (cyan and blue trace). Incubation with Xestospongin C (500 nM; application for 10 min; green-shaded panel) did not affect the responses. B, mean Ca2+ transients (±SEM) of all three L-arginine-responsive ORNs of an acute slice preparation (lateral MOE). The responses were not affected by Xestospongin C (500 nM; 10 min; green-shaded panel). C, L-arginine-induced Ca2+ responses of two ORNs of an individual slice of the lateral MOE (red and purple trace). Application of SAG (200 µM; 10 s, middle panel; 50 s, right-hand-panel) triggered Ca2+ increases in both ORNs. D, L-arginine-induced Ca2+ responses of two ORNs of an individual slice of the lateral MOE (black and grey trace). Both ORNs did not respond upon application of AA (50 µM; 10 s, middle panel; 60 s, right-hand-panel) E, mean responses (±SEM), expressed as percentage of control response to L-arginine, of 14 ORNs (4 slices) in standard (dark grey columns) and bath solution with Xestospongin C 500 nM (green columns; respectively 5, 10 and 15 min after application of Xestospongin C; washout time was 5 min). No significant reduction of the Ca2+ responses was observed (p>0.05; paired Student's t-test). F, mean response amplitudes (±SEM) upon application of L-arginine (dark grey columns) and SAG (purple columns; 200 and 500 µM; 7 ORNs, 2 slices and 9 ORNs, 2 slices, respectively). The response amplitudes to SAG were lower but not significanty different from the L-arginine responses (p>0.05; paired Student's t-test). [AA, arachidonic acid]. |
|
|
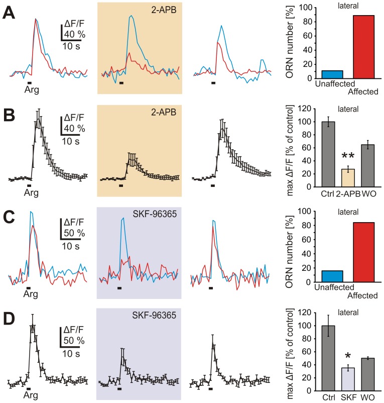
Figure 5. TRP channel blockers affect most of the L-arginine-induced responses.A, L-arginine-induced Ca2+ responses of two ORNs of an individual slice of the lateral MOE (cyan and red trace). Incubation with 2-APB (100 µM; application for 5 min; orange-shaded panel) led to a strong reduction of the Ca2+ transient in one of the ORNs (red trace), whereas the second ORN was not affected (cyan trace). The response of the affected ORN recovered after 10 min of washout (right-hand traces). The bar diagram shows ORNs unaffected and affected by 2-APB (100 µM; 5 min), expressed as percentage of total ORNs tested (27 cells, 6 slices). B, mean Ca2+ transient (±SEM) of seven L-arginine-responsive ORNs of an acute slice preparation (lateral MOE; only blocker-affected ORNs included). With 2-APB in the bath solution (100 µM; 5 min; orange-shaded panel) the mean response is partially suppressed. After 10 min washout the response recovered almost completely (right-hand trace). The bar diagram shows that application of 2-APB (100 µM; 5 min) reduced the amplitude of the Ca2+ transients to 27% of the control application (24 ORNs, 6 slices). C, L-arginine-induced Ca2+ responses of two ORNs of another individual slice of the lateral MOE (cyan and red trace). Incubation with SKF-96365 (80 µM; 10 min; lilac-shaded panel) led to a strong reduction of the Ca2+ transient in only one of the two ORNs (red trace). The response of the affected ORN recovered after 10 min of washout (right-hand traces). ORNs unaffected and affected by SKF-96365, expressed as percentage of total ORNs tested (histogram; 25 cells, 4 slices). D, mean Ca2+ transient (±SEM) of four L-arginine-responsive ORNs of an acute slice preparation (lateral MOE; only blocker-affected ORNs included). With SKF-96365 in the bath solution (80 µM; 10 min; lilac-shaded panel) the mean response is partially suppressed. After 10 min washout the response slightly recovered (right-hand trace). Application of SKF-96365 (80 µM; 10 min) reduced the amplitude of the Ca2+ transients to 35% of the control application (bar diagram; 21 ORNs, 4 slices). Statistical analysis was performed using paired Student's t-test; *p<0.05, **p<0.01. [SKF, SKF-96365]. |
|
|
Figure 1. Amino acid-induced Ca2+ responses depend on extracellular Ca2+ and are independent of store depletion. A, schematic representation of the olfactory system of larval Xenopus laevis. The black rectangle indicates the approximate epithelial region of the slice shown in B. B, Fluo-4 stained acute slice of the MOE. The ovals represent all L-arginine-sensitive ORNs of this slice. C, time courses of intracellular Ca2+ transients of three amino acid-responsive ORNs (colored traces, see ovals in B) stimulated with a mixture of 19 amino acids (100 µM each) or L-arginine (100 µM) in standard and Ca2+-free bath solution. The L-arginine responses were abolished in Ca2+-free solution (yellow-shaded panel; application for 3 min) and recovered in standard bath solution. Mean Ca2+ transients ± SEM of all L-arginine-sensitive ORNs of the slice in B (11 ORNs) are shown in the lower part (black traces). D, depletion of intracellular Ca2+ stores via application of CPA (20 µM; light-red-shaded panel) did not affect L-arginine-evoked Ca2+ responses (shown as mean ± SEM of all three responsive ORNs of another acute MOE slice. E, mean responses (±SEM), expressed as percentage of control response to L-arginine, of 33 ORNs (11 slices) in standard (dark grey columns) and Ca2+-free bath solution (yellow columns; respectively 3 and 6 min after application of Ca2+-free bath solution). The responses were virtually abolished in Ca2+-free bath solution (**p<0.01; paired Student's t-test). F, mean responses (±SEM), expressed as percentage of control response to L-arginine, of 28 ORNs (6 slices) in standard (dark grey columns) and bath solution with 20 µM CPA (light-red columns; respectively 5, 10 and 15 min after application of CPA). Washout time was 5 min. No significant reduction of the Ca2+ responses was observed (p>0.05; paired Student's t-test). [AA mix, amino acid mixture; Arg, L-arginine; Ctrl, control; n.s., non significant; OB, olfactory bulb; ON, olfactory nerve; WO, washout]. |
References [+] :
Brann,
Type-specific inositol 1,4,5-trisphosphate receptor localization in the vomeronasal organ and its interaction with a transient receptor potential channel, TRPC2.
2002, Pubmed
Brann, Type-specific inositol 1,4,5-trisphosphate receptor localization in the vomeronasal organ and its interaction with a transient receptor potential channel, TRPC2. 2002, Pubmed
Brennan, Pheromonal communication in vertebrates. 2006, Pubmed
Delay, Two second messengers mediate amino acid responses in olfactory sensory neurons of the salamander, Necturus maculosus. 2002, Pubmed
DeMaria, Role of a ubiquitously expressed receptor in the vertebrate olfactory system. 2013, Pubmed
Gliem, Bimodal processing of olfactory information in an amphibian nose: odor responses segregate into a medial and a lateral stream. 2013, Pubmed , Xenbase
González, Lungfishes, like tetrapods, possess a vomeronasal system. 2010, Pubmed
Hagino-Yamagishi, Expression of vomeronasal receptor genes in Xenopus laevis. 2004, Pubmed , Xenbase
Hamdani, The functional organization of the fish olfactory system. 2007, Pubmed
Hansen, Correlation between olfactory receptor cell type and function in the channel catfish. 2003, Pubmed
Hansen, Ultrastructure of the olfactory organ in the clawed frog, Xenopus laevis, during larval development and metamorphosis. 1998, Pubmed , Xenbase
Hassenklöver, Nucleotide-induced Ca2+ signaling in sustentacular supporting cells of the olfactory epithelium. 2008, Pubmed , Xenbase
Holy, Responses of vomeronasal neurons to natural stimuli. 2000, Pubmed
Inamura, Blockage of urinary responses by inhibitors for IP3-mediated pathway in rat vomeronasal sensory neurons. 1997, Pubmed
Junek, Activity correlation imaging: visualizing function and structure of neuronal populations. 2009, Pubmed , Xenbase
Kuang, Molecular similarities in the ligand binding pockets of an odorant receptor and the metabotropic glutamate receptors. 2003, Pubmed
Lo, Signal transduction for taurocholic acid in the olfactory system of Atlantic salmon. 1994, Pubmed
Lo, Stimulation of Ca(2+)-regulated olfactory phospholipase C by amino acids. 1993, Pubmed
Lucas, A diacylglycerol-gated cation channel in vomeronasal neuron dendrites is impaired in TRPC2 mutant mice: mechanism of pheromone transduction. 2003, Pubmed
Luu, Molecular determinants of ligand selectivity in a vertebrate odorant receptor. 2004, Pubmed
Ma, Drugs affecting phospholipase C-mediated signal transduction block the olfactory cyclic nucleotide-gated current of adult zebrafish. 1998, Pubmed
Manzini, Classes and narrowing selectivity of olfactory receptor neurons of Xenopus laevis tadpoles. 2004, Pubmed , Xenbase
Manzini, Multidrug resistance transporters in the olfactory receptor neurons of Xenopus laevis tadpoles. 2003, Pubmed , Xenbase
Manzini, cAMP-independent olfactory transduction of amino acids in Xenopus laevis tadpoles. 2003, Pubmed , Xenbase
Munger, Subsystem organization of the mammalian sense of smell. 2009, Pubmed
Ramsey, An introduction to TRP channels. 2006, Pubmed
Reiss, Metamorphic remodeling of the primary olfactory projection in Xenopus: developmental independence of projections from olfactory neuron subclasses. 1997, Pubmed , Xenbase
Sato, Whole-cell response characteristics of ciliated and microvillous olfactory receptor neurons to amino acids, pheromone candidates and urine in rainbow trout. 2001, Pubmed
Singh, The transient receptor potential channel antagonist SKF96365 is a potent blocker of low-voltage-activated T-type calcium channels. 2010, Pubmed
Speca, Functional identification of a goldfish odorant receptor. 1999, Pubmed , Xenbase
Spehr, Arachidonic acid plays a role in rat vomeronasal signal transduction. 2002, Pubmed
Syed, Ancestral amphibian v2rs are expressed in the main olfactory epithelium. 2013, Pubmed , Xenbase
Taniguchi, Phylogenic outline of the olfactory system in vertebrates. 2011, Pubmed
Trinh, Vomeronasal organ detects odorants in absence of signaling through main olfactory epithelium. 2003, Pubmed
Zhang, Odors activate dual pathways, a TRPC2 and a AA-dependent pathway, in mouse vomeronasal neurons. 2010, Pubmed
Zufall, Neurobiology of TRPC2: from gene to behavior. 2005, Pubmed
