Click here to close
Hello! We notice that you are using Internet Explorer, which is not supported by Xenbase and may cause the site to display incorrectly.
We suggest using a current version of Chrome,
FireFox, or Safari.
PLoS Pathog
2014 Jan 30;101:e1003870. doi: 10.1371/journal.ppat.1003870.
Show Gene links
Show Anatomy links
Investigation of acetylcholine receptor diversity in a nematode parasite leads to characterization of tribendimidine- and derquantel-sensitive nAChRs.
Buxton SK, Charvet CL, Neveu C, Cabaret J, Cortet J, Peineau N, Abongwa M, Courtot E, Robertson AP, Martin RJ.
???displayArticle.abstract???
Nicotinic acetylcholine receptors (nAChRs) of parasitic nematodes are required for body movement and are targets of important "classical" anthelmintics like levamisole and pyrantel, as well as "novel" anthelmintics like tribendimidine and derquantel. Four biophysical subtypes of nAChR have been observed electrophysiologically in body muscle of the nematode parasite Oesophagostomum dentatum, but their molecular basis was not understood. Additionally, loss of one of these subtypes (G 35 pS) was found to be associated with levamisole resistance. In the present study, we identified and expressed in Xenopus oocytes, four O. dentatum nAChR subunit genes, Ode-unc-38, Ode-unc-63, Ode-unc-29 and Ode-acr-8, to explore the origin of the receptor diversity. When different combinations of subunits were injected in Xenopus oocytes, we reconstituted and characterized four pharmacologically different types of nAChRs with different sensitivities to the cholinergic anthelmintics. Moreover, we demonstrate that the receptor diversity may be affected by the stoichiometric arrangement of the subunits. We show, for the first time, different combinations of subunits from a parasitic nematode that make up receptors sensitive to tribendimidine and derquantel. In addition, we report that the recombinant levamisole-sensitive receptor made up of Ode-UNC-29, Ode-UNC-63, Ode-UNC-38 and Ode-ACR-8 subunits has the same single-channel conductance, 35 pS and 2.4 ms mean open-time properties, as the levamisole-AChR (G35) subtype previously identified in vivo. These data highlight the flexible arrangements of the receptor subunits and their effects on sensitivity and resistance to the cholinergic anthelmintics; pyrantel, tribendimidine and/or derquantel may still be effective on levamisole-resistant worms.
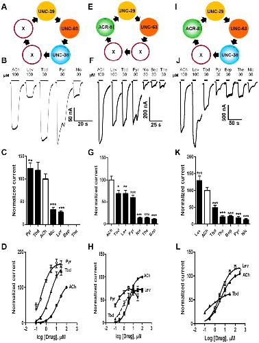
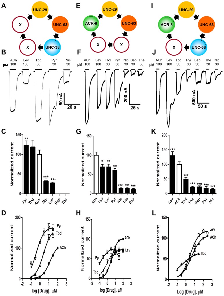
Figure 2. Voltage-clamp of oocytes injected with O. dentatum Ode-unc-29 and Ode-unc-63 nAChR subunits.(A) Diagram of possible subunit arrangements of Ode-unc-29 and Ode-unc-63. X represents either UNC-63 or UNC-29 subunit. PyR, pyrantel; Tbd, tribendimidine, ACh, acetylcholine; Nic, nicotine; Bep, bephenium; The, thenium. (B) Representative traces showing the inward currents in oocytes injected with 1â¶1 Ode-unc-29 and Ode-unc-63. (C) Bar chart (mean ± se) of agonists-elicited currents in the Ode-(29 - 63) Pyr-nAChR, (paired t-test, **p<0.01, ***p<0.001). All agonist responses have been normalized to the average 100 µM ACh currents. (D) Dose-response relationships for Pyr (inverted Î, nâ=â6), Tbd (â´, nâ=â5) and ACh (â¢, nâ=â6) in the Ode-(29 - 63) Pyr-nAChR, (nâ=ânumber of oocytes). (E) Bar chart (mean ± se) of normalized currents elicited by different agonists in 1â¶5 Ode-unc-29â¶Ode-unc-63 injected oocytes. Currents have been normalized to and compared with 100 µM ACh currents (paired t-test, **p<0.01, ***p<0.001). (F) Bar chart (mean ± se) of normalized currents elicited by different agonists in oocytes injected with 5â¶1 Ode-unc-29â¶Ode-unc-63. Currents normalized to and compared with 100 µM ACh currents (paired t-test, *p<0.05, **p<0.01).
Figure 4. Effects of derquantel on levamisole-activated and pyrantel-activated expressed Ode(29-63-8-38), the Lev-nAChR, and on pyrantel-activated and levamisole-activated Ode(29-63-38), the PyR/Trbd-nAChR subtypes.Der: derquantel; Lev: levamisole; Pyr: pyrantel. (A) Antagonistic effects of varying derquantel concentrations on levamisole currents of Ode(29-63-8-38). Levamisole evokes supramaximal normalized currents and derquantel competitively inhibited levamisole currents. (B) Derquantel antagonism of pyrantel currents of Ode(29-63-8-38). Here, derquantel produced mixed non-competitively competitive antagonism. Pyrantel did not activate supramaximal currents. (C) Antagonism of pyrantel by derquantel on the Ode(29-63-38), Pyr/Tbd-nAChR. Derquantel is a potent non-competitive antagonist. (D) Derquantel non-competitively antagonized levamisole responses on the Ode(29-63-38) receptor.
Figure 5. Ca2+ permeability of the O. dentatum receptor subtypes with large ACh currents.(A) Current-Voltage plot for oocytes injected with Ode(29–63–8), showing the change in current with voltage in 1 mM and 10 mM Ca2+ recording solutions. Insert: Magnified view of current-voltage plot from −20 mV to +40 mV showing the Erev in 1 mM and 10 mM extracellular Ca2+. (B) Current-Voltage plot for oocytes injected with Ode(29–63–38) showing the current changes in 1 mM and 10 mM Ca2+ recording solution under different voltages. Insert: Magnified view of current-voltage plot from −20 mV to +40 mV showing the Erev in 1 mM and 10 mM extracellular Ca2+. (C) Current-Voltage plot for oocytes injected with Ode(29–63–38–8) in 1 mM and 10 mM Ca2+ recording solutions. Insert: Magnified view of current-voltage plot from −20 mV to +40 mV showing the Erev in 1 mM and 10 mM extracellular Ca2+. The calcium permeability was calculated using the GHK equation (Text S1 Legend).
Figure 6. Single-channel properties of the Lev-nAChR subtype.(A) Representative current-voltage plot from oocyte-attached patch with 10 µM levamisole. Inserts are representative channel openings at +75 mV and â75 mV membrane potentials. Even with 10 µM levamisole, we sometimes observed âflickeringâ channel block events; note the âflickeringâ channel block shown by openings at â75 mV. (B) Bar chart (mean ± se) of the mean open times (Ï) at the different patch potentials. (C) Bar chart (mean ± se) of the probability of channel opening, Po, at the different patch potentials.
Figure 1. Maximum likelihood tree showing relationships of acetylcholine receptor (nAChR) subunit cDNA sequences in Oesophagostomum dentatum (Ode, highlighted in red), Caenorhabditis elegans (Cel), Haemonchus contortus (Hco) and Teladorsagia circumcincta (Tci).The C. elegans acr-16 nAChR subunit sequence was used as an outgroup. Branch support was evaluated using the chi2 option of PhyML and values more than 0.9 were considered reliable.
Almedom,
An ER-resident membrane protein complex regulates nicotinic acetylcholine receptor subunit composition at the synapse.
2009, Pubmed
Almedom,
An ER-resident membrane protein complex regulates nicotinic acetylcholine receptor subunit composition at the synapse.
2009,
Pubmed Ben-Ami,
RIC-3 affects properties and quantity of nicotinic acetylcholine receptors via a mechanism that does not require the coiled-coil domains.
2005,
Pubmed
,
Xenbase Blaxter,
A molecular evolutionary framework for the phylum Nematoda.
1998,
Pubmed Boulin,
Functional reconstitution of Haemonchus contortus acetylcholine receptors in Xenopus oocytes provides mechanistic insights into levamisole resistance.
2011,
Pubmed
,
Xenbase Boulin,
Eight genes are required for functional reconstitution of the Caenorhabditis elegans levamisole-sensitive acetylcholine receptor.
2008,
Pubmed
,
Xenbase Brown,
Patch clamp recording of ion channels expressed in Xenopus oocytes.
2008,
Pubmed
,
Xenbase Brown,
Contributions from Caenorhabditis elegans functional genetics to antiparasitic drug target identification and validation: nicotinic acetylcholine receptors, a case study.
2006,
Pubmed Chang,
Mechanism of Allosteric Modulation of the Cys-loop Receptors.
2010,
Pubmed Cohen Ben-Ami,
Receptor and subunit specific interactions of RIC-3 with nicotinic acetylcholine receptors.
2009,
Pubmed
,
Xenbase Culetto,
The Caenorhabditis elegans unc-63 gene encodes a levamisole-sensitive nicotinic acetylcholine receptor alpha subunit.
2004,
Pubmed Edgar,
MUSCLE: multiple sequence alignment with high accuracy and high throughput.
2004,
Pubmed Eimer,
Regulation of nicotinic receptor trafficking by the transmembrane Golgi protein UNC-50.
2007,
Pubmed Fleming,
Caenorhabditis elegans levamisole resistance genes lev-1, unc-29, and unc-38 encode functional nicotinic acetylcholine receptor subunits.
1997,
Pubmed
,
Xenbase Gottschalk,
Identification and characterization of novel nicotinic receptor-associated proteins in Caenorhabditis elegans.
2005,
Pubmed Guindon,
A simple, fast, and accurate algorithm to estimate large phylogenies by maximum likelihood.
2003,
Pubmed Halevi,
The C. elegans ric-3 gene is required for maturation of nicotinic acetylcholine receptors.
2002,
Pubmed
,
Xenbase Haugstetter,
Identification and characterization of a novel thioredoxin-related transmembrane protein of the endoplasmic reticulum.
2005,
Pubmed Hotez,
Helminth infections: the great neglected tropical diseases.
2008,
Pubmed Hotez,
Control of neglected tropical diseases.
2007,
Pubmed Hu,
The new anthelmintic tribendimidine is an L-type (levamisole and pyrantel) nicotinic acetylcholine receptor agonist.
2009,
Pubmed Imoto,
Location of a delta-subunit region determining ion transport through the acetylcholine receptor channel.
,
Pubmed
,
Xenbase Imoto,
Rings of negatively charged amino acids determine the acetylcholine receptor channel conductance.
1988,
Pubmed
,
Xenbase Jones,
The nicotinic acetylcholine receptor gene family of the nematode Caenorhabditis elegans: an update on nomenclature.
2007,
Pubmed Kaminsky,
A new class of anthelmintics effective against drug-resistant nematodes.
2008,
Pubmed Kaminsky,
Identification of the amino-acetonitrile derivative monepantel (AAD 1566) as a new anthelmintic drug development candidate.
2008,
Pubmed Katoh,
MAFFT: a novel method for rapid multiple sequence alignment based on fast Fourier transform.
2002,
Pubmed Keiser,
Effect of combinations of marketed human anthelmintic drugs against Trichuris muris in vitro and in vivo.
2012,
Pubmed Lansdell,
RIC-3 enhances functional expression of multiple nicotinic acetylcholine receptor subtypes in mammalian cells.
2005,
Pubmed
,
Xenbase Lee,
Marcfortine and paraherquamide class of anthelmintics: discovery of PNU-141962.
2002,
Pubmed Lewis,
Levamisole-resistant mutants of the nematode Caenorhabditis elegans appear to lack pharmacological acetylcholine receptors.
1980,
Pubmed Lewis,
The genetics of levamisole resistance in the nematode Caenorhabditis elegans.
1980,
Pubmed Martin,
Modes of action of anthelmintic drugs.
1997,
Pubmed Martin,
Mode of action of levamisole and pyrantel, anthelmintic resistance, E153 and Q57.
2007,
Pubmed Millar,
RIC-3: a nicotinic acetylcholine receptor chaperone.
2008,
Pubmed Neveu,
Genetic diversity of levamisole receptor subunits in parasitic nematode species and abbreviated transcripts associated with resistance.
2010,
Pubmed Qian,
Pharmacology of N-, L-, and B-subtypes of nematode nAChR resolved at the single-channel level in Ascaris suum.
2006,
Pubmed Qian,
Levamisole resistance resolved at the single-channel level in Caenorhabditis elegans.
2008,
Pubmed Richmond,
One GABA and two acetylcholine receptors function at the C. elegans neuromuscular junction.
1999,
Pubmed Robertson,
The action of pyrantel as an agonist and an open channel blocker at acetylcholine receptors in isolated Ascaris suum muscle vesicles.
1994,
Pubmed Robertson,
Resistance to levamisole resolved at the single-channel level.
1999,
Pubmed Robertson,
Paraherquamide and 2-deoxy-paraherquamide distinguish cholinergic receptor subtypes in Ascaris muscle.
2002,
Pubmed Robertson,
Pyrantel resistance alters nematode nicotinic acetylcholine receptor single-channel properties.
2000,
Pubmed Saitou,
The neighbor-joining method: a new method for reconstructing phylogenetic trees.
1987,
Pubmed Touroutine,
acr-16 encodes an essential subunit of the levamisole-resistant nicotinic receptor at the Caenorhabditis elegans neuromuscular junction.
2005,
Pubmed Towers,
The Caenorhabditis elegans lev-8 gene encodes a novel type of nicotinic acetylcholine receptor alpha subunit.
2005,
Pubmed Várady,
In vitro characterization of lines of Oesophagostomum dentatum selected or not selected for resistance to pyrantel, levamisole and ivermectin.
1997,
Pubmed Vernino,
Calcium modulation and high calcium permeability of neuronal nicotinic acetylcholine receptors.
1992,
Pubmed
,
Xenbase Williamson,
The nicotinic acetylcholine receptors of the parasitic nematode Ascaris suum: formation of two distinct drug targets by varying the relative expression levels of two subunits.
2009,
Pubmed
,
Xenbase Wolstenholme,
Drug resistance in veterinary helminths.
2004,
Pubmed Xiao,
Advances with the Chinese anthelminthic drug tribendimidine in clinical trials and laboratory investigations.
2013,
Pubmed Xiao,
Tribendimidine: a promising, safe and broad-spectrum anthelmintic agent from China.
2005,
Pubmed