Click here to close
Hello! We notice that you are using Internet Explorer, which is not supported by Xenbase and may cause the site to display incorrectly.
We suggest using a current version of Chrome,
FireFox, or Safari.
???displayArticle.abstract???
During Xenopus early development, FGF signaling is involved in mesoderm formation and neurogenesis by modulating various signaling cascades. FGF-MAPK signaling induces Xbra expression, which maintains mesodermal fate through an autocatalytic-loop. Interestingly, previous reports have demonstrated that basic FGF (bFGF) treatment alone does not induce neurogenesis in ectodermal explants, even though FGF signaling inhibits BMP signaling via phosphorylation in Smad1 linker region. In addition, the overexpression of dominantnegative Xbra induces neurogenesis in ectodermal explants. However, the detailed mechanism underlying these phenomena has not yet been clarified. In this work, we showed that bFGF-Xbra signaling increased the PV.1 expression. DN-Xbra was found to decrease PV.1 expression, and the co-injection of PV.1 with DN-Xbra reduced neurogenesis in ectodermal explants. Furthermore, the knockdown of PV.1 induced neurogenesis in bFGF-treated ectodermal explants. Taken together, our results demonstrate that FGF-Xbra signaling induces PV.1 expression and that PV.1 functions as a neural repressor in the FGF-treated ectoderm.
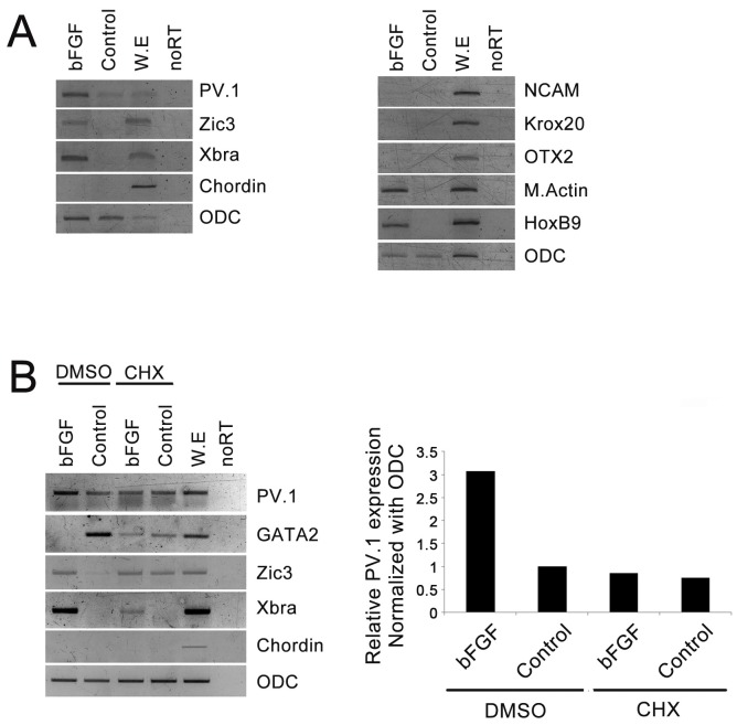
Fig. 1. bFGF induces PV.1 expression. (A) Ectodermal explants were dissected at stage 8 and incubated in animal cap media containing bFGF (50 ng/ml) until stage 11 or 24. The relative gene expression was analyzed by RT-PCR. (B) Ectodermal explants were dissected at stage 8 and incubated in animal cap media containing either bFGF alone or bFGF and CHX (5 ng/ml) until stage 11. The relative gene expression was analyzed by RT-PCR. The graph indicates the band intensity of PV.1 (right panel). ODC, loading control; no RT, control reaction without reverse transcriptase; WE, whole-embryo positive control; Xbra, pan-mesoderm marker; chordin, dorsal mesoderm marker; PV.1, GATA2, and XVent-1a, ventral-specific markers; Zic3, early neural marker; NCAM, pan-neural marker; OTX2, anterior neural marker; HoxB9, posterior neural marker; Krox20, mid-brain marker; muscle actin (M. Actin), late dorsal mesoderm marker.
Fig. 2. DN-Xbra reduces the expression of target genes downstream of BMP. (A) Xbra RNA (1 ng) was injected at the one-cell stage. Ectodermal explants were dissected at stage 8 and incubated until stage 11. The relative gene expression was analyzed by RT-PCR. (B) DNBR RNA (1 ng) and Xbra RNA (1 ng) were co-injected at the one-cell stage. Ectodermal explants were dissected at stage 8 and incubated until stage 11. The relative gene expression was analyzed by RT-PCR. (C) Xbra RNA (1 ng) was injected at the one-cell stage. Ectodermal explants were dissected at stage 8 and incubated in animal cap media containing CHX (5 ng/ml) until stage 11 or 24. The relative gene expression was analyzed by RT-PCR. The data shown represent the means ± the S.D.s from at least three independent experiments. The differences were considered significant at P< 0.05.
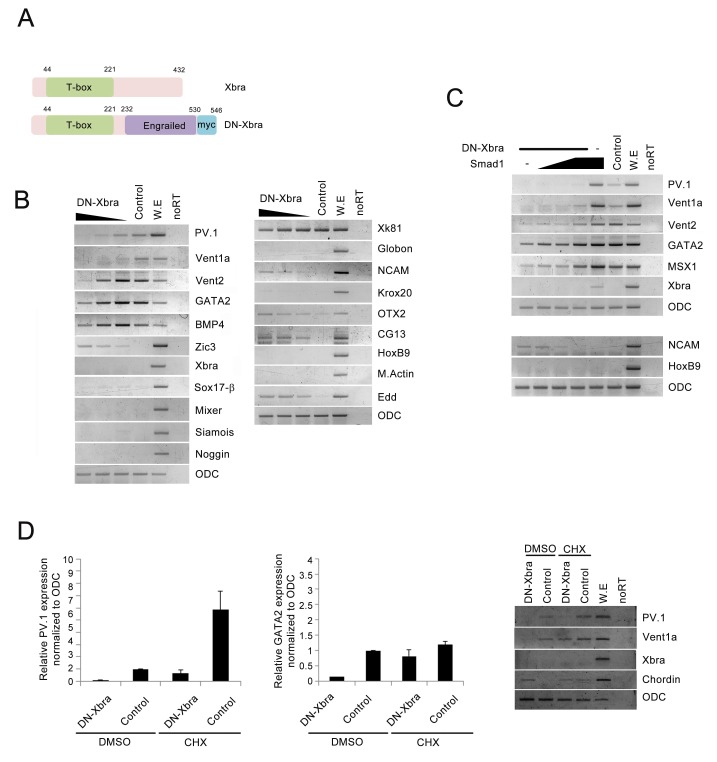
Fig. 3. Xbra directly induces PV.1 expression. (A) Schematic representation of Xbra and DN-Xbra. Xbra and DN-Xbra have a DNA-binding domain (T-box), but DN-Xbra has an engrailed repressor domain instead of a transcriptional activation domain in the C-terminal region. (B) DN-Xbra RNA (2, 1, or 0.5 ng) was injected at the one-cell stage. Ectodermal explants were dissected at stage 8 and incubated until stage 11 or 24. The relative gene expression was analyzed by RT-PCR. (C) Smad1 RNA (2, 1, or 0.5 ng) and DN-Xbra RNA (2 ng) were co-injected at the one-cell stage. Ectodermal explants were dissected at stage 8 and incubated until stage 11 or 24. The relative gene expression was analyzed by RT-PCR. (D) DN-Xbra RNA (2 ng) was injected at the one-cell stage. Ectodermal explants were dissected at stage 8 and incubated in animal cap media containing CHX (5 ng/ml) until stage 11 or 24. The relative gene expression was analyzed by RT-PCT. Noggin, dorsal mesoderm marker; Mixer, Sox17b, and Edd, endoderm markers; Xk81, epidermis marker; globin, blood marker; CG13, cement glad marker. The data are shown as the means ± the S.D.s of the values of at least three independent experiments. Differences were considered significant at Pï¼ 0.05.
Fig. 4. The knockdown of PV.1 induces neurogenesis in bFGF-treated ectodermal explants. (A) PV.1 RNA (0.5 ng) and DN-Xbra RNA (2 ng) were co-injected at the one-cell stage. Ectodermal explants were dissected at stage 8 and incubated until stage 11 or 24. The relative gene expression was analyzed by PCR. (B) Anti-sense morpholino oligos of PV.1 (20 ng) were injected at the one-cell stage. Ectodermal explants were dissected at stage 8 and incubated in animal cap media containing bFGF (50 ng/ml) until stage 11 or 24. The relative gene expression was analyzed by RT-PCR.
Amaya,
Expression of a dominant negative mutant of the FGF receptor disrupts mesoderm formation in Xenopus embryos.
1991, Pubmed,
Xenbase
Amaya,
Expression of a dominant negative mutant of the FGF receptor disrupts mesoderm formation in Xenopus embryos.
1991,
Pubmed
,
Xenbase Amaya,
FGF signalling in the early specification of mesoderm in Xenopus.
1993,
Pubmed
,
Xenbase Cooke,
Induction and the organization of the body plan in Xenopus development.
1989,
Pubmed
,
Xenbase Dale,
A gradient of BMP activity specifies dorsal-ventral fates in early Xenopus embryos.
1999,
Pubmed
,
Xenbase Dale,
Bone morphogenetic protein 4: a ventralizing factor in early Xenopus development.
1992,
Pubmed
,
Xenbase Dale,
BMP signalling in early Xenopus development.
1999,
Pubmed
,
Xenbase Delaune,
Neural induction in Xenopus requires early FGF signalling in addition to BMP inhibition.
2005,
Pubmed
,
Xenbase Friedle,
Cooperative interaction of Xvent-2 and GATA-2 in the activation of the ventral homeobox gene Xvent-1B.
2002,
Pubmed
,
Xenbase Gawantka,
Antagonizing the Spemann organizer: role of the homeobox gene Xvent-1.
1995,
Pubmed
,
Xenbase Green,
Growth factors as morphogens: do gradients and thresholds establish body plan?
1991,
Pubmed
,
Xenbase Hemmati-Brivanlou,
Inhibition of activin receptor signaling promotes neuralization in Xenopus.
1994,
Pubmed
,
Xenbase Hwang,
Active repression of organizer genes by C-terminal domain of PV.1.
2003,
Pubmed
,
Xenbase Hwang,
Antimorphic PV.1 causes secondary axis by inducing ectopic organizer.
2002,
Pubmed
,
Xenbase Isaacs,
Expression of a novel FGF in the Xenopus embryo. A new candidate inducing factor for mesoderm formation and anteroposterior specification.
1992,
Pubmed
,
Xenbase Kim,
Mesoderm induction by heterodimeric AP-1 (c-Jun and c-Fos) and its involvement in mesoderm formation through the embryonic fibroblast growth factor/Xbra autocatalytic loop during the early development of Xenopus embryos.
1998,
Pubmed
,
Xenbase LaBonne,
Mesoderm induction by activin requires FGF-mediated intracellular signals.
1994,
Pubmed
,
Xenbase Lee,
Direct response elements of BMP within the PV.1A promoter are essential for its transcriptional regulation during early Xenopus development.
2011,
Pubmed
,
Xenbase Messenger,
Functional specificity of the Xenopus T-domain protein Brachyury is conferred by its ability to interact with Smad1.
2005,
Pubmed
,
Xenbase Pera,
Integration of IGF, FGF, and anti-BMP signals via Smad1 phosphorylation in neural induction.
2003,
Pubmed
,
Xenbase Rao,
Conversion of a mesodermalizing molecule, the Xenopus Brachyury gene, into a neuralizing factor.
1994,
Pubmed
,
Xenbase Rogers,
Neural induction and factors that stabilize a neural fate.
2009,
Pubmed
,
Xenbase Schneider-Poetsch,
Inhibition of eukaryotic translation elongation by cycloheximide and lactimidomycin.
2010,
Pubmed Schulte-Merker,
Mesoderm formation in response to Brachyury requires FGF signalling.
1995,
Pubmed
,
Xenbase Smith,
Expression of a Xenopus homolog of Brachyury (T) is an immediate-early response to mesoderm induction.
1991,
Pubmed
,
Xenbase Smith,
Dorsalization and neural induction: properties of the organizer in Xenopus laevis.
1983,
Pubmed
,
Xenbase Smith,
Expression cloning of noggin, a new dorsalizing factor localized to the Spemann organizer in Xenopus embryos.
1992,
Pubmed
,
Xenbase von Dassow,
Induction of the Xenopus organizer: expression and regulation of Xnot, a novel FGF and activin-regulated homeo box gene.
1993,
Pubmed
,
Xenbase Wesche,
Fibroblast growth factors and their receptors in cancer.
2011,
Pubmed Xu,
A dominant negative bone morphogenetic protein 4 receptor causes neuralization in Xenopus ectoderm.
1995,
Pubmed
,
Xenbase Xu,
Opposite effects of FGF and BMP-4 on embryonic blood formation: roles of PV.1 and GATA-2.
1999,
Pubmed
,
Xenbase Yamamoto,
Requirement of Xmsx-1 in the BMP-triggered ventralization of Xenopus embryos.
2000,
Pubmed
,
Xenbase