Click here to close
Hello! We notice that you are using Internet Explorer, which is not supported by Xenbase and may cause the site to display incorrectly.
We suggest using a current version of Chrome,
FireFox, or Safari.
Pakladok T, Hosseinzadeh Z, Almilaji A, Lebedeva A, Shumilina E, Alesutan I, Lang F.
???displayArticle.abstract???
Human ether-a-go-go related-gene K⁺ channels (hERG) participate in the regulation of tumor cell proliferation and apoptosis. HERG channel activity is up-regulated by growth factors. Kinases sensitive to growth factor signaling include the serine/threonine protein kinase B-RAF. The present study thus explored whether B-RAF influences hERG channel expression and activity. To this end, hERG channels were expressed in Xenopus oocytes with or without wild-type B-RAF, hERG channel activity was determined utilizing dual-electrode voltage clamp and hERG protein abundance in the cell membrane was analyzed utilizing confocal microscopy as well as chemiluminescence. Moreover, in rhabdomyosarcoma RD cells the effect of B-RAF inhibitor PLX-4720 on hERG-mediated current was quantified by whole-cell patch clamp and hERG cell surface protein abundance by utilizing biotinylation of cell surface proteins as well as flow cytometry. As a result, co-expression of wild-type B-RAF in hERG-expressing Xenopus oocytes significantly increased hERG channel activity and hERG channel protein abundance in the cell membrane. Treatment for 24 hours of B-RAF and hERG-expressing Xenopus oocytes with B-RAF inhibitor PLX-4720 (10 µM) significantly decreased hERG-mediated current and hERG cell surface expression. Similarly, in rhabdomyosarcoma RD cells, treatment for 24 hours with B-RAF inhibitor PLX-4720 significantly decreased hERGcell membrane protein abundance and hERG-mediated current. In conclusion, B-RAF is a powerful regulator of hERG channel activity and cell surface hERG protein abundance.
???displayArticle.pubmedLink???
24475291 ???displayArticle.pmcLink???PMC3903650 ???displayArticle.link???PLoS One
Figure 1. Coexpression of B-RAF increased hERG current in Xenopus oocytes.
A. Original tracings recorded in Xenopus oocytes injected with water (a), with cRNA encoding hERG alone (b) or with cRNA encoding hERG together with wild-type B-RAF (c). The Xenopus oocytes were depolarized from −80 mV holding potential to different voltages followed by a 500 ms repolarization to −60 mV evoking outward tail currents. B. Arithmetic means � SEM (n = 12�47, arbitrary units) of the normalized outward tail current following a depolarization to +70 mV, recorded in Xenopus oocytes injected with water (white bar), with cRNA encoding hERG alone (light grey bar), or with cRNA encoding both, hERG and wild-type B-RAF (black bar). ***(p<0.001) indicates statistically significant difference from Xenopus oocytes expressing hERG channels alone. C. Arithmetic means � SEM (n = 12�47, nA) of the peak tail current as a function of voltage in Xenopus oocytes injected with water (black triangles), with cRNA encoding hERG alone (white circles) or with cRNA encoding hERG and wild-type B-RAF (black circles). D. Arithmetic means � SEM (n = 22�47, arbitrary units) of the normalized peak tail current as a function of voltage in Xenopus oocytes injected with cRNA encoding hERG alone (white circles) or with cRNA encoding hERG together with wild-type B-RAF (black circles).
Figure 2. Coexpression of B-RAF increased hERG-HA protein abundance at the surface of hERG-expressing Xenopus oocytes.
A. Confocal images of hERG-HA protein cell surface expression in Xenopus oocytes injected with water (left panel), with cRNA encoding hERG-HA alone (middle panel) or with cRNA encoding hERG-HA together with wild-type B-RAF (right panel). Images are representative of three independent experiments. B. Arithmetic means � SEM (n = 81�93, arbitrary units) of hERG-HA protein abundance in the cell membrane measured by chemiluminescence in Xenopus oocytes injected with water (white bar), with cRNA encoding hERG-HA alone (light grey bar), or cRNA encoding hERG-HA and wild-type B-RAF (black bar). ***(p<0.001) indicates statistically significant difference from Xenopus oocytes expressing hERG channels alone.
Figure 3. B-RAF inhibitor PLX-4720 decreased hERG current in Xenopus oocytes co-expressing hERG and B-RAF.
A. Original tracings recorded in Xenopus oocytes injected with water (a), with cRNA encoding hERG alone (b) or with cRNA encoding hERG together with wild-type B-RAF without (c) and with (d) treatment with B-RAF inhibitor PLX-4720 (10 �M, 24 hours). The Xenopus oocytes were depolarized from −80 mV holding potential to different voltages followed by a 500 ms repolarization to −60 mV evoking outward tail currents. B. Arithmetic means � SEM (n = 12�46, arbitrary units) of the normalized outward tail current following a depolarization to +70 mV, recorded in Xenopus oocytes injected with water (white bar), with cRNA encoding hERG alone (light grey bar), or with cRNA encoding hERG together with wild-type B-RAF without (black bar) and with (dark grey bar) treatment with B-RAF inhibitor PLX-4720 (10 �M, 24 hours). ***(p<0.001) indicates statistically significant difference from Xenopus oocytes expressing hERG channels alone; ###(p<0.001) indicates statistically significant difference from Xenopus oocytes expressing hERG together with B-RAF without treatment with PLX-4720. C. Confocal images of hERG-HA protein cell surface expression in Xenopus oocytes injected with water (first panel), with cRNA encoding hERG-HA alone (second panel) or with cRNA encoding hERG-HA together with wild-type B-RAF without (third panel) or with (last panel) treatment with B-RAF inhibitor PLX-4720 (10 �M, 24 hours). Images are representative of three independent experiments.
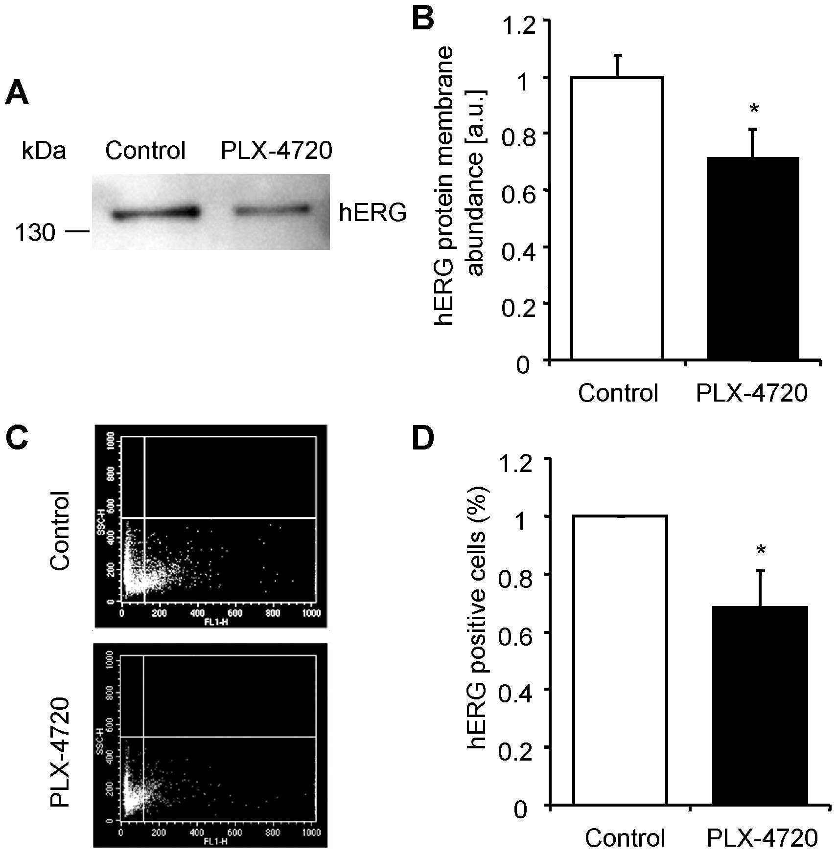
Figure 4. B-RAF inhibitor PLX-4720 decreased hERG protein abundance at the cell surface in rhabdomyosarcoma RD cells.
A. Representative original western blot showing hERG membrane protein abundance (anti-Kv11.1 antibody, Alamone Labs) analyzed by cell surface biotinylation in rhabdomyosarcoma RD cells after 24 hours treatment with vehicle alone (Control) or with 10 �M B-RAF inhibitor PLX-4720 (PLX-4720). B. Arithmetic means � SEM (n = 7, arbitrary units) of normalized hERG membrane protein abundance analyzed by cell surface biotinylation in rhabdomyosarcoma RD cells after 24 hours treatment with vehicle alone (white bar) or with 10 �M B-RAF inhibitor PLX-4720 (black bar). *(p<0.05) indicates statistically significant difference from rhabdomyosarcoma RD cells treated with vehicle alone. C. Representative original dot plots of hERG-FITC positive cells at the cell surface analysed by flow cytometry in rhabdomyosarcoma RD cells after 24 hours treatment with vehicle alone (Control) or with 10 �M B-RAF inhibitor PLX-4720 (PLX-4720); FL-1 Height: hERG-FITC fluorescence intensity. D. Arithmetic means � SEM (n = 5, %) of normalized percentage of positive cells showing hERG expression at the cell surface analyzed by flow cytometry in rhabdomyosarcoma RD cells after 24 hours treatment with vehicle alone (white bar) or with 10 �M B-RAF inhibitor PLX-4720 (black bar). *(p<0.05) indicates statistically significant difference from rhabdomyosarcoma RD cells treated with vehicle alone.
Figure 5. B-RAF inhibitor PLX4720 decreased hERG currents in rhabdomyosarcoma RD cells.
A. Inward currents elicited in a bath solution containing 40: the membrane potential was held at −80 mV and then after the preconditioning step from −80 mV to +60 mV for 2 s stepped to the test potential of −120 mV for 500 ms. The currents were measured in rhabdomyosarcoma RD cells after 24 hours treatment with vehicle alone (a) or with 10 �M B-RAF inhibitor PLX-4720 (b). B. Mean peak current density � SEM (n = 5�12) plotted against the precondition potential in rhabdomyosarcoma RD cells after 24 hours treatment with vehicle alone (white cycles) or with 10 �M B-RAF inhibitor PLX-4720 (black cycles). C. Mean peak current density � SEM (n = 5�12) measured at −120 mV after the precondition potential to +50 mV in rhabdomyosarcoma RD cells after 24 hours treatment with vehicle alone (white bar) or with 10 �M B-RAF inhibitor PLX-4720 (black bar). *(p<0.05) indicates statistically significant difference from rhabdomyosarcoma RD cells treated with vehicle alone.
Alesutan,
Upregulation of Na-coupled glucose transporter SGLT1 by Tau tubulin kinase 2.
2012, Pubmed,
Xenbase
Alesutan,
Upregulation of Na-coupled glucose transporter SGLT1 by Tau tubulin kinase 2.
2012,
Pubmed
,
Xenbase Almilaji,
Down-regulation of Na/K+ atpase activity by human parvovirus B19 capsid protein VP1.
2013,
Pubmed
,
Xenbase Almilaji,
AMP-activated protein kinase regulates hERG potassium channel.
2013,
Pubmed
,
Xenbase Arcangeli,
Modulation of HERG current and herg gene expression during retinoic acid treatment of human neuroblastoma cells: potentiating effects of BDNF.
1999,
Pubmed Asghar,
Predictive and prognostic biomarkers for targeted therapy in metastatic colorectal cancer.
2010,
Pubmed Asher,
Eag and HERG potassium channels as novel therapeutic targets in cancer.
2010,
Pubmed Barry,
Liquid junction potentials and small cell effects in patch-clamp analysis.
1991,
Pubmed Bianchi,
herg encodes a K+ current highly conserved in tumors of different histogenesis: a selective advantage for cancer cells?
1998,
Pubmed
,
Xenbase Bogatikov,
Up-regulation of amino acid transporter SLC6A19 activity and surface protein abundance by PKB/Akt and PIKfyve.
2012,
Pubmed
,
Xenbase Borowiec,
Regulation of IGF-1-dependent cyclin D1 and E expression by hEag1 channels in MCF-7 cells: the critical role of hEag1 channels in G1 phase progression.
2011,
Pubmed Bröer,
Expression of Na+-independent isoleucine transport activity from rat brain in Xenopus laevis oocytes.
1994,
Pubmed
,
Xenbase Cheng,
A novel preclinical strategy for identifying cardiotoxic kinase inhibitors and mechanisms of cardiotoxicity.
2011,
Pubmed Cordes,
Pentamidine reduces hERG expression to prolong the QT interval.
2005,
Pubmed Cui,
Regulation of the human ether-a-go-go-related gene (hERG) channel by Rab4 protein through neural precursor cell-expressed developmentally down-regulated protein 4-2 (Nedd4-2).
2013,
Pubmed Curran,
A molecular basis for cardiac arrhythmia: HERG mutations cause long QT syndrome.
1995,
Pubmed Davies,
Mutations of the BRAF gene in human cancer.
2002,
Pubmed De Luca,
The RAS/RAF/MEK/ERK and the PI3K/AKT signalling pathways: role in cancer pathogenesis and implications for therapeutic approaches.
2012,
Pubmed Dërmaku-Sopjani,
Downregulation of NaPi-IIa and NaPi-IIb Na-coupled phosphate transporters by coexpression of Klotho.
2011,
Pubmed
,
Xenbase Eisenhardt,
Functional characterization of a BRAF insertion mutant associated with pilocytic astrocytoma.
2011,
Pubmed Ficker,
Mechanisms of arsenic-induced prolongation of cardiac repolarization.
2004,
Pubmed Ficker,
The binding site for channel blockers that rescue misprocessed human long QT syndrome type 2 ether-a-gogo-related gene (HERG) mutations.
2002,
Pubmed Fuchs,
Targeting of NF-kappaB signaling pathway, other signaling pathways and epigenetics in therapy of multiple myeloma.
2013,
Pubmed Glassmeier,
Inhibition of HERG1 K+ channel protein expression decreases cell proliferation of human small cell lung cancer cells.
2012,
Pubmed Guo,
Cell surface expression of human ether-a-go-go-related gene (hERG) channels is regulated by caveolin-3 protein via the ubiquitin ligase Nedd4-2.
2012,
Pubmed Guo,
Identification of IKr and its trafficking disruption induced by probucol in cultured neonatal rat cardiomyocytes.
2007,
Pubmed Hamill,
Improved patch-clamp techniques for high-resolution current recording from cells and cell-free membrane patches.
1981,
Pubmed Henrion,
Overlapping cardiac phenotype associated with a familial mutation in the voltage sensor of the KCNQ1 channel.
2012,
Pubmed
,
Xenbase Hosseinzadeh,
Regulation of the glutamate transporters by JAK2.
2011,
Pubmed
,
Xenbase Hosseinzadeh,
Down-regulation of the myoinositol transporter SMIT by JAK2.
2012,
Pubmed
,
Xenbase Hosseinzadeh,
Upregulation of peptide transporters PEPT1 and PEPT2 by Janus kinase JAK2.
2013,
Pubmed
,
Xenbase Hosseinzadeh,
Downregulation of ClC-2 by JAK2.
2012,
Pubmed
,
Xenbase Huang,
Long-QT syndrome-associated missense mutations in the pore helix of the HERG potassium channel.
2001,
Pubmed
,
Xenbase Jehle,
Novel roles for hERG K(+) channels in cell proliferation and apoptosis.
2011,
Pubmed Kamata,
Mechanisms of aneuploidy induction by RAS and RAF oncogenes.
2011,
Pubmed Kuryshev,
Pentamidine-induced long QT syndrome and block of hERG trafficking.
2005,
Pubmed Lamothe,
The serum- and glucocorticoid-inducible kinases SGK1 and SGK3 regulate hERG channel expression via ubiquitin ligase Nedd4-2 and GTPase Rab11.
2013,
Pubmed Li,
A novel dendritic nanocarrier of polyamidoamine-polyethylene glycol-cyclic RGD for "smart" small interfering RNA delivery and in vitro antitumor effects by human ether-à-go-go-related gene silencing in anaplastic thyroid carcinoma cells.
2013,
Pubmed Li,
The role of hERG1 K+ channels and a functional link between hERG1 K+ channels and SDF-1 in acute leukemic cell migration.
2009,
Pubmed
,
Xenbase Maier,
Upregulation of HERG channels by the serum and glucocorticoid inducible kinase isoform SGK3.
2006,
Pubmed
,
Xenbase Masi,
hERG1 channels are overexpressed in glioblastoma multiforme and modulate VEGF secretion in glioblastoma cell lines.
2005,
Pubmed Mia,
Downregulation of Kv1.5 K channels by the AMP-activated protein kinase.
2012,
Pubmed
,
Xenbase Muslin,
Role of raf proteins in cardiac hypertrophy and cardiomyocyte survival.
2005,
Pubmed Ouadid-Ahidouch,
K(+) channels and cell cycle progression in tumor cells.
2013,
Pubmed Pakladok,
PIKfyve sensitivity of hERG channels.
2013,
Pubmed
,
Xenbase Pakladok,
Stimulation of the Na(+)-coupled glucose transporter SGLT1 by B-RAF.
2012,
Pubmed
,
Xenbase Pathare,
OSR1-sensitive renal tubular phosphate reabsorption.
2012,
Pubmed
,
Xenbase Pillozzi,
Physical and functional interaction between integrins and hERG1 channels in cancer cells.
2010,
Pubmed Pillozzi,
VEGFR-1 (FLT-1), beta1 integrin, and hERG K+ channel for a macromolecular signaling complex in acute myeloid leukemia: role in cell migration and clinical outcome.
2007,
Pubmed Raschi,
The hERG K+ channel: target and antitarget strategies in drug development.
2008,
Pubmed Röring,
Aberrant B-Raf signaling in human cancer -- 10 years from bench to bedside.
2012,
Pubmed Sanguinetti,
Dysfunction of delayed rectifier potassium channels in an inherited cardiac arrhythmia.
1999,
Pubmed Sanguinetti,
Two components of cardiac delayed rectifier K+ current. Differential sensitivity to block by class III antiarrhythmic agents.
1990,
Pubmed Schmid,
SGK3 regulates Ca(2+) entry and migration of dendritic cells.
2012,
Pubmed Sisko,
Potent 2-[(pyrimidin-4-yl)amine}-1,3-thiazole-5-carbonitrile-based inhibitors of VEGFR-2 (KDR) kinase.
2006,
Pubmed Strutz-Seebohm,
Structural basis of slow activation gating in the cardiac I Ks channel complex.
2011,
Pubmed
,
Xenbase Szteyn,
Expression and functional significance of the Ca(2+)-activated Cl(-) channel ANO6 in dendritic cells.
2012,
Pubmed Vandenberg,
hERG K(+) channels: structure, function, and clinical significance.
2012,
Pubmed Vincent,
The molecular genetics of the long QT syndrome: genes causing fainting and sudden death.
1998,
Pubmed Zhang,
Both EGFR kinase and Src-related tyrosine kinases regulate human ether-à-go-go-related gene potassium channels.
2008,
Pubmed Zheng,
Imatinib has the potential to exert its antileukemia effects by down-regulating hERG1 K+ channels in chronic myelogenous leukemia.
2012,
Pubmed Zhou,
Correction of defective protein trafficking of a mutant HERG potassium channel in human long QT syndrome. Pharmacological and temperature effects.
1999,
Pubmed