Click here to close
Hello! We notice that you are using Internet Explorer, which is not supported by Xenbase and may cause the site to display incorrectly.
We suggest using a current version of Chrome,
FireFox, or Safari.
Figure 1. Fgfr signaling during the eye field stage, but not later, is critical for proper eye morphogenesis. AâC: Lateral wholemount views of the head and enlarged eye of Stage-40 Xenopus laevis embryos incubated in a control DMSO solution (A) or 150â200 μM solution of the Fgfr inhibitor, SU5402, for 5 hr beginning at developmental Stage 12 (B) or continuously from Stage 24 through to Stage 40 (C). Red arrows point to the choroid fissure. D: The percentage of eyes exhibiting a gap (i.e. coloboma) of the choroid fissure for the various inhibitor treatment groups. The black stripe indicates the time spent exposed to the Fgfr inhibitor solution, whereas the dashed line indicates time spent in 0.1à Marc's Modified Ringer solution. E: Lateral view of a Stage-40 embryo injected with δfgfr4a::gfp mRNA into D1.1 blastomeres at the 16-cell stage.Download figure to PowerPoint
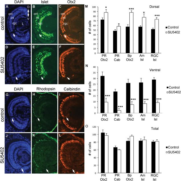
Figure 2. Early Fgf signal is not required for the specification of many retinal cell types. AâL: 12-μm transverse cryosections of Stage-40 embryos treated for 5 hr at Stage 12 with control solution (AâC and GâI) or with 150â200 μM SU5402 (DâF and JâL) imunolabelled with anti-Islet1 (B, E) to label retinal ganglion and amacrine cells, anti-Otx (C, F) to label photoreceptor and bipolar cells, anti-rhodopsin (H, K) to label rod photoreceptors, and anti-Calbindin (I, L) to label cone photoreceptor cells. Fluorescent secondary antibodies were used for visualization. Dorsal is up in all images. MâO: The numbers of cells in the dorsal retina (portion of the retina dorsal to the optic nervehead), ventralretina, and the total number of cells for the various immunostains were quantified in central retinal sections. The dorsal/ventral axis, inner nuclear layer (inl), lens (L), outer nuclear layer (onl), and retinal ganglion cell layer (rgc) are indicated. Arrows point to the optic nervehead. Values in graphs are meanâ±âstandard error of the mean (SEM), and average values were compared where indicated using unpaired t-tests. (*Pââ¤â0.05, ***Pâ<â0.001; n=8 for controls and n=7 for SU5402 for all Otx and Islet labeled groups, and n=4 for all Calbindin-labeled groups). PR Otx and Bp Otx refers to Otx-positive cells in the outer and inner nuclear layers, respectively. Am Isl and RGC Isl refers to Islet1 positive cells in the inner nuclear and retinal ganglion cell layers, respectively.Download figure to PowerPoint
Figure 3. An early Fgf signal is required for development of the ventronasal retina. A, B: DAPI-labeled transverse cryosections of the eyes of Stage 40 Xenopus laevis embryos incubated in a control DMSO solution (A), or 150â200 μM solution of SU5402 (B) for 5 hr beginning at Stage 12. The dorsoventral axis, optic nervehead (white arrowheads), inner plexiform layer (ipl) and outer plexiform layer (opl) (red arrows) of the eye are indicated. C: The distance from the optic nervehead to the lateral edge of the dorsal and ventralretina was measured in control and inhibitor treated embryos using the ipl as a guide. D, E: The angle between the anteroposterior (A/P) axis and a line bisecting the eye and contacting either the central edge of the ventrotemporal (θ, D) or ventronasal (θ1, E) retina was measured in those Fgfr inhibitor-treated embryos that exhibited coloboma. F: These angles were compared to the angle between the A/P axis and a line bisecting the eye through the choroid fissure (cf) in control embryos. Values in graphs are meanâ±âSEM, and average values were compared where indicated using unpaired t-tests. *Pââ¤â0.05, **Pâ<â0.01.Download figure to PowerPoint
Figure 4. Only early Fgf signaling is important for ventral retinal development. AâC: Images of the eyes of Stage 32 Xenopus embryos processed for vax2 expression after exposure to a control solution or the Fgfr inhibitor, SU5402, for 5 hr at Stage 12 (A, B) or Stage 24 (C). The dorsal boundary of vax2 expression is indicated (arrowheads). D: The height of the vax2 expression domain in the nasal (XN) and temporal (XT) retina was measured in control and Fgfr inhibitor-treated embryos. E: The vax2 expression domain is diminished in the nasal retina and expanded in the temporal retina of Stage 32 embryos as compared to controls after SU5402 treatment at Stage 12 (values are the mean heightâ±âSEM from N=5 experiments with a minimum of 8 embryos/group. Mean heights were compared using unpaired t-tests, *Pâ<â0.05, **Pâ<â0.01). F: No significant difference was observed after exposure to the Fgfr inhibitor at Stage 24 (N=3 experiments with a minimum of 8 embryos/group, mean height or distanceâ±âSEM; means were compared using unpaired t-tests, ns Pâ>â0.05). G, H: Images of the eyes of Stage 32 Xenopus embryos processed for raldh3 expression after exposure to a control solution or SU5402 for 5 hr at Stage 12. Raldh3 expression intensity is diminished, particularly in the nasal retina, after Fgfr inhibitor treatment (arrow in H). I: The intensity of the raldh3 expression was scored from a 1 (for lightest) to a 3 (for darkest) for nasal (N) and temporal (T) retinal domains (N=2 experiments with a minimum of 7 embryos/group). Grey dashed line in A, B, C, G, H indicates the outline of the developing neural retina, and the black dashed line divides the retina into nasal and temporal halves.Download figure to PowerPoint
Figure 5. Inhibition of Fgfrs during the eye field stage results in expansion of dorsal markers in the nasal retina. AâC: Representative images of tbx3 expression in the eyes of Stage 32 embryos exposed to control or SU5402 solutions for 5 hr at Stage 12 (A, B), or Stage 24 (C). The ventral boundary of expression domains is indicated (arrowheads). D: The distance from the ventralretina to the ventral boundary of the tbx3 or bmp4 expression domains in the nasal (X-N) and temporal (X-T) retina was measured in control- and Fgfr inhibitor-treated embryos. E, F: The tbx3 expression domain is expanded in the nasal retina (therefore the distance to the base of the domain is diminished) and unchanged in the temporal retina after SU5402 treatment at Stage 12 (E; N=4 experiments with a minimum 8 embryos/group), and unchanged in both the nasal and temporal retina after treatment at Stage 24 (F; N=3 experiments with a minimum of 8 embryos/group). G, H: Lateral view of the eyes of Stage 32 embryos treated with a control or SU5402 solution at Stage 12. I: The bmp4 domain is expanded in the nasal retina and unchanged in the temporal retina (bmp4, N=2 experiments with a minimum of 7 embryos/group). Values in graphs are mean distanceâ±âSEM; means were compared using unpaired t-tests. *Pâ<â0.05, **Pâ<â0.01). Grey dashed line in A, B, C, G, H indicates the outline of the developing neural retina, and the black dashed line divides the retina into nasal and temporal halves.Download figure to PowerPoint
Figure 6. Inhibition of Fgf signaling at the eye field stage triggers early changes in the expression and position of markers of retinal DV polarity. AâH: vax2 (AâD) and tbx3 (EâH) expression was assessed immediately following the inhibitor incubation period (A, B, E, F; approximately Stage 18) and at Stage 24 (C, D, G, H) in embryos treated for 5 hr at Stage 12 with control or SU5402 solutions. I, J: The intensity of the in situ hybridization label was scored from 1 (lightest) to 3 (darkest) and the percentage of the eyes receiving each score for vax2 (I) and tbx3 (J) is plotted for control and SU5402-treated embryos. The dorsal/ventral axis, cement gland (cg), and optic vesicle (ov) are labeled.Download figure to PowerPoint
Figure 7. An early Fgf signal is important for development of the ventronasal periocular mesenchyme (POM). AâD, I, J: foxc1 expression in the POM around the eye at Stage 32 in embryos treated with control or Fgfr inhibitor solutions at Stage 12 (AâD) and Stage 24 (I, J). EâH: fgfr2 expression in the POM of Stage-32 embryos treated with a control or SU5402 solution at Stage 12. White dashed lines indicate the gap in expression as seen in the lateral view of wholemount embryos after in situ hybridization for foxc1 or fgfr2 expression in the POM of Stage-32 embryos treated with a control. Images in B, D, F, and H are of vibratome transverse sections through the eyes (outlined with black dots) of wholemount embryos, and the white arrows indicate the ventralPOM, where expression is diminished after SU5402 treatment. Grey dashed lines iindicate the outline of the developing neural retina.Download figure to PowerPoint