XB-ART-48475
Mol Biol Cell
2014 Apr 01;257:992-1009. doi: 10.1091/mbc.E13-08-0506.
Show Gene links
Show Anatomy links
Transportin acts to regulate mitotic assembly events by target binding rather than Ran sequestration.
Bernis C, Swift-Taylor B, Nord M, Carmona S, Chook YM, Forbes DJ.
???displayArticle.abstract???
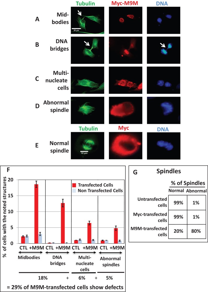
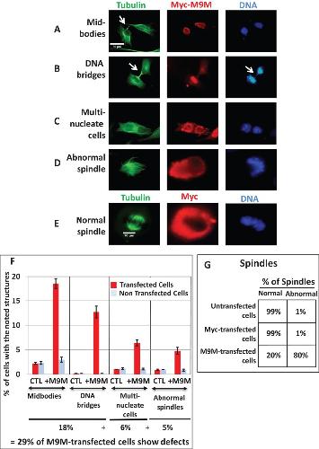
The nuclear import receptors importin β and transportin play a different role in mitosis: both act phenotypically as spatial regulators to ensure that mitotic spindle, nuclear membrane, and nuclear pore assembly occur exclusively around chromatin. Importin β is known to act by repressing assembly factors in regions distant from chromatin, whereas RanGTP produced on chromatin frees factors from importin β for localized assembly. The mechanism of transportin regulation was unknown. Diametrically opposed models for transportin action are as follows: 1) indirect action by RanGTP sequestration, thus down-regulating release of assembly factors from importin β, and 2) direct action by transportin binding and inhibiting assembly factors. Experiments in Xenopus assembly extracts with M9M, a superaffinity nuclear localization sequence that displaces cargoes bound by transportin, or TLB, a mutant transportin that can bind cargo and RanGTP simultaneously, support direct inhibition. Consistently, simple addition of M9M to mitotic cytosol induces microtubule aster assembly. ELYS and the nucleoporin 107-160 complex, components of mitotic kinetochores and nuclear pores, are blocked from binding to kinetochores in vitro by transportin, a block reversible by M9M. In vivo, 30% of M9M-transfected cells have spindle/cytokinesis defects. We conclude that the cell contains importin β and transportin "global positioning system"or "GPS" pathways that are mechanistically parallel.
???displayArticle.pubmedLink??? 24478460
???displayArticle.pmcLink??? PMC3967982
???displayArticle.link??? Mol Biol Cell
???displayArticle.grants??? [+]
R01 GM033279 NIGMS NIH HHS , R01 GM069909 NIGMS NIH HHS , R01-GM033279 NIGMS NIH HHS , R01-GM069909 NIGMS NIH HHS
Species referenced: Xenopus
Genes referenced: ahctf1 cdc6 hnrnpa1 hnrnpc mbp myc numa1 nup133 nup153 nup155 nup160 nup214 nup43 nup62 ran ranbp2 rcc1 tnpo1 tpx2
???attribute.lit??? ???displayArticles.show???
References [+] :
Aitchison,
Kap104p: a karyopherin involved in the nuclear transport of messenger RNA binding proteins.
1996, Pubmed
Aitchison, Kap104p: a karyopherin involved in the nuclear transport of messenger RNA binding proteins. 1996, Pubmed
Allen, The nuclear pore complex: mediator of translocation between nucleus and cytoplasm. 2000, Pubmed
Ambrus, Small molecule peptidomimetic inhibitors of importin α/β mediated nuclear transport. 2010, Pubmed
Andrade, HEAT repeats in the Huntington's disease protein. 1995, Pubmed
Arnaoutov, The Ran GTPase regulates kinetochore function. 2003, Pubmed , Xenbase
Askjaer, Ran GTPase cycle and importins alpha and beta are essential for spindle formation and nuclear envelope assembly in living Caenorhabditis elegans embryos. 2002, Pubmed
Bayliss, Structural basis for the interaction between FxFG nucleoporin repeats and importin-beta in nuclear trafficking. 2000, Pubmed
Bayliss, The molecular mechanism of transport of macromolecules through nuclear pore complexes. 2000, Pubmed
Bayliss, Crystallization and initial X-ray diffraction characterization of complexes of FxFG nucleoporin repeats with nuclear transport factors. 2000, Pubmed
Bednenko, Importin beta contains a COOH-terminal nucleoporin binding region important for nuclear transport. 2003, Pubmed
Belgareh, An evolutionarily conserved NPC subcomplex, which redistributes in part to kinetochores in mammalian cells. 2001, Pubmed
Ben-Efraim, Gradient of increasing affinity of importin beta for nucleoporins along the pathway of nuclear import. 2001, Pubmed
Ben-Efraim, Karyopherin binding interactions and nuclear import mechanism of nuclear pore complex protein Tpr. 2009, Pubmed , Xenbase
Bernis, Pin1 stabilizes Emi1 during G2 phase by preventing its association with SCF(betatrcp). 2007, Pubmed , Xenbase
Bilokapic, Molecular basis for Nup37 and ELY5/ELYS recruitment to the nuclear pore complex. 2012, Pubmed
Bilokapic, Structural and functional studies of the 252 kDa nucleoporin ELYS reveal distinct roles for its three tethered domains. 2013, Pubmed
Bird, RanGTP and CLASP1 cooperate to position the mitotic spindle. 2013, Pubmed
Bischoff, RanBP1 is crucial for the release of RanGTP from importin beta-related nuclear transport factors. 1997, Pubmed
Bischoff, Catalysis of guanine nucleotide exchange on Ran by the mitotic regulator RCC1. 1991, Pubmed , Xenbase
Bischoff, RanGAP1 induces GTPase activity of nuclear Ras-related Ran. 1994, Pubmed
Bischoff, Mitotic regulator protein RCC1 is complexed with a nuclear ras-related polypeptide. 1991, Pubmed
Blevins, Complex formation among the RNA export proteins Nup98, Rae1/Gle2, and TAP. 2003, Pubmed , Xenbase
Boehmer, Structural and functional studies of Nup107/Nup133 interaction and its implications for the architecture of the nuclear pore complex. 2008, Pubmed
Cansizoglu, Conformational heterogeneity of karyopherin beta2 is segmental. 2007, Pubmed
Cansizoglu, Structure-based design of a pathway-specific nuclear import inhibitor. 2007, Pubmed
Carazo-Salas, Generation of GTP-bound Ran by RCC1 is required for chromatin-induced mitotic spindle formation. 1999, Pubmed , Xenbase
Chan, In vitro study of nuclear assembly and nuclear import using Xenopus egg extracts. 2006, Pubmed , Xenbase
Chook, Karyopherins and nuclear import. 2001, Pubmed
Chook, Uncoupling Kapbeta2 substrate dissociation and ran binding. 2002, Pubmed
Chook, Nuclear import by karyopherin-βs: recognition and inhibition. 2011, Pubmed
Chook, Structure of the nuclear transport complex karyopherin-beta2-Ran x GppNHp. 1999, Pubmed
Ciciarello, Spatial control of mitosis by the GTPase Ran. 2007, Pubmed
Clarke, Spatial and temporal coordination of mitosis by Ran GTPase. 2008, Pubmed
Clarke, Spatial and temporal control of nuclear envelope assembly by Ran GTPase. 2004, Pubmed , Xenbase
Conti, Crystallographic analysis of the recognition of a nuclear localization signal by the nuclear import factor karyopherin alpha. 1998, Pubmed
Conti, Karyopherin flexibility in nucleocytoplasmic transport. 2006, Pubmed
Cronshaw, Proteomic analysis of the mammalian nuclear pore complex. 2002, Pubmed
Cross, Learning about cancer from frogs: analysis of mitotic spindles in Xenopus egg extracts. 2009, Pubmed , Xenbase
Cross, Nup98 regulates bipolar spindle assembly through association with microtubules and opposition of MCAK. 2011, Pubmed , Xenbase
Cross, In vitro nuclear assembly using fractionated Xenopus egg extracts. 2008, Pubmed , Xenbase
Dasso, Running on Ran: nuclear transport and the mitotic spindle. 2001, Pubmed
Delmar, Xenopus importin beta validates human importin beta as a cell cycle negative regulator. 2008, Pubmed , Xenbase
Di Fiore, Mitotic functions of the Ran GTPase network: the importance of being in the right place at the right time. 2004, Pubmed
Dormann, ALS-associated fused in sarcoma (FUS) mutations disrupt Transportin-mediated nuclear import. 2010, Pubmed
Ems-McClung, Importin alpha/beta and Ran-GTP regulate XCTK2 microtubule binding through a bipartite nuclear localization signal. 2004, Pubmed , Xenbase
Finlay, Reconstitution of biochemically altered nuclear pores: transport can be eliminated and restored. 1990, Pubmed , Xenbase
Forbes, Spontaneous formation of nucleus-like structures around bacteriophage DNA microinjected into Xenopus eggs. 1983, Pubmed , Xenbase
Fornerod, CRM1 is an export receptor for leucine-rich nuclear export signals. 1997, Pubmed , Xenbase
Franz, MEL-28/ELYS is required for the recruitment of nucleoporins to chromatin and postmitotic nuclear pore complex assembly. 2007, Pubmed , Xenbase
Frey, FG-rich repeats of nuclear pore proteins form a three-dimensional meshwork with hydrogel-like properties. 2006, Pubmed
Fried, Nucleocytoplasmic transport: taking an inventory. 2003, Pubmed
Galy, MEL-28, a novel nuclear-envelope and kinetochore protein essential for zygotic nuclear-envelope assembly in C. elegans. 2006, Pubmed
Goldfarb, Importin alpha: a multipurpose nuclear-transport receptor. 2004, Pubmed
Görlich, Transport between the cell nucleus and the cytoplasm. 1999, Pubmed
Görlich, Distinct functions for the two importin subunits in nuclear protein import. 1995, Pubmed , Xenbase
Görlich, Identification of different roles for RanGDP and RanGTP in nuclear protein import. 1996, Pubmed , Xenbase
Görlich, Isolation of a protein that is essential for the first step of nuclear protein import. 1994, Pubmed , Xenbase
Görlich, Protein translocation into proteoliposomes reconstituted from purified components of the endoplasmic reticulum membrane. 1993, Pubmed
Groves, The structure of the protein phosphatase 2A PR65/A subunit reveals the conformation of its 15 tandemly repeated HEAT motifs. 1999, Pubmed
Gruss, Ran induces spindle assembly by reversing the inhibitory effect of importin alpha on TPX2 activity. 2001, Pubmed , Xenbase
Hachet, Importin alpha associates with membranes and participates in nuclear envelope assembly in vitro. 2004, Pubmed , Xenbase
Hahn, Classical NLS proteins from Saccharomyces cerevisiae. 2008, Pubmed
Harel, Removal of a single pore subcomplex results in vertebrate nuclei devoid of nuclear pores. 2003, Pubmed , Xenbase
Harel, Importin beta negatively regulates nuclear membrane fusion and nuclear pore complex assembly. 2003, Pubmed , Xenbase
Harel, Importin beta: conducting a much larger cellular symphony. 2004, Pubmed
Hetzer, The Ran GTPase as a marker of chromosome position in spindle formation and nuclear envelope assembly. 2002, Pubmed
Hinshaw, Architecture and design of the nuclear pore complex. 1992, Pubmed , Xenbase
Hintersteiner, Identification of a small molecule inhibitor of importin β mediated nuclear import by confocal on-bead screening of tagged one-bead one-compound libraries. 2010, Pubmed
Hu, Midbody assembly and its regulation during cytokinesis. 2012, Pubmed
Hua, Identification of a preinitiation step in DNA replication that is independent of origin recognition complex and cdc6, but dependent on cdk2. 1998, Pubmed , Xenbase
Iijima, Two motifs essential for nuclear import of the hnRNP A1 nucleocytoplasmic shuttling sequence M9 core. 2006, Pubmed
Izaurralde, The asymmetric distribution of the constituents of the Ran system is essential for transport into and out of the nucleus. 1997, Pubmed
Kalab, Visualization of a Ran-GTP gradient in interphase and mitotic Xenopus egg extracts. 2002, Pubmed , Xenbase
Kalab, The ran GTPase regulates mitotic spindle assembly. 1999, Pubmed , Xenbase
Kalab, The RanGTP gradient - a GPS for the mitotic spindle. 2008, Pubmed
Kaláb, Analysis of a RanGTP-regulated gradient in mitotic somatic cells. 2006, Pubmed , Xenbase
Kehlenbach, Stimulation of nuclear export and inhibition of nuclear import by a Ran mutant deficient in binding to Ran-binding protein 1. 2001, Pubmed
Kehlenbach, A role for RanBP1 in the release of CRM1 from the nuclear pore complex in a terminal step of nuclear export. 1999, Pubmed
Kimura, Identification of cargo proteins specific for importin-β with importin-α applying a stable isotope labeling by amino acids in cell culture (SILAC)-based in vitro transport system. 2013, Pubmed
Kutay, Reorganization of the nuclear envelope during open mitosis. 2008, Pubmed
Lachish-Zalait, Transportin mediates nuclear entry of DNA in vertebrate systems. 2009, Pubmed , Xenbase
Lau, Transportin regulates major mitotic assembly events: from spindle to nuclear pore assembly. 2009, Pubmed , Xenbase
Lee, Kap104p-mediated nuclear import. Nuclear localization signals in mRNA-binding proteins and the role of Ran and Rna. 1999, Pubmed
Lee, Rules for nuclear localization sequence recognition by karyopherin beta 2. 2006, Pubmed
Li, A mechanism of coupling RCC1 mobility to RanGTP production on the chromatin in vivo. 2003, Pubmed , Xenbase
Lim, Biology and biophysics of the nuclear pore complex and its components. 2008, Pubmed
Lohka, Formation in vitro of sperm pronuclei and mitotic chromosomes induced by amphibian ooplasmic components. 1983, Pubmed , Xenbase
Lohka, Induction of nuclear envelope breakdown, chromosome condensation, and spindle formation in cell-free extracts. 1985, Pubmed , Xenbase
Loïodice, The entire Nup107-160 complex, including three new members, is targeted as one entity to kinetochores in mitosis. 2004, Pubmed
Macaulay, Assembly of the nuclear pore: biochemically distinct steps revealed with NEM, GTP gamma S, and BAPTA. 1996, Pubmed , Xenbase
Mackay, Coordinating postmitotic nuclear pore complex assembly with abscission timing. 2011, Pubmed
Mackay, Defects in nuclear pore assembly lead to activation of an Aurora B-mediated abscission checkpoint. 2010, Pubmed
Marelli, The dynamics of karyopherin-mediated nuclear transport. 2001, Pubmed
Marelli, A link between the synthesis of nucleoporins and the biogenesis of the nuclear envelope. 2001, Pubmed
Maresca, Methods for studying spindle assembly and chromosome condensation in Xenopus egg extracts. 2006, Pubmed , Xenbase
Marshall, Nuclear envelope assembly after mitosis. 1997, Pubmed
Melchior, Inhibition of nuclear protein import by nonhydrolyzable analogues of GTP and identification of the small GTPase Ran/TC4 as an essential transport factor. 1993, Pubmed
Melchior, Two-way trafficking with Ran. 1998, Pubmed
Mishra, The Nup107-160 complex and gamma-TuRC regulate microtubule polymerization at kinetochores. 2010, Pubmed , Xenbase
Moore, Targeting of RCC1 to chromosomes is required for proper mitotic spindle assembly in human cells. 2002, Pubmed , Xenbase
Mosammaparast, Karyopherins: from nuclear-transport mediators to nuclear-function regulators. 2004, Pubmed
Murray, Cell cycle extracts. 1991, Pubmed
Nachury, Importin beta is a mitotic target of the small GTPase Ran in spindle assembly. 2001, Pubmed , Xenbase
Nakielny, Transportin: nuclear transport receptor of a novel nuclear protein import pathway. 1996, Pubmed
Nelson, Nuclear import strategies of high risk HPV16 L1 major capsid protein. 2002, Pubmed
Newmeyer, Egg extracts for nuclear import and nuclear assembly reactions. 1991, Pubmed , Xenbase
Newport, Disassembly of the nucleus in mitotic extracts: membrane vesicularization, lamin disassembly, and chromosome condensation are independent processes. 1987, Pubmed , Xenbase
Newport, Characterization of the membrane binding and fusion events during nuclear envelope assembly using purified components. 1992, Pubmed , Xenbase
Newport, Nuclear reconstitution in vitro: stages of assembly around protein-free DNA. 1987, Pubmed , Xenbase
Ohba, Self-organization of microtubule asters induced in Xenopus egg extracts by GTP-bound Ran. 1999, Pubmed , Xenbase
Ohtsubo, The RCC1 protein, a regulator for the onset of chromosome condensation locates in the nucleus and binds to DNA. 1989, Pubmed
Orjalo, The Nup107-160 nucleoporin complex is required for correct bipolar spindle assembly. 2006, Pubmed , Xenbase
Pfaller, Assembly/disassembly of the nuclear envelope membrane: cell cycle-dependent binding of nuclear membrane vesicles to chromatin in vitro. 1991, Pubmed , Xenbase
Pollard, A novel receptor-mediated nuclear protein import pathway. 1996, Pubmed
Powers, The vertebrate GLFG nucleoporin, Nup98, is an essential component of multiple RNA export pathways. 1997, Pubmed , Xenbase
Prunuske, The nuclear envelope: form and reformation. 2006, Pubmed
Quimby, The small GTPase Ran: interpreting the signs. 2003, Pubmed
Rasala, Capture of AT-rich chromatin by ELYS recruits POM121 and NDC1 to initiate nuclear pore assembly. 2008, Pubmed , Xenbase
Rasala, ELYS is a dual nucleoporin/kinetochore protein required for nuclear pore assembly and proper cell division. 2006, Pubmed , Xenbase
Rebane, Transportins 1 and 2 are redundant nuclear import factors for hnRNP A1 and HuR. 2004, Pubmed
Reichelt, Correlation between structure and mass distribution of the nuclear pore complex and of distinct pore complex components. 1990, Pubmed , Xenbase
Ren, Ran/TC4: a small nuclear GTP-binding protein that regulates DNA synthesis. 1993, Pubmed
Ribbeck, NuSAP, a mitotic RanGTP target that stabilizes and cross-links microtubules. 2006, Pubmed , Xenbase
Rotem, Importin beta regulates the seeding of chromatin with initiation sites for nuclear pore assembly. 2009, Pubmed , Xenbase
Rout, The yeast nuclear pore complex: composition, architecture, and transport mechanism. 2000, Pubmed
Ryan, The Ran GTPase cycle is required for yeast nuclear pore complex assembly. 2003, Pubmed
Ryan, The karyopherin Kap95 regulates nuclear pore complex assembly into intact nuclear envelopes in vivo. 2007, Pubmed
Sagata, The c-mos proto-oncogene product is a cytostatic factor responsible for meiotic arrest in vertebrate eggs. 1989, Pubmed , Xenbase
Sauer, Proteome analysis of the human mitotic spindle. 2005, Pubmed
Siomi, A nuclear localization domain in the hnRNP A1 protein. 1995, Pubmed
Soderholm, Importazole, a small molecule inhibitor of the transport receptor importin-β. 2011, Pubmed , Xenbase
Strawn, Minimal nuclear pore complexes define FG repeat domains essential for transport. 2004, Pubmed
Süel, Modular organization and combinatorial energetics of proline-tyrosine nuclear localization signals. 2008, Pubmed
Tsai, A mitotic lamin B matrix induced by RanGTP required for spindle assembly. 2006, Pubmed , Xenbase
Wälde, The Part and the Whole: functions of nucleoporins in nucleocytoplasmic transport. 2010, Pubmed
Walther, The conserved Nup107-160 complex is critical for nuclear pore complex assembly. 2003, Pubmed , Xenbase
Walther, RanGTP mediates nuclear pore complex assembly. 2003, Pubmed , Xenbase
Wandke, Enclosing chromatin: reassembly of the nucleus after open mitosis. 2013, Pubmed
Wente, The nuclear pore complex and nuclear transport. 2010, Pubmed
Wiese, Role of importin-beta in coupling Ran to downstream targets in microtubule assembly. 2001, Pubmed , Xenbase
Wiese, Nuclear envelope assembly in Xenopus extracts visualized by scanning EM reveals a transport-dependent 'envelope smoothing' event. 1997, Pubmed , Xenbase
Wilde, Stimulation of microtubule aster formation and spindle assembly by the small GTPase Ran. 1999, Pubmed , Xenbase
Wilde, Ran stimulates spindle assembly by altering microtubule dynamics and the balance of motor activities. 2001, Pubmed , Xenbase
Wilson, A trypsin-sensitive receptor on membrane vesicles is required for nuclear envelope formation in vitro. 1988, Pubmed , Xenbase
Wood, CENP-E is a plus end-directed kinetochore motor required for metaphase chromosome alignment. 1997, Pubmed , Xenbase
Xu, Recognition of nuclear targeting signals by Karyopherin-β proteins. 2010, Pubmed
Yokoyama, Cdk11 is a RanGTP-dependent microtubule stabilization factor that regulates spindle assembly rate. 2008, Pubmed , Xenbase
Zhang, Role of importin-beta in the control of nuclear envelope assembly by Ran. 2002, Pubmed , Xenbase
Zhang, Structural and energetic basis of ALS-causing mutations in the atypical proline-tyrosine nuclear localization signal of the Fused in Sarcoma protein (FUS). 2012, Pubmed
Zhang, Ran-GTP stabilises microtubule asters and inhibits nuclear assembly in Xenopus egg extracts. 1999, Pubmed , Xenbase
Zhang, Concentration of Ran on chromatin induces decondensation, nuclear envelope formation and nuclear pore complex assembly. 2002, Pubmed , Xenbase
Zuccolo, The human Nup107-160 nuclear pore subcomplex contributes to proper kinetochore functions. 2007, Pubmed
