|
Fig. 1. HMTase activity and developmental expression of Prdm13. (A) mPrdm13 is a histone methyl-transferase. Core histones were used as substrates in a HMTase assay with a immunopurified Flag-Prdm13 protein produced in 293T cells. Flag-Prdm16 was used as a positive control. Empty vector transfected cells were used to control for nonspecific background. The results represent the average of triplicate samples plus SD. The amount of immunoprecipitated Prdm16 and Prdm13 proteins used in the assay is shown on the western on the right (arrows). Note that mPrdm13 is expressed at a much lower level than mPrdm16. On the autoradiograph shown, multiple bands are seen for mPrdm16 due to the high exposure time used to detect mPrdm13. Those bands likely correspond to mPrdm16 degradation products. A non-specific IgG band is indicated by an arrowhead. (B) Temporal embryonic expression of Xenopus laevis Prdm13 as determined by RT-PCR. Histone H4 is shown as a loading control. (CâK) Whole-mount in situ analysis of Prdm13 expression during embryogenesis. Panel E, transversal section of the neural tube of a stage 22 embryo. Panels H and I, transversal sections of the neural tube of a stage 32 embryo at the levels indicated in G. In panel K, transversal section of the neural tube of an embryo that has been additionally stained for proliferation by EdU incorporation. The enlargement in the inset shows that some Prdm13 are EdU positive. Nieuwkoop Faber stages are indicated. All embryos shown are with anterior to the right. (C, D) Dorsal views. (F, G, J) Lateral views. |
|
Fig. 2. Prdm13 embryonic expression profile is highly related to that of Ptf1a and overlaps with those of its downstream targets Neurog2 and Pax2 in Xenopus embryos. (AâF) Dorsal or lateral views of Prdm13 and Ptf1a in stage 18, 27 and 33 embryos showing that the two genes have a similar restricted expression in the neural tube. (GâI) Images of transversal sections of the neural tube at the level of the anterior spinal cord of a stage 32 embryo, following double fluorescent in situ hybridization for Prdm13 and Ptf1a. Note the overlap of the two stainings (arrows). (JâM) Transversal sections of the neural tube of stage 32 embryos at the level of the otic vesicles stained with the indicated probes. Note that Ptf1a appears coexpressed with Prdm13, Neurog2 and Pax2 in the dorsal neural tube. While Ptf1a is expressed in the lateral part of the ventricular zone and in the intermediate zone, Prdm13 and Neurog2 strongest expression is detected in the intermediate zone and Pax2 in the marginal zone. Nieuwkoop Faber stages are indicated. |
|
Fig. 3. Prdm13 is dramatically affected by Ptf1a but not by Neurog2 gain or loss of function in Xenopus. (AâL) In situ hybridization analysis of Prdm13 expression in Ptf1a-GR, Ptf1a-VP16 or Neurog2-GR injected embryos analyzed at neurula and tadpole stages. Pax2 was used as a control. At neurula stage, embryos are shown in dorsal views, anterior to the bottom. At tadpole stage, transversal sections at the level of the posterior hindbrain or spinal cord are shown. The arrow in G indicates ectopic Prdm13 in the somites. (MâR) In situ hybridization analysis of Prdm13 expression in embryos injected with 20 ng of a Ptf1a-MO or a Neurog2-MO. Pax2 was used as a control for the Ptf1a-MO. Prdm13 expression was analyzed at the open neural plate stage and in the neural tube of tadpole stage embryos. Pax2 was only analyzed at tadpole stage. Note that Prdm13 like Pax2 is reduced in Ptf1a-MO injected embryos and is largely unaffected in Neurog2-MO injected embryos. In all cases, LacZ mRNA was used as a lineage tracer. IS, injected side. |
|
Fig. 4. Prdm13 is a likely direct Ptf1a transcriptional target. (A) Real time RT-PCR analysis of Prdm13 expression in animal cap explants derived from Ptf1a-GR overexpressing embryos either left untreated or exposed to DEX for 1â6 h before harvesting. Pax2, was used as a control. Note that Prdm13 expression is already dramatically induced after 4 h of treatment of DEX. In contrast, Pax2 is not induced at those early time points of induction. CC, control caps. (B) In situ hybridization analysis of Prdm13 and Pax2 in neurula embryos overexpressing Ptf1a-GR, treated with or without CHX for 1 h at stage 12.5 before the addition (or not) of DEX as indicated. LacZ mRNA was used as a lineage tracer. Dorsal views are shown, with anterior to the bottom. IS, injected side. (C) Real time RT-PCR analysis of the expression of Prdm13 and Pax2 in animal caps derived from Ptf1a-GR overexpressing embryos, pretreated or not with CHX before the addition (or not) of DEX as in (B). Note that both in embryos and in animal caps, this CHX treatment does not reduce Prdm13 induction while Pax2 induction is completely abolished. |
|
Fig. 5. Prdm13 is activated by the Ptf1-J transcription complex. (A) In situ hybridization analysis of Prdm13 and Gad1 in embryos injected with Ptf1a-GR, Ptf1a/bHLH-Neurog2-GR or Ptf1aW224A/W242A-GR. Dorsal views, anterior to the bottom, of neurula embryos are shown for Prdm13. Whole head dorsal views and transverse sections at the level of the posterior hindbrain are shown for Gad1. (B) Real time RT-PCR analysis of the expression of Prdm13 in stage 16 animal cap explants isolated from embryos overexpressing Ptf1a-GR, Ptf1a/bHLH-Neurog2-GR or Ptf1aW224A/W242A-GR. Note that Prdm13 is dramatically activated in both assays by Ptf1a and to a lesser extent by Ptf1a/bHLH-Neurog2-GR but not by Ptf1aW224A/W242A-GR, which is also unable to activate Gad1. (C) In situ hybridization analysis of Prdm13 and Neurog2 in embryos injected with Ptf1a, Rbp-J, or a combination of Ptf1a and Rbp-J. Dorsal views, anterior to the bottom, of neurula embryos are shown. (D) Real time RT-PCR analysis of the expression of Prdm13 and Neurog2 in stage 16 animal cap explants isolated from embryos overexpressing Ptf1a, Rbp-J, or a combination of Ptf1a and Rbp-J. Note that Rbp-J does not affect Prdm13 nor Neurog2 expression and that the combination of Ptf1a and Rbp-J induces stronger Prdm13 and Neurog2 expression than that induced by Ptf1a alone. In all cases, LacZ mRNA was used as a lineage tracer to identify the injected side. IS, injected side. |
|
Fig. 6. Prdm13 is lost in mouse Ptf1acre/cre and Ptf1aW298A mutant embryos. (AâF) Expression of Prdm13, Pax2 and Neph3 analyzed by in situ hybridization on coronal sections of the spinal cord of E11,5 Ptf1acre/cre, Ptf1aW298A or Ptf1a+/+ embryos. Note that the strong staining observed in the lateral domain of Prdm13 expression is lost in both mutants. |
|
Fig. 7. Knockdown of Prdm13 reduces Pax2 and an upregulates Tlx3 in the dorsal neural tube of early tadpole embryos and in Ptf1a overexpressing animal caps. (AâH) Dorsal view and (IâL) transversal sections at the level of the posterior hindbrain or anterior spinal cord of Prdm13-MO injected embryos hybridized with the indicated probes. Note that Pax2 is markedly reduced in the dorsal neural tube (arrow) while its more ventral expression domain is unaffected. In contrast, Tlx3 and Prdm13 are upregulated. Sox3 is unperturbed by injection of the Prdm13-MO. Injection of a Prdm13-MOmis has no effect on the different markers tested. (M-R) Real-time RT-PCR analysis of animal cap explants isolated from embryos injected with Ptf1a mRNA and morpholinos as indicated and collected when sibling embryos reached stage 26. Note that the knockdown of Prdm13 inhibits the increase of Pax2 and Gad1 and upregulates Tlx3, Vglut1 and Lmx1b. Such an effect is not seen with a Prdm13-MOmis or a standard control MO (MOctrl). Prdm13 is also induced by Ptf1a. The activation of Prdm13 by Ptf1a (430 fold activation) is not seen on the graph due to the strong activation in the presence of the Prdm13-MO (19,000 fold activation). CC, control caps. |
|
Fig. 8. Real-time RT-PCR analysis of animal cap explants isolated from embryos injected with Neurog2 and Prdm13 mRNA as indicated and collected when sibling embryos reached stage 26. Note that the coexpression of Prdm13 with Neurog2 abrogates its ability to induce Tlx3. Myt1 induction by Neurog2 is in contrast not affected. Pax2 is slightly upregulated by the coexpression of Prdm13. CC, control caps. |
|
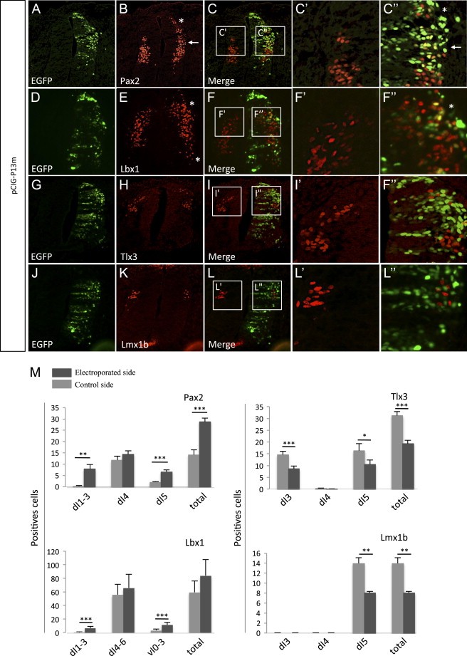
Fig. 9. Prdm13 overexpression induces GABAergic and suppresses glutamatergic markers in the chick neural tube. (AâL) Immunofluorescence on transverse sections of HH24â25 chick neural tube, with the right side of the neural tube electroporated with a mouse pCIG-Prdm13 expression construct with antibodies against Pax2, Lbx1, Tlx3, Lmx1b in red and GFP in green. Note the disappearance of the Pax2 gap of staining between the presumptive dI4 and dI6 neurons (arrow) and the Pax2 staining above dI4 (asterisk). Lbx1 is also detected more ventrally and dorsally (asterisks) upon Prdm13 overexpression. In contrast, Tlx3 in dI3/5 and Lmx1b in dI5 are decreased. High magnification views of the control and electroporated sides in the dorsal half of the neural tube are shown in C'âC'' and F'âF''. In contrast, in I'âI'' and L'âL'', no GFP+ Prdm13 expressing cells are Tlx3+ or Lmx1b+. (M) Quantification of the number of Pax2, Tlx3, Lbx1 and Lmx1b positive cells in the different progenitor regions on the Prdm13 electroporated side compared to the contralateral, control side. P<0.05*, P<0.01**, P<0.001***; (nâ¥3). |
|
Fig S1.Structure, sequence and subcellular localization of Prdm13. (a) and B) not shown here - see http://www.sciencedirect.com/science/article/pii/S0012160613006817) (A) Schematic representation of the Xenopus laevis Prdm13 protein. (B) Amino acid sequence alignment using Clustal Omega of the predicted Xenopus laevis Prdm13 with the corresponding Xenopus tropicalis, human, mouse and zebrafish sequences. Conserved amino acids in all five species are indicated by asterisks. Colons indicate conservation between groups of strongly similar properties. Periods indicate conservation between groups of weakly similar properties. The conserved PR domain and the zinc fingers are indicated. (C) Subcellular localization of a Flag-tagged mouse Prdm13 protein in animal pole cells of early gastrula embryos. Note that immunoreactivity is only detected in the nucleus. |
|
Fig. S2. Prdm13 expression in the developing retina. (A, B, D-F) Retinal sections after whole mount in situ hybridization with the indicated probes. (A) Prdm13 transcripts start to be expressed from stage 28 onwards in a subpopulation of retinal progenitors. (B) From stage 33/34, Prdm13 is expressed in the inner nuclear layer. (C) In situ hybridization with Prdm13 on cryostat section and EdU labeling (green) showing that some Prdm13 positive cells in the CMZ are in proliferation. (D-F) At stage 42, Prdm13 is restricted to the inner part of this layer where amacrine cells reside (see the enlargement in E). Prdm13 is also expressed in the ciliary marginal zone (CMZ), excluding the most peripheral region, similarly to Ptf1a. (G-I) Images of stage 40 retinal section focusing on the ventral CMZ region, following double fluorescent in situ hybridization. Many cells co-express Ptf1a and Prdm13 (arrows). OP: optic vesicle, CMZ: ciliary marginal zone, GCL: ganglion cell layer, iINL: inner part of the inner nuclear layer, oINL: outer part of the inner nuclear layer, ONL: outer nuclear layer. Scale bars: 100μm (A-D, F), 50μm (G-I). |
|
prdm13 (PR domain containing 13) gene expression in the developing retina of a Xenopus laevis embryo, assayed via in situ hybridization, NF stage 28. |
|
|
|
prdm13 (PR domain containing 13) expression in Xenopus laevis embryo, assayed via in situ hybridization, in the developing retina, NF stage 42 |
|
prdm13 (PR domain containing 13) expression in Xenopus laevis embryo, assayed via in situ hybridization, in the developing retina, NF stage 42. |
|
prdm13 (PR domain containing 13 ) expression in Xenopus laevis embryo, assayed via in situ hybridization, in the developing retina, NF stage 42- inset from D |
|
ptf1a (pancreas specific transcription factor, 1a) gene expressionin the developing retina, in Xenopus laevis embryo, assayed via in situ hybridization, NF stage 42. |
|
Fig. S3. Mapping of Prdm13 expression domain the developing neural tube. (A-C) Double in situ hybridization of Prdm13 with Eng2, Krox-20 or Mafb at the indicated stages. Krox-20 is in magenta; Mafb, in light blue. Both probes in panel A are revealed in dark blue. Note that Prdm13 is caudal to Eng2 and Krox-20, and that its expression terminates at the domain of Mafb expression. (D-H) Double labeling of Prdm13 with N-tubulin, Dbx1 or Prdm8 at the indicated stages. In panel D and F, Prdm13 is in light blue and the other probe is in dark blue. In panel E, G and H , both Prdm13 and Prdm8 are in dark blue. Note that in the neural plate Prdm13 is detected in the region of the differentiating primary interneurons, more laterally than Prdm8 and at the lateral border of the Dbx1 domain. At neural plate stage, Prdm13 is dorsal to Dbx1. |
|
prdm13 (PR domain containing 13) gene expression in Xenopus laevis embryo, assayed via in situ hybridization, NF stage 32, transverse section, dorsal up. |
|
prdm13 (PR domain containing 13) and dbx1 (developing brain homeobox 1) gene expression in Xenopus laevis embryo, assayed via in situ hybridization, NF stage 32, transverse section, dorsal up. |
|
Fig. S4. Effect of the overexpression of non-inducible forms of Ptf1a, Neurog2, NeuroD, or Ascl1 on Prdm13. (A-F) Dorsal views of neurula embryos injected unilaterally with the indicated mRNA and hybrized with a Prdm13 antisense probe. The pan-neuronal marker N-tubulin was used as a control. (I-L) Lateral views of the injected side of tailbud stage embryos misexpressing Ascl1 and hybridized with a Prdm13 antisense probe. N-tubulin, TH and Gad1 were used as controls. In all cases, LacZ mRNA was used as a lineage tracer. Note that Ptf1a and Ascl1 induce induce ectopic Prdm13 expression in the ectoderm and that Neurog2 and NeuroD reduce its expression (Ptf1a: 98% induced, n = 40 for Prdm13 and 93% induced, n = 28 for N-tubulin; Neurog2: 90 % reduced, n = 39 for Prdm13 and 100% induced, n = 27 for N-tubulin; NeuroD: 81% reduced, n = 38 for Prdm13 and 100% reduced, n = 26 for N-tubulin; Ascl1: 76 % induced, n = 38 for Prdm13; 94 %, n = 48 for N-tubulin; 100 % increased, n = 38 for TH; 100 % increased, n = 80 for Gad1). IS, injected side |
|
Fig. S5. Neurog2 cooperates with Ptf1a to induce Prdm13. Real time RT-PCR analysis of the expression of Prdm13 in stage 16 animal cap explants isolated from embryos overexpressing Ptf1a-GR and/or Neurog2-GR as indicated. Note that Prdm13 is strongly ectopically activated by Ptf1a-GR, but not by Neurog2-GR. Note also that the combination of Ptf1a-GR and Neurog2-GR induces stronger Prdm13 expression compared to either alone. |
|
Fig. S6. Ptf1a Chip-seq in the 266-6 pancreatic cell line (as published in Thompson et al. 2012) shows that two strong Ptf1a binding peaks are located at the vicinity of the Prdm13 gene. The upper tracks show the location of E-boxes and TC-boxes. The peaks are magnified below. Green numbers show the number of unique tags. |
|
Fig. S7. Xenopus Ptf1aW224A/W242A-GR mutant is unable to interact with Rbp-j. Co-IP using in vitro synthesized and 35S methionine labelled proteins as indicated on the left. The 10% input shows that the proteins were in vitro translated. The Co- IP was performed with an anti-HA antibody. HA-tagged Rbp-j is co-immunoprecipitated with MT-tagged Ptf1a wildtype but not with MT-tagged Ptf1a[W224A], Ptf1a[W242A] or Ptf1a[W224A/W242A]. |
|
Fig. S8. The Prdm13-MO phenotype in Ptf1a overexpressing caps is rescued by mPrdm13 mRNA injection. (A-D) Real-time RT-PCR analysis of Prdm13, Pax2, Lmx1b and Tlx3 expression in animal caps derived from embryos injected with Ptf1a mRNA, Prdm13-MO and mPrdm13 mRNA as indicated and collected when sibling embryos reached stage 26. Note that the increase of Tlx3, Lmx1b and Prdm13 observed in Ptf1a overexpressing caps due to Prdm13 knockdown is partially rescued by mPrdm13 overexpression. CC, control caps. |
|
Fig. S9. mPrdm13 overexpression is not sufficient to activate Pax2 and other GABAergic markers in animal cap explants and induces gastrulation defects in embryos. (A) Real-time RT-PCR analysis of the expression of Pax2, Gad1 and Lbx1 in animal caps derived from embryos injected with mPrdm13 mRNA at different doses as indicated and collected when sibling embryos reached stage 26. Note that Pax2, Lbx1 and Gad1 are not activated by mPrdm13 expression. (B-D) Lateral view of tailbud stage embryos injected at the two-cell stage in each blastomere with mPrm13 mRNA. Note that strong gastrulation defects already occur at the lowest dose used (50 pg). |
|
prdm13 ( PR domain containing 13 ) gene expression in Xenopus laevis embryo, assayed via in situ hybridization, NF stage 13, dorsal view, anterior right. |
|
prdm13 ( PR domain containing 13 ) gene expression in Xenopus laevis embryo, assayed via in situ hybridization, NF stage 22, lateral view, anterior right, dorsal up. |
|
prdm13 (PR domain containing 13) gene expression in Xenopus laevis embryo, assayed via in situ hybridization, NF stage 22, transverse section, mid-region. |
|
prdm13 (PR domain containing 13) gene expression in Xenopus laevis embryo, assayed via in situ hybridization, NF stage 25, lateral view dorsal up, anterior right. |
|
prdm13 (PR domain containing 13) gene expression in Xenopus laevis embryo, assayed via in situ hybridization, NF stage 32, lateral view, head and trunk region, anterior right, dorsal up. |
|
prdm13 (PR domain containing 13) gene expression in Xenopus laevis embryo, assayed via in situ hybridization, NF stage 32, transverse section, dorsal up. |
|
prdm13 (PR domain containing 13) gene expression in Xenopus laevis embryo, assayed via in situ hybridization, NF stage 32, transverse section, dorsal up. |
|
prdm13 (PR domain containing 13) gene expression in Xenopus laevis embryo, assayed via in situ hybridization, NF stage 42, lateral view dorsal up, anterior right. |