XB-ART-48378
Stem Cell Reports
2013 Jun 04;11:90-103. doi: 10.1016/j.stemcr.2013.03.002.
Show Gene links
Show Anatomy links
Germline Transgenic Methods for Tracking Cells and Testing Gene Function during Regeneration in the Axolotl.
Khattak S, Schuez M, Richter T, Knapp D, Haigo SL, Sandoval-Guzmán T, Hradlikova K, Duemmler A, Kerney R, Tanaka EM.
???displayArticle.abstract???
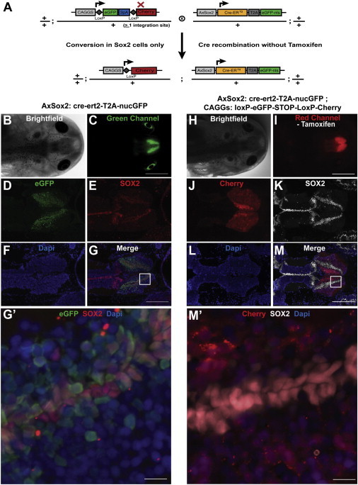
The salamander is the only tetrapod that regenerates complex body structures throughout life. Deciphering the underlying molecular processes of regeneration is fundamental for regenerative medicine and developmental biology, but the model organism had limited tools for molecular analysis. We describe a comprehensive set of germline transgenic strains in the laboratory-bred salamander Ambystoma mexicanum (axolotl) that open up the cellular and molecular genetic dissection of regeneration. We demonstrate tissue-dependent control of gene expression in nerve, Schwann cells, oligodendrocytes, muscle, epidermis, and cartilage. Furthermore, we demonstrate the use of tamoxifen-induced Cre/loxP-mediated recombination to indelibly mark different cell types. Finally, we inducibly overexpress the cell-cycle inhibitor p16 (INK4a) , which negatively regulates spinal cord regeneration. These tissue-specific germline axolotl lines and tightly inducible Cre drivers and LoxP reporter lines render this classical regeneration model molecularly accessible.
???displayArticle.pubmedLink??? 24052945
???displayArticle.pmcLink??? PMC3757742
???displayArticle.link??? Stem Cell Reports
Species referenced: Xenopus
Genes referenced: actc1 actl6a col2a1 gap43 notch1 nppc nucb1 sox2
???attribute.lit??? ???displayArticles.show???
References [+] :
Anastassiadis,
Precise conditional immortalization of mouse cells using tetracycline-regulated SV40 large T-antigen.
2010, Pubmed
Anastassiadis, Precise conditional immortalization of mouse cells using tetracycline-regulated SV40 large T-antigen. 2010, Pubmed
Attardo, Live imaging at the onset of cortical neurogenesis reveals differential appearance of the neuronal phenotype in apical versus basal progenitor progeny. 2008, Pubmed
Bryant, Intercalary and supernumerary regeneration in regenerating the mature limbs of Notophthalmus viridescens. 1977, Pubmed
Casanova, Alpha complementation in the Cre recombinase enzyme. 2003, Pubmed
Casco-Robles, Simple and efficient transgenesis with I-SceI meganuclease in the newt, Cynops pyrrhogaster. 2010, Pubmed
DENT, Limb regeneration in larvae and metamorphosing individuals of the South African clawed toad. 1962, Pubmed
Dunis, The role of grafted skin in the regeneration of x-irradiated axolotl limbs. 1977, Pubmed
Echeverri, In vivo imaging indicates muscle fiber dedifferentiation is a major contributor to the regenerating tail blastema. 2001, Pubmed
Echeverri, Proximodistal patterning during limb regeneration. 2005, Pubmed
Echeverri, Electroporation as a tool to study in vivo spinal cord regeneration. 2003, Pubmed
García-Otín, Mammalian genome targeting using site-specific recombinases. 2006, Pubmed
Glaser, Generation of purified oligodendrocyte progenitors from embryonic stem cells. 2005, Pubmed
Habermann, An Ambystoma mexicanum EST sequencing project: analysis of 17,352 expressed sequence tags from embryonic and regenerating blastema cDNA libraries. 2004, Pubmed
Hayashi, Molecular genetic system for regenerative studies using newts. 2013, Pubmed
Israel, A PCR-based method for high stringency screening of DNA libraries. 1993, Pubmed
Iten, The interaction between the blastema and stump in the establishment of the anterior--posterior and proximal--distal organization of the limb regenerate. 1975, Pubmed
Kawakami, Wnt/beta-catenin signaling regulates vertebrate limb regeneration. 2006, Pubmed , Xenbase
Kerney, Regulatory elements of Xenopus col2a1 drive cartilaginous gene expression in transgenic frogs. 2010, Pubmed , Xenbase
Khattak, Generation of transgenic axolotls (Ambystoma mexicanum). 2009, Pubmed , Xenbase
Kragl, Cells keep a memory of their tissue origin during axolotl limb regeneration. 2009, Pubmed
Kumar, Nerve dependence in tissue, organ, and appendage regeneration. 2012, Pubmed , Xenbase
Kumar, Molecular basis for the nerve dependence of limb regeneration in an adult vertebrate. 2007, Pubmed
Li, Generation of purified neural precursors from embryonic stem cells by lineage selection. 1998, Pubmed
Mallo, Controlled gene activation and inactivation in the mouse. 2006, Pubmed
McGuire, Spatiotemporal rescue of memory dysfunction in Drosophila. 2003, Pubmed
McHedlishvili, A clonal analysis of neural progenitors during axolotl spinal cord regeneration reveals evidence for both spatially restricted and multipotent progenitors. 2007, Pubmed
McHedlishvili, Reconstitution of the central and peripheral nervous system during salamander tail regeneration. 2012, Pubmed
Mercader, Proximodistal identity during vertebrate limb regeneration is regulated by Meis homeodomain proteins. 2005, Pubmed
Metzger, Site- and time-specific gene targeting in the mouse. 2001, Pubmed
Monaghan, Microarray and cDNA sequence analysis of transcription during nerve-dependent limb regeneration. 2009, Pubmed
Morrison, Plasticity and recovery of skeletal muscle satellite cells during limb regeneration. 2010, Pubmed
Mullen, Nerve dependency of regeneration: the role of Distal-less and FGF signaling in amphibian limb regeneration. 1996, Pubmed
Muneoka, Cellular contribution from dermis and cartilage to the regenerating limb blastema in axolotls. 1986, Pubmed
Nacu, Connective tissue cells, but not muscle cells, are involved in establishing the proximo-distal outcome of limb regeneration in the axolotl. 2013, Pubmed , Xenbase
Nacu, Limb regeneration: a new development? 2011, Pubmed
Ogino, High-throughput transgenesis in Xenopus using I-SceI meganuclease. 2006, Pubmed , Xenbase
Pajcini, Transient inactivation of Rb and ARF yields regenerative cells from postmitotic mammalian muscle. 2010, Pubmed
Pavlopoulos, Hox gene Ultrabithorax regulates distinct sets of target genes at successive stages of Drosophila haltere morphogenesis. 2011, Pubmed
Pescitelli, The origin of skeletal structures during intercalary regeneration of larval Ambystoma limbs. 1980, Pubmed
Putta, From biomedicine to natural history research: EST resources for ambystomatid salamanders. 2004, Pubmed
Roy, Vaccinia as a tool for functional analysis in regenerating limbs: ectopic expression of Shh. 2000, Pubmed
Sarov, A recombineering pipeline for functional genomics applied to Caenorhabditis elegans. 2006, Pubmed
Smith, Genic regions of a large salamander genome contain long introns and novel genes. 2009, Pubmed
Sobkow, A germline GFP transgenic axolotl and its use to track cell fate: dual origin of the fin mesenchyme during development and the fate of blood cells during regeneration. 2006, Pubmed
Sordino, Hox gene expression in teleost fins and the origin of vertebrate digits. 1995, Pubmed
Steen, Stability of chondrocyte differentiation and contribution of muscle to cartilage during limb regeneration in the axolotl (Siredon mexicanum). 1968, Pubmed
Stocum, Regulation after proximal or distal transposition of limb regeneration blastemas and determination of the proximal boundary of the regenerate. 1975, Pubmed
Stocum, Looking proximally and distally: 100 years of limb regeneration and beyond. 2011, Pubmed , Xenbase
Suzuki, Characterization of a novel type I keratin gene and generation of transgenic lines with fluorescent reporter genes driven by its promoter/enhancer in Xenopus laevis. 2010, Pubmed , Xenbase
Urlinger, Exploring the sequence space for tetracycline-dependent transcriptional activators: novel mutations yield expanded range and sensitivity. 2000, Pubmed
Verrou, Comparison of the tamoxifen regulated chimeric Cre recombinases MerCreMer and CreMer. 1999, Pubmed
Wallace, Participation of grafted nerves in amphibian limb regeneration. 1973, Pubmed
Whited, Pseudotyped retroviruses for infecting axolotl in vivo and in vitro. 2013, Pubmed
Whited, Inducible genetic system for the axolotl. 2012, Pubmed
Yakushiji, Repatterning in amphibian limb regeneration: A model for study of genetic and epigenetic control of organ regeneration. 2009, Pubmed , Xenbase
Zappone, Sox2 regulatory sequences direct expression of a (beta)-geo transgene to telencephalic neural stem cells and precursors of the mouse embryo, revealing regionalization of gene expression in CNS stem cells. 2000, Pubmed
Zhang, Inducible site-directed recombination in mouse embryonic stem cells. 1996, Pubmed
