Click here to close Hello! We notice that you are using Internet Explorer, which is not supported by Xenbase and may cause the site to display incorrectly. We suggest using a current version of Chrome, FireFox, or Safari.
XB-ART-48330
J Neurosci 2014 Jan 08;342:373-91. doi: 10.1523/JNEUROSCI.0876-13.2014.
Show Gene links Show Anatomy links

Rab5 and Rab4 regulate axon elongation in the Xenopus visual system.

Falk J, Konopacki FA, Zivraj KH, Holt CE.


???displayArticle.abstract???
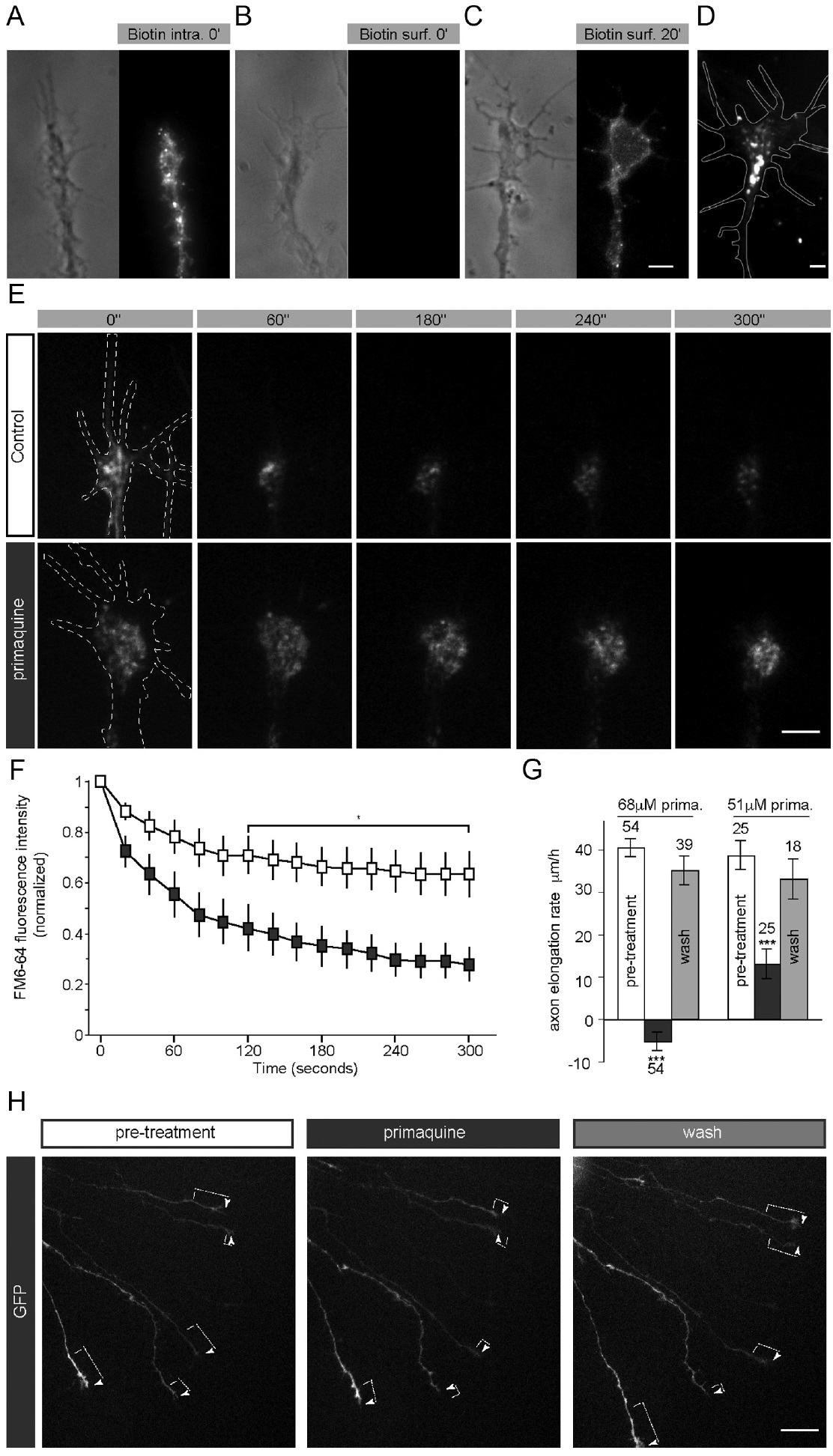
The elongation rate of axons is tightly regulated during development. Recycling of the plasma membrane is known to regulate axon extension; however, the specific molecules involved in recycling within the growth cone have not been fully characterized. Here, we investigated whether the small GTPases Rab4 and Rab5 involved in short-loop recycling regulate the extension of Xenopus retinal axons. We report that, in growth cones, Rab5 and Rab4 proteins localize to endosomes, which accumulate markers that are constitutively recycled. Fluorescence recovery after photo-bleaching experiments showed that Rab5 and Rab4 are recruited to endosomes in the growth cone, suggesting that they control recycling locally. Dynamic image analysis revealed that Rab4-positive carriers can bud off from Rab5 endosomes and move to the periphery of the growth cone, suggesting that both Rab5 and Rab4 contribute to recycling within the growth cone. Inhibition of Rab4 function with dominant-negative Rab4 or Rab4 morpholino and constitutive activation of Rab5 decreases the elongation of retinal axons in vitro and in vivo, but, unexpectedly, does not disrupt axon pathfinding. Thus, Rab5- and Rab4-mediated control of endosome trafficking appears to be crucial for axon growth. Collectively, our results suggest that recycling from Rab5-positive endosomes via Rab4 occurs within the growth cone and thereby supports axon elongation.

???displayArticle.pubmedLink??? 24403139
???displayArticle.pmcLink??? PMC3870927
???displayArticle.link??? J Neurosci
???displayArticle.grants??? [+]

Species referenced: Xenopus
Genes referenced: actl6a mtor rab11a rab11b rab11b.2 rab35l rab43 rab4b rab5a rab5c rab7a
???displayArticle.morpholinos??? rab4b MO1


???attribute.lit??? ???displayArticles.show???
References [+] :
Archer, Detection call algorithms for high-throughput gene expression microarray data. 2010, Pubmed