|
Figure 1. Effect of I241 mutations on Shaker channel gating. (A) Zoomed view of the refined structure of the Kv1.2 voltage sensor (PDB 3LUT; Chen et al., 2010) showing the S1 (white), S2 (yellow), S3 (red), and S4 (blue) helices, the four S4 Arg R1–R4 and the residues I241. (B) Ionic current traces for WT Shaker (top) and I241Y mutant (bottom) recorded using the indicated protocol. (C) G-V curves of Shaker channels as a function of the residue present at position 241. The curves are colored gradually from blue to red relative to their position on the voltage axis from negative to positive potentials. (D) Sequence alignments of the S1 segment (T-Coffee) showing the amino acid at the position homologue to I241 (boxed) in various voltage sensors containing proteins (Shaker, GI: 13432103; Kv1.2, GI: 4826782; Kv2.1, GI: 4826784; Kv3.1, GI: 76825377; Kv4.1, GI: 27436981; Kv7.1, GI: 32479527; Shaw, GI: 220901931; KvAP, GI: 38605092; Nav1.4 domain I, GI: 292495096 and Ci-VSP, GI: 76253898). |
|
Figure 2. The I241 mutations alter VSD movement. The figure shows the gating currents traces for WT Shaker (A), the I241T (B), and I241F (C) mutants recorded using the indicated protocols. (D) Q-V curves for the WT and I241 mutants. (E and F) Correlation plots between the mid-points of the G-V (V1/2G-V) and Q-V (V1/2Q-V) (E) and between V1/2G-V and the difference V1/2G-V – V1/2Q-V (F). The line represents a linear fit to the data (R2 = 0.97). The coloring method in D–F is identical to Fig. 1 C. |
|
Figure 3. I241W transiently immobilizes S4. (A) Family of gating currents recording for the I241W mutant. (B) Q-V plots for the WT and I241W channels. (C) Family of fluorescence recordings of a tetramethylrhodamine-maleimide fluorophore attached to M356C in the I241W mutant. (D) F-V curve of the labeled I241W/M356C mutant obtained from an isochronal plot of the fluorescence intensities at the end of 300-ms test pulses. |
|
Figure 4. Hypothetical mechanisms for the I241W phenotype. (A) Hypothetical energy diagram of the VSD transitions showing the resting (R), intermediate (I), and active (A) states at a voltage of 0 mV. The dotted lines indicate possible effects of the I241W mutation: destabilization of the active state (left), increase of the energy barrier between the intermediate and active states (middle), and stabilization of the intermediate state (right). (B) Activation ionic currents recordings for I241W channels. (C) Deactivation ionic currents recordings for I241W channels. (D) τ–V plots for WT and I241W channels during activation. (E) τ–V plots for WT and I241W channels during activation. |
|
Figure 5. The I241W phenotype depends on the S4 Arg. The figure shows the Q-V curves measured during an activation pulse protocol for the mutants R1K (A, black squares), R2K (B, black squares), R3K (C, black squares), R4K (D, black squares), and the double mutants I241W/R1K (A, open circles), I241W/R2K (B, open circles), I241W/R3K (C, open circles), and I241W/R4K (D, open circles). In each graph, the dotted blue line represents the Q-V curve for the I241W mutant and the red line represents the fit to a sequential double-Boltzmann equation. (E) Histogram showing the s values (s = e0(V2z2 −V1z1)/kT) (see Table 1). A positive value indicates the presence of a stabilized intermediate state. |
|
Figure 6. Conservation of the I241W phenotype during deactivation. (A) Deactivation gating current traces recorded in an oocyte expressing I241W channels with the indicated protocol at 18°C. (B) Deactivation gating currents traces recorded in the same cell at 28°C. Traces at the post-pulses in A and B are shown expanded for clarity. (C) τ-V curves of gating currents for the I241W mutant recorded at 18°C (black symbols) or 28°C (open symbols) during activation (circles) or deactivation (squares). (D) Q-V curves for the I241W mutant determined at 28°C during activation (black squares) or deactivation (open circles). (E) Q-V curves for the I241W/R2K mutant determined at 28°C during activation (black squares) or deactivation (open circles). (F) Q-V curves for the I241W/R3K mutant determined at 28°C during activation (black squares) or deactivation (open circles). |
|
Figure 7. The F244W mutation mimics the I241W mutation. (A) Ionic current traces recorded from the F244W mutant using the indicated activation protocol. (B) Gating current traces recorded from the F244W mutant using the indicated activation protocol. (C) Q-V (black squares), G-V (open squares), and τ-V of gating current (black spheres) plots for the F244W mutant determined from activation protocols. (D) Q-V curves for the double mutants F244W/R2K (black squares) and F244W/R3K (open circles) determined from activation protocols. The dotted blue line represents the Q-V curve of the F244W mutant depicted in C. The red lines represent the fit to a sequential double-Boltzmann equation. (E) Deactivation gating currents measured for the F244W mutant at 28°C. (F) Q-V curves determined at 28°C during activation (black squares) and deactivation (open circles) for the F244W mutant. |
|
Figure 8. Investigations of the I241W and F244W mutants with nonnatural amino acids. (A, left) Representative current recordings of Shaker channel bearing the natural Trp or the unnatural F4-Trp side chain at position 241. 50-ms depolarizing pulses were used in 5-mV increments from −20 mV to +100 mV with a holding potential of −80 mV. (Right) G-V curves for WT I241 (black circles, V1/2 = −22.3 ± 0.6 mV; Z = 2.9 ± 0.3, n = 5), I241Trp (black squares, V1/2 = 41.9 ± 0.5 mV; Z = 1.9 ± 0.1; n = 5) and I241F4-Trp (open diamonds, V1/2 = 51.9 ± 1.3 mV; Z = 1.8 ± 0.2; n = 5). (B, left) Representative current recordings of Shaker channel bearing the Ind side chains at position 241. 50-ms depolarizing pulses were used in 5-mV increments from −60 mV to +60 mV with a holding potential of −80 mV. (Right) G-V curves for WT I241 (black circles, V1/2 = −22.3 ± 0.6 mV; Z = 2.9 ± 0.3; n = 5) and the I241-Ind mutant (open triangles, V1/2 = 0.6 ± 2.9 mV; Z = 2.5 ± 0.3; n = 6). (C) G-V curves of WT Shaker (black circles), the F244Trp mutant (black squares), the F244F4-Trp mutant (open diamonds), and the F244-Ind mutant (open triangles). |
|
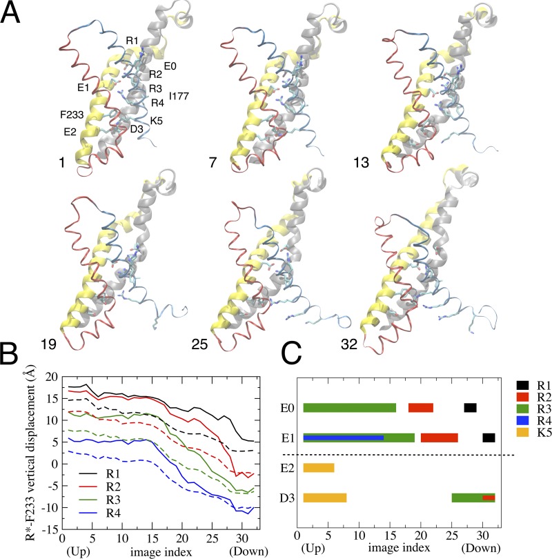
Figure 9. Simulation of the VSD trajectory using the string method. (A) The figure shows selected snapshots of VSD conformations along the converged path from the string method. The numbers indicate the positions from the initial linear path between the up (image #1) and down (image #32) states. The coloring method for S1–S4 is the same as in Fig. 1 A. The side chains of F233 (F290 in Shaker), I177 (I241 in Shaker) E0-2, D3, and R1–R4 are shown in all snapshots in licorice representation. (B) Vertical Z-distance of the S4 arginines relative to the center-of-mass of F233 side chain along the optimized path. The solid and dashed lines correspond to the distance relative to the R1–4 Cζ and R1–4 Cα, respectively. (C) Transient salt bridges analysis along the optimized path; according to the color code, a color corresponding to a particular arginine/lysine is drawn at an image if in the corresponding configuration there is a salt bridge between the basic and the acidic residue. The index of the images along the path is reported on the x-axis, and the acidic amino acids making interactions with the S4 arginines are reported on the y-axis. The horizontal dashed line schematically separates the extracellular region (above) from the intracellular (below). |
|
Figure 10. A possible mechanism for the I241W and F244W phenotypes. (A) Graph showing the distances between I241 (Cβ) and R1–R4 (Cζ) along the pathway obtained by the string method. The mutations I241W (B) and I241W/R2K (C) were independently introduced in silico in the conformation having the minimal I241-R2 distance (image #25) and equilibrated for 32 ns. Only the side chains were allowed to move during the two equilibrations. (D) The graph shows the vdW (top) and electrostatic (bottom) interaction energies between I241W and R2 (black) or between I241W and R2K (red) during the two simulations. (E) The mutation F244W was introduced in silico in image #22 giving the minimal F244-R2 (Cβ-Cζ) distance and equilibrated for 20 ns. The cartoon shows the side chains of R2 and F244W after equilibration. (F) The graph shows the vdW (top) and electrostatic (bottom) interaction energies between F244W and R2 during the simulation. |
|
Figure 11. Simulations with the 3-state model. (A) Q-V curves computed for several values of K1 and K2, as follows (a): K1 = 0.0001, K2 = 166.7, s = 14.8; (b): K1 = 0.0004, K2 = 27.8, s = 11.2; (c): K1 = 0.0022, K2 = 4.63, s = 7.67; (d): K1 = 0.013, K2 = 0.77, s = 4.09; (e): K1 = 0.078, K2 = 0.129, s = 0.5. The next three curves are (f): K1 = 0.467, K2 = 0.021, s = −3.08; (g): K1 = 2.8, K2 = 0.0036, s = −6.66; and (h): K1 = 16.8, K2 = 0.0006, s = −10.25. Curves e–h can be well fit by a single Boltzmann given apparent valences of 2.36, 3.54, 3.91, and 3.99, respectively. (B) First derivative of the Q-V curves shown in part A. (C) Q-V and weighted time constant versus V curves computed with the 3-state model with the following parameters: z1f = 0.5, z1b = 1.5, z2f = 1.2, z2b = 0.8, α10 = 0.1, β10 = 0.001, α20 = 0.001, β20 = 0.1. |