Click here to close Hello! We notice that you are using Internet Explorer, which is not supported by Xenbase and may cause the site to display incorrectly. We suggest using a current version of Chrome, FireFox, or Safari.
XB-ART-48222
Mol Biol Evol 2013 Apr 01;304:833-43. doi: 10.1093/molbev/mss268.
Show Gene links Show Anatomy links

Evolution of dopamine receptor genes of the D1 class in vertebrates.

Yamamoto K, Mirabeau O, Bureau C, Blin M, Michon-Coudouel S, Demarque M, Vernier P.


???displayArticle.abstract???
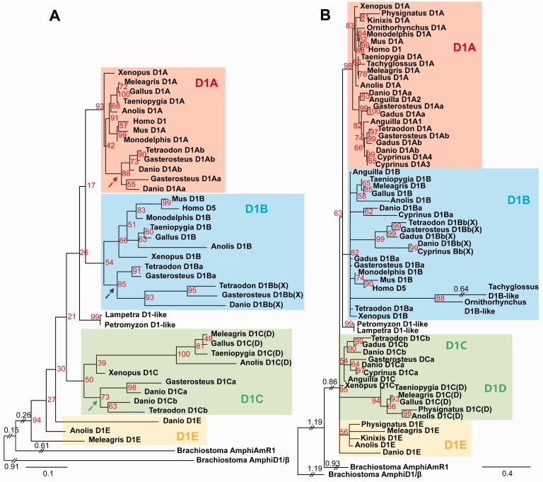
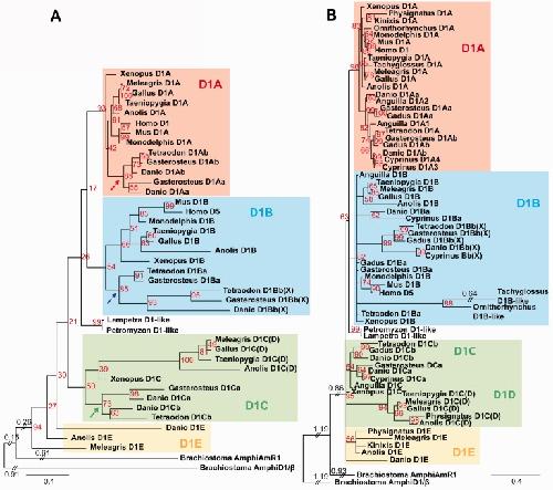
The receptors of the dopamine neurotransmitter belong to two unrelated classes named D1 and D2. For the D1 receptor class, only two subtypes are found in mammals, the D1A and D1B, receptors, whereas additional subtypes, named D1C, D1D, and D1X, have been found in other vertebrate species. Here, we analyzed molecular phylogeny, gene synteny, and gene expression pattern of the D1 receptor subtypes in a large range of vertebrate species, which leads us to propose a new view of the evolution of D1 dopamine receptor genes. First, we show that D1C and D1D receptor sequences are encoded by orthologous genes. Second, the previously identified Cypriniform D1X sequence is a teleost-specific paralog of the D1B sequences found in all groups of jawed vertebrates. Third, zebrafish and several sauropsid species possess an additional D1-like gene, which is likely to form another orthology group of vertebrate ancestral genes, which we propose to name D1E. Ancestral jawed vertebrates are thus likely to have possessed four classes of D1 receptor genes-D1A, D1B(X), D1C(D), and D1E-which arose from large-scale gene duplications. The D1C receptor gene would have been secondarily lost in the mammalian lineage, whereas the D1E receptor gene would have been lost independently in several lineages of modern vertebrates. The D1A receptors are well conserved throughout jawed vertebrates, whereas sauropsid D1C receptors have rapidly diverged, to the point that they were misidentified as D1D. The functional significance of the D1C receptor loss is not known. It is possible that the function may have been substituted with D1A or D1B receptors in mammals, following the disappearance of D1C receptors in these species.

???displayArticle.pubmedLink??? 23197594
???displayArticle.pmcLink??? PMC3603308
???displayArticle.link??? Mol Biol Evol


Species referenced: Xenopus laevis
Genes referenced: drd1 drd1c drd5


???attribute.lit??? ???displayArticles.show???
References [+] :
Albin, The functional anatomy of basal ganglia disorders. 1989, Pubmed