Click here to close
Hello! We notice that you are using Internet Explorer, which is not supported by Xenbase and may cause the site to display incorrectly.
We suggest using a current version of Chrome,
FireFox, or Safari.
PLoS One
2013 Jan 01;82:e57532. doi: 10.1371/journal.pone.0057532.
Show Gene links
Show Anatomy links
Gas2l3, a novel constriction site-associated protein whose regulation is mediated by the APC/C Cdh1 complex.
Pe'er T, Lahmi R, Sharaby Y, Chorni E, Noach M, Vecsler M, Zlotorynski E, Steen H, Steen JA, Tzur A.
???displayArticle.abstract???
Growth arrest-specific 2-like protein 3 (Gas2l3) was recently identified as an Actin/Tubulin cross-linker protein that regulates cytokinesis. Using cell-free systems from both frog eggs and human cells, we show that the Gas2l3 protein is targeted for ubiquitin-mediated proteolysis by the APC/C(Cdh1) complex, but not by the APC/C(Cdc20) complex, and is phosphorylated by Cdk1 in mitosis. Moreover, late in cytokinesis, Gas2l3 is exclusively localized to the constriction sites, which are the narrowest parts of the intercellular bridge connecting the two daughter cells. Overexpression of Gas2l3 specifically interferes with cell abscission, which is the final stage of cell division, when the cutting of the intercellular bridge at the constriction sites occurs. We therefore suggest that Gas2l3 is part of the cellular mechanism that terminates cell division.
???displayArticle.pubmedLink???
23469016 ???displayArticle.pmcLink???PMC3585356 ???displayArticle.link???PLoS One ???displayArticle.grants???[+]
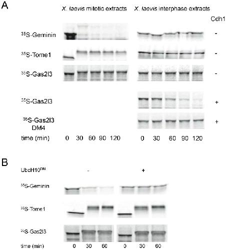
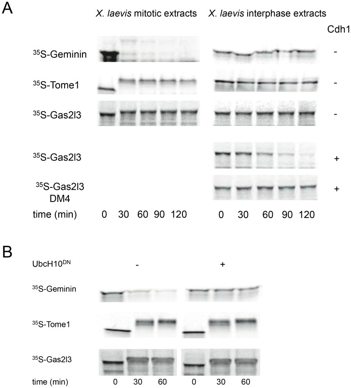
Figure 2. Gas2l3 degradation is mediated by APC/CCdh1, but not by APC/CCdc20.(A) Incubation of IVT-generated Tome-1, Geminin, Gas2l3, and Gas2l3-DM4 in X. laevis interphase egg extracts (right) supplemented with recombinant Cdh1 (+) or buffer (-), or in extracts driven into mitosis (left) by preincubation with recombinant non-degradable Cyclin B1 protein [Δ90 (23)]. (B) APC/CCdc20-active extracts were made from 293 cells arrested in late mitosis by overexpression of His-tagged non-degradable hCyclin B1. Degradation of IVT-generated positive (Geminin) and negative (Tome-1) controls and of Gas2l3 was assayed in extracts supplemented with mock (-) or dominant negative UbcH10 (Ubch10DN). Time-dependent degradation was assayed by SDS-PAGE and autoradiography.
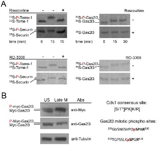
Figure 3. Gas2l3 is a Cdk1 target.(A) The phosphorylation of Securin, Tome-1 (positive controls), and Gas2l3 was assayed in 293 late mitotic extracts [see (B) for details] in the presence of the Cdk1 inhibitors RO-3306 or roscovitine (+), or DMSO (-). Because Securin is naturally degraded in this extract system, Securin phosphorylation was assayed in the presence of MG132. (B) 293 cells were cotransfected with Myc-tagged Gas2l3 and either non-degradable Cyclin B1 or empty vector to generate asynchronous (US) and late mitotic (late M) cell populations overexpressing Gas2l3. The cells were harvested after 24 hrs for Western blotting (with the depicted antibodies) and analysis by liquid chromatography-mass spectrometry (LC-MS/MS). The samples were separated by SDS-PAGE and the area of interest, as determined by Western blotting, was excised for in-gel digestion following established protocols. The resulting peptide mixture was analyzed using a Q Exactive mass spectrometer (Thermo Scientific) equipped with a nanoflow UPLC system (Eksigent). The LC-MS data were searched against a human protein sequence database (Uniprot/Swissprot, canonical and isoform sequence data) using ProteinPilot (v4.5, AB Sciex), allowing for biological modifications/phosphorylation emphasis. Only peptide-spectrum matches above a 1% FDR cut-off were considered for further analysis. The amino acid sequence of two phosphopeptides is depicted.
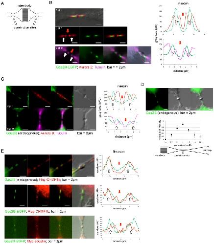
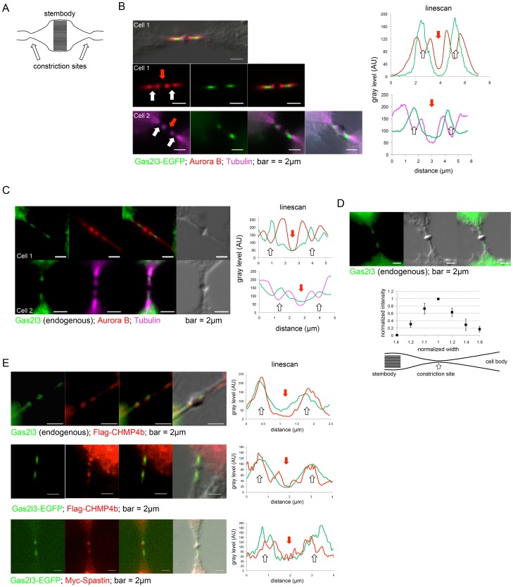
Figure 4. Gas2l3 is localized to the constriction sites.(A) Schematic representation of the midbody. (B) HeLa cells expressing EGFP-tagged Gas2l3 were fixed, immunolabeled with either anti-Aurora B or anti-Tubulin, and stained with DAPI. The localization of proteins to the midbody was determined using linescans (stembody and constriction sites are labeled by red and white arrows, respectively). (C) HeLa cells were fixed and immunolabeled with anti-hGas2l3 (serum), and with either anti-Aurora B or anti-Tubulin. Linescans for cells 1 and 2 are plotted. (D) HeLa cells were fixed and immunolabeled with anti-hGas2l3 (serum). The immunofluorescent intensity of the endogenous Gas2l3 at six points across one side of the midbody were measured relative to the width of the intercellular microtubule bridge at these locations (see average and standard error values for N = 5 at the plot, and the scheme underneath). Width and intensity values were normalized to the intercellular bridge width and Gas2l3 intensity at the constriction sites. (E) HeLa cells expressing FLAG-tagged human CHMP4b (top panels), Gas2l3-EGFP and FLAG-CHMP4b (mid panels), or Gas2l3-EGFP and Myc-tagged human Spastin (bottom panels), were fixed and immunolabeled with anti-hGas2l3 (serum [top panels]), anti-FLAG (mid panels), or anti-Myc (bottom panels). Linescans are depicted. We used a Zeiss AxioImager and 100X oil lens for imaging, and ImageJ software for image analysis.
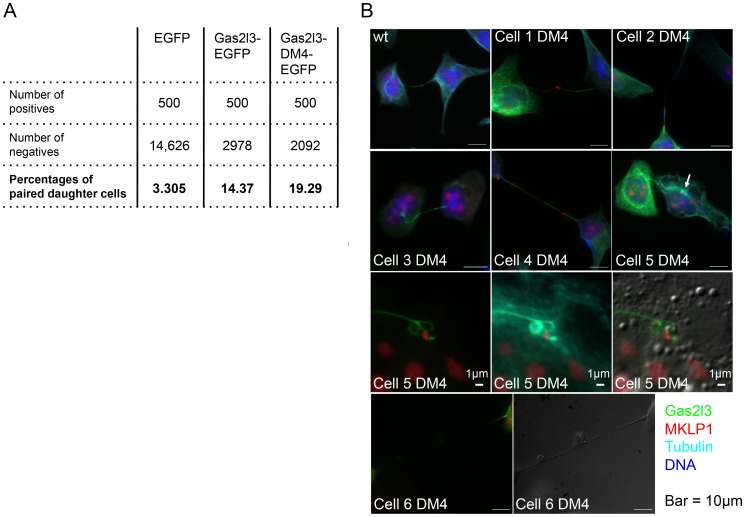
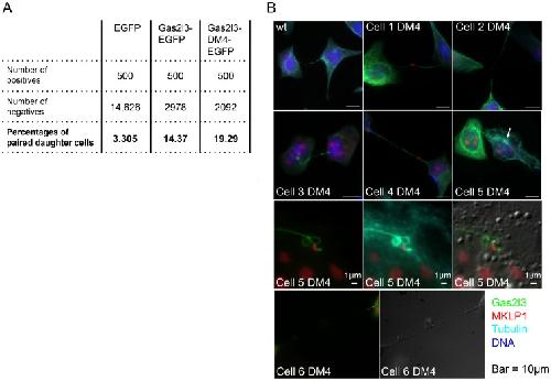
Figure 5. High levels of Gas2l3 interfere with cell abscission.(A) HeLa cells were transfected with vectors expressing Gas2l3-EGFP, Gas2l3-DM4-EGFP, or EGFP (control). Thirty-two hrs post-transfection, cells were fixed and immunolabeled, as described in Figure 4C. The slides were scanned using a Zeiss AxioImager upright microscope and 100X oil lens for imaging. Transfected (green) cells were counted in order to detect 500 positive daughter cell pairs connected by a midbody (positives). The proportion of attached daughter cells equals 500/N, where N = the number of transfected cells (N - 500 = the number of negatives). (B) HeLa cells were transfected with vectors expressing EGFP-tagged Gas2l3 (wt) or Gas2l3-DM4. Thirty-two hours post-transfection, cells were fixed, immunolabeled with anti-MKLP1 (stembody marker) and anti-Tubulin, and stained with DAPI. We used a Zeiss AxioImager Z1 upright microscope and 100X oil lens for imaging.
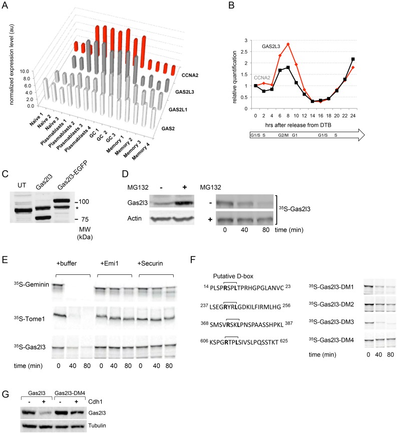
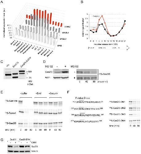
Figure 1. Gas2l3 is a cell cycle-regulated protein whose degradation is mediated by the APC/C.(A) Normalized expression levels of the mouse genes GAS2, GAS2L1, GAS2L3, and CCNA2 in naïve, plasmablast, germinal center (GC), and memory-B cells. Raw data were taken from the GEO database GSE4142. (B) Real-time PCR analysis of human GAS2L3 and CCNA2 expression throughout the cell cycle of HeLa S3 (S3) cells, normalized to ACTB RNA levels at time point 0. Cells were double-thymidine blocked, released, and harvested for RNA extraction every 2 hrs for 24 hrs. Cell cycle progression of the synchronous populations (measured by propidium-iodide (PI) staining followed by FACS analysis) is depicted under the plot. (C) HEK293 (293) cells overexpressing human Gas2l3 or Gas2l3-EGFP were harvested for Western blot analysis with custom-made polyclonal hGas2l3 antibodies (serum). A cross-reactive band is noted (asterisk) in the transfected and untransfected (UT) cells. Forty µg extracts made from transfected cells and 120 µg extracts made from untransfected cells were assayed. (D) Left: 293 cells were transfected with the Gas2l3 expression vector. After 24 hrs, cells were treated with MG132 for 5 hrs and subjected to Western blotting with Gas2l3 (serum) and Actin antibodies (loading control). Right: Human Gas2l3 was expressed in rabbit reticulocytes supplemented with radiolabeled (35S) methionine. In vitro transcribed/translated (IVT) Gas2l3 product was incubated in G1 extracts of S3 cells in the presence of MG132 or DMSO (control). Time-dependent degradation was assayed by SDS-PAGE and autoradiography. (E) 35S-labeled hGeminin, hTome-1, and hGas2l3 IVT products were incubated in G1-phase S3 cell extracts supplemented with either buffer, the C-terminus of hEmi1, or hSecurin. Time-dependent degradation was assayed by SDS-PAGE and autoradiography. (F) Left: The putative D-boxes of human Gas2l3 are depicted. Right: Arg at position 1 and Leu at position 4 of each putative D-box were substituted with Gly and Val, respectively. The degradation of the four D-box mutants (DM1âDM4) was assayed as described in (D). (G) 293 cells were cotransfected with Cdh1 (+) or empty vector (-), and with either Gas2l3 or its mutant derivate Gas2l3-DM4, at a 4â¶1 ratio, respectively. After 30 hrs cells were harvested for Western blotting with anti-hGas2l3 (serum) and anti-Tubulin (control).
Ayad,
Tome-1, a trigger of mitotic entry, is degraded during G1 via the APC.
2003, Pubmed,
Xenbase
Ayad,
Tome-1, a trigger of mitotic entry, is degraded during G1 via the APC.
2003,
Pubmed
,
Xenbase Bastos,
Plk1 negatively regulates Cep55 recruitment to the midbody to ensure orderly abscission.
2010,
Pubmed Brancolini,
Gas2, a growth arrest-specific protein, is a component of the microfilament network system.
1992,
Pubmed Brown,
Spectraplakins: the cytoskeleton's Swiss army knife.
2008,
Pubmed Eggert,
Animal cytokinesis: from parts list to mechanisms.
2006,
Pubmed Elia,
Dynamics of endosomal sorting complex required for transport (ESCRT) machinery during cytokinesis and its role in abscission.
2011,
Pubmed Ferrell,
What do scaffold proteins really do?
2000,
Pubmed Goriounov,
Protein products of human Gas2-related genes on chromosomes 17 and 22 (hGAR17 and hGAR22) associate with both microfilaments and microtubules.
2003,
Pubmed Guizetti,
Cortical constriction during abscission involves helices of ESCRT-III-dependent filaments.
2011,
Pubmed Holt,
Positive feedback sharpens the anaphase switch.
2008,
Pubmed Hu,
Midbody assembly and its regulation during cytokinesis.
2012,
Pubmed Lee,
gas2 is a multifunctional gene involved in the regulation of apoptosis and chondrogenesis in the developing mouse limb.
1999,
Pubmed Lindon,
Ordered proteolysis in anaphase inactivates Plk1 to contribute to proper mitotic exit in human cells.
2004,
Pubmed Lorca,
Fizzy is required for activation of the APC/cyclosome in Xenopus egg extracts.
1998,
Pubmed
,
Xenbase Luckey,
Memory T and memory B cells share a transcriptional program of self-renewal with long-term hematopoietic stem cells.
2006,
Pubmed Lui,
APC as a mobile scaffold: regulation and function at the nucleus, centrosomes, and mitochondria.
2012,
Pubmed McGarry,
Geminin, an inhibitor of DNA replication, is degraded during mitosis.
1998,
Pubmed
,
Xenbase Peters,
The anaphase promoting complex/cyclosome: a machine designed to destroy.
2006,
Pubmed Raiborg,
Cell biology. A helix for the final cut.
2011,
Pubmed Rankin,
Sororin, a substrate of the anaphase-promoting complex, is required for sister chromatid cohesion in vertebrates.
2005,
Pubmed
,
Xenbase Rape,
Autonomous regulation of the anaphase-promoting complex couples mitosis to S-phase entry.
2004,
Pubmed Röper,
The 'spectraplakins': cytoskeletal giants with characteristics of both spectrin and plakin families.
2002,
Pubmed Schneider,
Genes specifically expressed at growth arrest of mammalian cells.
1988,
Pubmed Sharp,
Microtubule-severing enzymes at the cutting edge.
2012,
Pubmed
,
Xenbase Stroud,
Characterization of G2L3 (GAS2-like 3), a new microtubule- and actin-binding protein related to spectraplakins.
2011,
Pubmed Taylor,
Polo and Aurora kinases: lessons derived from chemical biology.
2008,
Pubmed Wolter,
GAS2L3, a target gene of the DREAM complex, is required for proper cytokinesis and genomic stability.
2012,
Pubmed Wu,
UBE2S drives elongation of K11-linked ubiquitin chains by the anaphase-promoting complex.
2010,
Pubmed Zhang,
Growth-arrest-specific protein 2 inhibits cell division in Xenopus embryos.
2011,
Pubmed
,
Xenbase Zhao,
Anillin is a substrate of anaphase-promoting complex/cyclosome (APC/C) that controls spatial contractility of myosin during late cytokinesis.
2005,
Pubmed Zou,
Identification of a vertebrate sister-chromatid separation inhibitor involved in transformation and tumorigenesis.
1999,
Pubmed
,
Xenbase Zur,
Timing of APC/C substrate degradation is determined by fzy/fzr specificity of destruction boxes.
2002,
Pubmed Zur,
Securin degradation is mediated by fzy and fzr, and is required for complete chromatid separation but not for cytokinesis.
2001,
Pubmed