|
|
|
Figure 1. Cnn2 Is Expressed in Migratory NCCs in Frogs and Chicks (A–F) Frog. Cnn2 mRNA localization is shown in delaminating (A) and early migrating NCCs (B and C). Comparison with Xsnail (D), Xslug (E), and Xtwist (F) demonstrates that Cnn2 mRNA was found during early stages of emigration. Transcription was attenuated as cells progressed ventrally (cf. the strength of signals in proximal and distal NCCs in C and F). Note that Cnn2 remained to be expressed in a subpopulation of mandibular, hyoid, and branchial NCCs (open arrowheads). Additional sites of Cnn2 mRNA localization were found in the notochord (A0 –C0 ), heart (asterisk in C), somites, pronephros, and pronephric duct (arrowheads in C). (A0 –C0 ) Histological transverse vibratome sections (levels indicated in A–C). Frontal views in (A), (B), (D), and (E); lateral views (anterior to the left) in (C) and (F). ba, branchial; hy, hyoid; ma, mandibular; no, notochord.
(G–I) Chick. Ccnn2 expression in migratory cranial and cervical NCCs (arrowheads) at HH10 (G), HH11 (H), and HH12 (I). Embryos are shown in dorsal view. Costaining with HNK1 antibody (H, red) reveals a partial overlap, demonstrating expression during early stages of emigration, as the HNK1 epitope only arises at a distance from the neural tube. (G0 and H0) Cranial and cervical transverse vibratome sections at levels indicated in (G) and (H). Krox20 (I, blue) costaining, which marks r3 and r5, demonstrates expression in migratory streams at r2, r4, and r6, with continued and strong expression in the hyoid stream (r4). hb, hindbrain; mb, midbrain; ov, optic vesicle; pm, paraxial mesoderm; r, rhombomere.
See also Figure S1. |
|
Figure 2.
Cnn2 Is Required for NCC Migration in Frogs and Chicks
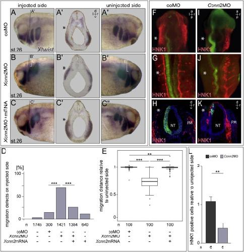
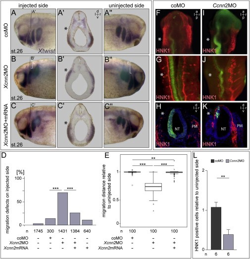
(A–E) Frog. MO and mRNA were injected unilaterally into left animal blastomeres at the four- to eight-cell stage. Specimens were analyzed for expression of Xtwist by WMISH at the stages indicated. (A–C) NCC migration (A) was compromised upon Cnn2 knockdown (B) and rescued by coinjection of Cnn2 mRNA (C). Histological sections (A′–C′) at the levels indicated (dashed lines) demonstrate the equal (A′ and C′) and unequal (B′) dorsoventral extension of Xtwist-positive NCCs. (D) Qualitative evaluation of results. Embryos were scored as WT or defective. (E) Quantitative evaluation of results. Distances of migration were measured on the injected and uninjected sides as indicated in (B). A box plot of injected/uninjected sides is shown. Note that knockdown and rescue were significant in both cases.
(F–L) Chick. Fluorescent MOs (green) were unilaterally electroporated (asterisks) into the neural tube at the four- to eight-somite stage and analyzed for migratory NCCs by HNK1 staining (red) 16 hr thereafter. Migration of cranial (F) and cervical NCCs (G) was unaffected when coMO was injected, but was inhibited on the injected sides upon Ccnn2MO application (I and J). (H and K) Histological sections at cervical levels of specimens treated with coMO (H) or Ccnn2MO (K).
(L) Quantitative evaluation of results. HNK1-positive cells were counted on the injected and uninjected sides of coMO- and Ccnn2MO-injected embryos (n = 6 each). Note that Cnn2 knockdown resulted in a reduction of HNK1-positives cells to ∼40%. Error bars represent SD. NT, neural tube; PM, paraxial mesoderm.
See also Figure S2. |
|
Figure S2.
Analysis of Apoptosis, Cell Proliferation, and Cartilage Defects in Cnn2 Morphants, Related to Figure 2
(AâM) No effects on apoptosis (AâG) or proliferation (HâM) in frog (A, B, HâJ) or chick (C-G, KâM) morphants. All error bars represent SD.
(NâQ) No differences in snail expression in wild-type (N), Xcnn2 knock-down (O) or rescued morphant (P) as well as following Xcnn2 mRNA injection (Q).
(RâU) Cartilage analysis after MO and/or mRNA by alcian blue staining of tadpoles at stage 45. On the injected sides (asterisks) cartilage formation (R) was compromised upon Xcnn2MO injection (S) and rescued by co-injection of Xcnn2 mRNA (T). Histological sections (Râ² âTâ²) revealed reduction in ceratohyale (outlined by dotted lines) and branchial cartilage (extension marked by double arrows). (U) Quantification of results. Specimens were classified as wild-type or defective. |
|
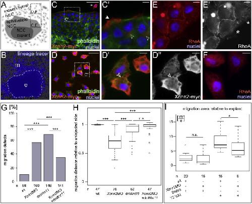
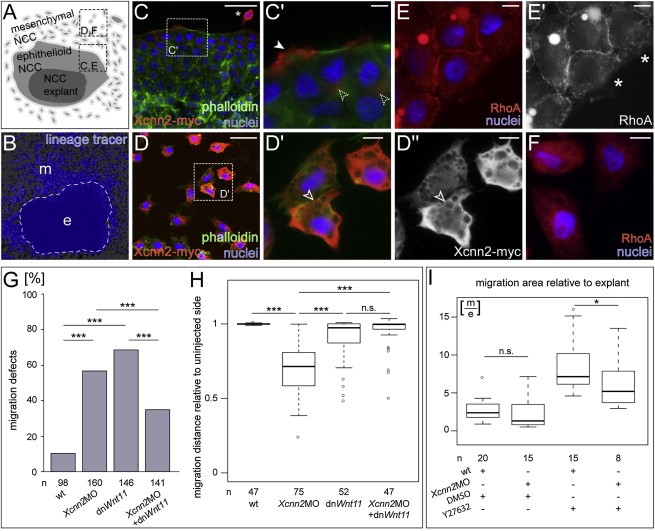
Figure 3. Cnn2 Polarizes to the Leading Edge of Emigrating NCCs
(A–F) Polarized localization of Xcnn2-myc and RhoA in Xenopus NCC explant cultures. (A) Schematic diagram depicting the progression of cell emigration from NCC explants. A multilayered explant is outlined in dark gray, and the epithelioid sheath of monolayered premigratory NCCs and mesenchymal migrating NCCs is indicated in light gray. (B) Low-magnification overview of an explant culture that was injected with lineage tracer to demonstrate that injections targeted cells throughout. e, explant, m, migration area. (C and C0) Xcnn2-myc (red) localization to leading edge of delaminating NCC and throughout a mesenchymal cell (asterisk). Nuclei in blue (DAPI), actin in green (phalloidin staining). (D, D0, and D00) Strong Xcnn2-myc staining in individual mesenchymal cells. Note that Xcnn2- myc was reduced at contact sites (open arrowhead in D0 /D00 ). In (D00 ) Xcnn2-myc (red channel) is shown in white to clearly reveal the attenuation at the contact site. (E and F) Polarized expression of RhoA in the epithelioid part of explant culture (E) was lost in migrating NCCs (F). In (E0) RhoA (red channel) is shown in white to clearly reveal the loss of polarization at the leading edge of delaminating cells (asterisks).
(G and H) Xcnn2MO rescued migration defects induced by dnWnt11. Embryos were injected unilaterally into animal blastomeres at the four- to eight-cell stage and analyzed for NCC migration by Xtwist WMISH at stage 26. (G) Migration defects. Embryos were scored as WT or defective. (H) Quantitative evaluation of results. Distances of migration were measured on the injected and uninjected sides as indicated in Figure 2B. Box plot of injected/uninjected sides.
(I) Xcnn2MO suppressed Y27632-enhanced NCC migration in explants. Migration areas (m) were calculated and compared with explant size (e), as indicated in (B). Xcnn2 knockdown did not significantly alter NCC migration compared with WT explants (cf. Figure S3). ROCK inhibitor Y27632 induced excess migration, which was suppressed by parallel knockdown of Xcnn2.
Scale bars in (C)–(F) represent 50 mm (C and D) and 10 mm (E, F, and C0–E0). |
|
Figure S3.
Xcnn2 Knockdown Rescues dnWnt11, Related to Figure 3
(A–D) Embryos were injected unilaterally into animal blastomeres at the 4-8 cell stage and analyzed for NCC migration by Xtwist WMISH at stage 26. NCC migration (A) was compromised upon Xcnn2 knockdown (B) and dnWnt11 injection (C), and rescued by co-injection of Xcnn2MO and dnWnt11 mRNA (D). Histological sections (A′ –D′) at the levels indicated (dashed lines) demonstrated equal (A′, D′) and unequal (B′, C′) dorso-ventral extension of Xtwist-positive NCC. (A″ –D″) uninjected control side.
(E) Xcnn2MO suppressed Y27632-enhanced NCC migration in explants. Xcnn2 knockdown did not significantly alter NCC migration compared to wild-type explants (top). Rock inhibitor Y27632 induced excess migration, which was suppressed by parallel knockdown of Xcnn2 (bottom).
(F–H) Xcnn2 polarization (F) is lost upon inhibition of ROCK (G) is mimicked by a deletion of potential ROCK- target sites in a Xcnn2 deletion construct which lacks clik repeats ((Xcnn2Δclik; H; cf Figure S1). |
|
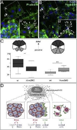
Figure 4.
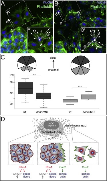
Xcnn2 Governs the Formation of the Polarized Cortical Actin Network in Migratory NCCs
(AâC) Xenopus NCC explants from WT (A) and Xcnn2 morphant (B) embryos were cultured and the actin cytoskeleton was visualized by phalloidin staining. Nuclei were counterstained with DAPI. Panels show cells derived from the epithelioid-mesenchymal transition zone of explants. Magnifications of single WT (Aâ²) and morphant (Bâ²) cells are shown. Broken arrows in (Aâ²) and (Bâ²) indicate cell protrusions. (C) Wind rose diagrams depict the distribution of protrusion angles into eight segments spanning 45° each. Note that in WT explants, cell protrusions (n = 541 from 28 cells derived from six embryos) predominantly point in the distal direction, whereas morphant vectors (n = 521 protrusions, 22 cells, 5 embryos) are randomized. Bottom: Quantification of vector analysis. Morphant cells display significantly fewer distal protrusions (dark gray) and more proximal protrusions (light gray), caused by a loss of cortical actin and a gain of stress fibers.
(D) Model of RhoA and Cnn2 acting downstream of PCP to polarize the actin cytoskeleton and direct NCC migration, and a schematic depiction of different migration states in NCC explant. Left: Epithelioid premigratory NCCs are characterized by actin stress fibers. They express RhoA at the plasma membrane (red), leading to Cnn2 phosphorylation and degradation. Middle: Cells at the margin of the epithelioid cell layer, which are about to leave the lattice, are polarized and characterized by central stress fibers and a peripheral cortical actin network. RhoA and Cnn2 (green) are expressed in a mutually exclusive manner such that Cnn2 is found where the cortical actin is localized and RhoA is found in the part of the cells that harbors stress fibers. Right: Migratory mesenchymal NCCs lack stress fibers and possess peripheral actin with colocalized Cnn2 throughout. RhoA is present in migratory mesenchymal cells but absent from the cortical actin network. |