XB-ART-48174
J Gen Physiol
2013 Apr 01;1414:413-30. doi: 10.1085/jgp.201210944.
Show Gene links
Show Anatomy links
Two structural components in CNGA3 support regulation of cone CNG channels by phosphoinositides.
Dai G, Peng C, Liu C, Varnum MD.
???displayArticle.abstract???
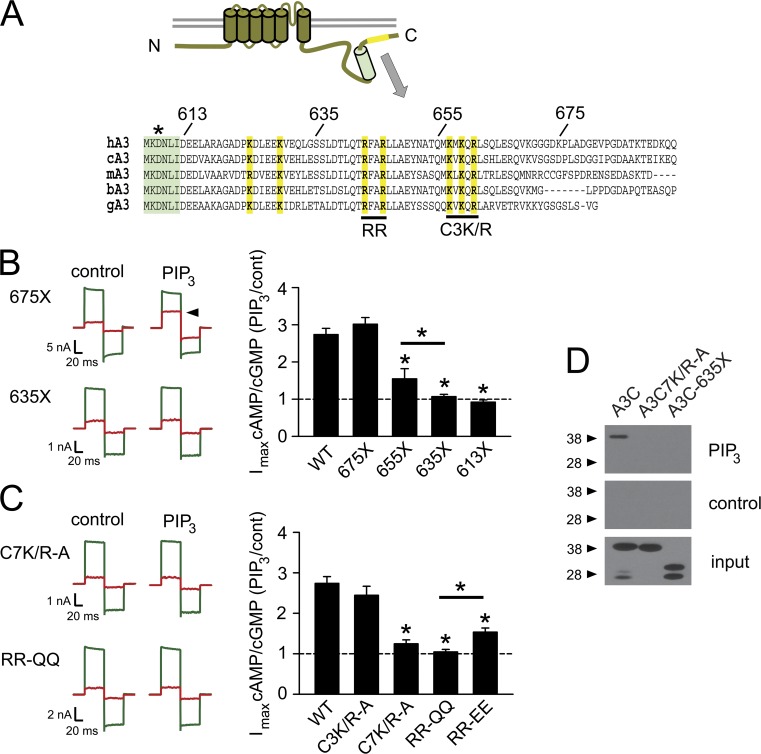
Cyclic nucleotide-gated (CNG) channels in retinal photoreceptors play a crucial role in vertebrate phototransduction. The ligand sensitivity of photoreceptor CNG channels is adjusted during adaptation and in response to paracrine signals, but the mechanisms involved in channel regulation are only partly understood. Heteromeric cone CNGA3 (A3) + CNGB3 (B3) channels are inhibited by membrane phosphoinositides (PIP(n)), including phosphatidylinositol 3,4,5-triphosphate (PIP(3)) and phosphatidylinositol 4,5-bisphosphate (PIP(2)), demonstrating a decrease in apparent affinity for cyclic guanosine monophosphate (cGMP). Unlike homomeric A1 or A2 channels, A3-only channels paradoxically did not show a decrease in apparent affinity for cGMP after PIP(n) application. However, PIP(n) induced an ∼2.5-fold increase in cAMP efficacy for A3 channels. The PIP(n)-dependent change in cAMP efficacy was abolished by mutations in the C-terminal region (R643Q/R646Q) or by truncation distal to the cyclic nucleotide-binding domain (613X). In addition, A3-613X unmasked a threefold decrease in apparent cGMP affinity with PIP(n) application to homomeric channels, and this effect was dependent on conserved arginines within the N-terminal region of A3. Together, these results indicate that regulation of A3 subunits by phosphoinositides exhibits two separable components, which depend on structural elements within the N- and C-terminal regions, respectively. Furthermore, both N and C regulatory modules in A3 supported PIP(n) regulation of heteromeric A3+B3 channels. B3 subunits were not sufficient to confer PIP(n) sensitivity to heteromeric channels formed with PIP(n)-insensitive A subunits. Finally, channels formed by mixtures of PIP(n)-insensitive A3 subunits, having complementary mutations in N- and/or C-terminal regions, restored PIP(n) regulation, implying that intersubunit N-C interactions help control the phosphoinositide sensitivity of cone CNG channels.
???displayArticle.pubmedLink??? 23530136
???displayArticle.pmcLink??? PMC3607822
???displayArticle.link??? J Gen Physiol
???displayArticle.grants??? [+]
Species referenced: Xenopus laevis
Genes referenced: camp cnga1 cnga2 cnga3 cngb3 igf2bp3 tbx2
???attribute.lit??? ???displayArticles.show???
References [+] :
Abderemane-Ali,
Dual effect of phosphatidylinositol (4,5)-bisphosphate PIP(2) on Shaker K(+) [corrected] channels.
2012, Pubmed,
Xenbase
Abderemane-Ali, Dual effect of phosphatidylinositol (4,5)-bisphosphate PIP(2) on Shaker K(+) [corrected] channels. 2012, Pubmed , Xenbase
Alvarez, Counting channels: a tutorial guide on ion channel fluctuation analysis. 2002, Pubmed
Bian, Phosphatidylinositol 4,5-bisphosphate interactions with the HERG K(+) channel. 2007, Pubmed
Bönigk, Two alternatively spliced forms of the cGMP-gated channel alpha-subunit from cone photoreceptor are expressed in the chick pineal organ. 1996, Pubmed
Bradley, Calmodulin permanently associates with rat olfactory CNG channels under native conditions. 2004, Pubmed
Brady, Interplay between PIP3 and calmodulin regulation of olfactory cyclic nucleotide-gated channels. 2006, Pubmed
Bright, Regulation of human cone cyclic nucleotide-gated channels by endogenous phospholipids and exogenously applied phosphatidylinositol 3,4,5-trisphosphate. 2007, Pubmed , Xenbase
Burns, Beyond counting photons: trials and trends in vertebrate visual transduction. 2005, Pubmed
Chae, Tyrosine phosphorylation of cGMP-gated ion channels is under circadian control in chick retina photoreceptors. 2007, Pubmed
Chen, Somatostatin peptides produce multiple effects on gating properties of native cone photoreceptor cGMP-gated channels that depend on circadian phase and previous illumination. 2007, Pubmed
Crary, Mechanism of inhibition of cyclic nucleotide-gated ion channels by diacylglycerol. 2000, Pubmed , Xenbase
Craven, Salt bridges and gating in the COOH-terminal region of HCN2 and CNGA1 channels. 2004, Pubmed , Xenbase
Craven, CNG and HCN channels: two peas, one pod. 2006, Pubmed
Craven, C-terminal movement during gating in cyclic nucleotide-modulated channels. 2008, Pubmed , Xenbase
Ding, Biochemical characterization of cone cyclic nucleotide-gated (CNG) channel using the infrared fluorescence detection system. 2012, Pubmed
Di Paolo, Phosphoinositides in cell regulation and membrane dynamics. 2006, Pubmed
Fain, Adaptation in vertebrate photoreceptors. 2001, Pubmed
Flynn, Structure and rearrangements in the carboxy-terminal region of SpIH channels. 2007, Pubmed , Xenbase
Flynn, Molecular mechanism underlying phosphatidylinositol 4,5-bisphosphate-induced inhibition of SpIH channels. 2011, Pubmed
Fodor, Mechanism of tetracaine block of cyclic nucleotide-gated channels. 1997, Pubmed , Xenbase
Gamper, Regulation of ion transport proteins by membrane phosphoinositides. 2007, Pubmed
Gerstner, Molecular cloning and functional characterization of a new modulatory cyclic nucleotide-gated channel subunit from mouse retina. 2000, Pubmed
Gordon, Direct interaction between amino- and carboxyl-terminal domains of cyclic nucleotide-gated channels. 1997, Pubmed
Gordon, Protein phosphatases modulate the apparent agonist affinity of the light-regulated ion channel in retinal rods. 1992, Pubmed
Gordon, Localization of regions affecting an allosteric transition in cyclic nucleotide-activated channels. 1995, Pubmed , Xenbase
Gordon, Modulation of the cGMP-gated ion channel in frog rods by calmodulin and an endogenous inhibitory factor. 1995, Pubmed
Gordon, Diacylglycerol analogs inhibit the rod cGMP-gated channel by a phosphorylation-independent mechanism. 1995, Pubmed
Goulding, Molecular mechanism of cyclic-nucleotide-gated channel activation. 1994, Pubmed , Xenbase
Grunwald, Molecular determinants of the modulation of cyclic nucleotide-activated channels by calmodulin. 1999, Pubmed
Guo, Tyrosine phosphorylation is involved in phosphatidylinositol 3-kinase activation in bovine rod outer segments. 2000, Pubmed
Gupta, Growth factor receptor-bound protein 14: a new modulator of photoreceptor-specific cyclic-nucleotide-gated channel. 2010, Pubmed
Gustina, hERG potassium channel gating is mediated by N- and C-terminal region interactions. 2011, Pubmed , Xenbase
He, Enhancement of phototransduction g protein-effector interactions by phosphoinositides. 2004, Pubmed
Hernandez, A carboxy-terminal inter-helix linker as the site of phosphatidylinositol 4,5-bisphosphate action on Kv7 (M-type) K+ channels. 2008, Pubmed
Hsu, Modulation of the cGMP-gated channel of rod photoreceptor cells by calmodulin. 1993, Pubmed
Huang, Light-induced tyrosine phosphorylation of rod outer segment membrane proteins regulate the translocation, membrane binding and activation of type II α phosphatidylinositol-5-phosphate 4-kinase. 2011, Pubmed , Xenbase
Huang, Direct activation of inward rectifier potassium channels by PIP2 and its stabilization by Gbetagamma. 1998, Pubmed , Xenbase
Ivanovic, Phosphoinositide 3-kinase signaling in retinal rod photoreceptors. 2011, Pubmed
Ivanovic, Deletion of the p85alpha regulatory subunit of phosphoinositide 3-kinase in cone photoreceptor cells results in cone photoreceptor degeneration. 2011, Pubmed
Kaupp, Cyclic nucleotide-gated ion channels. 2002, Pubmed
Kizhatil, Ankyrin-G promotes cyclic nucleotide-gated channel transport to rod photoreceptor sensory cilia. 2009, Pubmed , Xenbase
Ko, Circadian phase-dependent modulation of cGMP-gated channels of cone photoreceptors by dopamine and D2 agonist. 2003, Pubmed
Ko, Phosphatidylinositol 3 kinase-Akt signaling serves as a circadian output in the retina. 2009, Pubmed
Ko, Circadian regulation of cGMP-gated channels of vertebrate cone photoreceptors: role of cAMP and Ras. 2004, Pubmed
Kurahashi, Mechanism of odorant adaptation in the olfactory receptor cell. 1997, Pubmed
Kusch, Role of the S4-S5 linker in CNG channel activation. 2010, Pubmed
Li, Activation and membrane binding of retinal protein kinase Balpha/Akt1 is regulated through light-dependent generation of phosphoinositides. 2008, Pubmed , Xenbase
Liu, Functional consequences of progressive cone dystrophy-associated mutations in the human cone photoreceptor cyclic nucleotide-gated channel CNGA3 subunit. 2005, Pubmed , Xenbase
Liu, Calcium-calmodulin modulation of the olfactory cyclic nucleotide-gated cation channel. 1994, Pubmed
Matulef, Multimerization of the ligand binding domains of cyclic nucleotide-gated channels. 2002, Pubmed , Xenbase
Matulef, Molecular rearrangements in the ligand-binding domain of cyclic nucleotide-gated channels. 1999, Pubmed , Xenbase
Michailidis, Phosphatidylinositol-4,5-bisphosphate regulates NMDA receptor activity through alpha-actinin. 2007, Pubmed , Xenbase
Michalakis, The glutamic acid-rich protein is a gating inhibitor of cyclic nucleotide-gated channels. 2011, Pubmed
Molokanova, Activity-dependent modulation of rod photoreceptor cyclic nucleotide-gated channels mediated by phosphorylation of a specific tyrosine residue. 1999, Pubmed , Xenbase
Möttig, Molecular regions controlling the activity of CNG channels. 2001, Pubmed , Xenbase
Muskett, Mechanistic insight into human ether-à-go-go-related gene (hERG) K+ channel deactivation gating from the solution structure of the EAG domain. 2011, Pubmed
Otsuguro, Isoform-specific inhibition of TRPC4 channel by phosphatidylinositol 4,5-bisphosphate. 2008, Pubmed
Peng, Subunit configuration of heteromeric cone cyclic nucleotide-gated channels. 2004, Pubmed , Xenbase
Peng, Achromatopsia-associated mutation in the human cone photoreceptor cyclic nucleotide-gated channel CNGB3 subunit alters the ligand sensitivity and pore properties of heteromeric channels. 2003, Pubmed , Xenbase
Peng, Functionally important calmodulin-binding sites in both NH2- and COOH-terminal regions of the cone photoreceptor cyclic nucleotide-gated channel CNGB3 subunit. 2003, Pubmed , Xenbase
Pugh, Molecular mechanisms of vertebrate photoreceptor light adaptation. 1999, Pubmed
Rajala, Interaction of the insulin receptor beta-subunit with phosphatidylinositol 3-kinase in bovine ROS. 2001, Pubmed
Rajala, Lipid-protein interactions of growth factor receptor-bound protein 14 in insulin receptor signaling. 2005, Pubmed
Rebrik, CNG-modulin: a novel Ca-dependent modulator of ligand sensitivity in cone photoreceptor cGMP-gated ion channels. 2012, Pubmed
Rebrik, In intact mammalian photoreceptors, Ca2+-dependent modulation of cGMP-gated ion channels is detectable in cones but not in rods. 2004, Pubmed
Rodriguez-Menchaca, PIP2 controls voltage-sensor movement and pore opening of Kv channels through the S4-S5 linker. 2012, Pubmed , Xenbase
Rosenbaum, Dissecting intersubunit contacts in cyclic nucleotide-gated ion channels. 2002, Pubmed , Xenbase
Rosenhouse-Dantsker, Molecular characteristics of phosphoinositide binding. 2007, Pubmed
Sagoo, The action of cytoplasmic calcium on the cGMP-activated channel in salamander rod photoreceptors. 1996, Pubmed
Shuart, Molecular mechanism for 3:1 subunit stoichiometry of rod cyclic nucleotide-gated ion channels. 2011, Pubmed
Spehr, 3-phosphoinositides modulate cyclic nucleotide signaling in olfactory receptor neurons. 2002, Pubmed
Suh, PIP2 is a necessary cofactor for ion channel function: how and why? 2008, Pubmed
Sunderman, Sequence of events underlying the allosteric transition of rod cyclic nucleotide-gated channels. 1999, Pubmed , Xenbase
Taraska, Mapping the structure and conformational movements of proteins with transition metal ion FRET. 2009, Pubmed
Trudeau, An intersubunit interaction regulates trafficking of rod cyclic nucleotide-gated channels and is disrupted in an inherited form of blindness. 2002, Pubmed , Xenbase
Trudeau, Calcium/calmodulin modulation of olfactory and rod cyclic nucleotide-gated ion channels. 2003, Pubmed
Ukhanov, Phosphoinositide 3-kinase-dependent antagonism in mammalian olfactory receptor neurons. 2011, Pubmed
Varnum, Molecular mechanism for ligand discrimination of cyclic nucleotide-gated channels. 1995, Pubmed
Varnum, Interdomain interactions underlying activation of cyclic nucleotide-gated channels. 1997, Pubmed , Xenbase
Weitz, Subunit stoichiometry of the CNG channel of rod photoreceptors. 2002, Pubmed
Winks, Relationship between membrane phosphatidylinositol-4,5-bisphosphate and receptor-mediated inhibition of native neuronal M channels. 2005, Pubmed
Womack, Do phosphatidylinositides modulate vertebrate phototransduction? 2000, Pubmed , Xenbase
Young, Distinct structural determinants of efficacy and sensitivity in the ligand-binding domain of cyclic nucleotide-gated channels. 2004, Pubmed , Xenbase
Zagotta, Structural basis for modulation and agonist specificity of HCN pacemaker channels. 2003, Pubmed
Zhainazarov, Modulation of the olfactory CNG channel by Ptdlns(3,4,5)P3. 2004, Pubmed
Zhao, Interaction of neuronal calcium sensor-1 (NCS-1) with phosphatidylinositol 4-kinase beta stimulates lipid kinase activity and affects membrane trafficking in COS-7 cells. 2001, Pubmed
Zheng, Stoichiometry and assembly of olfactory cyclic nucleotide-gated channels. 2004, Pubmed , Xenbase
Zheng, Neuronal calcium sensor-1 facilitates neuronal exocytosis through phosphatidylinositol 4-kinase. 2005, Pubmed
Zheng, Rod cyclic nucleotide-gated channels have a stoichiometry of three CNGA1 subunits and one CNGB1 subunit. 2002, Pubmed , Xenbase
Zheng, Disruption of an intersubunit interaction underlies Ca2+-calmodulin modulation of cyclic nucleotide-gated channels. 2003, Pubmed , Xenbase
Zhong, The heteromeric cyclic nucleotide-gated channel adopts a 3A:1B stoichiometry. 2002, Pubmed
Zhong, Selective heteromeric assembly of cyclic nucleotide-gated channels. 2003, Pubmed
Zhou, Gating of HCN channels by cyclic nucleotides: residue contacts that underlie ligand binding, selectivity, and efficacy. 2007, Pubmed , Xenbase
Zhou, The where and how of PIP regulation of cone photoreceptor CNG channels. 2013, Pubmed
