XB-ART-48115
Nucleic Acids Res
2013 Aug 01;4115:7313-31. doi: 10.1093/nar/gkt494.
Show Gene links
Show Anatomy links
DNA topoisomerase IIα controls replication origin cluster licensing and firing time in Xenopus egg extracts.
Gaggioli V, Le Viet B, Germe T, Hyrien O.
???displayArticle.abstract???
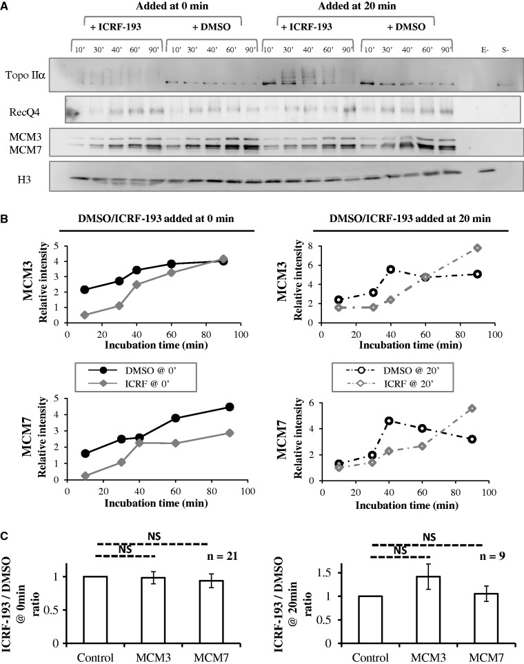
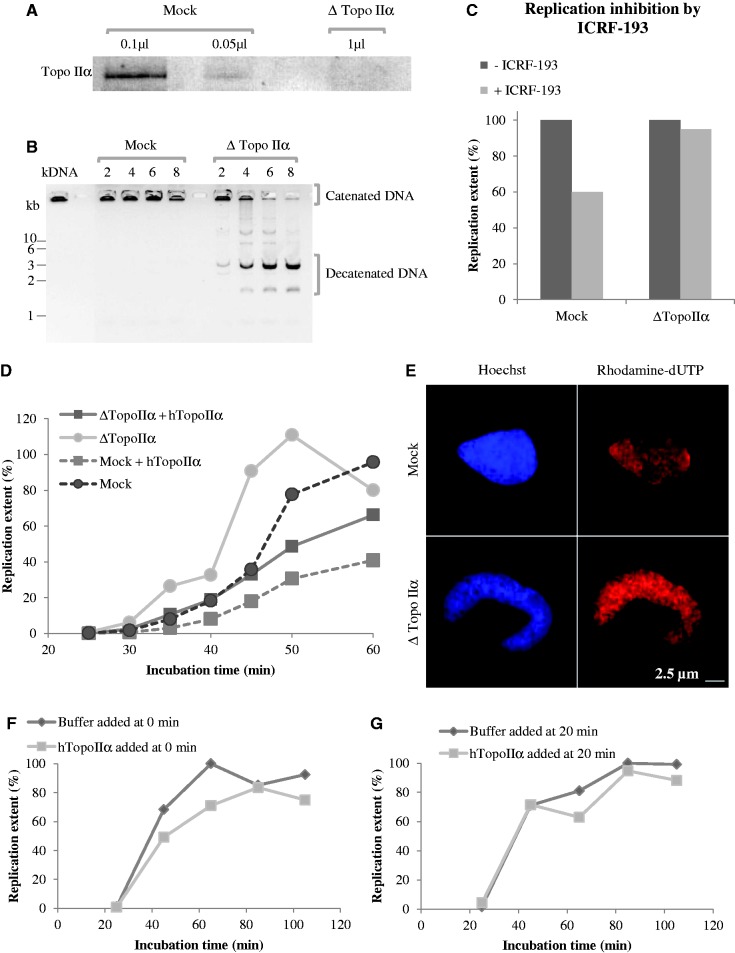
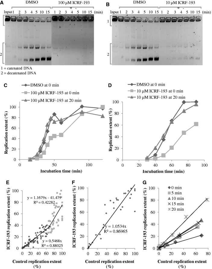
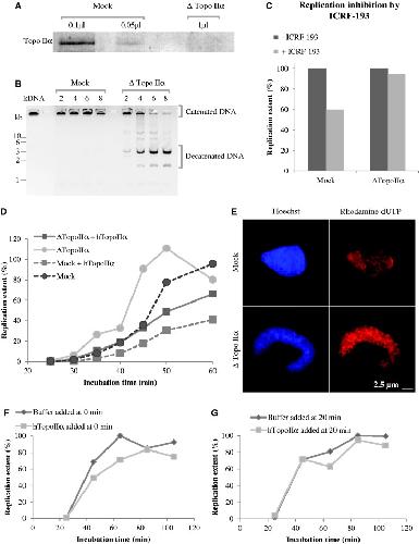
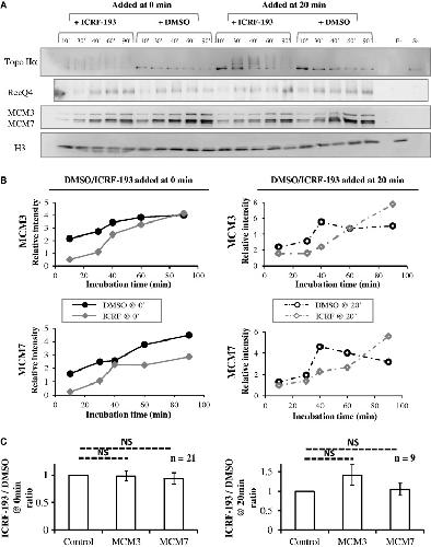
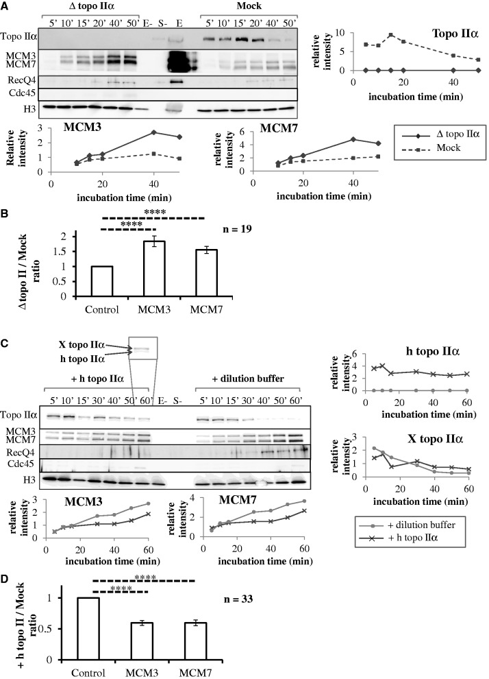
Sperm chromatin incubated in Xenopus egg extracts undergoes origin licensing and nuclear assembly before DNA replication. We found that depletion of DNA topoisomerase IIα (topo IIα), the sole topo II isozyme of eggs and its inhibition by ICRF-193, which clamps topo IIα around DNA have opposite effects on these processes. ICRF-193 slowed down replication origin cluster activation and fork progression in a checkpoint-independent manner, without altering replicon size. In contrast, topo IIα depletion accelerated origin cluster activation, and topo IIα add-back negated overinitiation. Therefore, topo IIα is not required for DNA replication, but topo IIα clamps slow replication, probably by forming roadblocks. ICRF-193 had no effect on DNA synthesis when added after nuclear assembly, confirming that topo IIα activity is dispensable for replication and revealing that topo IIα clamps formed on replicating DNA do not block replication, presumably because topo IIα acts behind and not in front of forks. Topo IIα depletion increased, and topo IIα addition reduced, chromatin loading of MCM2-7 replicative helicase, whereas ICRF-193 did not affect MCM2-7 loading. Therefore, topo IIα restrains MCM2-7 loading in an ICRF-193-resistant manner during origin licensing, suggesting a model for establishing the sequential firing of origin clusters.
???displayArticle.pubmedLink??? 23757188
???displayArticle.pmcLink??? PMC3753627
???displayArticle.link??? Nucleic Acids Res
Species referenced: Xenopus
Genes referenced: cdc45 mcm2 mcm3l mcm7 mmut recql4 top2a
???attribute.lit??? ???displayArticles.show???
References [+] :
Abdurashidova,
Functional interactions of DNA topoisomerases with a human replication origin.
2007, Pubmed
Abdurashidova, Functional interactions of DNA topoisomerases with a human replication origin. 2007, Pubmed
Adachi, Chromosome assembly in vitro: topoisomerase II is required for condensation. 1991, Pubmed , Xenbase
Bartek, Checking on DNA damage in S phase. 2004, Pubmed
Baxter, Topoisomerase II inactivation prevents the completion of DNA replication in budding yeast. 2008, Pubmed
Bermejo, Top1- and Top2-mediated topological transitions at replication forks ensure fork progression and stability and prevent DNA damage checkpoint activation. 2007, Pubmed
Bermejo, Genome-organizing factors Top2 and Hmo1 prevent chromosome fragility at sites of S phase transcription. 2009, Pubmed
Blow, Initiation of DNA replication in nuclei and purified DNA by a cell-free extract of Xenopus eggs. 1986, Pubmed , Xenbase
Blow, Replication origins in Xenopus egg extract Are 5-15 kilobases apart and are activated in clusters that fire at different times. 2001, Pubmed , Xenbase
Charvin, Single-molecule study of DNA unlinking by eukaryotic and prokaryotic type-II topoisomerases. 2003, Pubmed
Cornacchia, Mouse Rif1 is a key regulator of the replication-timing programme in mammalian cells. 2012, Pubmed
Cuvier, A role of topoisomerase II in linking DNA replication to chromosome condensation. 2003, Pubmed , Xenbase
Cuvier, A topoisomerase II-dependent mechanism for resetting replicons at the S-M-phase transition. 2008, Pubmed , Xenbase
Dimitrova, The spatial position and replication timing of chromosomal domains are both established in early G1 phase. 1999, Pubmed , Xenbase
DiNardo, DNA topoisomerase II mutant of Saccharomyces cerevisiae: topoisomerase II is required for segregation of daughter molecules at the termination of DNA replication. 1984, Pubmed
Gasser, Metaphase chromosome structure. Involvement of topoisomerase II. 1986, Pubmed
Germe, Topoisomerase II-DNA complexes trapped by ICRF-193 perturb chromatin structure. 2005, Pubmed , Xenbase
Hayano, Rif1 is a global regulator of timing of replication origin firing in fission yeast. 2012, Pubmed
Hellmann, Overview and historical development of dexrazoxane. 1998, Pubmed
Herrick, Replication fork density increases during DNA synthesis in X. laevis egg extracts. 2000, Pubmed , Xenbase
Hiratani, Replication timing and transcriptional control: beyond cause and effect--part II. 2009, Pubmed
Holm, DNA topoisomerase II is required at the time of mitosis in yeast. 1985, Pubmed
Huberman, On the mechanism of DNA replication in mammalian chromosomes. 1968, Pubmed
Hyrien, Chromosomal replication initiates and terminates at random sequences but at regular intervals in the ribosomal DNA of Xenopus early embryos. 1993, Pubmed , Xenbase
Hyrien, Plasmid replication in Xenopus eggs and egg extracts: a 2D gel electrophoretic analysis. 1992, Pubmed , Xenbase
Hyrien, Topological analysis of plasmid DNA replication intermediates using two-dimensional agarose gels. 2009, Pubmed , Xenbase
Jackson, Replicon clusters are stable units of chromosome structure: evidence that nuclear organization contributes to the efficient activation and propagation of S phase in human cells. 1998, Pubmed
Jun, Persistence length of chromatin determines origin spacing in Xenopus early-embryo DNA replication: quantitative comparisons between theory and experiment. 2004, Pubmed , Xenbase
Knott, Forkhead transcription factors establish origin timing and long-range clustering in S. cerevisiae. 2012, Pubmed
Labit, DNA replication timing is deterministic at the level of chromosomal domains but stochastic at the level of replicons in Xenopus egg extracts. 2008, Pubmed , Xenbase
Labit, A simple and optimized method of producing silanized surfaces for FISH and replication mapping on combed DNA fibers. 2008, Pubmed , Xenbase
Lemaitre, Mitotic remodeling of the replicon and chromosome structure. 2005, Pubmed , Xenbase
Lucas, Topoisomerase II can unlink replicating DNA by precatenane removal. 2001, Pubmed , Xenbase
Luciani, Characterization of a novel ATR-dependent, Chk1-independent, intra-S-phase checkpoint that suppresses initiation of replication in Xenopus. 2004, Pubmed , Xenbase
Luke, Quantitation of type II topoisomerase in oocytes and eggs of Xenopus laevis. 1989, Pubmed , Xenbase
Lyu, Topoisomerase IIbeta mediated DNA double-strand breaks: implications in doxorubicin cardiotoxicity and prevention by dexrazoxane. 2007, Pubmed
Mahbubani, DNA replication initiates at multiple sites on plasmid DNA in Xenopus egg extracts. 1992, Pubmed , Xenbase
Mantiero, Limiting replication initiation factors execute the temporal programme of origin firing in budding yeast. 2011, Pubmed
Mao, SUMO-1 conjugation to human DNA topoisomerase II isozymes. 2000, Pubmed
Marheineke, Use of DNA combing to study DNA replication in Xenopus and human cell-free systems. 2009, Pubmed , Xenbase
Marheineke, Control of replication origin density and firing time in Xenopus egg extracts: role of a caffeine-sensitive, ATR-dependent checkpoint. 2004, Pubmed , Xenbase
Marheineke, Aphidicolin triggers a block to replication origin firing in Xenopus egg extracts. 2001, Pubmed , Xenbase
Matsuno, The N-terminal noncatalytic region of Xenopus RecQ4 is required for chromatin binding of DNA polymerase alpha in the initiation of DNA replication. 2006, Pubmed , Xenbase
McClendon, Human topoisomerase IIalpha rapidly relaxes positively supercoiled DNA: implications for enzyme action ahead of replication forks. 2005, Pubmed
Morris, Steady-state and rapid kinetic analysis of topoisomerase II trapped as the closed-clamp intermediate by ICRF-193. 2000, Pubmed
Niimi, Co-localization of chicken DNA topoisomerase IIalpha, but not beta, with sites of DNA replication and possible involvement of a C-terminal region of alpha through its binding to PCNA. 2001, Pubmed
Nitiss, DNA topoisomerase II and its growing repertoire of biological functions. 2009, Pubmed
Nitiss, Targeting DNA topoisomerase II in cancer chemotherapy. 2009, Pubmed
Patel, The Hsk1(Cdc7) replication kinase regulates origin efficiency. 2008, Pubmed
Paulson, The structure of histone-depleted metaphase chromosomes. 1977, Pubmed
Philpott, Sperm decondensation in Xenopus egg cytoplasm is mediated by nucleoplasmin. 1991, Pubmed , Xenbase
Raghuraman, Cell cycle-dependent establishment of a late replication program. 1997, Pubmed
Remus, DNA topology, not DNA sequence, is a critical determinant for Drosophila ORC-DNA binding. 2004, Pubmed
Roca, Antitumor bisdioxopiperazines inhibit yeast DNA topoisomerase II by trapping the enzyme in the form of a closed protein clamp. 1994, Pubmed
Roca, On the simultaneous binding of eukaryotic DNA topoisomerase II to a pair of double-stranded DNA helices. 1993, Pubmed
Sangrithi, Initiation of DNA replication requires the RECQL4 protein mutated in Rothmund-Thomson syndrome. 2005, Pubmed , Xenbase
Schvartzman, A topological view of the replicon. 2004, Pubmed
Shechter, ATR and ATM regulate the timing of DNA replication origin firing. 2004, Pubmed , Xenbase
Sørensen, Safeguarding genome integrity: the checkpoint kinases ATR, CHK1 and WEE1 restrain CDK activity during normal DNA replication. 2012, Pubmed
Takasuga, ICRF-193, an inhibitor of topoisomerase II, demonstrates that DNA replication in sperm nuclei reconstituted in Xenopus egg extracts does not require chromatin decondensation. 1995, Pubmed , Xenbase
Tanaka, Origin association of Sld3, Sld7, and Cdc45 proteins is a key step for determination of origin-firing timing. 2011, Pubmed
Thomae, Interaction between HMGA1a and the origin recognition complex creates site-specific replication origins. 2008, Pubmed
Uemura, Isolation of type I and II DNA topoisomerase mutants from fission yeast: single and double mutants show different phenotypes in cell growth and chromatin organization. 1984, Pubmed
Walter, Regulation of replicon size in Xenopus egg extracts. 1997, Pubmed , Xenbase
Wang, Cellular roles of DNA topoisomerases: a molecular perspective. 2002, Pubmed
Wong, Cdc45 limits replicon usage from a low density of preRCs in mammalian cells. 2011, Pubmed
Woodward, Excess Mcm2-7 license dormant origins of replication that can be used under conditions of replicative stress. 2006, Pubmed , Xenbase
Wu, Establishing the program of origin firing during S phase in fission Yeast. 2009, Pubmed
Yamazaki, Rif1 regulates the replication timing domains on the human genome. 2012, Pubmed
Yang, Modeling genome-wide replication kinetics reveals a mechanism for regulation of replication timing. 2010, Pubmed
