Click here to close
Hello! We notice that you are using Internet Explorer, which is not supported by Xenbase and may cause the site to display incorrectly.
We suggest using a current version of Chrome,
FireFox, or Safari.
???displayArticle.abstract???
Syndecan 4 (Sdc4) is a cell-surface heparan sulfate proteoglycan (HSPG) that regulates gastrulation, neural tube closure and directed neural crest migration in Xenopus development. To determine whether Sdc4 participates in Wnt/PCP signaling during mouse development, we evaluated a possible interaction between a null mutation of Sdc4 and the loop-tail allele of Vangl2. Sdc4 is expressed in multiple tissues, but particularly in the non-neural ectoderm, hindgut and otic vesicles. Sdc4;Vangl2(Lp) compound mutant mice have defective spinal neural tube closure, disrupted orientation of the stereocilia bundles in the cochlea and delayed wound healing, demonstrating a strong genetic interaction. In Xenopus, co-injection of suboptimal amounts of Sdc4 and Vangl2 morpholinos resulted in a significantly greater proportion of embryos with defective neural tube closure than each individual morpholino alone. To probe the mechanism of this interaction, we overexpressed or knocked down Vangl2 function in HEK293 cells. The Sdc4 and Vangl2 proteins colocalize, and Vangl2, particularly the Vangl2(Lp) mutant form, diminishes Sdc4 protein levels. Conversely, Vangl2 knockdown enhances Sdc4 protein levels. Overall HSPG steady-state levels were regulated by Vangl2, suggesting a molecular mechanism for the genetic interaction in which Vangl2(Lp/+) enhances the Sdc4-null phenotype. This could be mediated via heparan sulfate residues, as Vangl2(Lp/+) embryos fail to initiate neural tube closure and develop craniorachischisis (usually seen only in Vangl2(Lp/Lp)) when cultured in the presence of chlorate, a sulfation inhibitor. These results demonstrate that Sdc4 can participate in the Wnt/PCP pathway, unveiling its importance during neural tube closure in mammalian embryos.
Fig. 1. Sdc4 and Vangl2 expression during mouse development. (A-E) Whole-mount in situ hybridization with an antisense RNA probe for Sdc4. Embryos at E8.5, dorsal view (A), and E9.5, lateral view (B) and rostral view (C). Transverse sections (D,E) are at the levels indicated on embryos in A and B, respectively. (F-H) β-Galactosidase activity in Sdc4lacZ/+ embryos at E9.0. Lateral view (F) shows expression in otic vesicle (arrowhead) and hindgut (arrow). Dorsal view of caudal region (G) shows expression in non-neural ectoderm on the outside of the neural fold of the posterior neuropore (arrowhead) and overlying recently closed neural tube (arrow). Section (H) is from the level indicated by the line in G. Arrowhead indicates the non-neural ectoderm. (I,J) Immunostaining of transverse sections through wild-type E9.0 embryos at the hindbrain level using anti-Sdc4 (green, arrows) and anti-pan-cadherin (red). Expression is detected in the neural folds (I, arrow), foregut (J, arrowhead) and hindgut (J, arrow). (K) X-Gal staining of the whole cochlea from Sdc4lacZ/+ embryo at E18.5. Inset: section showing lacZ expression in the outer hair cells (bracket) and in the inner hair cell (arrow). (L) Immunostaining of Sdc4 (green) on transverse section through the otic vesicle in wild-type E9.0 embryo. (M,N) Sections through the closed neural tube (M) and open PNP (N) of an E9.5 embryo subjected to whole-mount in situ hybridization using an antisense RNA probe for Vangl2. cm, cephalic mesenchyme; hf, head folds; hg, hindgut; nt, neural tube; ov, otic vesicle; PNP, posterior neuropore. Scale bars: 500 μm in A,B; 300 μm in G; 10 μm in I,L; 250 μm in K.
Fig. 2. Genetic interaction between Sdc4 and Vangl2 in neural tube closure. (A) HSPGs are upregulated in Sdc4-null fibroblasts. Extracts from wild-type or Sdc4-null mouse embryonic fibroblasts (MEFs) were analyzed by western blot using anti-Stub, anti-Sdc4 or anti-tubulin antibodies. (B,C) Reduction of Sdc4 levels on a Vangl2Lp/+ background results in neural tube defects. (B) A newborn mouse, genotyped as Sdc4lacZ/lacZ;Vangl2Lp/+, exhibiting open sacral spina bifida. The edges of the incomplete neural arches are exposed (arrowheads in magnified view). (C) The incidence of spina bifida in the Sdc4;Vangl2 compound mice. The number of mice observed with each genotype is given at the top of each bar. The frequency of spina bifida in Sdc4lacZ/lacZ;Vangl2Lp/+ mice is significantly greater than in Sdc4lacZ/+;Vangl2Lp/+ littermates (Fisher exact test; P=0.006). (D) Interaction of Sdc4 and xVangl2 in Xenopus embryos. Eight-cell stage Xenopus embryos were co-injected in the two dorsal-animal blastomeres with the indicated amounts of Sdc4 and xVangl2 morpholinos. Phenotypes were classified at stage 20 as type I (severe gastrulation and neural tube closure defects; red) and type II (impairment of neural tube closure; green). The graph summarizes three independent experiments, with numbers of embryos given at the top of each bar. The percentage of embryos with defective neural tube closure is significantly greater with both morpholinos than each morpholino alone (Chi-square test, P<0.001).
Fig. 3. Sdc4 and Vangl2 interact in cochlear stereociliary bundle orientation. (A-C) The interaction between Sdc4 and Vangl2 disrupts planar cell polarity in the cochlea. Stereociliary bundles were stained with phalloidin (red) and kinocilia with anti-acetylated-tubulin (green) in cochleae isolated from E18.5 embryos with the indicated genotypes. Arrow indicates supernumerary cells outside the inner hair cell (IHC). Middle panels depict schematic representations of the hair bundle orientation based on the top panel. Bottom panel summarizes the distribution of hair bundle orientation in the IHC, outer hair cell (OHC) 1, OHC2 and OHC3 for each of the three genotypes. Scale bar: 10 μm in A.
Fig. 4. Sdc4 and Vangl2 interact in wound healing. Wound healing is delayed in Sdc4;Vangl2 compound mutant mice. (A,B) Representative macroscopic views of wound healing in the back skin of mice with the indicated genotypes. (C) Summary of the data from a total of at least 9-12 wounds (three or four mice) for each genotype. Data are represented as mean±s.e.m. *P<0.001. Scale bar: 3 mm in A.
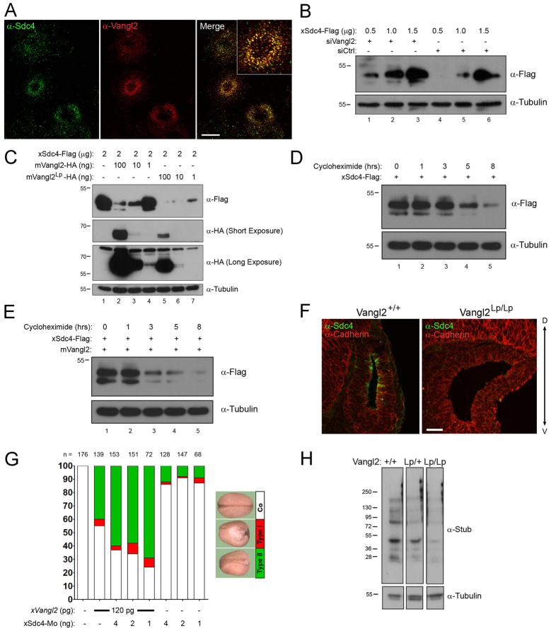
Fig. 5. Vangl2 regulates Sdc4 steady-state levels. (A) Sdc4 and Vangl2 colocalize at the subcellular level. Confocal analysis of HeLa cells by double immunofluorescence using antibodies against endogenous Sdc4 (green) and Vangl2 (red). (B) siVangl2 increases Sdc4 steady-state levels. HEK293 cells were co-transfected as indicated and xSdc4-Flag steady-state levels were evaluated by western blot. (C) Vangl2 reduces Sdc4 steady-state levels. HEK293 cells were co-transfected with the indicated DNAs and xSdc4-Flag steady-state levels were evaluated by western blot. Vangl2Lp is more active than wild-type Vangl2 in this assay. (D,E) Cells transfected with xSdc4-Flag (D) without or (E) with mVangl2 were incubated with cycloheximide (40 μg/ml) for different times. The half-life of xSdc4 protein in the different conditions was estimated from experiments in triplicate. (F) Sdc4 is absent from otic vesicles of Vangl2Lp/Lp mice. Double immunofluorescence using antibodies against Sdc4 (green) and pan-cadherin (red) was performed on transverse sections from wild-type and Vangl2Lp/Lp mutant mice at E9.5. (G) Interaction of Sdc4 and xVangl2 in Xenopus embryos. Eight-cell stage Xenopus embryos were co-injected in the two dorsal-animal blastomeres with the indicated amounts of Sdc4 morpholino and xVangl2 synthetic mRNA. Phenotypes were classified at stage 20 as type I (severe gastrulation and neural tube closure defects; red) and type II (impairment of neural tube closure; green). The graph summarizes three independent experiments, with numbers of embryos given at the top of each bar. Co-injection of xSdc4-Mo + xVangl2 mRNA resulted in a significantly greater proportion of embryos with defective neural tube closure than the individual suboptimal amounts of xSdc4-Mo and xVangl2 mRNA (Chi-square test, P<0.001). (H) Reduced levels of HSPG in Vangl2Lp mice. Homogenates from E14.5 wild-type, Vangl2Lp/+ and Vangl2Lp/Lp mice were analyzed by western blot using anti-Stub and anti-tubulin antibodies. Scale bars: 10 μm in A; 20 μm in F.
Fig. 6. Inhibition of HSPG sulfation induces severe NTDs in Vangl2Lp/+ embryos. Embryos cultured from E8.5 (prior to closure 1) for 24 hours in the presence or absence of sodium chlorate. (A) Embryos at E8.5 prior to culture. A range of stages is used: between three somites (left) and no somites (right). (B,C) Side views of control (con) embryos after 24 hours culture without chlorate. Both wild-type (B) and Vangl2Lp/+ (C) embryos have undergone normal closure 1. Neurulation is nearing completion in the hindbrain, while the posterior neuropore remains open, as expected at this stage. (D,E) Side views (with dorsal views in insets) of embryos cultured for 24 hours in chlorate (chlor). Axial rotation is incomplete and cranial neural tube closure is delayed. Despite these abnormalities, the wild-type embryo (D) has undergone closure 1 (arrow in inset), whereas the Vangl2Lp/+ embryo (E) has failed in closure 1 (asterisk in inset) and exhibits craniorachischisis. (F-I) Transverse sections stained with Haematoxylin and Eosin at the level of the dashed lines in B-E, respectively. A closed neural tube is seen in all groups except the Vangl2Lp/+ embryo cultured in chlorate, in which the neural tube is wide open (asterisk in I). The gut has failed to close in this embryo, whereas it is closed in all other embryos. g, gut; hb, hindbrain; hf, open head folds; nt, neural tube; pnp, posterior neuropore. Scale bars: 0.5 mm in A; 0.5 mm in B-E; 0.15 mm in F-I.
Bass,
A syndecan-4 hair trigger initiates wound healing through caveolin- and RhoG-regulated integrin endocytosis.
2011, Pubmed
Bass,
A syndecan-4 hair trigger initiates wound healing through caveolin- and RhoG-regulated integrin endocytosis.
2011,
Pubmed Bentzinger,
Fibronectin regulates Wnt7a signaling and satellite cell expansion.
2013,
Pubmed Brook,
Curvature of the caudal region is responsible for failure of neural tube closure in the curly tail (ct) mouse embryo.
1991,
Pubmed Brouns,
Over-expression of Grhl2 causes spina bifida in the Axial defects mutant mouse.
2011,
Pubmed Caddy,
Epidermal wound repair is regulated by the planar cell polarity signaling pathway.
2010,
Pubmed
,
Xenbase Carrasco,
Heparan sulfate proteoglycans exert positive and negative effects in Shh activity.
2005,
Pubmed Carvallo,
Non-canonical Wnt signaling induces ubiquitination and degradation of Syndecan4.
2010,
Pubmed
,
Xenbase Copp,
A cell-type-specific abnormality of cell proliferation in mutant (curly tail) mouse embryos developing spinal neural tube defects.
1988,
Pubmed Copp,
Developmental basis of severe neural tube defects in the loop-tail (Lp) mutant mouse: use of microsatellite DNA markers to identify embryonic genotype.
1994,
Pubmed Copp,
The genetic basis of mammalian neurulation.
2003,
Pubmed Copp,
Neurulation and neural tube closure defects.
2000,
Pubmed Cornelison,
Essential and separable roles for Syndecan-3 and Syndecan-4 in skeletal muscle development and regeneration.
2004,
Pubmed Couchman,
Transmembrane signaling proteoglycans.
2010,
Pubmed Devenport,
Planar polarization in embryonic epidermis orchestrates global asymmetric morphogenesis of hair follicles.
2008,
Pubmed Doudney,
Analysis of the planar cell polarity gene Vangl2 and its co-expressed paralogue Vangl1 in neural tube defect patients.
2005,
Pubmed Echtermeyer,
Delayed wound repair and impaired angiogenesis in mice lacking syndecan-4.
2001,
Pubmed Gallo,
Syndecans-1 and -4 are induced during wound repair of neonatal but not fetal skin.
1996,
Pubmed Gao,
Wnt signaling gradients establish planar cell polarity by inducing Vangl2 phosphorylation through Ror2.
2011,
Pubmed Goto,
The planar cell polarity gene strabismus regulates convergence and extension and neural fold closure in Xenopus.
2002,
Pubmed
,
Xenbase Gravel,
Molecular and cellular mechanisms underlying neural tube defects in the loop-tail mutant mouse.
2010,
Pubmed Gray,
Planar cell polarity: coordinating morphogenetic cell behaviors with embryonic polarity.
2011,
Pubmed Gustavsson,
Increased expression of Grainyhead-like-3 rescues spina bifida in a folate-resistant mouse model.
2007,
Pubmed Guyot,
A novel hypomorphic Looptail allele at the planar cell polarity Vangl2 gene.
2011,
Pubmed Iliescu,
Loss of membrane targeting of Vangl proteins causes neural tube defects.
2011,
Pubmed Ishiguro,
Syndecan-4 deficiency impairs focal adhesion formation only under restricted conditions.
2000,
Pubmed Jones,
Primary cilia in planar cell polarity regulation of the inner ear.
2008,
Pubmed Kibar,
Mutations in VANGL1 associated with neural-tube defects.
2007,
Pubmed Le Grand,
Wnt7a activates the planar cell polarity pathway to drive the symmetric expansion of satellite stem cells.
2009,
Pubmed Lu,
PTK7/CCK-4 is a novel regulator of planar cell polarity in vertebrates.
2004,
Pubmed
,
Xenbase Marlow,
Functional interactions of genes mediating convergent extension, knypek and trilobite, during the partitioning of the eye primordium in zebrafish.
1998,
Pubmed Matthews,
Directional migration of neural crest cells in vivo is regulated by Syndecan-4/Rac1 and non-canonical Wnt signaling/RhoA.
2008,
Pubmed
,
Xenbase Merte,
Sec24b selectively sorts Vangl2 to regulate planar cell polarity during neural tube closure.
2010,
Pubmed Montcouquiol,
Identification of Vangl2 and Scrb1 as planar polarity genes in mammals.
2003,
Pubmed Morgan,
Synergistic control of cell adhesion by integrins and syndecans.
2007,
Pubmed Morita,
Cell movements of the deep layer of non-neural ectoderm underlie complete neural tube closure in Xenopus.
2012,
Pubmed
,
Xenbase Muñoz,
Syndecan-4 regulates non-canonical Wnt signalling and is essential for convergent and extension movements in Xenopus embryos.
2006,
Pubmed
,
Xenbase Murdoch,
Disruption of scribble (Scrb1) causes severe neural tube defects in the circletail mouse.
2003,
Pubmed Murdoch,
Severe neural tube defects in the loop-tail mouse result from mutation of Lpp1, a novel gene involved in floor plate specification.
2001,
Pubmed Nishiyama,
Delayed re-epithelialization in periostin-deficient mice during cutaneous wound healing.
2011,
Pubmed Pyrgaki,
Grainyhead-like 2 regulates neural tube closure and adhesion molecule expression during neural fold fusion.
2011,
Pubmed Pyrgaki,
Dynamic imaging of mammalian neural tube closure.
2010,
Pubmed Qian,
Wnt5a functions in planar cell polarity regulation in mice.
2007,
Pubmed
,
Xenbase Robinson,
Mutations in the planar cell polarity genes CELSR1 and SCRIB are associated with the severe neural tube defect craniorachischisis.
2012,
Pubmed Torban,
Tissue, cellular and sub-cellular localization of the Vangl2 protein during embryonic development: effect of the Lp mutation.
2007,
Pubmed Wallingford,
Neural tube closure requires Dishevelled-dependent convergent extension of the midline.
2002,
Pubmed
,
Xenbase Wallingford,
Convergent extension: the molecular control of polarized cell movement during embryonic development.
2002,
Pubmed
,
Xenbase Wallingford,
Xenopus Dishevelled signaling regulates both neural and mesodermal convergent extension: parallel forces elongating the body axis.
2001,
Pubmed
,
Xenbase Wang,
Tissue/planar cell polarity in vertebrates: new insights and new questions.
2007,
Pubmed Williams,
VANGL2 regulates membrane trafficking of MMP14 to control cell polarity and migration.
2012,
Pubmed Yamamoto,
Cthrc1 selectively activates the planar cell polarity pathway of Wnt signaling by stabilizing the Wnt-receptor complex.
2008,
Pubmed Ybot-Gonzalez,
Convergent extension, planar-cell-polarity signalling and initiation of mouse neural tube closure.
2007,
Pubmed Yin,
Comparison of phenotypes between different vangl2 mutants demonstrates dominant effects of the Looptail mutation during hair cell development.
2012,
Pubmed Yip,
Heparan sulphate proteoglycans and spinal neurulation in the mouse embryo.
2002,
Pubmed