XB-ART-48087
Development
2013 Aug 01;14015:3095-106. doi: 10.1242/dev.093716.
Show Gene links
Show Anatomy links
ERF and ETV3L are retinoic acid-inducible repressors required for primary neurogenesis.
Janesick A, Abbey R, Chung C, Liu S, Taketani M, Blumberg B.
???displayArticle.abstract???
Cells in the developing neural tissue demonstrate an exquisite balance between proliferation and differentiation. Retinoic acid (RA) is required for neuronal differentiation by promoting expression of proneural and neurogenic genes. We show that RA acts early in the neurogenic pathway by inhibiting expression of neural progenitor markers Geminin and Foxd4l1, thereby promoting differentiation. Our screen for RA target genes in early Xenopus development identified Ets2 Repressor Factor (Erf) and the closely related ETS repressors Etv3 and Etv3-like (Etv3l). Erf and Etv3l are RA responsive and inhibit the action of ETS genes downstream of FGF signaling, placing them at the intersection of RA and growth factor signaling. We hypothesized that RA regulates primary neurogenesis by inducing Erf and Etv3l to antagonize proliferative signals. Loss-of-function analysis showed that Erf and Etv3l are required to inhibit proliferation of neural progenitors to allow differentiation, whereas overexpression of Erf led to an increase in the number of primary neurons. Therefore, these RA-induced ETS repressors are key components of the proliferation-differentiation switch during primary neurogenesis in vivo.
???displayArticle.pubmedLink??? 23824578
???displayArticle.link??? Development
Species referenced: Xenopus laevis
Genes referenced: aldh1a2 aqp3 cyp26a1 ddx20 dll1 erf ets2 etv3 etv3l foxd4l1 gmnn h3-3a hoxa1 myt1 neo1 neurog2 pcna psmd6 rab40b rara rarg sox2 sox3 tubb2b zic1 zic2 zic3
???displayArticle.morpholinos??? aldh1a2 MO3 cyp26a1 MO1 erf MO1 erf MO2 etv3l MO1 etv3 MO1 rara MO1 rara MO2 rara MO3 rara MO5 rara MO6 rarg MO1 rarg MO2
???attribute.lit??? ???displayArticles.show???
|
|
Fig. 1. N-tubulin is RA responsive, and requires RARα and RARγ for its expression; neural progenitor markers Geminin and Foxd4l1 are modulated by RAR signaling. (A-C,G-I,M-O) Whole-mount in situ hybridization of N-tubulin expression from whole embryos treated at stage 7/8 with 1 μM TTNPB (an RAR-specific agonist), 1 μM AGN193109 (an RAR-specific antagonist) or control vehicle (0.1% ethanol). (A,G,M) Control expression of N-Tubulin, Geminin and Foxd4l1. (B,C) Overexpression of neurons was observed in 15/19 of TTNPB-treated embryos (B); loss of neurons was observed in 19/19 of AGN193109-treated embryos (C). (H,N) Geminin (9/9 embryos) and Foxd4l1 (9/10) expression was diminished with TTNPB. (I,O) AGN193109 expanded Geminin (9/9) and Foxd4l1 (14/14). (D-F,J-L,P-R) All embryos were injected unilaterally at the two- or four-cell stage. The injected side is indicated by the magenta β-gal mRNA lineage tracer. (D,J,P) Control expression of N-tubulin, Geminin and Foxd4l1. (E,K,Q) 3.3 ng Rarα1 MO + 3.3 ng Rarα2.1 MO + 3.3 ng Rarα2.2 MO reduced expression of N-tubulin (18/23 embryos), but expanded expression of Geminin (13/13) and Foxd4l1 (14/20). (F,L,R) 3.75 ng Rarγ1 MO + 3.75 Rarγ2 MO reduced expression of N-tubulin (34/34), but expanded expression of Geminin (35/35) and Foxd4l1 (14/16). Embryos are shown in dorsal view at stage 14; anterior is at the bottom. |
|
|
Fig. 2. RAR signaling modulates Erf and Etv3l expression. (A) QPCR showing Erf, Etv3 and Etv3l expression in embryos treated at stage 7/8 with 1 μM TTNPB, 1 μM AGN193109 or vehicle (0.1% ethanol). The y-axis represents 2-δδCt values normalized to Histone H4 and expressed as fold induction relative to control. Erf is induced by TTNPB, Etv3l is induced by TTNPB in early neurula, whereas Etv3 is not. Asterisks represent statistical significance compared with control (*=Pâ¤0.05, **=Pâ¤0.01). (B-D) Whole-mount in situ hybridization of Erf expression from whole embryos treated at stage 7/8 with 1 μM TTNPB, 1 μM AGN193109 or vehicle (0.1% ethanol). Expansion of Erf was observed in 13/13 of TTNPB-treated embryos; blurring of Erf expression in the neural folds was observed in 13/13 of AGN193109-treated embryos. (E-G) Embryos were injected unilaterally at the two- or four-cell stage. The injected side is indicated by the magenta lineage tracer. (E) Control expression of Erf. (F) 3.3 ng Rarα1 MO + 3.3 ng Rarα2.1 MO + 3.3 ng Rarα2.2 MO reduced expression of Erf (10/10). (G) 3.75 ng Rarγ1 MO + 3.75 Rarγ2 MO reduced expression of Erf (11/11). Embryos are shown in dorsal view at stage 14; anterior is at the bottom. |
|
|
Fig. 3. Expression of Erf, Etv3 and Etv3l across developmental time. (A-K) Whole-mount in situ hybridization of Erf mRNA expression at developmental stages 9, 12, 13, 14, 16, 18, 24 and 28. Dorsal and lateral views are shown with anterior towards the right. (L) QPCR showing Erf, Etv3 and Etv3l gene expression over developmental time. The y-axis represents 2-δCt values, adjusted for primer efficiency (Pfaffl, 2001), normalized to the reference gene Histone H4. |
|
|
Fig. 4. ERF or ETV3/3L knockdown inhibits the neural differentiation pathway. Embryos were injected unilaterally at the two- or four-cell stage. The injected side is indicated by the magenta lineage tracer. (A,D,G,J) Control expression of N-tubulin, Myt1, Dl1 and Ngnr1. (B,E,H,K) Embryos injected with 20 ng Erf MO showed reduction of N-tubulin (18/19), Myt1 (11/13), Dl1 (8/10) and Ngnr1 (10/11). (C,F,I,L) Embryos injected with 20 ng Etv3/3l AUG MO showed reduction of N-tubulin (23/25), Myt1 (19/20), Dl1 (38/44) and Ngnr1 (20/26). Embryos are shown in dorsal view at stage 14; anterior is at the bottom. Red arrows indicate areas where neural fold elevation is reduced (see supplementary material Fig. S9). |
|
|
Fig. 5. ERF or ETV3/3L knockdown expands expression of Zic1, Zic2, Zic3, Geminin and Foxd4l1 in the anterior/dorsal region. Embryos were injected unilaterally at the two- or four-cell stage. The injected side is indicated by the magenta lineage tracer. (A,D,G,J,M) Control expression of Zic1, Zic2, Zic3, Geminin and Foxd4l1. (B,E,H,K,N) Embryos injected with 10 ng Erf MO showed lateral expansion (13/14) and posterior reduction (13/14, green arrow) of Zic1; stripe blurring (23/23) and posterior reduction (10/23) of Zic2; stripe blurring (14/21) and posterior reduction (6/21) of Zic3; and expansion of Foxd4l1 (10/16) and Geminin (16/22). (C,F,I,L,O) Embryos injected with 20 ng Etv3/3l MO showed lateral expansion (12/15) and posterior reduction (12/15, green arrow) of Zic1; stripe blurring (14/14), lateral expansion (5/14) and posterior reduction (10/14) of Zic2; stripe blurring (14/14), lateral expansion (18/21) and posterior reduction (8/21) of Zic3; and expansion of Foxd4l1 (16/20) and Geminin (16/16). Embryos are shown in dorsal view at stage 14; anterior is at the bottom. |
|
|
Fig. 6. ERF or ETV3L knockdown rescues the extra/ectopic neuron phenotype generated by TTNPB. All embryos were injected unilaterally at the two- or four-cell stage. The injected side is indicated by the magenta β-gal mRNA lineage tracer. Embryos were treated at stage 7/8 with TTNPB or control vehicle (0.1% ethanol). (A,B) 10 ng control MO does not change expression of N-tubulin (NC, no change). (C,D) 10 ng Erf MO rescues (96%) the TTNPB extra/ectopic neuron phenotype (NT, no tubulin). (E,F) 20 ng Etv3l MO completely rescues (100%) the TTNPB phenotype. Embryos are shown in dorsal view with anterior at the bottom, at stage 14. |
|
|
Fig. 7. ERF or ETV3L knockdown increases proliferation in the neural plate. Embryos were injected unilaterally at the 2- or 4-cell stage. The injected side is indicated by the red fluorescent lineage tracer. Representative photographs in bright-field (A,D,G) and fluorescence (B,E,H) are shown. Quantitation of phospho-Histone H3 nuclei staining (scored blindly within dotted line ovals and normalized to account for differences in staining intensity) for all embryos in the experiment is provided in bar graphs (C,F,I). Embryos are shown in dorsal view at stage 14; anterior is at the bottom. (A-C) Embryos injected with 10 ng control MO showed no significant difference in the number of phospho-Histone H3 nuclei on the injected versus the uninjected side (n=27; P=0.71). (D-F) Embryos injected with 10 ng Erf MO showed an increased number of phospho-Histone H3 nuclei on the injected side (n=23; *P=0.022). (G-I) Embryos injected with 10 ng Etv3l MO showed an increased number of phospho-Histone H3 nuclei on the injected side (n=26; ***P=0.0009). |
|
|
Fig. 8. ERF gain of function leads to precocious neurogenesis under appropriate conditions. (A-L) All embryos were injected unilaterally with 0.1 ng hGR-Erf (S246,251 A246,251) mRNA at the two- or four-cell stage, then treated with 10 μM dexamethasone (DEX) or 0.1% DMSO vehicle at various stages. The injected side is indicated by the magenta β-gal mRNA lineage tracer. (A,D,G,J) DMSO-treated embryos. (B) Dexamethasone treatment at stage 9 produced reduction of N-tubulin in 40% of embryos. (E) Dexamethasone treatment at stage 10.5 produced precocious neurogenesis in 28% of embryos. (H) Dexamethasone treatment at stage 11 produced precocious neurogenesis in 27% of embryos. (K) Embryos treated with dexamethasone at stage 11.5 were mostly unchanged. The red arrows indicate the increase in N-tubulin expression. (C,F,I,L) Scoring of embryos in A-K: LT, low tubulin; PMN, premature neurogenesis; ESN, extra sensory neurons; NC, no change. All embryos are shown in dorsal view with anterior at the bottom, at stage 13/13.5. |
|
|
Fig. 9. RA and ERF/ETV3L action in primary neurogenesis. The mutual inhibitory interactions between FGF and RAR signaling have been discussed in this paper and elsewhere (Diez del Corral and Storey, 2004; Moreno and Kintner, 2004). FGF signaling and BMP inhibition (required for neural induction) leads to the upregulation of neural progenitor and pro-proliferation genes such as Zic1, Zic3, Foxd4l1 and Geminin. RA upregulates ETS repressors Erf and Etv3l, which function to inhibit these genes and to promote neuronal differentiation. Loss of either ERF or ETV3L leads to expansion of Geminin and loss of N-Tubulin on the injected side of the embryo. Embryos are shown in dorsal view at stage 14; anterior is on the right. |
|
|
Fig. S1. Qualitative expression of Rarα, Rarγ, Erf, Etv3/3l and Ddx20 at stage 14. (A-E) Whole-mount in situ hybridization of Rarα (A), Rarγ (B), Erf (C), Etv3/3l (D) and Ddx20 (E) gene expression at Nieuwkoop and Faber stage 14. Dorsal views are shown with anterior towards the right. |
|
|
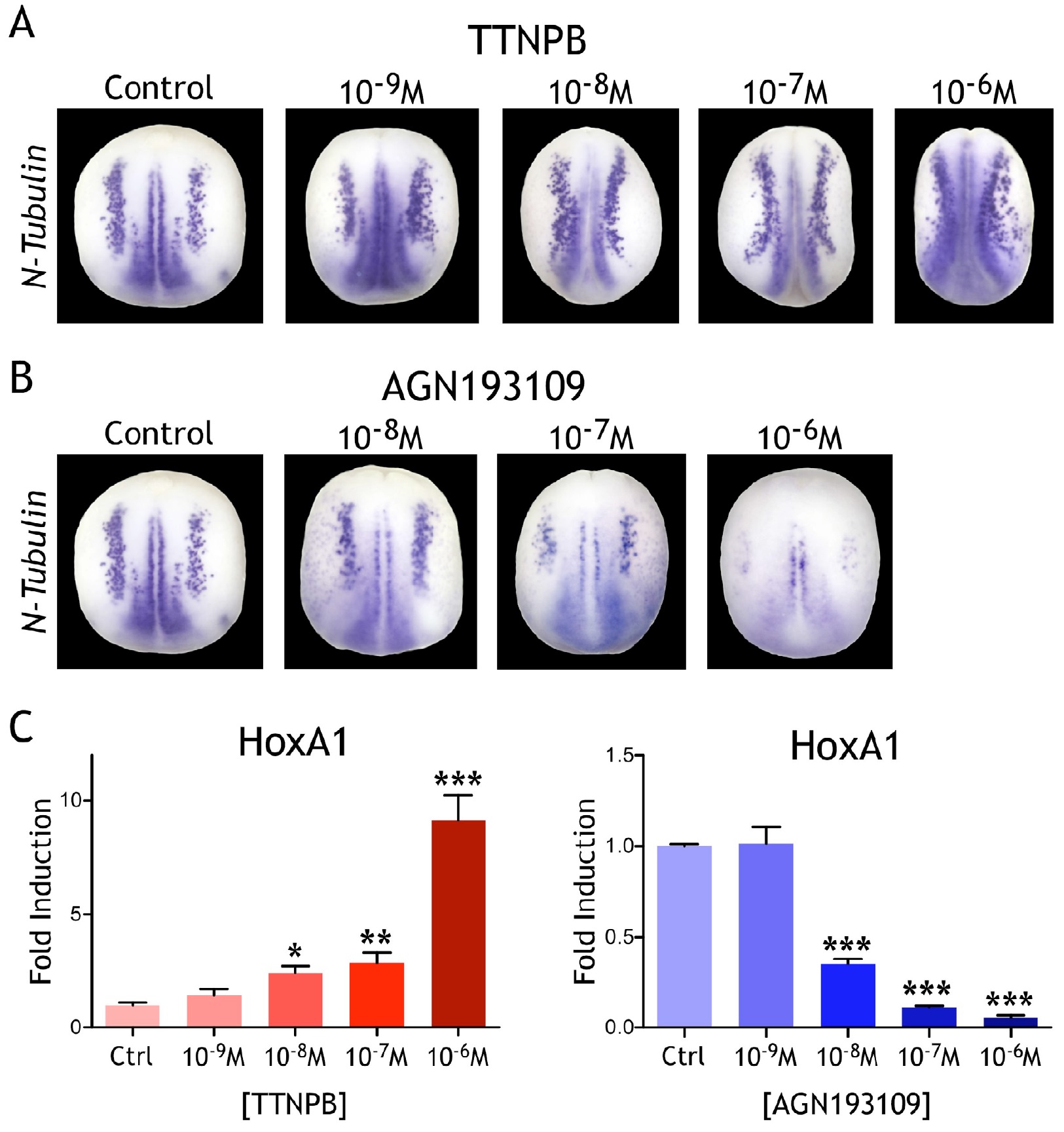
Fig. S2. Dose response of TTNPB and AGN193109. (A,B) Whole-mount in situ hybridization from whole embryos treated at stage 7/8 with 1 nM to 1 μM TTNPB, 10 nM to 1 μM AGN193109 or control vehicle (0.1% ethanol). Dorsal N-tubulin expression is increased with TTNPB treatment at doses as low as 10â9 M, compared with control. AGN193109 causes loss of N-tubulin expression at doses as low as 10â7 M. (C) QPCR showing HoxA1 expression in embryos treated at stage 7/8 with 1 nM to 1 μM TTNPB, 1 nM to 1 μM AGN193109 or vehicle (0.1% ethanol). The y-axis represents 2âδδCt values normalized to Histone H4 and expressed as fold induction relative to control. HoxA1 is induced by TTNPB at doses as low as 10â9 M and repressed by AGN193109 at doses as low as 10â8 M. Asterisks represent statistical significance compared with control (*Pâ¤0.05, **Pâ¤0.01, ***Pâ¤0.001). |
|
|
Fig. S3. Specificity of Rarα and Rarγ MO phenotypes. All embryos were injected unilaterally at the two- or four-cell stage. The injected side is indicated by the magenta β-gal mRNA lineage tracer. For Rarα, we employed two additional splice MOs that target two exon-intron splice donor boundaries of Rarα (D1, splice donor 1; D2, splice donor 2). For Rarγ, we used two different translationinhibiting MOs, one targeting Rarγ1 and the other Rarγ2. (A) Knockdown of N-tubulin was observed in embryos injected with 10 ng Rarα splice MO D1 + 20 ng Rarα splice MO D2 (14/18 embryos), and in embryos injected with 3.75 ng Rarγ1 MO (17/17) or 3.75 ng Rarγ2 MO (7/11). Embryos are shown in dorsal view with anterior at the bottom, at stage 14. (B) The exon-intron borders targeted by the two Rarα splice MOs. The splice MOs target both Rarα1 and Rarα2. (C) PCR and gel electrophoresis of cDNA from uninjected embryos or embryos bilaterally injected with Rarα splice MOs. Spliced mRNAs are indicated by blue arrows. Both Rarα splice MOs (D1 and D2) result in unspliced PCR products (indicated by red arrows), whereas spliced PCR products are diminished in these lanes. RT, minus reverse transcriptase control (cDNA synthesis of pooled RNA without reverse transcriptase enzyme); H4, Histone H4 (reference gene). |
|
|
Fig. S4. Uniqueness of Rar MO target sequence. (A) Nucleotide sequence targeted by MOs with protein-coding sequence in capitals. (B) MAFFT alignment of relevant regions of the 5’UTR and variable 5’ coding of RAR isoforms in Xenopus laevis, demonstrating no sequence similarity and that all MOs are specific for the receptor subtype or isoform they are directed against. |
|
|
Fig. S5. N-tubulin is RA responsive and requires RALDH2 for its expression, whereas knockdown of Cyp26a1 increases N-tubulin expression. All embryos were injected unilaterally at the two- or four-cell stage. The injected side is indicated by the magenta β-gal mRNA lineage tracer. (A) Control expression of N-tubulin. (B) 20 ng Raldh2 MO reduced expression of N-tubulin (14/31 embryos), confirming the requirement for RA signaling in primary neurogenesis. (C) 20 ng Cyp26a1 MO increased expression of N-tubulin (12/28 embryos) presumably by increasing embryonic RA levels. All embryos are shown in dorsal view with anterior at the bottom, at stage 14. |
|
|
Fig. S6. Sox3 is modulated by RAR signaling; ERF or ETV3/3L knockdown expand expression of Sox3. (A-C) Whole-mount in situ hybridization from whole embryos treated at stage 7/8 with 1 μM TTNPB, 1 μM AGN193109 or control vehicle (0.1% ethanol). Sox3 expression is slightly narrowed in the anterior domain with TTNPB treatment (17/19) compared with control. AGN193109 (a RAR-specific antagonist) causes anterior expansion of Sox3 (15/22). (D-I) All embryos were injected unilaterally at the two- or four-cell stage. The injected side is indicated by the magenta β-gal mRNA lineage tracer. (D,G) Control expression of Sox3. (E) 3.3 ng Rarα1 MO + 3.3 ng Rarα2.1 MO + 3.3 ng Rarα2.2 MO expanded expression of Sox3 (13/15 embryos). (F) 3.75 ng Rarγ1 MO + 3.75 Rarγ2 MO expanded expression of Sox3 (21/22). (H,I) 10 ng Erf MO expanded Sox3 expression (8/14) and 20 ng Etv3/3l MO expanded Sox3 expression (11/17). All embryos are shown in dorsal view with anterior at the bottom, at stage 14. |
|
|
Fig. S7. Specificity of Erf-MO and Etv3/3l-MO phenotypes. All embryos were injected unilaterally at the two- or four-cell stage. The injected side is indicated by the magenta β-gal mRNA lineage tracer. Knockdown or knockout of N-tubulin was observed in embryos injected with (A) 10 ng Erf AUG MO #1 (30/35 embryos), (B) 10 ng Erf AUG MO #2 (18/19), (C) 20 ng Etv3 AUG MO (10/11) and (D) 20 ng Etv3l AUG MO (16/21). Embryos are shown in dorsal view with anterior at the bottom, at stage 14. |
|
|
Fig. S8. ERF or ETV3L knockdown rescues the extra/ectopic neuron phenotype generated by VP16-Rarα/γ mRNA. All embryos were injected unilaterally at the two- or four-cell stage. The injected side is indicated by the magenta β-gal mRNA lineage tracer. (A,C) 10 ng or 20 ng control MO + 0.1 ng mCherry (control) mRNA does not change expression of N-tubulin. (B,D) 10 ng or 20 ng control MO + 0.1 ng VP16- Rarα/γ mRNA results in extra and/or ectopic neurons. (E-H) 10 ng Erf MO partially rescues (68%) and 20 ng Erf MO completely rescues (97%) VP16-Rarα/γ mRNA extra/ectopic neuron phenotype. (I-L) 10 ng or 20 ng Etv3l MO completely rescues (100%) VP16-Rarα/γ mRNA extra/ectopic neuron phenotype. Embryos are shown in dorsal view with anterior at the bottom, at stage 14. (M) Detailed scoring of embryos represented in A-L. |
|
|
Fig. S9. ERF knockdown inhibits neural fold elevation. All embryos were injected unilaterally at the two- or four-cell stage. The injected side is indicated by the magenta β-gal mRNA lineage tracer. (A,B) Dorsal (A) and anterior (B) views of 10 ng control MO, stained for Aqp3 at stage 14. (C,D) Dorsal (C) and anterior (D) views of 10 ng Erf MO, which resulted in a flattening of neural folds and significant reduction of Aqp3 at stage 14 (7/7 embryos). The flattening of the neural folds was observed in 60-70% of embryos in all experiments using Erf MO. (E) A transverse section of a stage 22 embryo injected with 10 ng Erf MO reveals relatively normal neural structure, as revealed by Sox2 expression. (F) Dorsal view of 10 ng Erf MO which resulted in loss of Neogenin (7/9 embryos) at stage 14. |
|
|
Fig. S10. ERF or ETV3L knockdown causes a decrease or loss of N-tubulin in stage 22 embryos. All embryos were injected unilaterally at the two- or four-cell stage. The injected side is indicated by the magenta β-gal mRNA lineage tracer. (A,B) Anterior (A) and dorsal (B) views of 20 ng Etv3l MO, which resulted in loss of N-tubulin expression at stage 22 (25/26 embryos). (C,D) Anterior (C) and dorsal (D) views of 10 ng Erf MO, which resulted in decreased N-tubulin expression at stage 22 (16/32 embryos). |
|
|
Fig. S11. ERF or ETV3L knockdown does not change proliferation outside of the neural plate. Embryos were injected unilaterally at the 2- or 4-cell stage. The injected side is indicated by the red fluorescent lineage tracer. (A-D,F-I,K-N) Representative photographs in bright-field (A,B,F,G,K,L) and fluorescence (C,D,H,I,M,N) are shown. (A-D) Photographs of the same stage 14 embryo, in lateral view, with B and D flipped horizontally from A and C, such that the anterior of the embryo is always on the left. The same is true for F-I and K-N. (E,J,O) Quantitation of phospho-Histone H3 staining for all embryos in the experiment is provided in bar graphs. (A-O) Embryos injected with 10 ng control MO (A-E), 10 ng Erf MO (F-J) or 20 ng Etv3l MO (K-O) showed no significant difference in phospho-Histone H3 staining on the injected versus the uninjected side (Ctrl MO, n=21, P=0.4654; Erf MO, n=39, P=0.5329; Etv3l MO, n=47, P=0.2256). |
|
|
Fig. S12. ERF or ETV3L knockdown increases proliferation in the neural plate. Embryos were injected unilaterally at the 2- or 4-cell stage. (A,B,D,E,G,H) The injected side is indicated by the red fluorescent lineage tracer. Representative photographs in brightfield (A,D,G) and fluorescence (B,E,H) are shown. (C,F,I) Quantitation of PCNA staining for all embryos in the experiment is provided in bar graphs. Embryos are shown in dorsal view at stage 14; anterior is at the bottom. (A-C) Embryos injected with 10 ng control MO showed no significant difference in the number of PCNA nuclei on the injected versus the uninjected side (n=41; P=0.776). (D-F) Embryos injected with 10 ng Erf MO showed an increased number of PCNA nuclei on the injected side (n=45; P=0.0009). (G-I) Embryos injected with 10 ng Etv3l MO showed an increased number of PCNA nuclei on the injected side (n=46; P=0.0009). |
|
|
Fig. S13. Subcellular localization of hGR-ERF. COS-7 cells were co-transfected with mCherry and either Erf (no FLAG), FLAGhGR- Erf (WT), FLAG-hGR-Erf (S246,251→A246,251) or FLAG-hGR-Erf (S246,251→E246,251), then treated with 1 μM dexamethasone (DEX) or 0.01% DMSO. (A,B) Negative control with Erf (no FLAG); transfected cells are indicated by mCHERRY fluorescence. (C,E,G) All FLAG-hGR-ERF proteins are found mostly in the cytoplasm when cells were treated with DMSO. (D) Dexamethasone-treated FLAG-hGR-ERF (WT) is located in the cytoplasm and the nucleus. (F) Dexamethasone-treated FLAG-hGR-ERF (S246,251→A246,251) is located exclusively in the nucleus (H) Dexamethasone-treated FLAG-hGR-ERF (S246,251→E246,251) is located in the cytoplasm and the nucleus. |
|
|
Fig. S14. ERF gain of function increases primary neurons. Embryos were injected unilaterally at the 2- or 4-cell stage, then treated with 10 μM dexamethasone (DEX) or 0.1% DMSO vehicle at stage 11. Quantitation of N-tubulin expression at stage 14 is shown. (A) Embryos injected with 0.1 ng or 25 pg hGR-Erf (S246,251âA246,251) mRNA and treated with dexamethasone showed a significant increase in neurons on the injected side (0.1 ng, n=29, P=0.0073; 25 pg, n=23, P=0.0049). DMSO-treated embryos showed no significant difference in neurons (0.1 ng, n=22, P=0.4170; 25 pg, n=22, P=0.2558) (B) Embryos injected with 0.1 ng or 25 pg hGR-Erf (S246,251 â E246,251) mRNA showed no significant difference in neurons on the injected versus the uninjected side in dexamethasonetreated (0.1 ng, n=22, P=0.2055; 25 pg, n=13, P=0.7354) or DMSO-treated embryos (0.1 ng, n=16, P=0.6233; 25 pg, n=10, P=0.1309). |
|
|
Fig. S15. ERF gain of function increases primary neurons. Embryos corresponding to data provided in Fig. 9. (A) DMSOtreated or (B) dexamethasone-treated embryos injected with 0.1 ng hGR-Erf (S246,251âA246,251) mRNA. (C) DMSO-treated or (D) dexamethasone-treated embryos injected with 25 pg hGR-Erf (S246,251âA246,251) mRNA. (E) DMSO-treated or (F) dexamethasonetreated embryos injected with 0.1 ng hGR-Erf (S246,251âE246,251) mRNA. (G) DMSO-treated or (H) dexamethasone-treated embryos injected with 25 pg hGR-Erf (S246,251âE246,251) mRNA. The red arrows indicate the increase in N-tubulin expression. All embryos are shown in dorsal view with anterior at the bottom, at stage 14. |
|
|
Fig. S16. ERF gain-of-function partially rescues N-tubulin expression in RARγ-MO embryos. All embryos were injected unilaterally with 3.75 ng Rarγ1 MO + 3.75 Rarγ2 MO + 0.1 ng hGR-Erf (S246,251âA246,251) mRNA at the two- or four-cell stage, then treated with 10 μM dexamethasone (DEX) or 0.1% DMSO vehicle at stage 11. The injected side is indicated by the magenta β-gal mRNA lineage tracer. (A,B) Embryos treated with DMSO exhibited no tubulin (NT) or low tubulin (LT) of N-tubulin in 46% and 54% of embryos, respectively. (C,D) Embryos treated with dexamethasone exhibited no tubulin (NT) or low tubulin (LT) of N-tubulin in 23% and 81% of embryos, respectively. All embryos are shown in dorsal view with anterior at the bottom, at stage 13/13.5. (E) Scoring of embryos. |
|
|
Fig. S17. ERF gain of function decreases proliferation in the neural plate. Embryos were injected unilaterally at the 2- or 4-cell stage, then treated with 10 μM dexamethasone (DEX) or 0.1% DMSO vehicle at stage 11. The injected side is indicated by the red fluorescent lineage tracer. (A,B,D,E) Representative photographs in bright field (A,D) and fluorescence (B,E) are shown. (C,F) Quantitation of phospho-Histone H3 staining for all embryos in the experiment. Embryos are shown in dorsal view at stage 14; anterior is at the bottom. (A-C) DMSO-treated embryos injected with 0.1 ng hGR-Erf (S246,251âA246,251) mRNA showed no significant difference in the number of phospho-Histone H3 nuclei on the injected versus the uninjected side (n=30; P=0.758). (D-F) Dexamethasone-treated embryos injected with 0.1 ng hGR-Erf (S246,251âA246,251) mRNA showed a decreased number of phospho- Histone H3 nuclei on the injected versus the uninjected side (n=37; P=0.0028). |
|
|
erf (Ets2 repressor factor) gene expression in Xenopus laevis embryo, assayed via in situ hybridization, NF stage 9, vegetal view, dorsal up. |
|
|
erf (Ets2 repressor factor) gene expression in Xenopus laevis embryo, assayed via in situ hybridization, NF stage 12, dorsal view, anterior left. |
|
|
erf (Ets2 repressor factor) gene expression in Xenopus laevis embryo, assayed via in situ hybridization, NF stage 18, anterior view, dorsal up. |
|
|
erf (Ets2 repressor factor) gene expression in Xenopus laevis embryo, assayed via in situ hybridization, NF stage 28, lateral view, anterior right, dorsal up. |
|
|
ddx20 (DEAD-box helicase 20) gene expression in Xenopus laevis embryo, assayed via in situ hybridization, NF stage 14, lateral view, anterior right, dorsal up. |
