Click here to close
Hello! We notice that you are using Internet Explorer, which is not supported by Xenbase and may cause the site to display incorrectly.
We suggest using a current version of Chrome,
FireFox, or Safari.
???displayArticle.abstract???
Oxysterols bind the seven-transmembrane protein Smo (Smo) and potently activate vertebrate Hedgehog (Hh) signaling, a pathway essential in embryonic development, adult stem cell maintenance and cancer. It is unknown, however, whether oxysterols are important for normal vertebrate Hh signaling and whether antagonizing oxysterols can inhibit the Hh pathway. We developed azasterols that block Hh signaling by binding the oxysterol-binding site of Smo. We show that the binding site for oxysterols and azasterols maps to the extracellular, cysteine-rich domain of Smo and is completely separable from the site bound by other small-molecule modulators, located within the heptahelical bundle of Smo. Smo mutants in which oxysterol binding is abolished no longer respond to oxysterols and cannot be maximally activated by the Hh ligand. Our results show that oxysterol binding to vertebrate Smo is required for normal Hh signaling and that targeting the oxysterol-binding site is an effective strategy to inhibit Smo.
Figure 2. 22-NHC binds Smo at the oxysterol-binding site(a) Schematic of 22-NHC and 20-OHC affinity matrices. 22-NHC and 20-OHC are covalently attached to agarose beads via a polyethylene glycol (PEG) linker. Control beads carry only the PEG linker.(b) 22-NHC beads were incubated with detergent extracts of 293T cells expressing mSmo-Cherry, in the presence of the indicated concentrations of competitor compounds. The beads were washed and bound protein was eluted, separated by SDS-PAGE and immunoblotted with anti-Cherry antibodies. A portion of the extract was analyzed in parallel, to show input. MSmo binds specifically to 22-NHC beads, and binding is not competed by other Smo inhibitors.(c) As in (b) but with the addition of the inactive oxysterol 7-OHC, or the active oxysterols, 20-OHC and 20-OHC-Pent. Binding of mSmo to 22-NHC beads is competed in a dose-dependent manner by 20-OHC and 20-OHC-Pent, but not by 7-OHC.(d) As in (b) but with the addition of 20(S)-OHC-Pent and 20(R)-OHC-Pent. Binding of mSmo to 22-NHC beads is competed by the active S diastereomer but not by the inactive R diastereomer.(e) As in (b) but using 20-OHC beads, in the presence of free 22-NHC or 20-OHC. Binding of mSmo to 20-OHC beads is competed in a dose-dependent manner by free 22-NHC and 20-OHC.The full immunoblots for this figure are shown in Supplementary figure 11.
Figure 3. Oxysterols and 22-NHC bind the extracellular cysteine-rich domain (CRD) of vertebrate Smo(a) Secreted HA-tagged mSmoCRD and detergent extracts of 293T cells expressing mSmo-Cherry were tested for binding to 22-NHC beads, in the presence of free 22-NHC. MSmoCRD binds 22-NHC beads, similar to mSmo.(b) MSmoCRD binding to 22-NHC beads was assayed as in (a), in the presence of 7-OHC, 20-OHC or 20-OHC-Pent. Only the active sterols 20-OHC and 20-OHC-Pent compete mSmoCRD binding to 22-NHC beads, while the inactive 7-OHC does not.(c) As in (b) but in the presence of the diastereomers 20(S)-OHC-Pent and 20(R)-OHC-Pent. Only the active S diastereomer competes mSmoCRD binding to 22-NHC beads.(d) MSmoCRD and mSmo binding to 20-OHC beads was assayed as in (c). Both mSmoCRD and mSmo bind 20-OHC beads and are competed by 20(S)-OHC-Pent, but not 20(R)-OHC-Pent. The binding affinities of mSmoCRD and mSmo to 20-OHC beads are similar.The full immunoblots for this figure are shown in Supplementary figure 11.
Figure 4. Structural requirements for oxysterol activation of Smo(a) Structures of 20-OHC analogs used in this study (compounds 7–13). All analogs except 20-OHC-Me (7) have a C-20 stereocenter, and pure S and R diastereomers were isolated and assayed separately.(b) Shh Light II cells were treated with varying concentrations of the oxysterols 20(S)-OHC, 20(S)-OHC-Pent, 20(S)-OHC-PentSat and 20(S)-OHC-Bu, followed by measuring Hh pathway activity by luciferase assay. The inactive oxysterol, 7-OHC, was used as negative control. Error bars represent standard deviation (n=4 independent experiments).(c) NIH-3T3 cells were incubated overnight with the indicated oxysterols (10 μM). Cells were then fixed and processed for immunofluorescence with rabbit anti-Smo antibodies (to detect endogenous Smo) and mouse anti-acetylated tubulin antibodies (to visualize primary cilia). SAG (1 μM) and 7-OHC (10 μM) were used as positive and negative control, respectively. The graph shows the percentage of Smo-positive cilia. At least 150 cilia were analyzed per condition. Error bars represent the sub-sampling standard deviation of the fraction of positive cilia (see Online Methods).(d) As in (c), but with box plots showing the fluorescence intensity of endogenous Smo at cilia. For each condition, the Smo signal was normalized to the intensity of the 20(S)-OHC treatment. The lower and upper bounds of each box represent the 25th and 75th percentile of the distribution of Smo intensity at cilia, while the horizontal line represents the median intensity across the entire population of cilia.
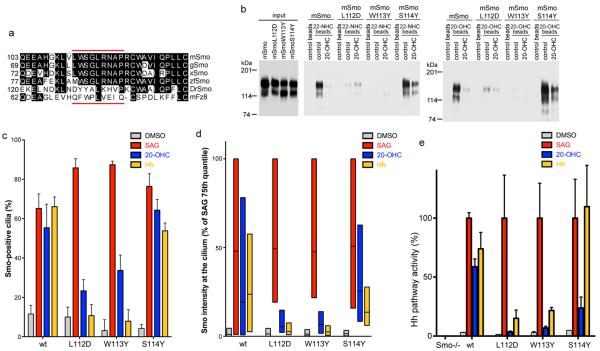
Figure 5. Oxysterol binding to Smo is required for high level Hh signaling(a) Alignment of a portion of CRDs of mouse Smo (mSmo), chicken Smo (gSmo), Xenopus Smo (xSmo), zebrafish Smo (zfSmo), Drosophila Smo (DrSmo) and mouse Fz8 (mFz8). The stretch indicated with red lines contains 5 residues that, in mFz8, contact the Xwnt8 palmityl moiety (Q71, F72, P74, L75 and I78).(b) Cherry-tagged mSmo, mSmoL112D, mSmoW113Y or mSmoS114Y were tested for binding to 22-NHC and 20-OHC beads, in the presence or absence of 20-OHC (100 μM). MSmoL112D and mSmoW113Y do not bind 22-NHC and 20-OHC beads. The full immunoblot is shown in Supplementary figure 11.(c) Smo−/− MEFs rescued with mSmo, mSmoL112D, mSmoW113Y or mSmoS114Y were incubated overnight with DMSO control, SAG (1 μM), 20-OHC (10 μM) or Shh. The graph shows the percentage of Smo-positive cilia. Error bars represent the sub-sampling standard deviation of the fraction of positive cilia (see Online Methods). Between 131–207 cilia were analyzed per condition. MSmoL112D and mSmoW113Y have a defective response to 20-OHC and Shh.(d) As in (c), but with box plots showing Smo fluorescence intensity at cilia. For each condition, the Smo signal was normalized to the intensity of the SAG treatment for the respective cell line.(e) As in (c), but cells were processed for Q-PCR, to measure Gli1 transcription. For each treatment, Gli1 levels were normalized to the level induced by SAG in the respective cell line. Error bars show standard deviation (n=3 independent experiments). MSmoL112D and mSmoW113Y do not respond to 20-OHC and have a reduced responsiveness to Shh.
Figure 6. Conserved and divergent aspects of Smo signaling(a) Smo−/− MEFs, stably expressing mSmo or the cilia-localized chimera mFz7mSmoICD were incubated with control media, 20-OHC (10 μM), Shh, or wnt3a. The cells were processed for Q-PCR, to measure Gli1 transcription. Error bars show standard deviation (n=3 independent experiments). MFz7mSmoICD did not rescue Hh signaling in Smo−/− cells, irrespective of the presence of Wnt3a.(b) As in (a), but with stable expression of the chimera rMAcChRmSmoICD, which is recruited to cilia by treatment with acetylcholine (AcCh, 100 μM). RMAcChRmSmoICDdoes not rescue Hh signaling, in the presence or absence of AcCh.(c) As in (a) but with stable expression of low levels of DrSmomSmoICD. DrSmomSmoICD is constitutively active, and is not further activated by 20-OHC (10 μM), Shh, or SAG (400 nM). In contrast, DrSmo is inactive in Smo−/− MEFs.(d) As in (c), but with addition of 20 μM forskolin (FSK), to block Hh signaling downstream of Smo. Signaling by both mSmo and DrSmomSmoICD is blocked by FSK.(e) Schematic of the mSmo protein and of the location of Sites A and B. For each site, activators are in blue, while inhibitors are in red.(f) Regulation of vertebrate Smo. Inhibition of Ptch by Shh results in Smo Site A activation; it is unclear if Site B is also activated by Shh. The oxysterol 20-OHC, which binds to Site B in the extracellular domain of Smo, potentiates Site A activation. Active Smo then signals to the cytoplasm.
Aanstad,
The extracellular domain of Smoothened regulates ciliary localization and is required for high-level Hh signaling.
2009, Pubmed
Aanstad,
The extracellular domain of Smoothened regulates ciliary localization and is required for high-level Hh signaling.
2009,
Pubmed Bazan,
Structural ties between cholesterol transport and morphogen signaling.
2009,
Pubmed Chen,
Small molecule modulation of Smoothened activity.
2002,
Pubmed Chen,
Inhibition of Hedgehog signaling by direct binding of cyclopamine to Smoothened.
2002,
Pubmed Cooper,
A defective response to Hedgehog signaling in disorders of cholesterol biosynthesis.
2003,
Pubmed Corbit,
Vertebrate Smoothened functions at the primary cilium.
2005,
Pubmed Corcoran,
Oxysterols stimulate Sonic hedgehog signal transduction and proliferation of medulloblastoma cells.
2006,
Pubmed Dorn,
A Smoothened-Evc2 complex transduces the Hedgehog signal at primary cilia.
2012,
Pubmed Dwyer,
Oxysterols are novel activators of the hedgehog signaling pathway in pluripotent mesenchymal cells.
2007,
Pubmed Frank-Kamenetsky,
Small-molecule modulators of Hedgehog signaling: identification and characterization of Smoothened agonists and antagonists.
2002,
Pubmed Infante,
Purified NPC1 protein: II. Localization of sterol binding to a 240-amino acid soluble luminal loop.
2008,
Pubmed Ingham,
Hedgehog signaling in animal development: paradigms and principles.
2001,
Pubmed Janda,
Structural basis of Wnt recognition by Frizzled.
2012,
Pubmed
,
Xenbase Kim,
Itraconazole, a commonly used antifungal that inhibits Hedgehog pathway activity and cancer growth.
2010,
Pubmed Kim,
20(S)-hydroxycholesterol inhibits PPARgamma expression and adipogenic differentiation of bone marrow stromal cells through a hedgehog-dependent mechanism.
2007,
Pubmed Klein,
Alteration of the myometrial plasma membrane cholesterol content with beta-cyclodextrin modulates the binding affinity of the oxytocin receptor.
1995,
Pubmed Lum,
The Hedgehog response network: sensors, switches, and routers.
2004,
Pubmed Motamed,
Identification of luminal Loop 1 of Scap protein as the sterol sensor that maintains cholesterol homeostasis.
2011,
Pubmed Nachtergaele,
Oxysterols are allosteric activators of the oncoprotein Smoothened.
2012,
Pubmed Nakano,
Functional domains and sub-cellular distribution of the Hedgehog transducing protein Smoothened in Drosophila.
2004,
Pubmed Robarge,
GDC-0449-a potent inhibitor of the hedgehog pathway.
2009,
Pubmed Rohatgi,
Patched1 regulates hedgehog signaling at the primary cilium.
2007,
Pubmed Rohatgi,
Hedgehog signal transduction by Smoothened: pharmacologic evidence for a 2-step activation process.
2009,
Pubmed Sinha,
Purmorphamine activates the Hedgehog pathway by targeting Smoothened.
2006,
Pubmed Svärd,
Genetic elimination of Suppressor of fused reveals an essential repressor function in the mammalian Hedgehog signaling pathway.
2006,
Pubmed Taipale,
Patched acts catalytically to suppress the activity of Smoothened.
2002,
Pubmed Taipale,
Effects of oncogenic mutations in Smoothened and Patched can be reversed by cyclopamine.
2000,
Pubmed Tukachinsky,
A mechanism for vertebrate Hedgehog signaling: recruitment to cilia and dissociation of SuFu-Gli protein complexes.
2010,
Pubmed Tukachinsky,
Dispatched and scube mediate the efficient secretion of the cholesterol-modified hedgehog ligand.
2012,
Pubmed Wang,
Glucocorticoid compounds modify smoothened localization and hedgehog pathway activity.
2012,
Pubmed Wang,
Selective translocation of intracellular Smoothened to the primary cilium in response to Hedgehog pathway modulation.
2009,
Pubmed