XB-ART-48055
PLoS Genet
2013 Jan 01;97:e1003575. doi: 10.1371/journal.pgen.1003575.
Show Gene links
Show Anatomy links
Budding yeast greatwall and endosulfines control activity and spatial regulation of PP2A(Cdc55) for timely mitotic progression.
Juanes MA, Khoueiry R, Kupka T, Castro A, Mudrak I, Ogris E, Lorca T, Piatti S.
???displayArticle.abstract???
Entry into mitosis is triggered by cyclinB/Cdk1, whose activity is abruptly raised by a positive feedback loop. The Greatwall kinase phosphorylates proteins of the endosulfine family and allows them to bind and inhibit the main Cdk1-counteracting PP2A-B55 phosphatase, thereby promoting mitotic entry. In contrast to most eukaryotic systems, Cdc14 is the main Cdk1-antagonizing phosphatase in budding yeast, while the PP2A(Cdc55) phosphatase promotes, instead of preventing, mitotic entry by participating to the positive feedback loop of Cdk1 activation. Here we show that budding yeast endosulfines (Igo1 and Igo2) bind to PP2A(Cdc55) in a cell cycle-regulated manner upon Greatwall (Rim15)-dependent phosphorylation. Phosphorylated Igo1 inhibits PP2A(Cdc55) activity in vitro and induces mitotic entry in Xenopus egg extracts, indicating that it bears a conserved PP2A-binding and -inhibitory activity. Surprisingly, deletion of IGO1 and IGO2 in yeast cells leads to a decrease in PP2A phosphatase activity, suggesting that endosulfines act also as positive regulators of PP2A in yeast. Consistently, RIM15 and IGO1/2 promote, like PP2A(Cdc55), timely entry into mitosis under temperature-stress, owing to the accumulation of Tyr-phosphorylated Cdk1. In addition, they contribute to the nuclear export of PP2A(Cdc55), which has recently been proposed to promote mitotic entry. Altogether, our data indicate that Igo proteins participate in the positive feedback loop for Cdk1 activation. We conclude that Greatwall, endosulfines, and PP2A are part of a regulatory module that has been conserved during evolution irrespective of PP2A function in the control of mitosis. However, this conserved module is adapted to account for differences in the regulation of mitotic entry in different organisms.
???displayArticle.pubmedLink??? 23861665
???displayArticle.pmcLink??? PMC3701715
???displayArticle.link??? PLoS Genet
Species referenced: Xenopus
Genes referenced: cdk1 isyna1 mastl mink1 pgk1 pkm prickle3 ptpa rasgrf1 tpi1
???attribute.lit??? ???displayArticles.show???
|
|
Figure 2. Yeast Igo1 induces mitotic entry in Xenopus egg extracts.A. Human hyperactive Gwl (Gwl-K72M) was used to phosphorylate in vitro GST-Igo1 and GST-Igo1S64A purified from bacterial cells. B. Bacterially purified GST-Igo1 or GST-Igo1S64A were phosphorylated in vitro by human Gwl and added at the indicated concentrations to PP2ACdc55 complexes affinity-purified from yeast cells expressing HA-tagged Cdc55. The “no tag” control corresponds to the activity of an anti-HA affinity purification from cells expressing untagged Cdc55. C. Igo1 or Igo1S64A previously phosphorylated in vitro by Gwl were added to Xenopus egg interphase extracts at time 0. At the indicated time points aliquots of extracts were frozen in liquid nitrogen and subsequently analysed by western blot for Gwl and Cdc25 phosphorylation (causing a mobility shift in mitosis) and Cdk1 phosphorylation on Tyr15. Cdk1 kinase activity was measured using histone H1 as substrate. D. GST-Igo1 and GST-Igo1S64A were pulled down to assess their association with A, B55 and C subunit of PP2A by western analysis. |
|
|
Figure 3. Deletion of RIM15 or IGO1 and IGO2 delays mitotic entry under temperature stress.Cycling (cyc) cultures of wild type, rim15Δ and igo1Δ igo2Δ cells were arrested in G1 by α-factor and released in fresh medium at 38°C (A) or 16°C (B). At the indicated time points cells were collected for FACS analysis of DNA contents (not shown), kinetics of budding, spindle assembly/elongation and nuclear division (graphs), as well as to prepare protein extracts for western blot analysis of Clb2 and Cdc5 levels and for Clb2/Cdk1 kinase activity using histone H1 as substrate. Pgk1 was used as loading control. |
|
|
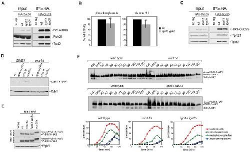
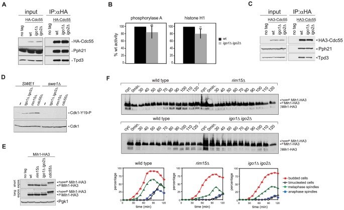
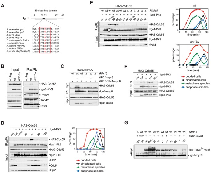
Figure 4. Igo proteins are required for full PP2ACdc55 activity and timely Cdk1-Tyr19 and Mih1 dephosphorylation.A–B. HA-Cdc55 expressed from the TPI1 promoter was immunoprecipitated from lysates of wild type (wt) or igo1Δ igo2Δ cells. Immunoprecipitates were analysed by western blot for the presence of HA-Cdc55, Pph21 and Tpd3 (A) and in parallel assayed for phosphatase activity using phosphorylase a (n = 12) and histone H1 (n = 5) as substrates (B). Statistical significance of differences was assesses by Student's t-test (** p<0.01). C. HA-Cdc55 expressed at endogenous levels from the CDC55 promoter was immunoprecipitated from lysates of wild type (wt) or igo1Δ igo2Δ cells. Immunoprecipitates were analysed by western blot for the presence of HA-Cdc55, Pph21 and Tpd3. D. Cells with the indicated genotypes were arrested in G1 by α-factor and released for 2 hours in the presence of nocodazole. The levels of Tyr19-phosphorylated Cdk1 (Cdk1-Y19-P) were measured by western blot analysis. E. Total lysates of wild type, rim15Δ, igo1Δ igo2Δ and cdc55Δ cells expressing HA-tagged Mih1 (Mih1-HA3) and logarithmically growing at 25°C were analysed by western blot with anti-HA antibodies. F. Logarithmically growing (cyc) cultures of the same strains as in (A) were arrested in G1 by alpha factor and released in the cell cycle at 38°C to analyse at the indicated time points the electrophoretic mobility of Mih1-HA3 by western blot. Cell samples were also collected at the indicated time points to measure DNA contents by FACS analysis (not shown), as well as kinetics of budding, spindle assembly/elongation and nuclear division (graphs). |
|
|
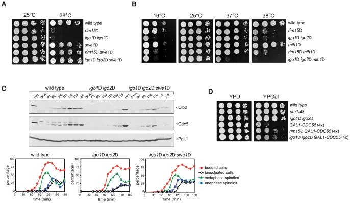
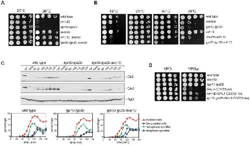
Figure 5. Deletion of RIM15 or IGO1 and IGO2 affects the positive feedback loop for Cdk1 activation.A–B. Serial dilutions of strains with the indicated genotypes were spotted on YEPD plates and incubated for 48 hours at the indicated temperatures. C. Cycling (cyc) cultures of wild type, igo1Δ igo2Δ and igo1Δ igo2Δ swe1Δ cells were arrested in G1 by α-factor and released in fresh medium at 38°C. At the indicated time points cells were collected for FACS analysis of DNA contents (not shown), kinetics of budding, spindle assembly/elongation and nuclear division (graphs), as well as to make protein extracts for western blot analysis of Clb2 and Cdc5 levels. Pgk1 was used as loading control. D. Serial dilutions of strains with the indicated genotypes were spotted on YPD and YPGal plates and incubated at 25°C for 2 days. |
|
|
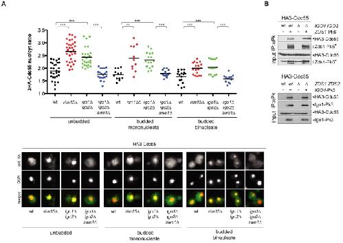
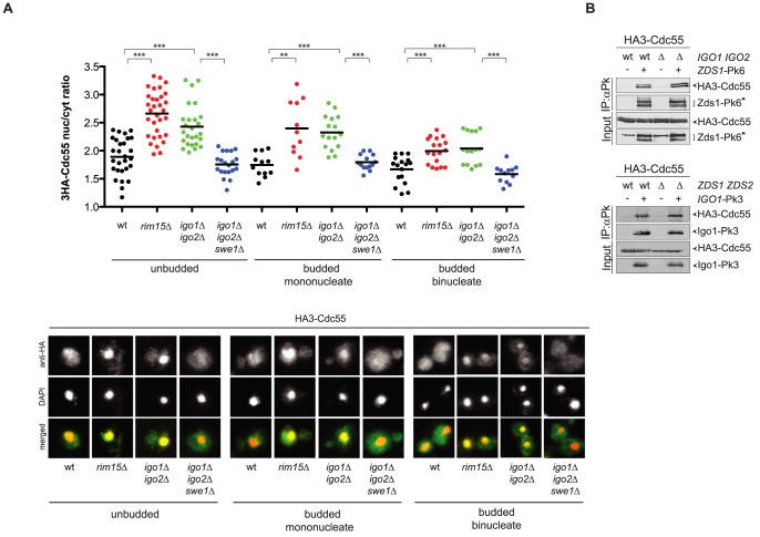
Figure 6. Igo1 and Igo2 control the subcellular localization of PP2ACdc55 independently of Zds proteins.A. Localization of HA3-Cdc55 was analysed by indirect immunofluorescence with anti-HA antibodies after formaldehyde fixation of cycling cultures of wild type, rim15Î igo1Î igo2Îand igo1Î igo2Î swe1Îcells. Cells were scored according to their cell cycle stage: unbudded (G1), budded mononucleated (S, G2, early M) and budded binucleated (late M). At least 15 cells were scored for each class. B. Interaction between Zds1-Pk6 and HA3-Cdc55 in the presence or absence of Igo proteins (left panel) and interaction between Igo1-Pk3 and HA3-Cdc55 in the presence or absence of Zds proteins (right panel) was assessed by immunoprecipitation with anti-Pk antibodies followed by western blot analysis with anti-HA and anti-Pk antibodies. The asterisk marks a protein aspecifically recognized by the anti-Pk antibodies in the total extracts (input) and that co-migrates with Zds1-Pk6. |
|
|
Figure 7. Model.The mitotic CDK Clb2-Cdk1 is part of a positive feedback loop where it contributes to its own activation by promoting a transcriptional mitotic program for its own expression and that of the polo kinase Cdc5. Although Swe1 phosphorylation by Clb2-Cdk1 promotes Tyr19 phosphorylation, and thereby inhibition, of Cdk1 (not depicted), it primes further Swe1 phosphorylations by several other kinases, including Cdc5, that finally target Swe1 to degradation. Initial Swe1 phosphorylation by Cdk1 is counteracted by the PP2ACdc55 phosphatase, which also dephosphorylates and activates Mih1, thereby participating in the positive feedback loop for Cdk1 activation. The endosulfines Igo1 and Igo2, upon phosphorylation by Rim15, bind to PP2ACdc55 and contribute to their activation and nuclear export. The observation that SWE1 deletion restores normal localization of Cdc55 in igo1Δ igo2Δ mutant cells suggests that Swe1 and/or Clb2-Cdk1 might regulate the nuclear export of Cdc55 through an unknown mechanism. See text for further details. |
|
|
Figure 1. Igo1 interacts with PP2ACdc55 upon Ser64 phosphorylation in lateS/G2 phase of the cell cycle. A. Primary sequence alignment of endosulfines from different species around the serine phosphorylated by Greatwall/Rim15. B. Cell extracts from wild type and rim15Δ cells expressing HA3-Cdc55 and Igo1-Pk3 as only sources of Cdc55 and Igo1 were subjected to immunoprecipitation with anti-Pk antibodies. The amount of HA3-Cdc55, Pph21, Tap42 and Rts3 co-immunoprecipitating with Igo1-Pk3 was assessed by western blot analysis. An extract from an Igo1-untagged strain was used as negative control (no tag). The asterisk marks the IgG in the IPs. C. Co-immunoprecipitations of HA3-Cdc55 with either wild type Igo1-myc8 or Igo1-S64A-myc8, in the presence or absence of RIM15. D–E. Cycling (cyc) cultures of cells expressing HA3-Cdc55 and Igo1-Pk3 was arrested in G1 by α-factor and released in fresh medium at 25°C. At different time points after release cell samples were collected to analyse the interaction between Igo1-Pk3 and HA3-Cdc55 after immunoprecipitation with anti-Pk antibodies (left, IP:αPk), the protein levels of HA3-Cdc55, Igo1-Pk3, Clb2, Cdc5 (left, Input), as well as the kinetics of budding, DNA replication (by FACS, data not shown), spindle formation/elongation and nuclear division (right graph). Pgk1 was used as loading control for the western blot. F. Cycling (cyc) cells were arrested in G1 by alpha factor or in S phase by hydroxyurea (HU) or in mitosis by nocodazole (Noc) to analyse the interaction between Igo1-Pk3 and HA3-Cdc55 after immunoprecipitation with anti-Pk antibodies. G. A cycling (cyc) culture of cells expressing Igo1-myc8 was arrested in G1 by alpha factor and released into the cell cycle at 25°C. At the indicated time points cell samples were collected for FACS analysis of DNA contents (not shown) and to prepare TCA protein extracts that were run on precast Phos-tag gels to visualize the phosphorylation of Igo1 by mobility shift. Extracts from rim15Δ and Igo1-S64A-myc8 cells were loaded as controls. Note that alpha factor induces an additional mobility shift likely corresponding to additional phosphorylations that are quickly lost upon cell cycle entry. |
References [+] :
Abrieu,
The Polo-like kinase Plx1 is a component of the MPF amplification loop at the G2/M-phase transition of the cell cycle in Xenopus eggs.
1998, Pubmed,
Xenbase
Abrieu, The Polo-like kinase Plx1 is a component of the MPF amplification loop at the G2/M-phase transition of the cell cycle in Xenopus eggs. 1998, Pubmed , Xenbase
Asano, Concerted mechanism of Swe1/Wee1 regulation by multiple kinases in budding yeast. 2005, Pubmed
Bähler, Cell-cycle control of gene expression in budding and fission yeast. 2005, Pubmed
Bettencourt-Dias, Genome-wide survey of protein kinases required for cell cycle progression. 2004, Pubmed
Bontron, Yeast endosulfines control entry into quiescence and chronological life span by inhibiting protein phosphatase 2A. 2013, Pubmed , Xenbase
Breitkreutz, A global protein kinase and phosphatase interaction network in yeast. 2010, Pubmed
Burgess, Loss of human Greatwall results in G2 arrest and multiple mitotic defects due to deregulation of the cyclin B-Cdc2/PP2A balance. 2010, Pubmed
Calabria, Zds1 regulates PP2A(Cdc55) activity and Cdc14 activation during mitotic exit through its Zds_C motif. 2012, Pubmed
Castilho, The M phase kinase Greatwall (Gwl) promotes inactivation of PP2A/B55delta, a phosphatase directed against CDK phosphosites. 2009, Pubmed , Xenbase
Chiroli, The budding yeast PP2ACdc55 protein phosphatase prevents the onset of anaphase in response to morphogenetic defects. 2007, Pubmed
Di Como, Nutrients, via the Tor proteins, stimulate the association of Tap42 with type 2A phosphatases. 1996, Pubmed
Domingo-Sananes, Switches and latches: a biochemical tug-of-war between the kinases and phosphatases that control mitosis. 2011, Pubmed
Dulubova, ARPP-16/ARPP-19: a highly conserved family of cAMP-regulated phosphoproteins. 2001, Pubmed
Düvel, Multiple roles of Tap42 in mediating rapamycin-induced transcriptional changes in yeast. 2003, Pubmed
Fellner, A novel and essential mechanism determining specificity and activity of protein phosphatase 2A (PP2A) in vivo. 2003, Pubmed
Fraschini, Budding yeast Bub2 is localized at spindle pole bodies and activates the mitotic checkpoint via a different pathway from Mad2. 1999, Pubmed
Fraschini, Disappearance of the budding yeast Bub2-Bfa1 complex from the mother-bound spindle pole contributes to mitotic exit. 2006, Pubmed
Gavin, Proteome survey reveals modularity of the yeast cell machinery. 2006, Pubmed
Gharbi-Ayachi, The substrate of Greatwall kinase, Arpp19, controls mitosis by inhibiting protein phosphatase 2A. 2010, Pubmed , Xenbase
Glover, The overlooked greatwall: a new perspective on mitotic control. 2012, Pubmed
Gray, The structure of the cell cycle protein Cdc14 reveals a proline-directed protein phosphatase. 2003, Pubmed
Harvey, A phosphatase threshold sets the level of Cdk1 activity in early mitosis in budding yeast. 2011, Pubmed
Harvey, Cdk1-dependent regulation of the mitotic inhibitor Wee1. 2005, Pubmed
Healy, CDC55, a Saccharomyces cerevisiae gene involved in cellular morphogenesis: identification, characterization, and homology to the B subunit of mammalian type 2A protein phosphatase. 1991, Pubmed
Ho, Systematic identification of protein complexes in Saccharomyces cerevisiae by mass spectrometry. 2002, Pubmed
Holt, Global analysis of Cdk1 substrate phosphorylation sites provides insights into evolution. 2009, Pubmed
Hombauer, Generation of active protein phosphatase 2A is coupled to holoenzyme assembly. 2007, Pubmed
Hood-DeGrenier, Identification of phosphatase 2A-like Sit4-mediated signalling and ubiquitin-dependent protein sorting as modulators of caffeine sensitivity in S. cerevisiae. 2011, Pubmed
Jacinto, TIP41 interacts with TAP42 and negatively regulates the TOR signaling pathway. 2001, Pubmed
Janke, A versatile toolbox for PCR-based tagging of yeast genes: new fluorescent proteins, more markers and promoter substitution cassettes. 2004, Pubmed
Jiang, Tor proteins and protein phosphatase 2A reciprocally regulate Tap42 in controlling cell growth in yeast. 1999, Pubmed
Jiang, Regulation of the cell cycle by protein phosphatase 2A in Saccharomyces cerevisiae. 2006, Pubmed
Kim, Bypassing the Greatwall-Endosulfine pathway: plasticity of a pivotal cell-cycle regulatory module in Drosophila melanogaster and Caenorhabditis elegans. 2012, Pubmed
Kumagai, Purification and molecular cloning of Plx1, a Cdc25-regulatory kinase from Xenopus egg extracts. 1996, Pubmed , Xenbase
Lin, The role of Saccharomyces cerevisiae type 2A phosphatase in the actin cytoskeleton and in entry into mitosis. 1995, Pubmed
Lindqvist, The decision to enter mitosis: feedback and redundancy in the mitotic entry network. 2009, Pubmed
Longtine, Septin-dependent assembly of a cell cycle-regulatory module in Saccharomyces cerevisiae. 2000, Pubmed
Lorca, The Greatwall kinase: a new pathway in the control of the cell cycle. 2013, Pubmed
Lorca, Constant regulation of both the MPF amplification loop and the Greatwall-PP2A pathway is required for metaphase II arrest and correct entry into the first embryonic cell cycle. 2010, Pubmed , Xenbase
Mayer-Jaekel, Protein phosphatase 2A--a 'ménage à trois'. 1994, Pubmed
Mayer-Jaekel, Drosophila mutants in the 55 kDa regulatory subunit of protein phosphatase 2A show strongly reduced ability to dephosphorylate substrates of p34cdc2. 1994, Pubmed
McMillan, The morphogenesis checkpoint in Saccharomyces cerevisiae: cell cycle control of Swe1p degradation by Hsl1p and Hsl7p. 1999, Pubmed
Minshull, Protein phosphatase 2A regulates MPF activity and sister chromatid cohesion in budding yeast. 1996, Pubmed
Mochida, Greatwall phosphorylates an inhibitor of protein phosphatase 2A that is essential for mitosis. 2010, Pubmed , Xenbase
Mochida, Regulated activity of PP2A-B55 delta is crucial for controlling entry into and exit from mitosis in Xenopus egg extracts. 2009, Pubmed , Xenbase
Morgan, Principles of CDK regulation. 1995, Pubmed
Mortensen, Cdc28-dependent regulation of the Cdc5/Polo kinase. 2005, Pubmed , Xenbase
Mueller, Cell cycle regulation of a Xenopus Wee1-like kinase. 1995, Pubmed , Xenbase
Pal, Regulation of Mih1/Cdc25 by protein phosphatase 2A and casein kinase 1. 2008, Pubmed
Pomerening, Building a cell cycle oscillator: hysteresis and bistability in the activation of Cdc2. 2003, Pubmed , Xenbase
Qian, The polo-like kinase Plx1 is required for activation of the phosphatase Cdc25C and cyclin B-Cdc2 in Xenopus oocytes. 2001, Pubmed , Xenbase
Queralt, Separase cooperates with Zds1 and Zds2 to activate Cdc14 phosphatase in early anaphase. 2008, Pubmed
Queralt, Downregulation of PP2A(Cdc55) phosphatase by separase initiates mitotic exit in budding yeast. 2006, Pubmed
Rahal, Mitotic CDKs control the metaphase-anaphase transition and trigger spindle elongation. 2008, Pubmed
Rancati, Mad3/BubR1 phosphorylation during spindle checkpoint activation depends on both Polo and Aurora kinases in budding yeast. 2005, Pubmed
Rangone, Suppression of scant identifies Endos as a substrate of greatwall kinase and a negative regulator of protein phosphatase 2A in mitosis. 2011, Pubmed
Reinke, Caffeine targets TOR complex I and provides evidence for a regulatory link between the FRB and kinase domains of Tor1p. 2006, Pubmed
Rossio, Spatial regulation of Cdc55-PP2A by Zds1/Zds2 controls mitotic entry and mitotic exit in budding yeast. 2011, Pubmed
Santhanam, PP2A phosphatase activity is required for stress and Tor kinase regulation of yeast stress response factor Msn2p. 2004, Pubmed
Schmitz, Live-cell imaging RNAi screen identifies PP2A-B55alpha and importin-beta1 as key mitotic exit regulators in human cells. 2010, Pubmed
Schwob, The B-type cyclin kinase inhibitor p40SIC1 controls the G1 to S transition in S. cerevisiae. 1994, Pubmed
Sheff, Optimized cassettes for fluorescent protein tagging in Saccharomyces cerevisiae. 2004, Pubmed
Sherman, Getting started with yeast. 1991, Pubmed
Shou, Exit from mitosis is triggered by Tem1-dependent release of the protein phosphatase Cdc14 from nucleolar RENT complex. 1999, Pubmed
Surana, Destruction of the CDC28/CLB mitotic kinase is not required for the metaphase to anaphase transition in budding yeast. 1993, Pubmed
Talarek, Initiation of the TORC1-regulated G0 program requires Igo1/2, which license specific mRNAs to evade degradation via the 5'-3' mRNA decay pathway. 2010, Pubmed
Tang, Two distinct mechanisms for negative regulation of the Wee1 protein kinase. 1993, Pubmed , Xenbase
Uhlmann, Secured cutting: controlling separase at the metaphase to anaphase transition. 2001, Pubmed
Vigneron, Greatwall maintains mitosis through regulation of PP2A. 2009, Pubmed , Xenbase
Visintin, Cfi1 prevents premature exit from mitosis by anchoring Cdc14 phosphatase in the nucleolus. 1999, Pubmed
Visintin, The phosphatase Cdc14 triggers mitotic exit by reversal of Cdk-dependent phosphorylation. 1998, Pubmed
Wach, New heterologous modules for classical or PCR-based gene disruptions in Saccharomyces cerevisiae. 1994, Pubmed
Wang, Phosphatase 2A negatively regulates mitotic exit in Saccharomyces cerevisiae. 2006, Pubmed
Wang, Interaction with Tap42 is required for the essential function of Sit4 and type 2A phosphatases. 2003, Pubmed
Wang, Cdc55p, the B-type regulatory subunit of protein phosphatase 2A, has multiple functions in mitosis and is required for the kinetochore/spindle checkpoint in Saccharomyces cerevisiae. 1997, Pubmed
Watanabe, Cyclin-dependent kinase (CDK) phosphorylation destabilizes somatic Wee1 via multiple pathways. 2005, Pubmed
Wicky, The Zds proteins control entry into mitosis and target protein phosphatase 2A to the Cdc25 phosphatase. 2011, Pubmed
Wurzenberger, Phosphatases: providing safe passage through mitotic exit. 2011, Pubmed
Yan, Rapamycin activates Tap42-associated phosphatases by abrogating their association with Tor complex 1. 2006, Pubmed
Yang, Loss of a protein phosphatase 2A regulatory subunit (Cdc55p) elicits improper regulation of Swe1p degradation. 2000, Pubmed
Yasutis, Zds2p regulates Swe1p-dependent polarized cell growth in Saccharomyces cerevisiae via a novel Cdc55p interaction domain. 2010, Pubmed
Yellman, The role of Cdc55 in the spindle checkpoint is through regulation of mitotic exit in Saccharomyces cerevisiae. 2006, Pubmed
Yu, Greatwall kinase: a nuclear protein required for proper chromosome condensation and mitotic progression in Drosophila. 2004, Pubmed
Yu, Greatwall kinase participates in the Cdc2 autoregulatory loop in Xenopus egg extracts. 2006, Pubmed , Xenbase
