XB-ART-48054
Am J Stem Cells
2013 Jun 30;22:74-94.
Show Gene links
Show Anatomy links
On becoming neural: what the embryo can tell us about differentiating neural stem cells.
Moody SA, Klein SL, Karpinski BA, Maynard TM, Lamantia AS.
???displayArticle.abstract???
THE EARLIEST STEPS OF EMBRYONIC NEURAL DEVELOPMENT ARE ORCHESTRATED BY SETS OF TRANSCRIPTION FACTORS THAT CONTROL AT LEAST THREE PROCESSES: the maintenance of proliferative, pluripotent precursors that expand the neural ectoderm; their transition to neurally committed stem cells comprising the neural plate; and the onset of differentiation of neural progenitors. The transition from one step to the next requires the sequential activation of each gene set and then its down-regulation at the correct developmental times. Herein, we review how these gene sets interact in a transcriptional network to regulate these early steps in neural development. A key gene in this regulatory network is FoxD4L1, a member of the forkhead box (Fox) family of transcription factors. Knock-down experiments in Xenopus embryos show that FoxD4L1 is required for the expression of the other neural transcription factors, whereas increased FoxD4L1 levels have three different effects on these genes: up-regulation of neural ectoderm precursor genes; transient down-regulation of neural plate stem cell genes; and down-regulation of neural progenitor differentiation genes. These different effects indicate that FoxD4L1 maintains neural ectodermal precursors in an immature, proliferative state, and counteracts premature neural stem cell and neural progenitor differentiation. Because it both up-regulates and down-regulates genes, we characterized the regions of the FoxD4L1 protein that are specifically involved in these transcriptional functions. We identified a transcriptional activation domain in the N-terminus and at least two domains in the C-terminus that are required for transcriptional repression. These functional domains are highly conserved in the mouse and human homologues. Preliminary studies of the related FoxD4 gene in cultured mouse embryonic stem cells indicate that it has a similar role in promoting immature neural ectodermal precursors and delaying neural progenitor differentiation. These studies in Xenopus embryos and mouse embryonic stem cells indicate that FoxD4L1/FoxD4 has the important function of regulating the balance between the genes that expand neural ectodermal precursors and those that promote neural stem/progenitor differentiation. Thus, regulating the level of expression of FoxD4 may be important in stem cell protocols designed to create immature neural cells for therapeutic uses.
???displayArticle.pubmedLink??? 23862097
???displayArticle.pmcLink??? PMC3708510
???displayArticle.grants??? [+]
R01 DE022065 NIDCR NIH HHS, R01 DC011534 NIDCD NIH HHS , R01 HD029178 NICHD NIH HHS , R29 HD029178 NICHD NIH HHS , R01 NS023158 NINDS NIH HHS , R01 HD042182 NICHD NIH HHS
Species referenced: Xenopus
Genes referenced: foxd4l1 gmnn h3-3a krt12.4 lif mapre2 nsd1 sox11 sox2 sox3 tle5 zic2
???attribute.lit??? ???displayArticles.show???
|
|
Fugure 1. Several transcription factor expression domains overlap in the newly induced neural ectoderm. Upper left cartoon diagrams the overlapping expression domains of 12 neural transcription factors from a dorsal view in an early gastrulating Xenopus embryo. Similarly oriented embryos show the broad expression domains of Gmnn and Sox3, and the slightly smaller domains of FoxD4L1, Zic2 and Sox2. At this stage of development, the Irx genes are weakly expressed in the same domain as FoxD4L1/Zic/Sox2, with higher expression in lateral patches. |
|
|
Figure 2. After the neural ectoderm is induced, its fate is stabilized by transcription factors that oppose BMP and Wnt signals. Top: Side view of a late gastrula Xenopus embryo after neural induction has occurred. The ectoderm is divided into two domains: neural (blue), which will give rise to the neural plate, and non-neural (white), which will give rise to the epidermis. Ventrally, BMP and Wnt signals activate epidermis specific transcription factors (e.g., Msx, Dlx, FoxI, AP2) and Vent transcription factors that repress neural ectoderm. Dorsally, neural induction activates transcription factors (e.g., FoxD4, Gmnn, Sox, Irx) that stabilize neural fate by opposing BMP and Wnt activities. Bottom: The two transcriptionally different ectodermal domains are illustrated by expression of epidermis-specific Cytokeratin in the epidermis (Epi) and Sox2 expression in the neural plate (NP). |
|
|
Figure 3. FoxD4L1 increases the number of proliferative cells when expressed in either neural ectoderm or epidermis. Clones of cells, identified by blue cytoplasmic expression of the beta-galactosidase lineage marker, were immunostained for the mitosis marker, phosphorylated histone H3 (PH3). The mean number of labeled cells in the clone (arrows in top panel) was counted. Expression of FoxD4L1 in the clone significantly increased the number of PH3-positive cells over controls (p<0.05; t-test). |
|
|
Figure 4. Neural transcription factors can be divided into three groups that act sequentially during the transition from a newly induced neural ectoderm (left side) to the onset of neuronal differentiation (right side). At early stages, neural ectodermal precursors (green) express high levels of FoxD4L1, which directly up-regulates Gmnn and Zic2, transiently down-regulates the Sox neural plate stem cell genes (yellow) directly and/or indirectly, and down-regulates the neural progenitor genes (red). FoxD4L1 also opposes epidermal fate by down-regulating the BMP pathway. As FoxD4L1, Gmnn and Zic2 levels decrease, the neural ectoderm transitions to the neural plate and high levels of Sox gene expression. Finally, as the neural plate stem cells begin to differentiate, neural precursor gene expression predominates. |
|
|
Figure 5. The neural ectoderm gene regulatory network that is active as cells transition from neural ectoderm precursors to neural plate stem cells and then to differentiating neural progenitors. Knock-down experiments demonstrate that FoxD4L1 is required for the expression of the other genes in this network. FoxD4L1 directly up-regulates Geminin, Zic2 and Sox11 (blue arrows). These three genes also regulate each other. Together, the NE precursor genes delay the expression of neural plate stem cell genes (Sox2, Sox3) and down-regulate neural progenitor genes (Zic, Irx), which are required for the expression of the bHLH neuronal differentiation genes. Zic and Irx also feedback to down-regulate FoxD4L1. Arrows depict up-regulation; bars depict down-regulation; diamonds depict delayed expression. |
|
|
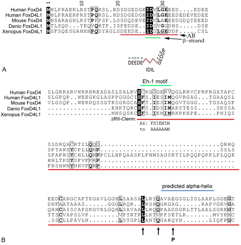
Figure 6. Functional domains of the FoxD4L1 protein are conserved across human, mouse, fish and frog. A: Within the first 40 amino acids in the N-terminus of FoxD4/FoxD4L1 proteins there is an acidic blob (AB) region (red line) that contains a short β-strand (IDIL/IDVL) flanked by negatively-charged (-) acidic amino acids (e.g., D, E). Structure-function studies carried out in Xenopus embryos show that this region is responsible for the transcriptional activation activity of FoxD4L1, and that a glycine residue (G) downstream of the β-strand is required for flexibility in the protein to bring the two acidic domains in proximity. B: Within the C-terminal region of the FoxD4/FoxD4L1 proteins is a conserved Eh-1 motif (green bar), which binds the Groucho/Grg transcriptional repressor co-factor, and a conserved region that is predicted to form an α-helical structure (blue bar). Deletion of the entire region (ΔRII-Cterm; red bar) eliminates the transcriptional repressive activity of FoxD4L1. Mutation of the Eh-1 motif (called A6) that changes the sequence from FSIENIM to AAAAAAM prevents Grg binding and reduces repression. In addition, mutation of a single amino acid predicted to break the α-helix (P to Q) reduces repression. These experiments indicate that both Grg binding and the α-helical structure are required for full repressive activity of the protein. Arrows at conserved L and Q indicate control mutations near the α-helix that had no effect on repressive function of the protein. |
|
|
Figure 7. The timing of gene expression in a neuronal differentiation protocol of mouse embryonic stem cells is similar to that in a frog embryo. A: Mouse embryonic stem cells (ESC) are grown as colonies on a STO fibroblast feeder layer in a medium that contains 15% serum, LIF and β-mercaptoethanol. They form embryoid bodies (EB) when removed from the feeder layer, cultured in a medium that contains 10% serum and no LIF or β-mercaptoethanol, and shaken to keep them non-adherent. If EBs are treated for two days with retinoic acid (RA), and then cultured for an additional 3-5 days without RA they differentiate into neurons that express the neuron-specific Class III β-tubulin identified by the TuJ1 antibody, indicated by red immunofluorescent staining. Nuclei are stained blue with DAPI. B: The neuronal differentiation protocol used, as described above, indicating the number of days in culture (EB1, EB2, etc.) and demarcating the 2-day period of exposure to RA. Below the protocol is a summary of gene expression results from real-time quantitative PCR assays (qPCR) that indicate that mouse FoxD4 is activated immediately upon RA treatment, and it subsides shortly after RA removal from the culture. The up-regulation of FoxD4 coincides with the loss of expression of pluripotency genes (FoxD3, Oct4). The down-regulation of FoxD4 coincides with the expression of neural stem cell (N-Cadherin) and neural progenitor (Zic1) genes. Above the protocol is a summary of gene expression results using immunofluorescence assays that counted the percentage of cells in the EB that expressed various proteins. In agreement with the qPCR assays, the up-regulation of FoxD4 coincides with loss of expression of a pluripotency protein (Nanog); the down-regulation of FoxD4 coincides with expression of a neural stem cell protein (Nestin), ultimately resulting in the production of mature neurons, as indicated by antibodies against neuron-specific β-tubulin (TuJ1) and neurofilament (NF) proteins. |
References [+] :
Aruga,
Zic1 promotes the expansion of dorsal neural progenitors in spinal cord by inhibiting neuronal differentiation.
2002, Pubmed
Aruga, Zic1 promotes the expansion of dorsal neural progenitors in spinal cord by inhibiting neuronal differentiation. 2002, Pubmed
Avilion, Multipotent cell lineages in early mouse development depend on SOX2 function. 2003, Pubmed
Bani-Yaghoub, Role of Sox2 in the development of the mouse neocortex. 2006, Pubmed
Bellefroid, Xiro3 encodes a Xenopus homolog of the Drosophila Iroquois genes and functions in neural specification. 1998, Pubmed , Xenbase
Bergsland, The establishment of neuronal properties is controlled by Sox4 and Sox11. 2006, Pubmed
Bergsland, Sequentially acting Sox transcription factors in neural lineage development. 2011, Pubmed
Bhattaram, Organogenesis relies on SoxC transcription factors for the survival of neural and mesenchymal progenitors. 2010, Pubmed
Brewster, Gli/Zic factors pattern the neural plate by defining domains of cell differentiation. 1998, Pubmed , Xenbase
Bylund, Vertebrate neurogenesis is counteracted by Sox1-3 activity. 2003, Pubmed
Carlsson, Forkhead transcription factors: key players in development and metabolism. 2002, Pubmed
Chaddah, Clonal neural stem cells from human embryonic stem cell colonies. 2012, Pubmed
Chen, Pure distal 9p deletion in a female infant with cerebral palsy. 2012, Pubmed
Chng, SIP1 mediates cell-fate decisions between neuroectoderm and mesendoderm in human pluripotent stem cells. 2010, Pubmed
Cirillo, Opening of compacted chromatin by early developmental transcription factors HNF3 (FoxA) and GATA-4. 2002, Pubmed
de la Calle-Mustienes, Xiro homeoproteins coordinate cell cycle exit and primary neuron formation by upregulating neuronal-fate repressors and downregulating the cell-cycle inhibitor XGadd45-gamma. 2002, Pubmed , Xenbase
De Robertis, Dorsal-ventral patterning and neural induction in Xenopus embryos. 2004, Pubmed , Xenbase
Devine, Parkinson's disease induced pluripotent stem cells with triplication of the α-synuclein locus. 2011, Pubmed
Eisaki, XSIP1, a member of two-handed zinc finger proteins, induced anterior neural markers in Xenopus laevis animal cap. 2000, Pubmed , Xenbase
Ellis, SOX2, a persistent marker for multipotential neural stem cells derived from embryonic stem cells, the embryo or the adult. 2004, Pubmed
Essien, CTCF binding site classes exhibit distinct evolutionary, genomic, epigenomic and transcriptomic features. 2009, Pubmed
Fan, Gene content and function of the ancestral chromosome fusion site in human chromosome 2q13-2q14.1 and paralogous regions. 2002, Pubmed
Fetka, Neuroectodermal specification and regionalization of the Spemann organizer in Xenopus. 2000, Pubmed , Xenbase
Freitas, Maternally inherited partial monosomy 9p (pter → p24.1) and partial trisomy 20p (pter → p12.1) characterized by microarray comparative genomic hybridization. 2011, Pubmed
Freyaldenhoven, FOXD4a and FOXD4b, two new winged helix transcription factors, are expressed in human leukemia cell lines. 2002, Pubmed
Glavic, Xiro-1 controls mesoderm patterning by repressing bmp-4 expression in the Spemann organizer. 2001, Pubmed , Xenbase
Gomez-Skarmeta, Araucan and caupolican, two members of the novel iroquois complex, encode homeoproteins that control proneural and vein-forming genes. 1996, Pubmed
Gómez-Skarmeta, Xiro, a Xenopus homolog of the Drosophila Iroquois complex genes, controls development at the neural plate. 1998, Pubmed , Xenbase
Gómez-Skarmeta, The Wnt-activated Xiro1 gene encodes a repressor that is essential for neural development and downregulates Bmp4. 2001, Pubmed , Xenbase
Graham, SOX2 functions to maintain neural progenitor identity. 2003, Pubmed
Greber, FGF signalling inhibits neural induction in human embryonic stem cells. 2011, Pubmed
Hannenhalli, The evolution of Fox genes and their role in development and disease. 2009, Pubmed
Hyodo-Miura, Involvement of NLK and Sox11 in neural induction in Xenopus development. 2002, Pubmed , Xenbase
Inoue, Zic1 and Zic3 regulate medial forebrain development through expansion of neuronal progenitors. 2007, Pubmed
Jackson, Update of human and mouse forkhead box (FOX) gene families. 2010, Pubmed
Kaestner, The mouse fkh-2 gene. Implications for notochord, foregut, and midbrain regionalization. 1995, Pubmed
Katoh, Human FOX gene family (Review). 2004, Pubmed
Kishi, Requirement of Sox2-mediated signaling for differentiation of early Xenopus neuroectoderm. 2000, Pubmed , Xenbase
Klein, Conserved structural domains in FoxD4L1, a neural forkhead box transcription factor, are required to repress or activate target genes. 2013, Pubmed , Xenbase
Kroll, Geminin, a neuralizing molecule that demarcates the future neural plate at the onset of gastrulation. 1998, Pubmed , Xenbase
Kuo, Opl: a zinc finger protein that regulates neural determination and patterning in Xenopus. 1998, Pubmed , Xenbase
Lee, FoxD5 mediates anterior-posterior polarity through upstream modulator Fgf signaling during zebrafish somitogenesis. 2009, Pubmed
Levine, Proposal of a model of mammalian neural induction. 2007, Pubmed
Levine, Gene regulatory networks for development. 2005, Pubmed
Li, Generation of purified neural precursors from embryonic stem cells by lineage selection. 1998, Pubmed
Lim, Geminin cooperates with Polycomb to restrain multi-lineage commitment in the early embryo. 2011, Pubmed , Xenbase
Minoretti, A W148R mutation in the human FOXD4 gene segregating with dilated cardiomyopathy, obsessive-compulsive disorder, and suicidality. 2007, Pubmed
Mizuseki, SoxD: an essential mediator of induction of anterior neural tissues in Xenopus embryos. 1998, Pubmed , Xenbase
Mizuseki, Xenopus Zic-related-1 and Sox-2, two factors induced by chordin, have distinct activities in the initiation of neural induction. 1998, Pubmed , Xenbase
Nakata, Xenopus Zic family and its role in neural and neural crest development. 1998, Pubmed , Xenbase
Nakata, Xenopus Zic3, a primary regulator both in neural and neural crest development. 1997, Pubmed , Xenbase
Neely, DMH1, a highly selective small molecule BMP inhibitor promotes neurogenesis of hiPSCs: comparison of PAX6 and SOX1 expression during neural induction. 2012, Pubmed
Neilson, Specific domains of FoxD4/5 activate and repress neural transcription factor genes to control the progression of immature neural ectoderm to differentiating neural plate. 2012, Pubmed , Xenbase
Nitta, The N-terminus zinc finger domain of Xenopus SIP1 is important for neural induction, but not for suppression of Xbra expression. 2007, Pubmed , Xenbase
Nitta, XSIP1 is essential for early neural gene expression and neural differentiation by suppression of BMP signaling. 2004, Pubmed , Xenbase
Odenthal, fork head domain genes in zebrafish. 1998, Pubmed
Papanayotou, A mechanism regulating the onset of Sox2 expression in the embryonic neural plate. 2008, Pubmed
Penzel, Characterization and early embryonic expression of a neural specific transcription factor xSOX3 in Xenopus laevis. 1997, Pubmed , Xenbase
Pohl, Of Fox and Frogs: Fox (fork head/winged helix) transcription factors in Xenopus development. 2005, Pubmed , Xenbase
Ptashne, How eukaryotic transcriptional activators work. 1988, Pubmed
Rogers, Sox3 expression is maintained by FGF signaling and restricted to the neural plate by Vent proteins in the Xenopus embryo. 2008, Pubmed , Xenbase
Rogers, Xenopus Sox3 activates sox2 and geminin and indirectly represses Xvent2 expression to induce neural progenitor formation at the expense of non-neural ectodermal derivatives. 2009, Pubmed , Xenbase
Rogers, Neural induction and factors that stabilize a neural fate. 2009, Pubmed , Xenbase
Sasai, Identifying the missing links: genes that connect neural induction and primary neurogenesis in vertebrate embryos. 1998, Pubmed
Schüddekopf, The whn transcription factor encoded by the nude locus contains an evolutionarily conserved and functionally indispensable activation domain. 1996, Pubmed
Schultz, Geminin-deficient neural stem cells exhibit normal cell division and normal neurogenesis. 2011, Pubmed , Xenbase
Sekiya, Repression by Groucho/TLE/Grg proteins: genomic site recruitment generates compacted chromatin in vitro and impairs activator binding in vivo. 2007, Pubmed
Seo, Geminin regulates neuronal differentiation by antagonizing Brg1 activity. 2005, Pubmed , Xenbase
Seo, Geminin's double life: chromatin connections that regulate transcription at the transition from proliferation to differentiation. 2006, Pubmed
Shapira, The Xvex-1 antimorph reveals the temporal competence for organizer formation and an early role for ventral homeobox genes. 2000, Pubmed , Xenbase
Sheng, Churchill, a zinc finger transcriptional activator, regulates the transition between gastrulation and neurulation. 2003, Pubmed , Xenbase
Snir, Xenopus laevis POU91 protein, an Oct3/4 homologue, regulates competence transitions from mesoderm to neural cell fates. 2006, Pubmed , Xenbase
Sölter, Characterization of a subfamily of related winged helix genes, XFD-12/12'/12" (XFLIP), during Xenopus embryogenesis. 1999, Pubmed , Xenbase
Spella, Geminin regulates cortical progenitor proliferation and differentiation. 2011, Pubmed
Spemann, Induction of embryonic primordia by implantation of organizers from a different species. 1923. 2001, Pubmed
Stern, Neural induction: old problem, new findings, yet more questions. 2005, Pubmed , Xenbase
Streit, Initiation of neural induction by FGF signalling before gastrulation. 2000, Pubmed
Streit, Chordin regulates primitive streak development and the stability of induced neural cells, but is not sufficient for neural induction in the chick embryo. 1998, Pubmed
Suda, Functional equivalency between Otx2 and Otx1 in development of the rostral head. 1999, Pubmed
Sullivan, foxD5a, a Xenopus winged helix gene, maintains an immature neural ectoderm via transcriptional repression that is dependent on the C-terminal domain. 2001, Pubmed , Xenbase
Taylor, Tcf- and Vent-binding sites regulate neural-specific geminin expression in the gastrula embryo. 2006, Pubmed , Xenbase
Tropepe, Direct neural fate specification from embryonic stem cells: a primitive mammalian neural stem cell stage acquired through a default mechanism. 2001, Pubmed
Tuteja, SnapShot: forkhead transcription factors I. 2007, Pubmed
Uwanogho, Embryonic expression of the chicken Sox2, Sox3 and Sox11 genes suggests an interactive role in neuronal development. 1995, Pubmed
Verschueren, SIP1, a novel zinc finger/homeodomain repressor, interacts with Smad proteins and binds to 5'-CACCT sequences in candidate target genes. 1999, Pubmed , Xenbase
Wang, Sox3 expression identifies neural progenitors in persistent neonatal and adult mouse forebrain germinative zones. 2006, Pubmed
Wegner, From stem cells to neurons and glia: a Soxist's view of neural development. 2005, Pubmed
Wegner, From head to toes: the multiple facets of Sox proteins. 1999, Pubmed
Wichterle, Directed differentiation of embryonic stem cells into motor neurons. 2002, Pubmed
Wijchers, In control of biology: of mice, men and Foxes. 2006, Pubmed
Wilson, An early requirement for FGF signalling in the acquisition of neural cell fate in the chick embryo. 2000, Pubmed , Xenbase
Yaklichkin, FoxD3 and Grg4 physically interact to repress transcription and induce mesoderm in Xenopus. 2007, Pubmed , Xenbase
Yaklichkin, Prevalence of the EH1 Groucho interaction motif in the metazoan Fox family of transcriptional regulators. 2007, Pubmed
Yan, foxD5 plays a critical upstream role in regulating neural ectodermal fate and the onset of neural differentiation. 2009, Pubmed , Xenbase
Yan, Microarray identification of novel downstream targets of FoxD4L1/D5, a critical component of the neural ectodermal transcriptional network. 2010, Pubmed , Xenbase
Yellajoshyula, Geminin promotes neural fate acquisition of embryonic stem cells by maintaining chromatin in an accessible and hyperacetylated state. 2011, Pubmed
Yellajoshyula, Geminin regulates the transcriptional and epigenetic status of neuronal fate-promoting genes during mammalian neurogenesis. 2012, Pubmed , Xenbase
Zappone, Sox2 regulatory sequences direct expression of a (beta)-geo transgene to telencephalic neural stem cells and precursors of the mouse embryo, revealing regionalization of gene expression in CNS stem cells. 2000, Pubmed
Zaret, Pioneer factors, genetic competence, and inductive signaling: programming liver and pancreas progenitors from the endoderm. 2008, Pubmed
Zaret, Pioneer transcription factors: establishing competence for gene expression. 2011, Pubmed
Zaret, Regulatory phases of early liver development: paradigms of organogenesis. 2002, Pubmed
