|
Fig. 1. Xenopus cornea at stage 25 and stage 30. (A) Schematic drawing of a stage 25 eye. (BâC) Plastic section images of stage 25 eye (B) and the epidermis overlying the developing retina at this stage (C). (DâF) Proliferation assay of stage 25 cornea. EdU (D), Hoechst (E), and overlaid (F). Arrow indicates a dividing cell in the basal corneal epidermis overlying the optic cup. (GâI) EM image showing the two-layered structure of the epidermis in the stage 25 cornea. The apical epidermis consists of goblet cells (H) and ciliated cells (I). (H) shows that mucus secreting vesicles (arrow) form on the apical plasma membrane in a typical goblet cell and numerous mitochondria (arrowheads) close to the cell membrane indicate the active status of the cell. Ciliated cells (I) possess long cilia on the apical membrane, the cross-section of which is indicated by an arrow here. (J) Schematic drawing of stage 30 eye. (KâM) Plastic section images of stage 30 eye (K), cornea (L) and the periocular region (M). Mesenchyme (arrow in M) migration is observed in the periocular space. (NâP) Proliferation assay of stage 30 cornea showing the actively dividing basal epidermal cells in the cornea. EdU (N), Hoechst (O), and overlaid (P). (Q) Intercellular junctional complexes are not fully formed (arrow) at this stage. (R, S) EM images of a plastic section adjacent to that displayed in panels KâM. (R) Epidermis in the cornea retains its two-layered structure, (S) the basal epidermis cells closely associate with the presumptive lens cells. |
|
Fig. 2. Xenopus cornea at stage 35. (A) Schematic drawing of stage 35 eye. (BâC) Plastic section images of stage 35 eye (B) and cornea (C). Mesenchyme (arrow in C) is found lining the entire length of the basal epidermis. (DâF) Proliferation assay showing dividing cells in the epidermis (arrowheads in insets). EdU (D), Hoechst (E), and overlaid (F). (GâK) EM images of a plastic section adjacent to that displayed in panels B and C showing that the cornea at this stage is composed of two epidermis layers, a thin matrix and some mesenchymal cells. (G) The mesenchymal cells have not yet formed a monolayer (H) and their high cellular activity is suggested by the presence of many mitochondria (arrowheads) in the cytoplasm. (IâJ) High magnification EM images showing the thin matrix in the cornea (I), where cross-sections of mesenchymal cell processes (J) are observed. (K) Basal epidermis cell shows dark staining in EM and cellular organelles such as ER and mitochondria (arrowheads) are abundant in their cytoplasm. Abbreviations: mesen, mesenchyme; apical epi, apical epithelium; basal epi, basal epithelium. |
|
Fig. 3. Xenopus cornea at stages 37â39. (A) Schematic drawing of stage 37â39 eye. (BâD) Plastic section image of stage 37â39 eye (B), cornea (C) and the developing episcleral vasculature (D). (EâG) Proliferation assay showing positively labeled cells in the cornea (arrows in insets) as well as in the developing vasculature (arrowheads). EdU (E), Hoechst (F), and overlaid (G). (HâN) EM images of a plastic section adjacent to that displayed in panels BâD showing details in the stage 37â39 cornea. The cornea is composed of four distinct layers (H) at this stage. The cornea anterior surface is formed by goblet cells and more darkly stained ciliated cells (I). The matrix layer appears thicker than at earlier stages (J, Jâ²) and the mesenchymal cells are arranged into a monolayer named the presumptive corneal endothelium. Organelles such as mitochondria (arrows) are sometimes observed in the cytoplasm. (KâN) High magnification images of the developing intercellular connections in the cornea epidermis. Abbreviations: BV, blood vessel. |
|
Fig. 4. Xenopus cornea at stage 41. (A) Schematic drawing of stage 41 eye. (BâE) Plastic section image of stage 41 eye (B, D) and cornea (C, E). Embryonic epidermis and endothelium associate via a small group of cells in the central cornea (arrowhead in C). The second migratory wave is seen invading the matrix as indicated by arrows in (E). (FâH) Proliferation assay. EdU (F), Hoechst (G), and overlaid (H). (IâQ) EM images of a plastic section adjacent to that displayed in panels D and E. (I) EM image showing structure at the center of the cornea. (J) At the periphery, segregation of presumptive outer cornea and inner cornea (arrows) is observed. (KâM) Tight junctions (arrows) and desmosomes (arrowheads) are observed between two goblet cells (K), between one goblet cells and one ciliated cell (L), and between one apical epidermal cell and one basal epidermal cell (M). (NâP) EM images showing the second wave of migrating mesenchymal cells, with N being closest to central cornea and P being closest to peripheral cornea. The migrating mesenchymal cells have big nuclei (n) with thin and long cell processes, shown by arrows. The primary matrix is invaded by mesenchyme and split up into two parts, indicated by arrowheads. (Q) High magnification image showing the cellular contents and the absence of intercellular junctions between two presumptive corneal endothelial cells (inset). Abbreviations: pre. OC, presumptive outer cornea; pre. IC, presumptive inner cornea; n, nucleus. |
|
Fig. 5. Xenopus cornea at stages 43â45. (A) Schematic drawing of stage 43â45 eye. (BâC) Plastic section images of stage 43â45 eye (B) and cornea (C). (DâF) Proliferation assay. EdU (D), Hoechst (E), and overlaid (F). (GâS) EM images of a plastic section adjacent to that displayed in panels B and C. (G) EM image showing the multiple layered structures of the outer cornea and inner cornea. (H) The outer cornea comprises four layers. (I) Mature intercellular junctions are identified between epidermal cells, indicated by arrowheads. (JâL) High magnification images of the cellular contents of a goblet cell in apical to basal order. (M) A typical basal epidermal cell contains extensive ER in the cytoplasm. (N) Active communication observed between apical and basal epidermal cells. (OâP) EM images of the matrix and presumptive keratocyte layer of the outer cornea (O), and the structure of the inner cornea (P). (QâS) The central connection is composed of cuboidal cells (S) surrounded by a matrix material (R). Abbreviations: OC, outer cornea; IC, inner cornea. |
|
Fig. 6. NCCs contribute to the Xenopus cornea. (A) Schematic drawing of the labeled NCC grafting experiment. (BâD) Fluorescent (B), brightfield (C) and overlaid (D) images of a grafted embryo at stage 26 showing grafted tissue developing into three migrating streams of cranial neural crest. (E) Overlaid image of the ventral view of a grafted embryo at stage 45. Grafted side is labeled with an asterisk. (FâH) Fluorescent (F), brightfield (G) and overlaid (H) images of an eye at stage 45. The fluorescent inner cornea is indicated with an arrow. (IâJ) Fluorescent images of the eyes of a donor embryo at stage 45. Image (I) shows the eye on the side where cranial NCCs had been removed. Image (J) shows the eye on the control side. Intact inner cornea is indicated with an arrowhead. (K) Schematic drawing of DiI labeling experiment. (L) Overlaid image of the labeled embryo at stage 26. (M) Overlaid image of the eye at stage 45. (NâP) Fluorescent (N), brightfield (O) and overlaid (P) images of the cross-section of a DiI labeled eye. Abbreviations: OC, outer cornea; IC, inner cornea. |
|
Fig. 7. Xenopus cornea at stages 48â50. (A) Schematic drawing of stage 48â50 eye. (BâG) Plastic section images of stage 48â50 eye (B), cornea (C), the SAC (D), the epithelium (E, F) and the SAC present in a different eye (G). (HâM) Proliferation assay showing dividing cells in the epithelium (arrow) and in the SAC (arrowhead). EdU (H, K), Hoechst (I, L), and overlaid (J, M). (NâY) EM images of a plastic section adjacent to that displayed in panels BâF. (N) EM image showing the transitional epithelium and the anterior stroma. (OâP) Epithelial cells possess both microvilli (arrowheads) and vesicular structures (arrows) on the apical membrane (O) and are underlined by numerous dark staining particles (arrow in P). (Q) EM image showing anterior side of the SAC. (RâV) Details of the keratocytes. (T) High magnification image of one keratocyte containing a vesicle filled with short collagen fibrils. (W) EM image showing the posterior side of the SAC and the endothelium. (XâY) EM images showing the lateral side of the SAC. Collagen fibrils are indicated by arrows and a boundary structure surrounding the SAC is marked by an arrowhead. Abbreviations: epi, epithelium; stro, stroma; SAC, stroma attracting center; endo, endothelium. |
|
Fig. 8. Stroma attracting center in stage 48â50 cornea. (AâG) Selected EM images used in the 3D reconstruction of the SAC. |
|
Fig. 9. Xenopus cornea at stage 55â60. (A) Schematic drawing of stage 55â60 eye. (B) Histology of stage 55â60 eye at low magnification. (CâG) Plastic section images of the different regions in the anterior part of the eye as indicated in (B). (HâM) Proliferation assay. EdU (H, K), Hoechst (I, L), and overlaid (J, M). (NâR) EM images of a plastic section adjacent to that displayed in panels BâG showing the primary corneal epithelium layer (N), the apical cell membrane (O), basement membrane (P) and intercellular junctions (Q). (R) EM image showing the corneal stroma and endothelium. (SâT) High magnification images showing the typical contents of a keratocyte (S), and the long and thin processes of a typical keratocyte (T). (U) Cross-sections of collagen fibrils (arrows) were occasionally observed in keratocytes. (VâW) EM images showing the developing corneal endothelium. In (V), intracellular vacuole is indicated by an arrow. In (W), arrow indicates a group of collagen fibers in the endothelial layer; arrowhead shows the presence of an early Descemet's membrane. Abbreviations: epi, epithelium; stro, stroma; endo, endothelium. |
|
Fig. 10. Xenopus cornea at stage 62. (A) Schematic drawing of stage 62 eye. (B) Histology of stage 62 eye. (CâH) Proliferation assay. EdU (C, F), Hoechst (D, G), and overlaid (E, H). (IâM) Plastic section images of stage 62 cornea taken in dorsal to ventral order. The intra-stromal epithelial mass is indicated with arrows. (NâT) EM images of a plastic section adjacent to that displayed in panels IâM. (N) EM image showing the anterior epithelium and anterior stroma. Collagen fibers in the anterior stroma are indicated by arrows. Tight junctions (arrowheads) can be observed between anterior epithelial cells. (OâR) High magnification images of the intra-stromal epithelial mass (O), border of intra-stromal epithelial mass and posterior stroma (P), posterior stroma (Q), posterior stroma-endothelium border (R). Keratocytes (arrows in Q) lie parallel to the collagen lamellae and rough ER can sometimes be observed (arrow in R). (SâT) High magnification images showing dark staining particles (arrows) on the anterior epithelium-anterior stroma border (S) and the anterior stroma-intra-stromal epithelial mass border (T). Collagen bundles are indicated by arrowheads. (UâV) Plastic section images showing the apoptotic cells in the epithelium. (WâZ) EM image showing structures present in the apoptotic space. Abbreviations: ant epi, anterior epithelium; ant str, anterior stroma; int epi, intrastromal epithelium; pos str, posterior stroma; endo, endothelium. |
|
Fig. 11. Xenopus cornea at stage 64â66. (A) Schematic drawing of stage 64â66 eye. (B) Histology of stage 64â66 eye. (CâD) Plastic section images of stage 66 cornea (C) and stage 64 cornea (D) under the same magnification. (EâH) EM images of a plastic section adjacent to that displayed in panels B and C showing the cornea epithelium (E), and epithelium-stroma (F). Bowman like membrane is indicated by an arrow in (F). (G) High magnification image showing the intercellular connections in the epithelium (arrowheads). (H) EM image showing the stroma-endothelium border. Descemet's membrane is indicated by an arrow. (IâN) Proliferation assay for 1.5 h (IâK) and 12 h (LâN). EdU (I, L), Hoechst (J, M), overlaid (K, N). In (L) and (N) proliferative endothelium cell is indicated by arrowhead. Abbreviations: le, lower eyelid; epi, epithelium; stro, stroma; endo, endothelium. |
|
Fig. 12. Adult Xenopus cornea. (A) Schematic drawing of a 2 year-old adult eye. (B) Histology of the anterior segment of 2 year-old adult eye. (C) Plastic section image of the adult cornea. (DâN) EM images of a plastic section adjacent to that displayed in panels B and C. (D) EM image showing the mature epithelium. (E) High magnification image of one typical epithelial cell. Intercellular junctions are indicated by arrows and intracellular storage granules are indicated by arrowheads. (F) High magnification image of apical epithelial cells and the intercellular junctions (arrowheads). (G) EM image showing the basal epithelium and the Bowman-like layer. (HâI) EM images showing adult corneal stroma. Keratocytes are indicated by arrowheads. (JâK) High magnification EM images showing the arrangements of collagen fibers. In (J), keratocytes are indicated by arrowheads. In (K), the arrow indicates the branching point of a collagen fiber. (LâN) EM images showing Descemet's membrane and the endothelium containing fluid-filled vesicles (arrowheads). In (L), the arrow indicates the unique highly convoluted lateral membrane of a typical endothelial cell. Abbreviations: epi, epithelium; stro, stroma; endo, endothelium; Bll, Bowman-like layer; Desc.mem, Descemet's membrane. |
|
Fig. 13. Proliferative capacity of the cells in Xenopus adult cornea. (AâQ) Proliferation assays of 1.5 h labeling (AâF), 3 h labeling (GâI), and 12 h labeling (JâQ). Brightfield (J, N), EdU (A, D, G, K, O), Hoechst (B, E, H, L, P), overlaid (C, F, I, M, Q). In (G) and (I), proliferative keratocyte is indicated by an arrow. In (O) and (Q), proliferative endothelial cell is shown by an arrowhead. (RâW) Immunostaining of mature cornea using p63 antibody at low (R, S) and high (TâW) magnifications. Brightfield (R), p63 (T, U), Hoechst (S, V), overlaid (W). |
|
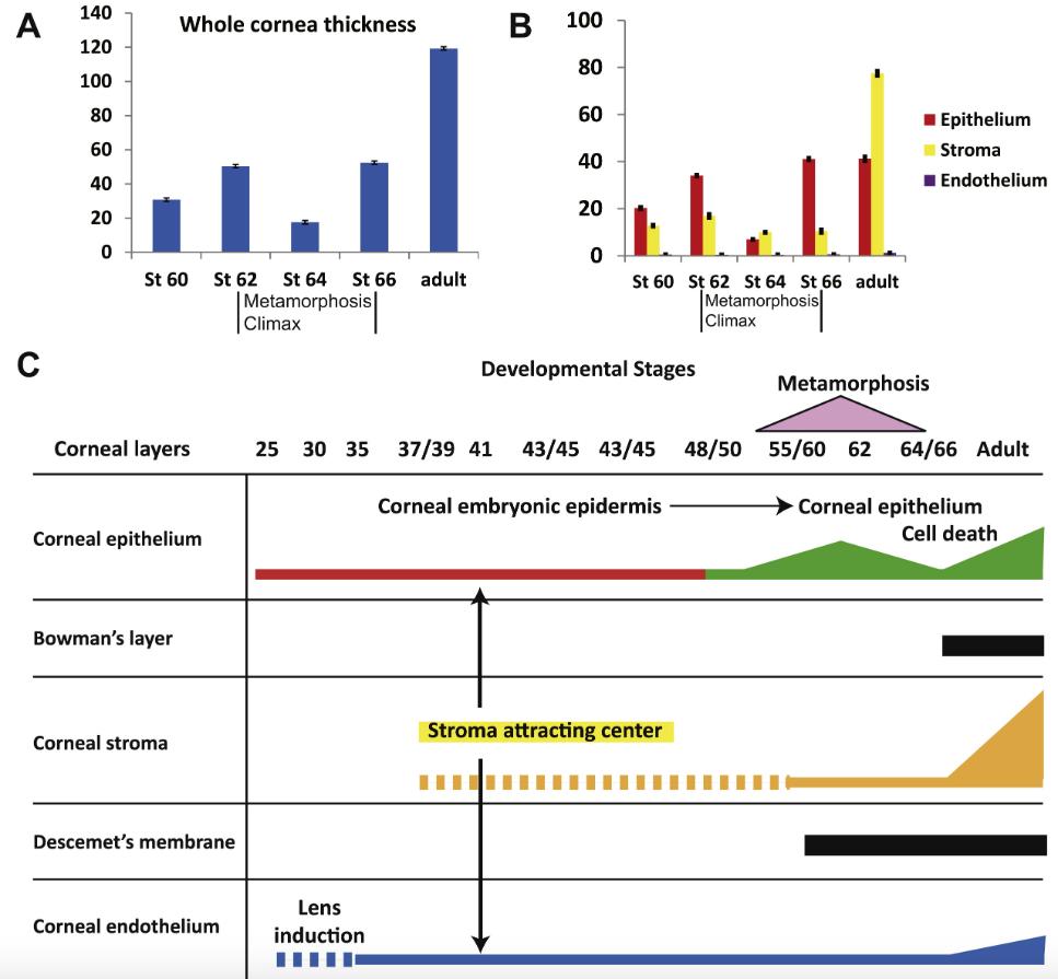
Fig. 14. Thickness measurement and summary of Xenopus cornea development. (AâB) Thickness measurement of the entire cornea (A) and separate layers (B) from stage 60 to adult. (C) Diagram summarizing the developmental timescale of all corneal layers. Thickness of the bars corresponds to the size of the tissue. Broken bar suggests periods of mesenchymal invasion in the formation of corneal stroma and endothelium. |