XB-ART-47994
PLoS One
2013 Jan 01;87:e67674. doi: 10.1371/journal.pone.0067674.
Show Gene links
Show Anatomy links
Menthol binding and inhibition of α7-nicotinic acetylcholine receptors.
Ashoor A, Nordman JC, Veltri D, Yang KH, Al Kury L, Shuba Y, Mahgoub M, Howarth FC, Sadek B, Shehu A, Kabbani N, Oz M.
???displayArticle.abstract???
Menthol is a common compound in pharmaceutical and commercial products and a popular additive to cigarettes. The molecular targets of menthol remain poorly defined. In this study we show an effect of menthol on the α7 subunit of the nicotinic acetylcholine (nACh) receptor function. Using a two-electrode voltage-clamp technique, menthol was found to reversibly inhibit α7-nACh receptors heterologously expressed in Xenopus oocytes. Inhibition by menthol was not dependent on the membrane potential and did not involve endogenous Ca(2+)-dependent Cl(-) channels, since menthol inhibition remained unchanged by intracellular injection of the Ca(2+) chelator BAPTA and perfusion with Ca(2+)-free bathing solution containing Ba(2+). Furthermore, increasing ACh concentrations did not reverse menthol inhibition and the specific binding of [(125)I] α-bungarotoxin was not attenuated by menthol. Studies of α7- nACh receptors endogenously expressed in neural cells demonstrate that menthol attenuates α7 mediated Ca(2+) transients in the cell body and neurite. In conclusion, our results suggest that menthol inhibits α7-nACh receptors in a noncompetitive manner.
???displayArticle.pubmedLink??? 23935840
???displayArticle.pmcLink??? PMC3720735
???displayArticle.link??? PLoS One
Species referenced: Xenopus laevis
Genes referenced: chrna4
???attribute.lit??? ???displayArticles.show???
|
|
Figure 2. Time and concentration-dependence of menthol inhibition of α7-nicotinic acetylcholine receptor-mediated ion currents.(A) Inhibition of the α7-nicotinic acetylcholine receptor increases with the prolongation of menthol pre-application time. Each data point represents the mean ± S.E.M. of 5 to 6 oocytes. (B) Menthol inhibits α7-nicotinic acetylcholine receptor function in a concentration-dependent manner. Each data point represents the mean ± S.E.M. of 7 to 9 oocytes. The curve is the best fit of the data to the logistic equation described in the methods section. |
|
|
Figure 3. Inhibition of acetylcholine-induced currents by menthol is independent of the activation of pertussis toxin sensitive receptors, membrane potential and Ca2+-activated Cl− channels.(A) Bar presentation of the effects of 30 µM menthol application (15 min) on the maximal amplitudes of ACh-induced currents in oocytes injected with 50 nl distilled-water, controls (n = 5) or 50 nl of PTX (50 µg/ml, n = 6). Bars represent the means ± S.E.M. (B) α7-nicotinic acetylcholine receptor expressing oocytes injected with 50 nl distilled water and recorded in 2 mM Ca2+ containing MBS solution (control) or injected with 50 nl of BAPTA (100 mM) and recorded in 2 mM Ba2+ containing MBS solution (BAPTA). Bars represent the means ± S.E.M. of 6 to 8 oocytes. The numbers of oocytes are presented on top of each bar. There was no statistically significant difference between menthol (30 µM) inhibition in the presence and in the absence of BAPTA injections (P>0.05, n = 5–8, ANOVA). (C) Current-voltage relationships of acetylcholine-activated currents in the absence and presence of menthol (30 µM). Normalized currents activated by 100 µM acetylcholine before (control,•) and after 15 min treatment with menthol (○). Each data point presents the normalized means and S.E.M. of five to six oocytes. (D) Quantitative evaluation of the effect of menthol as percent inhibition at different voltages. |
|
|
Figure 4. Concentration-response curves for acetylcholine-induced currents and binding of [125I] α-bungarotoxin in control and in the presence of menthol.(A) Effect of menthol on the acetylcholine concentration-response relationship. Oocytes were voltage-clamped at −70 mV and currents were activated by applying acetylcholine (1 µM to 3 mM). Oocytes were exposed to 100 µM menthol for 15 min and acetylcholine was reapplied. Paired concentration-response curves were constructed and responses normalized to maximal response under control conditions. EC50 and slope values were determined by fitting the curves from 6 to 8 oocytes to the standard logistic equation as described in the methods section. Data points obtained before (control) and after 15 min treatment with menthol (100 µM) were indicated by filled circles, open circles, and open triangles, respectively. Each data point presents the normalized means and S.E.M. of five to six experiments. (B) The effects of menthol on the specific binding of [125I] α-bungarotoxin to oocyte membrane preparations. In the presence and absence of menthol, specific binding as a function of the concentration of [125I] α-bungarotoxin is presented. Data points for controls and menthol (100 µM) are indicated by filled circles, and open circles, respectively. Data points are the means of three independent experiments carried out in triplicate. |
|
|
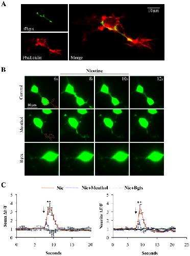
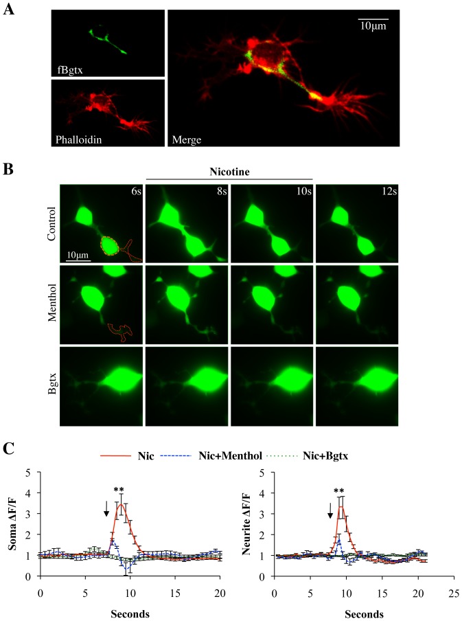
Figure 5. Menthol attenuates nicotine-induced calcium signaling in neural cells.(A) A representative PC12 cell showing the expression of α7-nACh receptors in the soma and primary neurite. Green fluorescence: fBgtx labeling; red fluorescence: anti-rhodamine phalloidin immunostaining was used to determine ROI for calcium imaging. (B) Live cell imaging of cells expressing the genetically encoded calcium sensor GCaMP5G. ROI within soma and neurite shown via the orange and red dotted lines, respectively. Rows top to bottom: cells pre-treated with Control (0.3% ethanol); Menthol (30μM); α-bungarotoxin (Bgtx) (50nM). Cellular images captured at 6/8/10/12 seconds (s). Nicotine (50μM) was applied at 8-10s. (C) Average fluorescence signal data for soma and neurite ROI imaged for 20 seconds. nâ=â40 cells, **P>0.01â. |
|
|
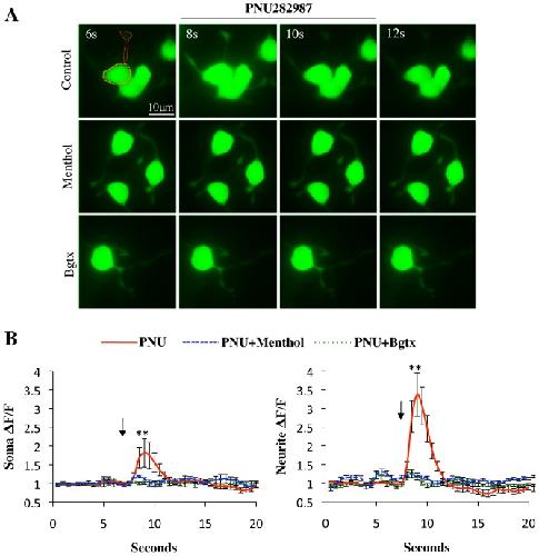
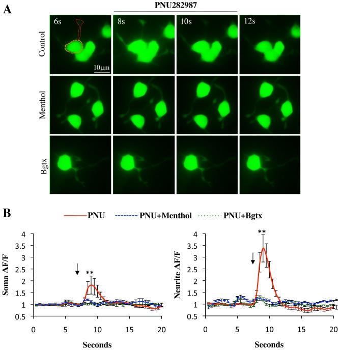
Figure 6. Menthol attenuates α7 nACh receptor calcium signaling.(A) Live cell imaging of cells expressing GCaMP5G. ROI within soma and neurite shown via the organge and red dotted line, respectively. ROI selection is based on co-detection of fBgtx and GCaMP5G as indicated in Fig. 5. Rows top to bottom: cells pre-treated with Control (0.3% ethanol); Menthol (30 µM); α-bungarotoxin (Bgtx) (50 nM). Image frames captured at 6/8/10/12 seconds (s). PNU (10 µM) was applied at 8â10 s. (B) Average fluorescence signal data for soma and neurite ROI imaged for 20 seconds. nâ=â40 cells, **P>0.01â. |
|
|
Figure 7. A multiple sequence alignment and conservation scores obtained with MUSCLE Vr.3.8.31 [30] between the human GABAAR-α1 subunit (UniProt AC: P14867), human α7-nACHR (UniProt AC:P36544 and the muscle nACh receptor subunit chain A ([24]; PDB ID: 2BG9) in (A).The fragment highlights, through the boxed and shaded region, key residue positions from the M3 segment of GABAAR-α1 evaluated by Williams and Akabas [29] for propofol binding. The docking simulation indicates binding of the menthol ligand on muscle nACh receptor residue THR292. This position is indicated by the red triangle and corresponds to the most frequent docking site. High sequence conservation about the binding site with muscle nACh receptor could indicate similar binding site characteristics for α7-nACh receptor. (B) Representative docked configuration for menthol (ZINC ID: 01482164) on the crystal structure of muscle nACh receptor ([24]; PDB ID: 2BG9). 1) Top-down view of nACh receptor with chain A colored in blue, B in red, C in gray, D in orange, and E in yellow. The binding site for the ligand is circled. As the α7-nACh receptor is a homopentamer, this conserved binding site could also be found on all five receptor subunits of the functional receptor. 2) Side-view of the circled binding site. 3) Lowest-energy (−6.15 kcal/mol) configuration, on four of the ten simulations resulting in lowest interaction energies, is shown for the L-menthol ligand. The h-bond that stabilizes the ligand onto the crystal structure is formed at residue THR292 of the muscle nACh receptor chain A (blue) at a distance of 2.21 Å. 4) The second most-frequent configuration for the ligand, corresponding to interaction energy of −5.98 kcal/mol, obtained on two of the top ten simulations. An h-bond with residue LEU250 of chain A (blue) at a distance of 1.97 Å stabilizes this docked configuration. |
|
|
Figure 1. Effect of menthol on α7-nicotinic acetylcholine receptor-mediated ion currents.(A) Records of currents activated by acetylcholine (ACh, 100 µM) in control conditions (left), during co-application of 30 µM menthol and acetylcholine after 10 min pretreatment with 30 µM menthol (middle), and 15 min following menthol washout (right). (B) Time-course of the effect of menthol (100 µM) on the peaks of the acetylcholine-induced currents. Each data point represents the normalized mean ± S.E.M. of 4 to 5 oocytes. Duration of drug application is indicated by the horizontal bar in the figure. (C) Comparison of the extent of inhibition caused by 100 µM of (+), (−), and racemic forms of menthol application for 15 min. Bars represent the means ± S.E.M. from 6 to 7 cells. (D) Comparison of the effect of 30 µM of racemic menthol application for 15 min on the currents activated by 100 µM acetylcholine or 10 µM nicotine. Bars represent the means ± S.E.M. from 5 to 6 cells. |
References [+] :
Ahijevych,
Menthol pharmacology and its potential impact on cigarette smoking behavior.
2004, Pubmed
Ahijevych, Menthol pharmacology and its potential impact on cigarette smoking behavior. 2004, Pubmed
Ahijevych, The role of menthol in cigarettes as a reinforcer of smoking behavior. 2010, Pubmed
Albuquerque, Mammalian nicotinic acetylcholine receptors: from structure to function. 2009, Pubmed
Alimohammadi, Evidence for nicotinic acetylcholine receptors on nasal trigeminal nerve endings of the rat. 2000, Pubmed
Benowitz, Pharmacology of nicotine: addiction, smoking-induced disease, and therapeutics. 2009, Pubmed
Berman, The Protein Data Bank. 2000, Pubmed
Borghuis, Imaging light responses of targeted neuron populations in the rodent retina. 2011, Pubmed
Brody, Up-regulation of nicotinic acetylcholine receptors in menthol cigarette smokers. 2013, Pubmed
Brunzell, Alpha7 nicotinic acetylcholine receptors modulate motivation to self-administer nicotine: implications for smoking and schizophrenia. 2012, Pubmed
Brunzell, Molecular mechanisms underlying the motivational effects of nicotine. 2009, Pubmed
Dessirier, Oral irritant properties of menthol: sensitizing and desensitizing effects of repeated application and cross-desensitization to nicotine. 2001, Pubmed
Eccles, Menthol and related cooling compounds. 1994, Pubmed
Edgar, MUSCLE: multiple sequence alignment with high accuracy and high throughput. 2004, Pubmed
Farco, Menthol--pharmacology of an important naturally medicinal "cool". 2013, Pubmed
Fenster, Upregulation of surface alpha4beta2 nicotinic receptors is initiated by receptor desensitization after chronic exposure to nicotine. 1999, Pubmed , Xenbase
Foulds, Do smokers of menthol cigarettes find it harder to quit smoking? 2010, Pubmed
Galeotti, Menthol: a natural analgesic compound. 2002, Pubmed
Gaudioso, Menthol pain relief through cumulative inactivation of voltage-gated sodium channels. 2012, Pubmed
Giovino, Epidemiology of menthol cigarette use. 2004, Pubmed
Grabus, Nicotine physical dependence in the mouse: involvement of the alpha7 nicotinic receptor subtype. 2005, Pubmed
Hall, Modulation of human GABAA and glycine receptor currents by menthol and related monoterpenoids. 2004, Pubmed , Xenbase
Hall, Cyclohexanol analogues are positive modulators of GABA(A) receptor currents and act as general anaesthetics in vivo. 2011, Pubmed , Xenbase
Hans, Menthol suppresses nicotinic acetylcholine receptor functioning in sensory neurons via allosteric modulation. 2012, Pubmed
Hartzell, Calcium-activated chloride channels. 2005, Pubmed
Hoffman, Menthol cigarette smoking and nicotine dependence. 2011, Pubmed
Hogg, Nicotinic acetylcholine receptors: from structure to brain function. 2003, Pubmed
Humphrey, VMD: visual molecular dynamics. 1996, Pubmed
Irwin, ZINC: a free tool to discover chemistry for biology. 2012, Pubmed
Klasen, The TRPM8 ion channel comprises direct Gq protein-activating capacity. 2012, Pubmed
Lee, Airway irritation and cough evoked by inhaled cigarette smoke: role of neuronal nicotinic acetylcholine receptors. 2007, Pubmed
Macpherson, More than cool: promiscuous relationships of menthol and other sensory compounds. 2006, Pubmed
Marin, Calcium signaling in Xenopus oocyte. 2012, Pubmed , Xenbase
Marks, Effects of chronic nicotine infusion on tolerance development and nicotinic receptors. 1983, Pubmed
Miyazawa, Structure and gating mechanism of the acetylcholine receptor pore. 2003, Pubmed
Morris, AutoDock4 and AutoDockTools4: Automated docking with selective receptor flexibility. 2009, Pubmed
Myers, Kinesin-5 regulates the growth of the axon by acting as a brake on its microtubule array. 2007, Pubmed
Namer, TRPA1 and TRPM8 activation in humans: effects of cinnamaldehyde and menthol. 2005, Pubmed
Nordman, An interaction between α7 nicotinic receptors and a G-protein pathway complex regulates neurite growth in neural cells. 2012, Pubmed
Orhan, Activity of essential oils and individual components against acetyl- and butyrylcholinesterase. 2008, Pubmed
Oz, Functional coupling of human L-type Ca2+ channels and angiotensin AT1A receptors coexpressed in xenopus laevis oocytes: involvement of the carboxyl-terminal Ca2+ sensors. 1998, Pubmed , Xenbase
Oz, Cocaine inhibits cromakalim-activated K+ currents in follicle-enclosed Xenopus oocytes. 2004, Pubmed , Xenbase
Pan, Central mechanisms of menthol-induced analgesia. 2012, Pubmed
Park, Inhibition of acetylcholine-mediated effects by borneol. 2003, Pubmed
Park, Noncompetitive inhibition by camphor of nicotinic acetylcholine receptors. 2001, Pubmed
Picciotto, Molecular mechanisms underlying behaviors related to nicotine addiction. 2013, Pubmed
Ruskin, Chronic menthol attenuates the effect of nicotine on body temperature in adolescent rats. 2008, Pubmed
Sands, Barium permeability of neuronal nicotinic receptor alpha 7 expressed in Xenopus oocytes. 1993, Pubmed , Xenbase
Sanner, Python: a programming language for software integration and development. 1999, Pubmed
Sherkheli, Characterization of selective TRPM8 ligands and their structure activity response (S.A.R) relationship. 2010, Pubmed , Xenbase
Thompson, The structural basis of function in Cys-loop receptors. 2010, Pubmed
Uteshev, α7 nicotinic ACh receptors as a ligand-gated source of Ca(2+) ions: the search for a Ca(2+) optimum. 2012, Pubmed
Wang, Human bronchial epithelial and endothelial cells express alpha7 nicotinic acetylcholine receptors. 2001, Pubmed
Williams, Structural evidence that propofol stabilizes different GABA(A) receptor states at potentiating and activating concentrations. 2002, Pubmed , Xenbase
Willis, Menthol attenuates respiratory irritation responses to multiple cigarette smoke irritants. 2011, Pubmed
Yosipovitch, Effect of topically applied menthol on thermal, pain and itch sensations and biophysical properties of the skin. 1996, Pubmed
Zia, Nicotine enhances expression of the alpha 3, alpha 4, alpha 5, and alpha 7 nicotinic receptors modulating calcium metabolism and regulating adhesion and motility of respiratory epithelial cells. 1997, Pubmed
