Click here to close
Hello! We notice that you are using Internet Explorer, which is not supported by Xenbase and may cause the site to display incorrectly.
We suggest using a current version of Chrome,
FireFox, or Safari.
Proc Natl Acad Sci U S A
2013 Aug 27;11035:14342-7. doi: 10.1073/pnas.1309840110.
Show Gene links
Show Anatomy links
Nonclassical MHC class I-dependent invariant T cells are evolutionarily conserved and prominent from early development in amphibians.
Edholm ES, Albertorio Saez LM, Gill AL, Gill SR, Grayfer L, Haynes N, Myers JR, Robert J.
???displayArticle.abstract???
Human and murine MHC nonclassical class Ib-restricted invariant T (iT) cell subsets, such as invariant natural killer T cells (iNKT) and mucosal-associated invariant T cells, have specialized functions early in immune responses, especially in modulating subsequent adaptive immune responses. Here, we characterize a prominent iT population in the amphibian Xenopus laevis and show the requirement of the class Ib molecule, Xenopus nonclassical gene 10, in its differentiation and function. Using Xenopus nonclassical gene 10 tetramers and RNAi loss of function by transgenesis, we identified a large class Ib-dependent CD8(-)/CD4(-) iT subset in unmanipulated frogs and tadpoles. This population is critical for antiviral immunity during early larval stages when classical MHC class Ia function is suboptimal. Furthermore, in young tadpoles with low class Ia expression, deep sequencing revealed additional preponderant invariant T cell receptor (TCR)α rearrangements, implying other iT cell subsets and a predominant selection process mediated by other class Ib molecules. The restriction and requirement of class Ib molecules for development and antiviral immunity of a mammalian iNKT or mucosal-associated invariant T cell counterpart in the amphibian Xenopus show the importance of iT cells in the emergence and evolution of the adaptive immune system.
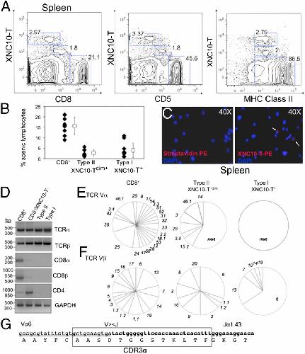
Fig. 1. Identification of XNC10-T+ T-cell populations in the spleen of adult Xenopus. (A) Flow cytometry of live spleen leukocytes isolated from adult Xenopus and stained with XNC10-T and CD8, CD5, or MHC class II-specific mAbs. (B) Percent XNC10-Tbright+ (3.5% ± 3.5), XNC10-Tdim+ (2.5% ± 2.6), and CD8+ cells (15.76% ± 3.9) of total live spleen leukocytes (n = 10 adult outbred Xenopus; mean and SD for each population are shown). (C) Immunofluorescence using XNC10-T on adult Xenopus spleen leukocytes is shown in red; nuclei (blue) were stained with DAPI. (Magnification: 40Ã.) Arrows indicate XNC10-T+ cells. (D) Gene expression profiles of sorted cells from spleen leukocytes. (E and F) TCRα and -β variable segment (V) repertoire (listed by numbers) in sorted populations from inbreed J-strain X. laevis. TCR Vα, n = 35 clones sequences from each population; TCR Vβ, n = 26, 30, and 35 clones, respectively. Data shown are representative of three independent experiments. (G) Nucleotides and amino acids of the invariant CDR3α sequence. Va6 nucleotides are underlined, Jα1.43 nucleotides are bold, and the CDR3α region is boxed.
Fig. 2. Identification of XNC10-T+ cells in the spleens of early developmental stage 53 tadpoles (3 wk). Flow cytometry of spleen leukocytes pooled from either (A) four individuals or (B) one adult and double stained with XNC10-T and CD8 mAb. Data shown are representative of three different experiments.
Fig. 3. XNC10shRNA Tg Xenopus tadpoles have reduced expression of iVα6. Expression of (A) XNC10 or (B) iVα6 in Tg developmental stage 53/54 tadpoles (white box) or age-matched dejellied controls (black box). Results are normalized to an endodgenous control and presented as fold change in expression compared with expression of XNC10 or iVα6 in the skin of Tg tadpoles. All results are presented as mean ± SE (n = 4). *P < 0.05 and **P < 0.005 denote significant differences (Student t test). (C) F0 Tg tadpoles (stage 53, n = 12) or control larvae (stage 53, n = 15) were i.p. infected with 1 à 104 pfu FV3, and survival was monitored daily. Active FV3 infection was verified postmortem by RT-PCR using viral polymerase II on kidney-derived genomic DNA. OB, outbred animals; RQ, relative quantification.
Fig. 4. XNC10shRNA Tg animals have fewer XNC10-T+ cells. (A) Representative image of GFP expression in F0 Tg adult frogs (<10 mo). (B) Flow cytometry analysis of spleen from Tg animal and age-matched dejellied control using XNC10-T and CD8 mAb. Percent XNC10-T+, XNC10-Tdim+, and CD8+ cells are shown in the plot.
Fig. 5. TCRα repertoire in stage 50 tadpoles is limited with several dominant invariant TCR α-chains. (A) CD8+, CD8dim+, and CD8− populations were sorted from spleens of stage 50 inbred J-strain tadpoles (n = 167); potential TCRα repertoire in each population was determined using 5′RACE-PCR and next generation 454 pyrosequencing. The frequency of different Vα families based on >85% nucleotide identity for (B) CD8+, (C) CD8dim, and (D) CD8− is show with n = total reads. The frequency and number of Vα6, Vα22, Vα23, Vα40, Vα41, and Vα45 are indicated in each population. For CD8+, each slice represents a unique Vα family starting with Vα1 and moving clockwise to Vα90. The total CD8+ Vα family repertoire is summarized in Table S6. (C and D) Each of the dominant Vα family clusters was reanalyzed with a >95% nucleotide identity, and Jα gene segment use within each cluster is indicated. Undef indicates no match with >95% sequence identity to any previously identified Jα. FSC-A, forward scatter.
Behar,
Diverse TCRs recognize murine CD1.
1999, Pubmed
Behar,
Diverse TCRs recognize murine CD1.
1999,
Pubmed Bendelac,
CD1 recognition by mouse NK1+ T lymphocytes.
1995,
Pubmed Chinchar,
Family Iridoviridae: poor viral relations no longer.
2009,
Pubmed Chretien,
The T cell receptor beta genes of Xenopus.
1997,
Pubmed
,
Xenbase Diana,
NKT cells: friend or foe during viral infections?
2009,
Pubmed Flajnik,
Changes in the immune system during metamorphosis of Xenopus.
1987,
Pubmed
,
Xenbase Flajnik,
Major histocompatibility complex-encoded class I molecules are absent in immunologically competent Xenopus before metamorphosis.
1986,
Pubmed
,
Xenbase Flajnik,
Comparative genomics of the MHC: glimpses into the evolution of the adaptive immune system.
2001,
Pubmed Flajnik,
A novel type of class I gene organization in vertebrates: a large family of non-MHC-linked class I genes is expressed at the RNA level in the amphibian Xenopus.
1993,
Pubmed
,
Xenbase Goyos,
Remarkable conservation of distinct nonclassical MHC class I lineages in divergent amphibian species.
2011,
Pubmed
,
Xenbase Goyos,
Novel nonclassical MHC class Ib genes associated with CD8 T cell development and thymic tumors.
2009,
Pubmed
,
Xenbase Grubor-Bauk,
Impaired clearance of herpes simplex virus type 1 from mice lacking CD1d or NKT cells expressing the semivariant V alpha 14-J alpha 281 TCR.
2003,
Pubmed Haire,
Structure and diversity of T-lymphocyte antigen receptors alpha and gamma in Xenopus.
2002,
Pubmed
,
Xenbase Hansen,
Patterns of nonclassical MHC antigen presentation.
2007,
Pubmed Houlihan,
Evidence for the expression of non-HLA-A,-B,-C class I genes in the human fetal liver.
1992,
Pubmed Kronenberg,
The unconventional lifestyle of NKT cells.
2002,
Pubmed Lantz,
An invariant T cell receptor alpha chain is used by a unique subset of major histocompatibility complex class I-specific CD4+ and CD4-8- T cells in mice and humans.
1994,
Pubmed Le Bourhis,
Mucosal-associated invariant T cells: unconventional development and function.
2011,
Pubmed Le Bourhis,
Antimicrobial activity of mucosal-associated invariant T cells.
2010,
Pubmed Lefranc,
IMGT unique numbering for immunoglobulin and T cell receptor variable domains and Ig superfamily V-like domains.
2003,
Pubmed Matsuda,
Developmental program of mouse Valpha14i NKT cells.
2005,
Pubmed Nedelkovska,
Effective RNAi-mediated β2-microglobulin loss of function by transgenesis in Xenopus laevis.
2013,
Pubmed
,
Xenbase Porcelli,
Analysis of T cell antigen receptor (TCR) expression by human peripheral blood CD4-8- alpha/beta T cells demonstrates preferential use of several V beta genes and an invariant TCR alpha chain.
1993,
Pubmed Robert,
Comparative and developmental study of the immune system in Xenopus.
2009,
Pubmed
,
Xenbase Salter-Cid,
Expression of MHC class Ia and class Ib during ontogeny: high expression in epithelia and coregulation of class Ia and lmp7 genes.
1998,
Pubmed
,
Xenbase Savage,
The transcription factor PLZF directs the effector program of the NKT cell lineage.
2008,
Pubmed Sidobre,
CD1 tetramers: a powerful tool for the analysis of glycolipid-reactive T cells.
2002,
Pubmed Sköld,
Role of CD1d-restricted NKT cells in microbial immunity.
2003,
Pubmed Treiner,
Selection of evolutionarily conserved mucosal-associated invariant T cells by MR1.
2003,
Pubmed Tyznik,
Cutting edge: the mechanism of invariant NKT cell responses to viral danger signals.
2008,
Pubmed Wesley,
NK cell-like behavior of Valpha14i NK T cells during MCMV infection.
2008,
Pubmed