XB-ART-4798
J Cell Biol
2003 Sep 01;1625:821-32. doi: 10.1083/jcb.200301071.
Show Gene links
Show Anatomy links
U4 snRNA nucleolar localization requires the NHPX/15.5-kD protein binding site but not Sm protein or U6 snRNA association.
Gerbi SA, Borovjagin AV, Odreman FE, Lange TS.
???displayArticle.abstract???
All small nuclear RNAs (snRNAs) of the [U4/U6.U5] tri-snRNP localize transiently to nucleoli, as visualized by microscopy after injection of fluorescein-labeled transcripts into Xenopus laevis oocyte nuclei. Here, we demonstrate that these RNAs traffic to nucleoli independently of one another, because U4 snRNA deleted in the U6 base-pairing region still localizes to nucleoli. Furthermore, depletion of endogenous U6 snRNA does not affect nucleolar localization of injected U4 or U5. The wild-type U4 transcripts used here are functional: they exhibit normal nucleocytoplasmic traffic, associate with Sm proteins, form the [U4/U6] di-snRNP, and localize to nucleoli and Cajal bodies. The nucleolar localization element (NoLE) of U4 snRNA was mapped by mutagenesis. Neither the 5'-cap nor the 3'-region of U4, which includes the Sm protein binding site, are essential for nucleolar localization. The only region in U4 snRNA required for nucleolar localization is the 5'-proximal stem loop, which contains the binding site for the NHPX/15.5-kD protein. Even mutation of just five nucleotides, essential for binding this protein, impaired U4 nucleolar localization. Intriguingly, the NHPX/15.5-kD protein also binds the nucleolar localization element of box C/D small nucleolar RNAs, suggesting that this protein might mediate nucleolar localization of several small RNAs.
???displayArticle.pubmedLink??? 12939253
???displayArticle.pmcLink??? PMC2172826
???displayArticle.link??? J Cell Biol
Species referenced: Xenopus laevis
Genes referenced: coil pc snu13 tbx2
???attribute.lit??? ???displayArticles.show???
|
|
Figure 1. Nucleolar localization of U4 and U5 snRNAs does not depend on U6 snRNA. Fluorescein-labeled U4 or U5 snRNA were injected into the nuclei of Xenopus oocytes that were depleted of endogenous U6 snRNA using antisense oligonucleotides. (a) Northern blot analysis of RNA from U6-depleted oocyte nuclei demonstrated the absence of endogenous U6 snRNA, in contrast to the presence of endogenous U3 snoRNA (control). (b) Injection of U4 or U5 snRNAs into U6-depleted oocyte nuclei resulted in nucleolar labeling (FL, green) 1.5 h later, showing that U4 and U5 nucleolar localization is independent from U6. The multiple nucleoli present in Xenopus oocyte nuclei are visualized in nucleolar preparations by phase contrast (PC) and can be distinguished from other nuclear bodies by the staining of rDNA (DAPI, blue) located only in nucleoli. Bar, 10 μM. |
|
|
Figure 2. Sequence and mutations of U4 snRNA. The structure of chicken UB4 snRNA is shown with sites of 2'-O-methylation and pseudouridylation indicated (modified after Tycowski et al., 1998 for human U4A). The 3â²-end is extended by three nucleotides not removed by processing from some U4 isoforms (Hoffman et al., 1986). Most mutations designed for this work were deletions covering the nucleotides indicated by lines. The site of base pairing with U6 in the di-snRNP (dashed line) was deleted in mutant Î1â18/56â63. Nucleotides within the binding domain (dotted) for the NHPX/15.5-kD protein that are essential for NHPX/15.5-kD protein interaction (Nottrott et al., 1999) are shaded and were substituted in the present work (ÎNHPX/15.5 kD) as indicated. The Sm protein-binding site was mutated either by substitution of two nucleotides (3/4Sm) or the entire sequence (subSm). |
|
|
Figure 3. Nucleolar localization of U4 snRNA mutated in various positions throughout the molecule. Wild-type or mutated fluorescein-labeled U4 snRNA transcripts were injected into the nuclei of Xenopus oocytes. U4 snRNA deleted in the sites for base pairing with U6 (Î1â18/56â63), carrying other deletions (Î64â84, Î85â117), or deleted in the 3â²-area containing the Sm protein binding site (Î118â145), retained the ability to localize to nucleoli (FL-green). In contrast, a deletion of the 5â²-proximal stem loop (Î19â55) completely abolished nucleolar localization, indicating that this sequence included a nucleolar localization element (NoLE). Bar, 10 μM. Other details as in Fig. 1. |
|
|
Figure 4. Nucleolar localization of U4 snRNA requires the NHPX/15.5-kD protein binding region but not the Sm protein binding site or the 5â²-cap structure. The nucleolar localization assay was performed to compare nucleolar localization of U4 mutated in the Sm binding site (U4 subSm) with U4 substituted in nucleotides essential for binding the NHPX/15.5-kD protein (U4 ÎNHPX/15.5 kD). U4 association with Sm proteins is not required for nucleolar localization. In contrast, mutation of the NHPX/15.5-kD protein binding site impaired nucleolar localization of U4 snRNA. Nucleolar localization is independent of the 5â²-cap structure because capping of U4 with a syntheticâA cap instead of a G cap still allowed nucleolar localization of wild-type or mutant U4 snRNA. Bar, 10 μM. Other details as in Fig. 1. |
|
|
Figure 5. Stability of wild-type and mutated U4 snRNA. 32P-labeled U4 snRNA (mutants or wild type) were injected into oocyte nuclei; nuclear RNA was isolated and analyzed by 8% polyacrylamide, 8 M urea gel electrophoresis (PAGE). The top panel shows the controls (sample recovery immediately after injection, 0 h), the bottom panel shows the short-term stability at 1.5 h (the time when localization assays were performed). To determine the stability of the various RNAs after nuclear injection, 32P-labeled U2 snRNA was coinjected and served as an internal control to normalize for any differences in injection or recovery of the samples. The relative RNA stability is the ratio [(U4 RNA transcript/U2 after incubation)/(U4 RNA transcript/U2 at 0 h)]. All the mutants are stable at the 1.5-h time point used for analysis of nucleolar localization. |
|
|
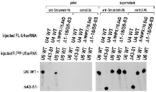
Figure 6. The NoLE mutant of U4 snRNA can form a [U4/U6] snRNP. U4 snRNA transcripts (labeled with fluorescein-UTP) and U6 snRNA (co-labeled with [32P]UTP and fluorescein-UTP) were coinjected into Xenopus oocyte nuclei depleted of endogenous U4 and U6 snRNA. After 4 h of incubation, the ability of the in vitro transcripts to form a [U4/U6] snRNP was analyzed by immunoprecipitation from nuclear lysate with anti-Sm protein antibody. Equivalents of 10 nuclei/sample of the precipitated RNA (pellet) and 0.1 nuclei/sample of the supernatant (control for equal amounts injected) were analyzed by PAGE. U4/U6 snRNP assembly occurs between wild-type U4 snRNA (U4 WT) and wild-type U6 snRNA (U6 WT), and even the U4 NoLE mutant (ÎNHPX/15.5 kD) retains the ability to coprecipitate U6 snRNA. Di-snRNP formation was disrupted in mutant U4 (Î1â18/ 56â63) or mutant U6 (Î43â81) that lack the sites for U4-U6 base pairing. No immunoprecipitation occurred when using beads coupled to control antibody. The supernatant lanes demonstrate that equal amounts of U6 transcript were used in the various immunoprecipitations. |
|
|
Figure 7. U4 wild-type snRNA but not the NoLE mutants associate with the endogenous counterpart of the human NHPX/15.5-kD protein in Xenopus. The ability of U4 transcripts (labeled with [32P]UTP) to bind to the NHPX/15.5-kD protein was analyzed by immunoprecipitation from either (a) HeLa cell nuclear lysate or (b) Xenopus oocyte nuclear lysate using an antiâ human NHPX/15.5-kD protein antiserum. After immunoprecipitation, either the total precipitate or 1/100 of the supernatant (control for equal amounts injected) were analyzed by PAGE. The NHPX/15.5-kD protein from Hela cells as well as from Xenopus can bind to wild-type U4 snRNA (U4 WT) in vitro transcripts and with slightly less efficiency to U4 mutated in the Sm site (subSm). In contrast, the NoLE mutants with a deletion of the entire 5â²-proximal stem loop (Î19â55) or with substitution in five conserved nucleotides (ÎNHPX/15.5 kD) shown to be essential for binding the NHPX/15.5-kD protein (Nottrott et al., 1999) are not precipitated. U4 snRNA after deletion of sequences that base pair with U6 snRNA (Î1â18/56â63), which still carried the 5â²-proximal stem loop, could still be recognized and precipitated by the antibody although the signals obtained were slightly reduced (b, bottom). Only background signals were observed with control beads coupled with preimmune serum. The supernatant lanes show that equal amounts of U4 were used in the various immunoprecipitations. (c) Immunostaining of a nuclear preparation of Xenopus oocyte nuclei was performed using rabbit anti-NHPX/15.5-kD antiserum, rabbit anticoilin antiserum (as a control for staining of Cajal bodies) or rabbit preimmune serum (as a negative control). The goat antiârabbit secondary antibody was coupled to Alexa 594 (red signals). Nucleoli contain rDNA (DAPI, blue) and can be distinguished from Cajal bodies that lack rDNA and, thus, are not stained by DAPI. Moreover, Cajal bodies are often associated with B-snurposomes (Gall et al., 1999 and references therein). Coilin was detected in Cajal bodies, whereas the antiâNHPX/15.5-kD antiserum stained Cajal bodies uniformly and also stained nucleoli (arrowheads in phase contrast [PC] and immunofluorescence [FL] panels) in a more spotted manner, suggesting that the endogenous counterpart of the human NHPX/15.5-kD protein is located in Xenopus Cajal bodies and nucleoli. The control serum did not stain any structure in the nuclear spread. Bar, 10 μm. |
|
|
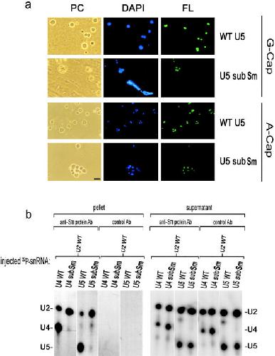
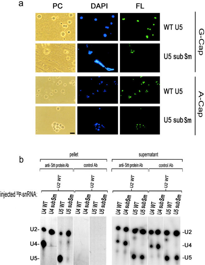
Figure 8. Nucleolar localization of U5 snRNA does not depend on the 5â²-cap structure and can occur after mutation of the Sm protein binding site. (a) Mutational analysis of U5 snRNA was performed to determine if the Sm protein binding site is essential for nucleolar localization. No major differences in nucleolar signals from wild-type U5 were observed for U5 subSm, carrying a substitution of the entire Sm binding site. Nucleolar localization was comparable for wild-type and subSm U5 snRNA capped with an A cap instead of a G cap. Thus, the Sm site and nature of the 5â²-cap are not essential NoLEs for U5 snRNA, consistent with data for U4 snRNA (Fig. 4). Bar, 10 μM. Other details as in Fig. 1. (b) The ability of the synthetic RNA transcripts used here to associate with Sm proteins was analyzed. U4 or U5 snRNAs (co-labeled with [32P]UTP and fluorescein-UTP) were injected into Xenopus oocyte nuclei. After 4 h of incubation, immunoprecipitation from nuclear lysates was performed with an anti-Sm protein antibody. Coinjection of labeled wild-type U2 snRNA served as an internal control. The equivalent of five nuclei/sample of the immunoprecipitated RNA (pellet) and 0.2 nuclei/sample of the supernatant (control for equal amounts injected) were analyzed on a denaturing gel. Wild-type U2, U4, and U5 snRNAs can be immunoprecipitated with an anti-Sm antibody, unlike U4 and U5 mutants with substitution (subSm) of the Sm site. No immunoprecipitation occurred when using beads coupled to control antibody. |
|
|
Figure 9. Localization of U4 snRNA to nucleoli and Cajal bodies after cytoplasmic and nuclear injections. Fluorescein-labeled synthetic transcripts of wild-type U4 snRNA (WT U4), a U4 mutant unable to base pair with U6 snRNA (Δ1–18/56–63), the NoLE mutant of U4 (ΔNHPX/15.5 kD), or wild-type U3 snoRNA (WT U3) were injected into Xenopus oocytes. Either 5 h after cytoplasmic injection or 1.5 h after nuclear injection, nuclear spreads were prepared and analyzed by phase contrast (PC) or fluorescence microscopy (FL, green). Nucleoli can be distinguished from other nonchromosomal nuclear bodies because they contain rDNA visualized by staining (DAPI, blue). Cajal bodies are indicated by arrows; they do not contain rDNA (DAPI negative) and often are associated with B-snurposomes (Gall et al., 1999 and references therein). After cytoplasmic injection, both wild-type U4 as well as mutant Δ1–18/56–63 localize weakly to nucleoli (compare DAPI with FL) and exhibit a much stronger preference to localize to Cajal bodies (arrows). The same observations were made for U5 snRNA (Lange, 2003). In contrast, U4 NoLE mutant ΔNHPX/15.5 kD does not reveal any signals in either nuclear compartment. U3 snoRNA after cytoplasmic injection strongly stained nucleoli but not Cajal bodies, unlike the pattern for U4 or U5. After nuclear injection, as shown before (Fig. 3), wild-type U4 and mutant Δ1–18/56–63 preferentially localized to nucleoli which are stained strongly (compare DAPI with FL); Cajal bodies are stained weakly and indicated by arrows (no DAPI signal). U3 snoRNA, similar to U4 snRNA after injection into Xenopus oocyte nuclei, can weakly stain Cajal bodies but strongly localizes to nucleoli (Lange and Gerbi, 2000). A synthetic negative control RNA after nuclear or cytoplasmic injection did not stain either nucleoli or Cajal bodies (Lange and Gerbi, 2000; Lange, 2003). Bar, 10 μm. |
References [+] :
Behrens,
Immunoaffinity purification of a [U4/U6.U5] tri-snRNP from human cells.
1991, Pubmed
Behrens, Immunoaffinity purification of a [U4/U6.U5] tri-snRNP from human cells. 1991, Pubmed
Bell, p110, a novel human U6 snRNP protein and U4/U6 snRNP recycling factor. 2002, Pubmed
Bertrand, Nucleolar localization of early tRNA processing. 1998, Pubmed
Carmo-Fonseca, Transcription-dependent colocalization of the U1, U2, U4/U6, and U5 snRNPs in coiled bodies. 1992, Pubmed
Darzacq, Cajal body-specific small nuclear RNAs: a novel class of 2'-O-methylation and pseudouridylation guide RNAs. 2002, Pubmed , Xenbase
Dignam, Accurate transcription initiation by RNA polymerase II in a soluble extract from isolated mammalian nuclei. 1983, Pubmed
Fischer, Diversity in the signals required for nuclear accumulation of U snRNPs and variety in the pathways of nuclear transport. 1991, Pubmed , Xenbase
Fischer, Nuclear transport of U1 snRNP in somatic cells: differences in signal requirement compared with Xenopus laevis oocytes. 1994, Pubmed , Xenbase
Gall, Assembly of the nuclear transcription and processing machinery: Cajal bodies (coiled bodies) and transcriptosomes. 1999, Pubmed , Xenbase
Ganot, Nucleolar factors direct the 2'-O-ribose methylation and pseudouridylation of U6 spliceosomal RNA. 1999, Pubmed
Gerbi, All small nuclear RNAs (snRNAs) of the [U4/U6.U5] Tri-snRNP localize to nucleoli; Identification of the nucleolar localization element of U6 snRNA. 2002, Pubmed , Xenbase
Gerbi, Ribosome biogenesis: role of small nucleolar RNA in maturation of eukaryotic rRNA. 2001, Pubmed
Gerbi, The nucleolus: a site of ribonucleoprotein maturation. 2003, Pubmed
Hoffman, Structural and functional analysis of chicken U4 small nuclear RNA genes. 1986, Pubmed , Xenbase
Izaurralde, RNA export. 1995, Pubmed
Jarmolowski, The determinants for Sm protein binding to Xenopus U1 and U5 snRNAs are complex and non-identical. 1993, Pubmed , Xenbase
Jarrous, Localization in the nucleolus and coiled bodies of protein subunits of the ribonucleoprotein ribonuclease P. 1999, Pubmed
Kazmaier, Functional characterization of X. laevis U5 snRNA genes. 1987, Pubmed , Xenbase
Kiss, Small nucleolar RNA-guided post-transcriptional modification of cellular RNAs. 2001, Pubmed
Konarska, Association of U2, U4, U5, and U6 small nuclear ribonucleoproteins in a spliceosome-type complex in absence of precursor RNA. 1988, Pubmed
Lange, Box H and box ACA are nucleolar localization elements of U17 small nucleolar RNA. 1999, Pubmed , Xenbase
Lange, Transient nucleolar localization Of U6 small nuclear RNA in Xenopus Laevis oocytes. 2000, Pubmed , Xenbase
Lerner, Monoclonal antibodies to nucleic acid-containing cellular constituents: probes for molecular biology and autoimmune disease. 1981, Pubmed , Xenbase
Leung, In vivo analysis of NHPX reveals a novel nucleolar localization pathway involving a transient accumulation in splicing speckles. 2002, Pubmed
Mattaj, Cap trimethylation of U snRNA is cytoplasmic and dependent on U snRNP protein binding. 1986, Pubmed , Xenbase
Mitchell, A box H/ACA small nucleolar RNA-like domain at the human telomerase RNA 3' end. 1999, Pubmed
Mouaikel, Hypermethylation of the cap structure of both yeast snRNAs and snoRNAs requires a conserved methyltransferase that is localized to the nucleolus. 2002, Pubmed
Nottrott, Functional interaction of a novel 15.5kD [U4/U6.U5] tri-snRNP protein with the 5' stem-loop of U4 snRNA. 1999, Pubmed
Pederson, The plurifunctional nucleolus. 1998, Pubmed
Pillai, Purified U7 snRNPs lack the Sm proteins D1 and D2 but contain Lsm10, a new 14 kDa Sm D1-like protein. 2001, Pubmed
Rader, A conserved Lsm-interaction motif in Prp24 required for efficient U4/U6 di-snRNP formation. 2002, Pubmed
Raghunathan, A spliceosomal recycling factor that reanneals U4 and U6 small nuclear ribonucleoprotein particles. 1998, Pubmed
Sleeman, Newly assembled snRNPs associate with coiled bodies before speckles, suggesting a nuclear snRNP maturation pathway. 1999, Pubmed
Sleeman, snRNP protein expression enhances the formation of Cajal bodies containing p80-coilin and SMN. 2001, Pubmed
Staley, Mechanical devices of the spliceosome: motors, clocks, springs, and things. 1998, Pubmed
Stanĕk, Targeting of U4/U6 small nuclear RNP assembly factor SART3/p110 to Cajal bodies. 2003, Pubmed
Tycowski, Modification of U6 spliceosomal RNA is guided by other small RNAs. 1998, Pubmed , Xenbase
Vankan, Roles of U4 and U6 snRNAs in the assembly of splicing complexes. 1992, Pubmed , Xenbase
Vankan, Domains of U4 and U6 snRNAs required for snRNP assembly and splicing complementation in Xenopus oocytes. 1990, Pubmed , Xenbase
Verheggen, Box C/D small nucleolar RNA trafficking involves small nucleolar RNP proteins, nucleolar factors and a novel nuclear domain. 2001, Pubmed
Vidovic, Crystal structure of the spliceosomal 15.5kD protein bound to a U4 snRNA fragment. 2000, Pubmed
Wassarman, Interactions of small nuclear RNA's with precursor messenger RNA during in vitro splicing. 1992, Pubmed
Watkins, A common core RNP structure shared between the small nucleoar box C/D RNPs and the spliceosomal U4 snRNP. 2000, Pubmed
Will, Spliceosomal UsnRNP biogenesis, structure and function. 2001, Pubmed
Will, Protein functions in pre-mRNA splicing. 1997, Pubmed
Wu, The Sm binding site targets U7 snRNA to coiled bodies (spheres) of amphibian oocytes. 1996, Pubmed , Xenbase
Yu, Internal modification of U2 small nuclear (sn)RNA occurs in nucleoli of Xenopus oocytes. 2001, Pubmed , Xenbase
Yu, Modifications of U2 snRNA are required for snRNP assembly and pre-mRNA splicing. 1998, Pubmed , Xenbase
