XB-ART-47965
J Neurosci
2013 Aug 21;3334:13621-38. doi: 10.1523/JNEUROSCI.1520-13.2013.
Show Gene links
Show Anatomy links
Signals governing the trafficking and mistrafficking of a ciliary GPCR, rhodopsin.
Lodowski KH, Lee R, Ropelewski P, Nemet I, Tian G, Imanishi Y.
???displayArticle.abstract???
Rhodopsin is a cilia-specific GPCR essential for vision. Rhodopsin mislocalization is associated with blinding diseases called retinal ciliopathies. The mechanism by which rhodopsin mislocalizes in rod photoreceptor neurons is not well understood. Therefore, we investigated the roles of trafficking signals in rhodopsin mislocalization. Rhodopsin and its truncation mutants were fused to a photoconvertible fluorescent protein, Dendra2, and expressed in Xenopus laevis rod photoreceptors. Photoconversion of Dendra2 causes a color change from green to red, enabling visualization of the dynamic events associated with rhodopsin trafficking and renewal. We found that rhodopsin mislocalization is a facilitated process for which a signal located within 322-326 aa (CCGKN) is essential. An additional signal within 327-336 aa further facilitated the mislocalization. This collective mistrafficking signal confers toxicity to rhodopsin and causes mislocalization when the VXPX cilia-targeting motif is absent. We also determined that the VXPX motif neutralizes this mistrafficking signal, enhances ciliary targeting at least 10-fold, and accelerates trafficking of post-Golgi vesicular structures. In the absence of the VXPX motif, mislocalized rhodopsin is actively cleared through secretion of vesicles into the extracellular milieu. Therefore, this study unveiled the multiple roles of trafficking signals in rhodopsin localization and renewal.
???displayArticle.pubmedLink??? 23966685
???displayArticle.pmcLink??? PMC3755712
???displayArticle.link??? J Neurosci
???displayArticle.grants??? [+]
DK007319 NIDDK NIH HHS , EY011373 NEI NIH HHS , EY020826 NEI NIH HHS , R01 EY020826 NEI NIH HHS , P30 EY011373 NEI NIH HHS , T32 EY007157 NEI NIH HHS , T32 DK007319 NIDDK NIH HHS
Species referenced: Xenopus laevis
Genes referenced: atp1a1 eea1 gprc6a lamp1 rho rho.2 tbx2
???displayArticle.antibodies??? Atp1a1 Ab3 Rho Ab3
???attribute.lit??? ???displayArticles.show???
|
|
Figure 1. Schematic showing rhodopsin and its constructs used in the experiments. A, Secondary structure of rhodopsin. The region around the C terminus (boxed) was dissected by generating the constructs listed in B. B, Ten rhodopsin constructs were designed to assess the roles of trafficking signals. The location of Dend2 (green oval) with respect to additions and deletions of amino acid residues is shown. ETSQVAPA is the 1D4 tag after Dend2 in Rho-Dend2-1D4, RhoQ344Ter-Dend2-1D4, and Rho1-316-Dend2-1D4. Dend2 is not drawn to scale. |
|
|
Figure 2. RhoQ344Ter-Dend2 is predominantly mislocalized to IS membrane structures. A–C, Localization of Rho-Dend2 (A), Rho-Dend2-1D4 (B), and RhoQ344Ter-Dend2 (C). Rho-Dend2 and Rho-Dend2-1D4 were predominantly localized to the OS, whereas RhoQ344Ter-Dend2 mislocalized to the distal IS plasma membrane (arrow) and calyceal processes (arrowhead). D, E, RhoQ344Ter-Dend2 (green) colocalizes with Na+/K+ ATPase (red) in the distal IS plasma membrane (yellow, arrow) and calyceal processes (yellow, arrowhead; D), whereas Rho-Dend2-1D4 does not (E). F, Disk membranes are robustly stained with wheat germ agglutinin (red), so weak disk membrane labeling by RhoQ344Ter-Dend2 is not due to a disk morphogenesis defect. G, RhoQ344Ter-Dend2 (green) partially colocalizes with the Golgi marker β-1,4-galactosyltransferase 1 (1-61) fused to mTurquoise (red, arrow) introduced by transgenesis. Colocalization is represented by yellow. H, RhoQ344Ter-Dend2 (green) partially colocalizes with the lysosome marker LAMP1 (red) in IS vesicles (yellow, arrow) and calyceal processes (yellow, arrowheads). An asterisk indicates a rod cell that did not express RhoQ344Ter-Dend2. LAMP1 does not accumulate to the calyceal processes in negative cells. I, RhoQ344Ter-Dend2 (green) partially colocalizes with the endosome marker EEA1 (red) in IS vesicles (yellow, arrow). Dend2 was not photoconverted and exhibits only green fluorescence. Images are maximum projections of optical slices (A–C, F, G) or single confocal images (D, E, H, I). Images are of live, unfixed retinas (A–C). Animals were 9–10 d old (A–C, F–I) or 21–22 d old (D, E). Scale bars, 10 μm. |
|
|
Figure 3. Mislocalization of RhoQ344Ter-Dend2 to IS plasma membrane structures. A–D, Immunoelectron microscopy of RhoQ344Ter-Dend2 in rods reveals that the following structures are heavily decorated with gold-particle-labeled antibodies and are therefore regions of RhoQ344Ter-Dend2 enrichment: distal IS plasma membrane (A, B, arrows) and calyceal process (A, B, arrowheads); Golgi apparatus and vesicles of the IS (C, arrows) and extracellular vesicles (D, arrows). Animals were 14–15 d old. Scale bars: A, C, D, 1 μm; B, 0.5 μm. |
|
|
Figure 4. The VXPX motif enhances rhodopsin's enrichment to the OS disks. A, OS concentrations are higher in the presence (Rho-Dend2-1D4 and Rho-Dend2) than in the absence (RhoQ344Ter-Dend2, Rho316-Dend2, and Rho326-Dend2) of the VXPX motif. The OS concentrations of Rho-Dend2-1D4, Rho-Dend2, Rho316-Dend2, and Rho326-Dend2 are significantly higher than that of RhoQ344Ter-Dend2 (p < 0.001 by MWRST, indicated by four small asterisks). The OS concentration of Rho316-Dend2 was significantly higher than the OS concentration of Rho326-Dend2 (p < 0.001 by MWRST, indicated by a bracket plus a large asterisk). B, Scatter plot reveals the relationship between protein expression level (IS + OS; x-axis) and OS disk concentration (y-axis) in individual cells (each dot represents a single cell). A.I., arbitrary intensity units. Rho-Dend2-1D4 and Rho-Dend2 are expressed at high levels in a large fraction of cells (high), but RhoQ344Ter-Dend2 is expressed only at low levels (low). Even in the low expression range, the OS concentrations of Rho-Dend2-1D4 and Rho-Dend2 are higher than that of RhoQ344Ter-Dend2 (black rectangle). Animals were 9–10 d old. |
|
|
Figure 5. Identification of a secondary mistrafficking signal in rhodopsin. A–H, The localization patterns of rhodopsin mutants (A–G) and MyrPalm-Dend2, a lipidated Dend2 designed to localize to membranes (H). Rho1-310-Dend2 (A), Rho1-316-Dend2 (B), and Rho1-321-Dend2 (C) localize predominantly to the OS, indicating that a secondary mistrafficking signal is missing in these mutants. D, E, Rho1-326-Dend2 mislocalizes to the calyceal processes (D, arrow), and Rho1-336-Dend2 mislocalized further to the calyceal processes and other region of IS plasma membrane (E). Therefore, Rho1-326-Dend2 and Rho1-336-Dend2 contain a mistrafficking signal. F, Rho1-316-Dend2-1D4 is predominantly localized in the OS. G, RhoQ344Ter-Dend2-1D4 mislocalizes to the distal IS plasma membrane and calyceal processes, so the mistrafficking signal is active. H, MyrPalm-Dend2 localized randomly to both the IS and OS, demonstrating that there is no unique trafficking signal contained in Dend2. Images are maximum projections of optical slices. Images are of live, unfixed retinas. Animals were 9–10 d old. Scale bar, 10 μm. |
|
|
Figure 6. Effects of the primary VXPX motif and secondary mistrafficking signal on total protein expression and OS concentration in rod cells. A, B, Scatter plots reveal the relationship between protein expression levels (IS + OS; x-axis) and OS disk concentration (y-axis) in individual cells (each dot represents a single cell). A.I., arbitrary intensity units. A, The OS concentrations of Rho1-316-Dend2 and Rho-Dend2 are higher than those of RhoQ344Ter-Dend2 and Rho1-326-Dend2, in which the mistrafficking signal is active. B, The 1D4 signal (containing the VXPX motif) can enhance the OS concentration and expression level in the absence of the mistrafficking signal (compare Rho1-316-Dend2-1D4 and Rho1-316-Dend2), but does not enhance the expression level when the mistrafficking signal is active (RhoQ344Ter-Dend2-1D4). The bottom left corner of the plots on the left (within the black rectangles) are enlarged on the right. Animals were 9–10 d old. |
|
|
Figure 7. Mislocalized rhodopsin is renewed. A, Schematic showing the photoconversion technique in a rod photoreceptor cell. The Dend2 fusion protein is green (Aa), but converts to red (Ab) after photoconversion. Because this conversion is irreversible, old proteins stay red. Newly synthesized proteins (Ac, green) are trafficked to their destination (Ad). B, C, Newly synthesized Rho-Dend2-1D4 (green) at the base of the OS 2 d (B) and 6 d (C) after photoconversion, with old Rho-Dend2-1D4 (red) at the tip. The gradual renewal of proteins from 2 d (D, yellow regions indicated by arrows) to 6 d (E, green regions indicated by arrows) after photoconversion in RhoQ344Ter-Dend2. F, G, Two days after photoconversion in RhoQ344Ter-Dend2, vesicles were loaded with a mixture of old (red) and new (green) proteins (F, white box, yellow) whereas 6 d after photoconversion, they were occupied with new proteins (G, white boxes, green). Green is nonphotoconverted, new Dend2; red is photoconverted, old Dend2. Images are maximum projections of optical slices. Images are of live, unfixed retinas. Animals were 9–10 d old at time of photoconversion. Scale bar, 10 μm. |
|
|
Figure 8. Attenuated mislocalization of RhoQ344Ter-Dend2 in aged animals. A–C, Two localization patterns in older RhoQ344Ter-Dend2: OS-predominant localization (A) and mislocalization to the distal IS plasma membrane, calyceal processes, and IS (B). C, Both patterns are seen in one retina, with the majority of cells having little mislocalized protein. Green is nonphotoconverted Dend2. Images are maximum projections of optical slices. Images are of live, unfixed retinas. Animals were 21–22 d old. Scale bars, 10 μm. |
|
|
Figure 9. Attenuated mislocalization is concomitant with a downregulation of RhoQ344Ter-Dend2. A–D, Six days after photoconversion, relationships among the synthesis, mislocalization, and vesicle release of RhoQ344Ter-Dend2 were studied. A, Three cell types in one retina are seen: a cell with robust mislocalization in which more new proteins are mislocalized in the calyceal processes and IS (arrow, highlighted in B), a cell with intermediate mislocalization in which less new protein is delivered to the IS plasma membrane (solid arrowhead, highlighted in C), and a cell with marginal mislocalization in which new proteins were not delivered to the IS plasma membrane (asterisk, highlighted in D). Red, yellow, and green vesicles surround the cell with more new protein (B), yellow-red vesicles surround the cell with less new protein (C), and no vesicles surround the cell with a marginal level of new protein (D). The presence of vesicles indicates the cells are still actively clearing mislocalized RhoQ344Ter-Dend2. E, The green channel from A is depicted to highlight cells with more (arrows) or less (asterisks) new protein. F, Differential fluorescence levels of the image in E are shown on the z-axis of a surface plot to reveal the cells with more new proteins (arrows) and fewer new proteins (asterisks). Green is nonphotoconverted Dend2 and red is photoconverted Dend2. Yellow-red color indicates coexistence of old and new Dend2. Images are maximum projections of optical slices. Images are of live, unfixed retinas. Animals were 21–22 d old at the time of photoconversion. Scale bars, 10 μm. |
|
|
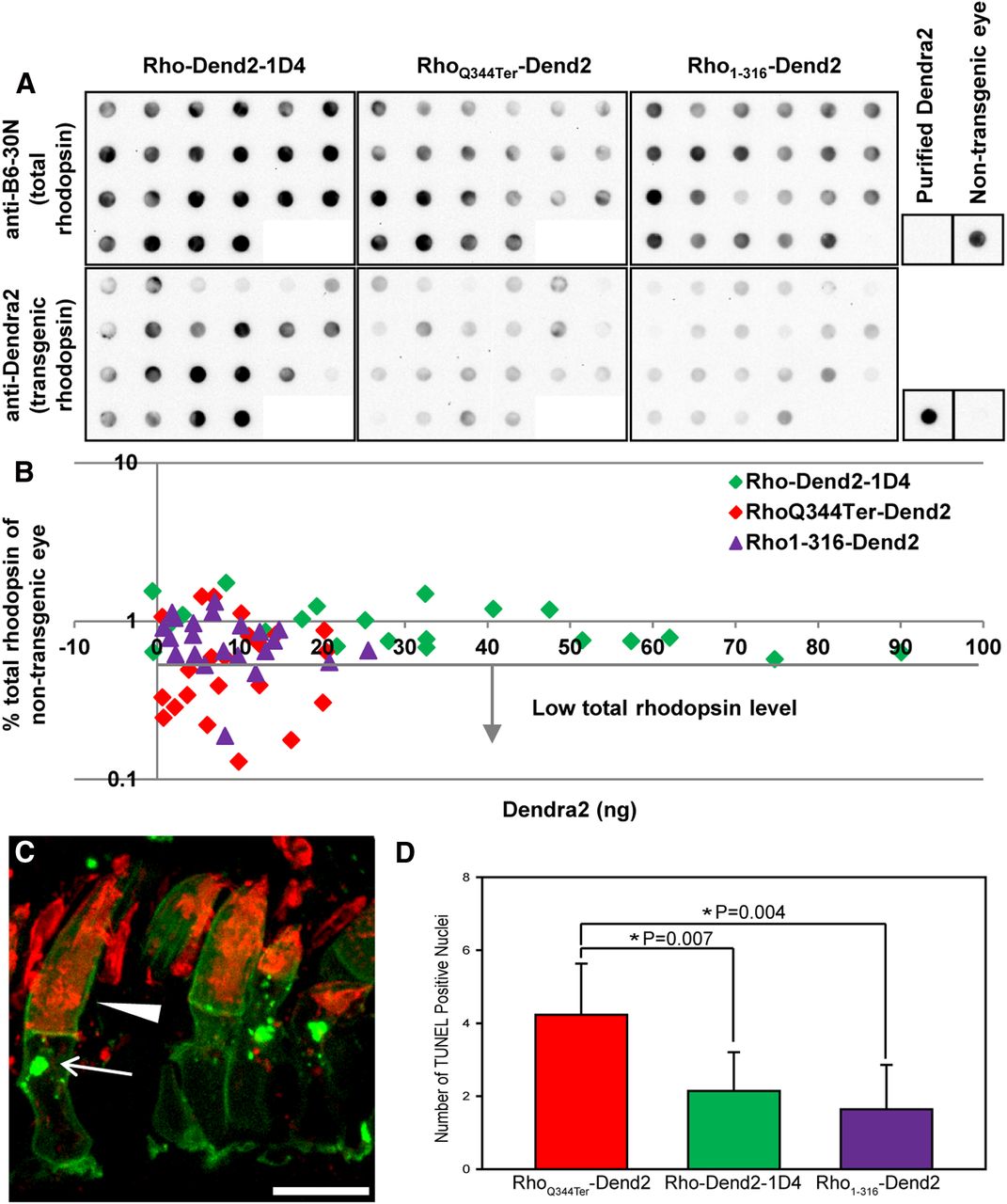
Figure 10. Dot blot and TUNEL analysis of mutant rhodopsin toxicity. A, Dot blot analysis of individual transgenic eyes. The density of the dots reveals the relative amount of total rhodopsin (endogenous + transgenic, top three panels) or transgenic rhodopsin (bottom three panels) in each eye. Nontransgenic eyes and purified recombinant Dend2 protein were included as controls. B, The expression level of Dend2-fused transgene product (x-axis) and level of total rhodopsin (y-axis) were quantified and plotted for individual transgenic tadpole eyes expressing Rho-Dend2-1D4, RhoQ344Ter-Dend2, or Rho1-316-Dend2. The expression of RhoQ344Ter-Dend2 caused a decrease in the level of total rhodopsin (dots below the horizontal line with the arrow), whereas the expression of Rho-Dend2-1D4 did not, indicating that RhoQ344Ter-Dend2 is toxic. Removal of the secondary mistrafficking signal in Rho1-316-Dend2 lessened this toxic effect, because only a minor fraction of eyes had low total rhodopsin levels (dots below the horizontal line with the arrow). The x-axis represents the quantity for 1/50 of one eye. C, Endogenous X. laevis rhodopsin was labeled with 11D5 antibody (red) that recognizes the extreme C terminus (Deretic and Papermaster, 1991). This antibody does not label RhoQ344Ter-Dend2, which lacks the extreme C terminus. RhoQ344Ter-Dend2 (green) does not colocalize with endogenous rhodopsin in the plasma membrane (arrowhead) or intracellular structures (arrow), suggesting that they are not cotrafficked. Nonuniform labeling of OS is due to poor penetration of antibodies into densely packed disk membranes, as described previously (Tam et al., 2006). D, TUNEL staining for apoptotic cells. A significant increase in the number of TUNEL-positive nuclei was seen in RhoQ344Ter-Dend2 compared with Rho-Dend2-1D4 (p = 0.007), whereas a significant decrease was seen in Rho1-316-Dend2 compared with RhoQ344Ter-Dend2 (p = 0.004). Image is a maximum projection of optical slices. Animals were 14â15 d old. Scale bar, 10 μm. |
|
|
Figure 11. Slow trafficking of RhoQ344Ter-Dend2 in the IS. A, B, Live imaging reveals that newly synthesized (green) Rho-Dend2-1D4 (A) and RhoQ344Ter-Dend2 (B) appear first in the IS within 30 min of photoconversion. C, D, Live imaging reveals newly synthesized Rho-Dend2-1D4 (green) is delivered to the OS disks (arrows) 1.5 h after photoconversion. Small IS punctate structures are separate (D, arrowheads) or clustered together (D, asterisks), indicating that they may be waypoints for rhodopsin. D, Image was overexposed to see IS structures. E, F, Live imaging shows the OS-directed movements of RTCs (arrows) and nonvectorial movements of IS vesicles (arrowheads) for Rho-Dend2-1D4 (E) or RhoQ344Ter-Dend2 (F) over time. The RTCs carrying Rho-Dend2-1D4 (E) move at a faster rate than those carrying RhoQ344Ter-Dend2 (F). The rates were calculated based on the time it took each RTC to move from its point of origin (first image in the series) to the location near the OS where the structure disappeared (last image in the series). Green is nonphotoconverted Dend2 and red is photoconverted Dend2. Images are maximum projections of optical slices. Images are of live, unfixed retinas. Animals were 9–10 d old (B) or 9–14 d old (A, C–F) at the time of photoconversion. Scale bars, 10 μm. |
References [+] :
Amaya, A method for generating transgenic frog embryos. 1999, Pubmed , Xenbase
Baker, The outer segment serves as a default destination for the trafficking of membrane proteins in photoreceptors. 2008, Pubmed , Xenbase
Batni, Characterization of the Xenopus rhodopsin gene. 1996, Pubmed , Xenbase
Berbari, Identification of ciliary localization sequences within the third intracellular loop of G protein-coupled receptors. 2008, Pubmed
Besharse, Turnover of rod photoreceptor outer segments. II. Membrane addition and loss in relationship to light. 1977, Pubmed , Xenbase
Blott, Secretory lysosomes. 2002, Pubmed
Carpenter, CellProfiler: image analysis software for identifying and quantifying cell phenotypes. 2006, Pubmed
Chan, Knock-in human rhodopsin-GFP fusions as mouse models for human disease and targets for gene therapy. 2004, Pubmed
Chuang, The cytoplasmic tail of rhodopsin acts as a novel apical sorting signal in polarized MDCK cells. 1998, Pubmed
Chuang, SARA-regulated vesicular targeting underlies formation of the light-sensing organelle in mammalian rods. 2007, Pubmed
Chudakov, Using photoactivatable fluorescent protein Dendra2 to track protein movement. 2007, Pubmed
Chudakov, Tracking intracellular protein movements using photoswitchable fluorescent proteins PS-CFP2 and Dendra2. 2007, Pubmed
Concepcion, The carboxyl-terminal domain is essential for rhodopsin transport in rod photoreceptors. 2002, Pubmed
Concepcion, Q344ter mutation causes mislocalization of rhodopsin molecules that are catalytically active: a mouse model of Q344ter-induced retinal degeneration. 2010, Pubmed
Deretic, Rhodopsin C terminus, the site of mutations causing retinal disease, regulates trafficking by binding to ADP-ribosylation factor 4 (ARF4). 2005, Pubmed
Deretic, A role for rhodopsin in a signal transduction cascade that regulates membrane trafficking and photoreceptor polarity. 2006, Pubmed
Deretic, Polarized sorting of rhodopsin on post-Golgi membranes in frog retinal photoreceptor cells. 1991, Pubmed
Geng, Polycystin-2 traffics to cilia independently of polycystin-1 by using an N-terminal RVxP motif. 2006, Pubmed
Goedhart, Structure-guided evolution of cyan fluorescent proteins towards a quantum yield of 93%. 2012, Pubmed
Green, Characterization of rhodopsin mis-sorting and constitutive activation in a transgenic rat model of retinitis pigmentosa. 2000, Pubmed
Haeri, Rhodopsin mutant P23H destabilizes rod photoreceptor disk membranes. 2012, Pubmed , Xenbase
Hagstrom, Retinal degeneration in tulp1-/- mice: vesicular accumulation in the interphotoreceptor matrix. 1999, Pubmed
Hagstrom, A role for the Tubby-like protein 1 in rhodopsin transport. 2001, Pubmed
Hanaichi, A stable lead by modification of Sato's method. 1986, Pubmed
Jenkins, Ciliary targeting of olfactory CNG channels requires the CNGB1b subunit and the kinesin-2 motor protein, KIF17. 2006, Pubmed
Jin, An improved rhodopsin/EGFP fusion protein for use in the generation of transgenic Xenopus laevis. 2003, Pubmed , Xenbase
Keady, IFT20 is required for opsin trafficking and photoreceptor outer segment development. 2011, Pubmed
Kinney, The photoreceptors and pigment epithelium of the larval Xenopus retina: morphogenesis and outer segment renewal. 1978, Pubmed , Xenbase
Knox, Transgene expression in Xenopus rods. 1998, Pubmed , Xenbase
Kroll, Transgenic Xenopus embryos from sperm nuclear transplantations reveal FGF signaling requirements during gastrulation. 1996, Pubmed , Xenbase
Li, Transgenic mice carrying the dominant rhodopsin mutation P347S: evidence for defective vectorial transport of rhodopsin to the outer segments. 1996, Pubmed
Lopes, Dysfunction of heterotrimeric kinesin-2 in rod photoreceptor cells and the role of opsin mislocalization in rapid cell death. 2010, Pubmed
Luo, An outer segment localization signal at the C terminus of the photoreceptor-specific retinol dehydrogenase. 2004, Pubmed , Xenbase
MacKenzie, Localization of binding sites for carboxyl terminal specific anti-rhodopsin monoclonal antibodies using synthetic peptides. 1984, Pubmed
Moritz, A functional rhodopsin-green fluorescent protein fusion protein localizes correctly in transgenic Xenopus laevis retinal rods and is expressed in a time-dependent pattern. 2001, Pubmed , Xenbase
Nickell, Three-dimensional architecture of murine rod outer segments determined by cryoelectron tomography. 2007, Pubmed
Palczewski, Crystal structure of rhodopsin: A G protein-coupled receptor. 2000, Pubmed
Pazour, The intraflagellar transport protein, IFT88, is essential for vertebrate photoreceptor assembly and maintenance. 2002, Pubmed
Sakhalkar, Functional imaging in bulk tissue specimens using optical emission tomography: fluorescence preservation during optical clearing. 2007, Pubmed
Schroer, Two activators of microtubule-based vesicle transport. 1991, Pubmed
Smith, Xenopus laevis transgenesis by sperm nuclear injection. 2006, Pubmed , Xenbase
Sparrow, A simplified method of generating transgenic Xenopus. 2000, Pubmed , Xenbase
Sung, Rhodopsin mutations in autosomal dominant retinitis pigmentosa. 1991, Pubmed
Sung, The cell biology of vision. 2010, Pubmed
Tai, Rhodopsin's carboxy-terminal cytoplasmic tail acts as a membrane receptor for cytoplasmic dynein by binding to the dynein light chain Tctex-1. 1999, Pubmed
Tam, Dark rearing rescues P23H rhodopsin-induced retinal degeneration in a transgenic Xenopus laevis model of retinitis pigmentosa: a chromophore-dependent mechanism characterized by production of N-terminally truncated mutant rhodopsin. 2007, Pubmed , Xenbase
Tam, Identification of an outer segment targeting signal in the COOH terminus of rhodopsin using transgenic Xenopus laevis. 2000, Pubmed , Xenbase
Tam, Mislocalized rhodopsin does not require activation to cause retinal degeneration and neurite outgrowth in Xenopus laevis. 2006, Pubmed , Xenbase
Trivedi, Live-cell imaging evidence for the ciliary transport of rod photoreceptor opsin by heterotrimeric kinesin-2. 2012, Pubmed
Trivedi, Ciliary transport of opsin. 2010, Pubmed
Upadhyaya, Tension in tubulovesicular networks of Golgi and endoplasmic reticulum membranes. 2004, Pubmed
Vaughan, Evidence that microtubules do not mediate opsin vesicle transport in photoreceptors. 1989, Pubmed , Xenbase
Wang, The Arf GAP ASAP1 provides a platform to regulate Arf4- and Rab11-Rab8-mediated ciliary receptor targeting. 2012, Pubmed
Ward, A conserved signal and GTPase complex are required for the ciliary transport of polycystin-1. 2011, Pubmed
Williams, Prevention of rod disk shedding by detachment from the retinal pigment epithelium. 1987, Pubmed , Xenbase
Young, Participation of the retinal pigment epithelium in the rod outer segment renewal process. 1969, Pubmed
Young, Visual cells and the concept of renewal. 1976, Pubmed
Zhang, Expression of functional G protein-coupled receptors in photoreceptors of transgenic Xenopus laevis. 2005, Pubmed , Xenbase
