Click here to close
Hello! We notice that you are using Internet Explorer, which is not supported by Xenbase and may cause the site to display incorrectly.
We suggest using a current version of Chrome,
FireFox, or Safari.
PLoS Genet
2013 Jan 01;98:e1003603. doi: 10.1371/journal.pgen.1003603.
Show Gene links
Show Anatomy links
β-Catenin-independent activation of TCF1/LEF1 in human hematopoietic tumor cells through interaction with ATF2 transcription factors.
Grumolato L, Liu G, Haremaki T, Mungamuri SK, Mong P, Akiri G, Lopez-Bergami P, Arita A, Anouar Y, Mlodzik M, Ronai ZA, Brody J, Weinstein DC, Aaronson SA.
???displayArticle.abstract???
The role of Wnt signaling in embryonic development and stem cell maintenance is well established and aberrations leading to the constitutive up-regulation of this pathway are frequent in several types of human cancers. Upon ligand-mediated activation, Wnt receptors promote the stabilization of β-catenin, which translocates to the nucleus and binds to the T-cell factor/lymphoid enhancer factor (TCF/LEF) family of transcription factors to regulate the expression of Wnt target genes. When not bound to β-catenin, the TCF/LEF proteins are believed to act as transcriptional repressors. Using a specific lentiviral reporter, we identified hematopoietic tumor cells displaying constitutive TCF/LEF transcriptional activation in the absence of β-catenin stabilization. Suppression of TCF/LEF activity in these cells mediated by an inducible dominant-negative TCF4 (DN-TCF4) inhibited both cell growth and the expression of Wnt target genes. Further, expression of TCF1 and LEF1, but not TCF4, stimulated TCF/LEF reporter activity in certain human cell lines independently of β-catenin. By a complementary approach in vivo, TCF1 mutants, which lacked the ability to bind to β-catenin, induced Xenopus embryo axis duplication, a hallmark of Wnt activation, and the expression of the Wnt target gene Xnr3. Through generation of different TCF1-TCF4 fusion proteins, we identified three distinct TCF1 domains that participate in the β-catenin-independent activity of this transcription factor. TCF1 and LEF1 physically interacted and functionally synergized with members of the activating transcription factor 2 (ATF2) family of transcription factors. Moreover, knockdown of ATF2 expression in lymphoma cells phenocopied the inhibitory effects of DN-TCF4 on the expression of target genes associated with the Wnt pathway and on cell growth. Together, our findings indicate that, through interaction with ATF2 factors, TCF1/LEF1 promote the growth of hematopoietic malignancies in the absence of β-catenin stabilization, thus establishing a new mechanism for TCF1/LEF1 transcriptional activity distinct from that associated with canonical Wnt signaling.
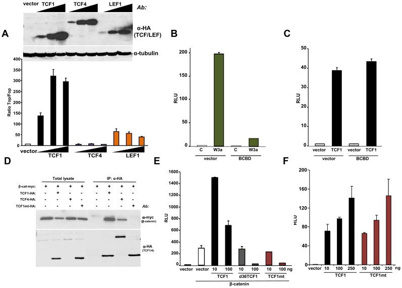
Figure 2. β-catenin-independent transcriptional activity of TCF1/LEF1 factors.(A) Empty pcDNA3HA vector or increasing amounts of HA-tagged TCF1, LEF1 or TCF4 constructs were co-transfected with SuperTop or SuperFop and renilla luciferase plasmids in 293T cells and the Top/Fop ratio was calculated. (BâC) Effects of a decoy construct containing TCF1β-catenin binding domain (BCBD) on Wnt3a- and TCF1-induced TCF/LEF reporter activity. 293T cells were co-transfected with SuperTop and renilla reporter plasmids, together with the Wnt3a, TCF1 and BCBD vectors as indicated. (DâE) Mutant TCF1 (mtTCF1; D21A, E29K) is unable to bind to β-catenin. (D) 293T cells were transfected with the indicated HA-tagged TCF1 or TCF4 constructs and the myc-tagged β-catenin, followed by immunoprecipitation using anti-HA antibody and immunoblot with anti-myc or anti-HA antibodies. (E) 3T3 cells were co-transfected with β-catenin, the indicated amounts of TCF1, d36TCF1 or mtTCF1, together with SuperTop and renilla luciferase plasmids. (F) Effects of TCF1 and mtTCF1 expression on TCF/LEF reporter activity. 293T cells were co-transfected with SuperTop and renilla luciferase plasmids and different amounts of TCF1 or mtTCF1, followed by reporter assay.
Figure 3. TCF1 activity in Xenopus laevis explants and embryos.(A) Wnt3a, wild-type and β-catenin-independent mutants of TCF1, but not TCF4, induce expression of the canonical Wnt pathway-responsive gene Xnr3 in ectodermal (animal cap) explants. RT-PCR analysis of animal caps dissected at late blastula stages and cultured until stage 10.5. EF1-α is used as a loading control. The âRT lane contains all reagents except reverse transcriptase, and is used as a negative control. (B) Graph depicting embryonic perturbation by Wnt3a, TCF4, and wild-type and mutant TCF1. Embryos were injected in the ventral marginal zone at early cleavage stages and cultured until late tailbud stages. For (A) and (B), 1 ng (TCF4 high) or 500 pg (TCF1, del65TCF1, TCF1m, TCF4low, Wnt3a) of each RNA was injected, as listed. (C) Representative embryos recorded in the graph shown in (B). Dorsal views; anterior is to right. All embryos in (C) were injected with RNA encoding del65TCF1. Staining with the 12/101 antibody, which recognizes a somite specific epitope, was used to assess axis duplication.
Figure 4. Mapping of the TCF1 domains involved in β-catenin-independent transcriptional activity.(A) Diagram of the different constructs used for the mapping. (BâD) 293T cells were co-transfected with the SuperTop reporter, the renilla plasmid and the indicated constructs, followed by reporter assay two days after transfection. (B) TCF1 N-terminal domain is required, but not sufficient, for β-catenin-independent full transcriptional activity. (C) Deletion of either aa 101â211 or 212â299 inhibits the β-catenin-independent transcriptional activity of TCF1. (D) Transcriptional activity of two different TCF1 domains fused to the Gal4 DNA binding domain. 293T cells were co-transfected with a Gal4 responsive reporter and the indicated TCF1-Gal4 fusion constructs, followed by reporter assay. (E) Expression of TCF1 aa 37â122, but not aa 100â211, inhibits TCF1-induced reporter activity. 293T cells were co-transfected with the Supertop reporter and the indicated TCF1-Gal4 fusion constructs, in the presence or the absence of TCF1, followed by reporter assay two days after transfection.
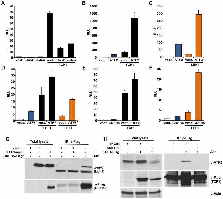
Figure 5. ATF2 transcription factors cooperate with TCF1/LEF1 to stimulate TCF/LEF activity.(A–F) 293T cells were co-transfected with the Supertop reporter, the renilla plasmid and the indicated TCF/LEF or AP1 transcription factors, followed by TCF/LEF reporter assay two days after transfection. (A) c-Jun and JunB inhibition of TCF1-induced reporter activity. (B–C) ATF2 synergizes with TCF1 (B) and LEF1 (C) to increase TCF/LEF activity. (D) ATF7 enhances TCF1- and LEF1-induced reporter activity. (E–F) CREB5 cooperated with TCF1 (E) and LEF1 (F). (G) myc-tagged LEF1 co-immunoprecipitates with Flag-tagged CREB5 in 293T cells. (H) Endogenous ATF2 co-immunoprecipitates with Flag-tagged TCF1 in 293T cells. Cells transduced with lentiviral shATF2 were used as a negative control and immunoblot with anti-Axin antibody was used as loading control for the total lysate.
Figure 6. ATF2 and ATF7 knockdown in Ramos cells decreases TCF/LEF activity, Axin 2 expression and cell growth.(AâC) Ramos cells containing the TCF/LEF firefly and renilla luciferase lentiviral reporters were transduced with shATF2 and shATF7 or control lentiviral vectors. ATF2 and ATF7 down-regulation assessed by immunoblot analysis. (A) shATF2/7 inhibits constitutive TCF/LEF reporter activity in Ramos cells. (B) Knockdown of ATF2 and ATF7 reduces the expression of the Wnt target gene Axin 2 in Ramos cells as measured by quantitative real-time PCR. The results normalized to the control represent the mean values ± SEM of three independent experiments. (*) P<0.05; (**) P<0.001 compared with control (two-way Anova test) (C) shATF2/7 inhibits Ramos cell colony formation. (D) Model for β-catenin-dependent and β-catenin-independent canonical Wnt signaling. See the text for details.
Figure 1. Constitutive TCF/LEF activity in hematopoietic tumor cells in the absence of β-catenin stabilization.(A) The indicated hematopoietic tumor cells were transduced with wild-type (Top) or mutant (Fop) TCF/LEF firefly luciferase reporter and a renilla luciferase virus, and the TCF/LEF transcriptional activity was calculated by dividing the TOP/renilla ratio by the FOP/renilla ratio. The mean values (± s.e.m., n>5) of at least two independent experiments are shown. (B) Lack of β-catenin stabilization in K562, Jurkat and Ramos cells, as measured by GST-E-cadherin pull-down. Ovarian PA1 cancer cells and breast immortalized AB5 cells were used as positive and negative control, respectively. (C) β-catenin or γ-catenin knockdown in Ramos cells did not affect TCF/LEF activity. Ramos cells containing Top or Fop luciferase reporter were infected with β-catenin or γ-catenin shRNA and the TCF/LEF reporter activity was measured (lower panel). β-catenin and γ-catenin down-regulation was assessed by immunoblot (upper panel). (D) Ramos and U937 cells containing the tet transactivator (tTA) with or without a lentiviral inducible vector containing DN-TCF4 fused to GFP were cultured for 24 hrs in the presence or the absence of doxycycline (dox), and the proportion of GFP positive cells was assessed by FACS analysis. (E) The cells in D were used in colony formation assay in the presence or the absence of dox. (F) Effects of DN-TCF4 induction in Ramos cells on the expression of LEF1 and Axin 2 by quantitative real-time PCR. (G) mRNA levels of Axin 2 and LEF1 in human primary hematopoietic tumors. For each sample, the qPCR values were normalized with those obtained for the negative control, U937 cells. The types of malignancy corresponding to each sample are listed in the table: MCL, mantle cell lymphoma; CLL, B-cell chronic lymphocytic leukemia; splMZL, splenic marginal zone lymphoma; FLN, follicular lymphoma; HLN, Hodgkin's lymphoma.
Akiri,
Wnt pathway aberrations including autocrine Wnt activation occur at high frequency in human non-small-cell lung carcinoma.
2009, Pubmed
Akiri,
Wnt pathway aberrations including autocrine Wnt activation occur at high frequency in human non-small-cell lung carcinoma.
2009,
Pubmed Angers,
Proximal events in Wnt signal transduction.
2009,
Pubmed Arce,
Diversity of LEF/TCF action in development and disease.
2006,
Pubmed Archbold,
How do they do Wnt they do?: regulation of transcription by the Wnt/β-catenin pathway.
2012,
Pubmed Bafico,
An autocrine mechanism for constitutive Wnt pathway activation in human cancer cells.
2004,
Pubmed Beildeck,
Cross-regulation of signaling pathways: an example of nuclear hormone receptors and the canonical Wnt pathway.
2010,
Pubmed Bruhn,
ALY, a context-dependent coactivator of LEF-1 and AML-1, is required for TCRalpha enhancer function.
1997,
Pubmed Cadigan,
TCF/LEFs and Wnt signaling in the nucleus.
2012,
Pubmed Cavallo,
Drosophila Tcf and Groucho interact to repress Wingless signalling activity.
1998,
Pubmed Chinnadurai,
CtBP, an unconventional transcriptional corepressor in development and oncogenesis.
2002,
Pubmed
,
Xenbase Clevers,
Wnt/beta-catenin signaling in development and disease.
2006,
Pubmed Clevers,
Wnt/β-catenin signaling and disease.
2012,
Pubmed Cobas,
Beta-catenin is dispensable for hematopoiesis and lymphopoiesis.
2004,
Pubmed Daniels,
Beta-catenin directly displaces Groucho/TLE repressors from Tcf/Lef in Wnt-mediated transcription activation.
2005,
Pubmed Essers,
Functional interaction between beta-catenin and FOXO in oxidative stress signaling.
2005,
Pubmed Gradl,
Functional diversity of Xenopus lymphoid enhancer factor/T-cell factor transcription factors relies on combinations of activating and repressing elements.
2002,
Pubmed
,
Xenbase Graham,
Crystal structure of a beta-catenin/Tcf complex.
2000,
Pubmed
,
Xenbase Grigoryan,
Deciphering the function of canonical Wnt signals in development and disease: conditional loss- and gain-of-function mutations of beta-catenin in mice.
2008,
Pubmed Grumolato,
Canonical and noncanonical Wnts use a common mechanism to activate completely unrelated coreceptors.
2010,
Pubmed Hamada,
The APC tumor suppressor binds to C-terminal binding protein to divert nuclear beta-catenin from TCF.
2004,
Pubmed Hanson,
XIAP monoubiquitylates Groucho/TLE to promote canonical Wnt signaling.
2012,
Pubmed
,
Xenbase Heidel,
Genetic and pharmacologic inhibition of β-catenin targets imatinib-resistant leukemia stem cells in CML.
2012,
Pubmed Hemmati-Brivanlou,
Inhibition of activin receptor signaling promotes neuralization in Xenopus.
1994,
Pubmed
,
Xenbase Hikasa,
Regulation of TCF3 by Wnt-dependent phosphorylation during vertebrate axis specification.
2010,
Pubmed
,
Xenbase Hoffmeyer,
Wnt/β-catenin signaling regulates telomerase in stem cells and cancer cells.
2012,
Pubmed Hoverter,
A WNT/p21 circuit directed by the C-clamp, a sequence-specific DNA binding domain in TCFs.
2012,
Pubmed Ioannidis,
The beta-catenin--TCF-1 pathway ensures CD4(+)CD8(+) thymocyte survival.
2001,
Pubmed Jamieson,
Granulocyte-macrophage progenitors as candidate leukemic stem cells in blast-crisis CML.
2004,
Pubmed Jeannet,
Long-term, multilineage hematopoiesis occurs in the combined absence of beta-catenin and gamma-catenin.
2008,
Pubmed Koch,
Simultaneous loss of beta- and gamma-catenin does not perturb hematopoiesis or lymphopoiesis.
2008,
Pubmed Labbé,
Association of Smads with lymphoid enhancer binding factor 1/T cell-specific factor mediates cooperative signaling by the transforming growth factor-beta and wnt pathways.
2000,
Pubmed
,
Xenbase Li,
Wnt signaling through inhibition of β-catenin degradation in an intact Axin1 complex.
2012,
Pubmed Liu,
A novel mechanism for Wnt activation of canonical signaling through the LRP6 receptor.
2003,
Pubmed Liu,
Distinct roles for Xenopus Tcf/Lef genes in mediating specific responses to Wnt/beta-catenin signalling in mesoderm development.
2005,
Pubmed
,
Xenbase Lopez-Bergami,
Emerging roles of ATF2 and the dynamic AP1 network in cancer.
2010,
Pubmed Luis,
Canonical wnt signaling regulates hematopoiesis in a dosage-dependent fashion.
2011,
Pubmed MacDonald,
Wnt/beta-catenin signaling: components, mechanisms, and diseases.
2009,
Pubmed
,
Xenbase McMahon,
Ectopic expression of the proto-oncogene int-1 in Xenopus embryos leads to duplication of the embryonic axis.
1989,
Pubmed
,
Xenbase Morgan,
γ-Catenin is overexpressed in acute myeloid leukemia and promotes the stabilization and nuclear localization of β-catenin.
2013,
Pubmed Mosimann,
Beta-catenin hits chromatin: regulation of Wnt target gene activation.
2009,
Pubmed Nateri,
Interaction of phosphorylated c-Jun with TCF4 regulates intestinal cancer development.
2005,
Pubmed Niemann,
Expression of DeltaNLef1 in mouse epidermis results in differentiation of hair follicles into squamous epidermal cysts and formation of skin tumours.
2002,
Pubmed Nishita,
Interaction between Wnt and TGF-beta signalling pathways during formation of Spemann's organizer.
2000,
Pubmed
,
Xenbase Nusse,
Many tumors induced by the mouse mammary tumor virus contain a provirus integrated in the same region of the host genome.
1982,
Pubmed Okamura,
Redundant regulation of T cell differentiation and TCRalpha gene expression by the transcription factors LEF-1 and TCF-1.
1998,
Pubmed Olson,
Homeodomain-mediated beta-catenin-dependent switching events dictate cell-lineage determination.
2006,
Pubmed Ota,
NLK positively regulates Wnt/β-catenin signalling by phosphorylating LEF1 in neural progenitor cells.
2012,
Pubmed Passegué,
Chronic myeloid leukemia with increased granulocyte progenitors in mice lacking junB expression in the myeloid lineage.
2001,
Pubmed Passegué,
JunB deficiency leads to a myeloproliferative disorder arising from hematopoietic stem cells.
2004,
Pubmed Polakis,
Drugging Wnt signalling in cancer.
2012,
Pubmed
,
Xenbase Reya,
Wnt signaling regulates B lymphocyte proliferation through a LEF-1 dependent mechanism.
2000,
Pubmed Reya,
Wnt signalling in stem cells and cancer.
2005,
Pubmed Ruiz-Herguido,
Hematopoietic stem cell development requires transient Wnt/β-catenin activity.
2012,
Pubmed Sokol,
Injected Wnt RNA induces a complete body axis in Xenopus embryos.
1991,
Pubmed
,
Xenbase Sprowl,
Past visits present: TCF/LEFs partner with ATFs for β-catenin-independent activity.
2013,
Pubmed Staal,
WNT signalling in the immune system: WNT is spreading its wings.
2008,
Pubmed Standley,
Maternal XTcf1 and XTcf4 have distinct roles in regulating Wnt target genes.
2006,
Pubmed
,
Xenbase Steidl,
Essential role of Jun family transcription factors in PU.1 knockdown-induced leukemic stem cells.
2006,
Pubmed Takeda,
Human sebaceous tumors harbor inactivating mutations in LEF1.
2006,
Pubmed Travis,
LEF-1, a gene encoding a lymphoid-specific protein with an HMG domain, regulates T-cell receptor alpha enhancer function [corrected].
1991,
Pubmed Valenta,
Probing transcription-specific outputs of β-catenin in vivo.
2011,
Pubmed Valenta,
The many faces and functions of β-catenin.
2012,
Pubmed
,
Xenbase van de Wetering,
Identification and cloning of TCF-1, a T lymphocyte-specific transcription factor containing a sequence-specific HMG box.
1991,
Pubmed Verbeek,
An HMG-box-containing T-cell factor required for thymocyte differentiation.
1995,
Pubmed Vijayakumar,
High-frequency canonical Wnt activation in multiple sarcoma subtypes drives proliferation through a TCF/β-catenin target gene, CDC25A.
2011,
Pubmed Wang,
The Wnt/beta-catenin pathway is required for the development of leukemia stem cells in AML.
2010,
Pubmed Waterman,
A thymus-specific member of the HMG protein family regulates the human T cell receptor C alpha enhancer.
1991,
Pubmed Weaver,
Move it or lose it: axis specification in Xenopus.
2004,
Pubmed
,
Xenbase Wilson,
Induction of epidermis and inhibition of neural fate by Bmp-4.
1995,
Pubmed
,
Xenbase Wu,
Tcf7 is an important regulator of the switch of self-renewal and differentiation in a multipotential hematopoietic cell line.
2012,
Pubmed Yeung,
β-Catenin mediates the establishment and drug resistance of MLL leukemic stem cells.
2010,
Pubmed Zhao,
Loss of beta-catenin impairs the renewal of normal and CML stem cells in vivo.
2007,
Pubmed Zhurinsky,
Plakoglobin and beta-catenin: protein interactions, regulation and biological roles.
2000,
Pubmed