|
FIG. 1.
Comparison of human GABA(A) receptor α1 subunit M2 domain with the bestrophin RFP domain. The M2 domain of the human GABA(A)α1 subunit is shown from residues 301-277. The intermediate positively charged ring at Arg-282 is labeled 0′ (17). The outer positively charged ring is Arg-301 at position 19′, and the negatively charged inner ring is Glu-277 at position-5′. The bestrophins are shown from residues 130-155. Identical residues are highlighted in red, similar residues in orange and weakly similar residues in blue. |
|
FIG. 2.
Alignment of human and Xenopus bestrophins. Identical residues are shaded. Transmembrane domains predicted by the SOSUI algorithm (37) are indicated by horizontal lines. Consensus sequences for phosphorylation are highlighted in green for protein kinase A (PKA), red for protein kinase C (PKC), and blue for casein kinase II (casein). The signature RFP residues are cyan. The last 44 residues of hBest-1 are not shown. GenBank™ accession numbers are as follows: xBest-2a, AY273825; xBest-2b, AY2273826; hBest-1, NM_004183; hBest-2, NM_017682; hBest-3, NM_017682; hBest-4, NM_152439. |
|
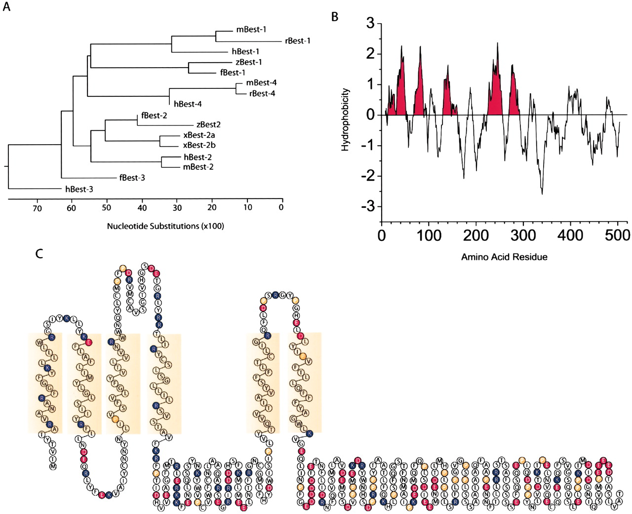
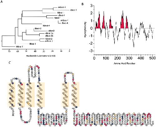
FIG. 3.
Properties of bestrophins. A, cladogram of vertebrate bestrophins. The relationships between Xenopus (x), human (h), mouse (m), Fugu (f), rat (r), and zebrafish (z) bestrophins were determined using the method of Saitou and Nei (32). Accession numbers are as in Fig. 2, except that Fugu sequences were obtained from the Fugu Genomics Project Assembly (fBest1 is SINFRUP00000141703, fBest2 is SINFRUP00000151123, and fBest-3 is SINFRUP00000134584). The Zebrafish bestrophins were cloned in our laboratory.2 B, hydropathy analysis of xBest-2a by the Kyte-Doolittle algorithm (38) with a window of 17 residues shows six distinct hydrophobic domains. This finding, coupled with the results of the SOSUI transmembrane prediction shown in Fig. 2, suggests six transmembrane domains. C, proposed topology of xBest-2a. Transmembrane domains are shaded yellow. Positively charged residues are red, negatively charged residues are blue, and proline is orange. Note the location of the RFP sequence at the cytoplasmic end of transmembrane helix 4. |
|
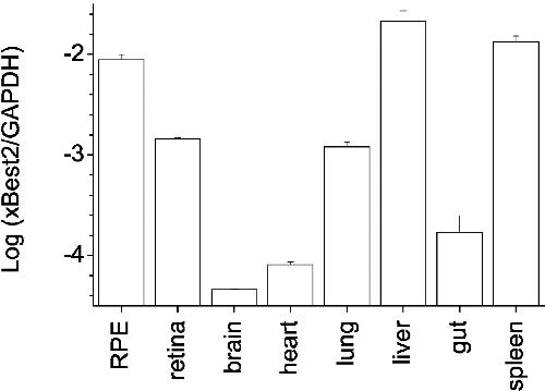
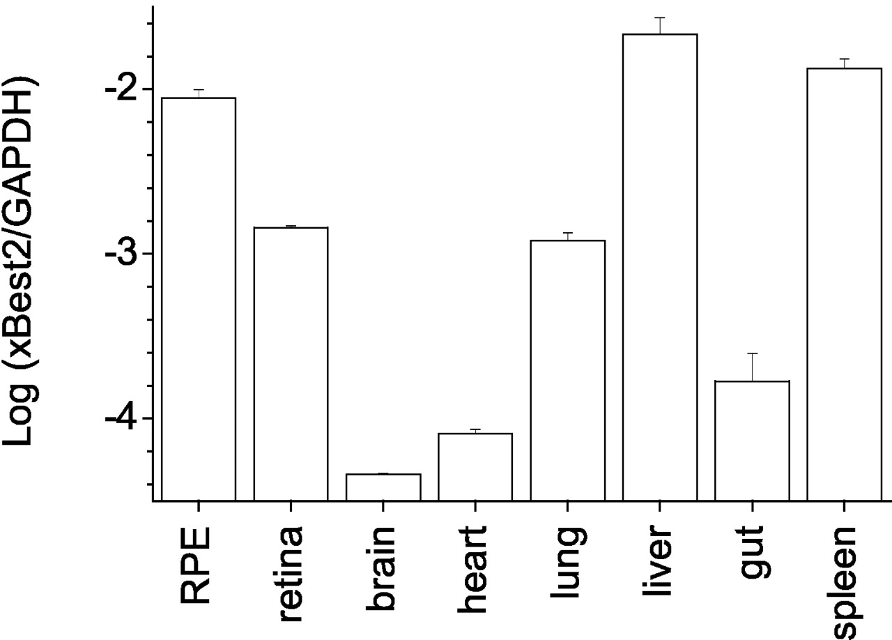
FIG. 4.
Quantitative PCR. The amount of bestrophin-2 message in different Xenopus tissues was quantified by real-time PCR. The amount of bestrophin-2 message was compared with the amount of GAPDH message as described under “Experimental Procedures.” |
|
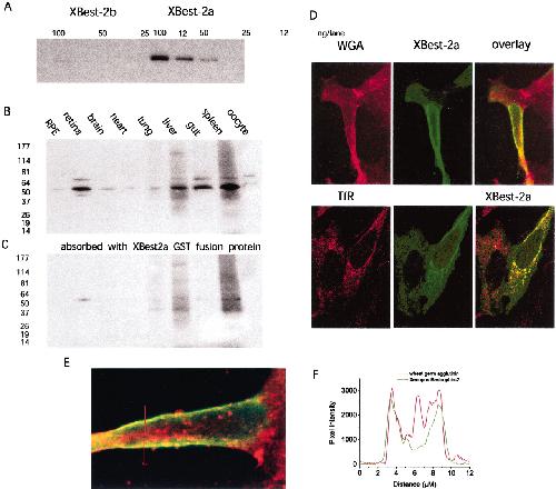
FIG. 5.
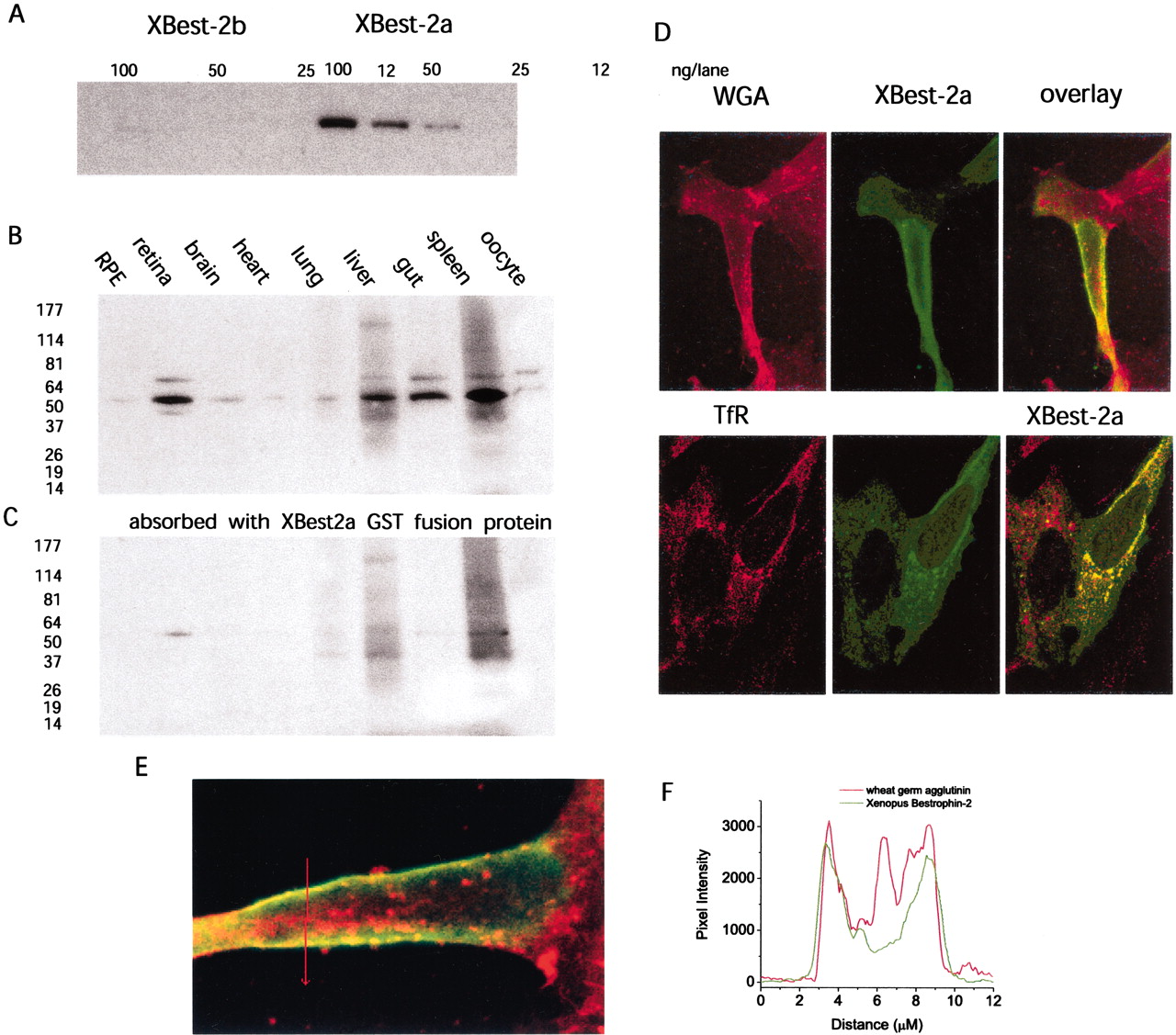
Expression of bestrophin proteins in Xenopus tissues. A, specificity of antibody A5925. Different amounts of xBest-2b and xBest-2a GST fusion proteins (12-100 ng per well) were run on SDS-PAGE, blotted onto nitrocellulose, probed with affinity-purified A5925 antibody (90 ng/ml), and visualized with peroxidase-conjugated goat anti-rabbit secondary antibody by chemiluminescence. B, various Xenopus tissues were homogenized, dissolved in SDS buffer (see âExperimental Procedures.â), run on SDS-PAGE, blotted onto nitrocellulose, and probed with affinity-purified A5925 antibody. C, a companion blot was probed with primary antibody (A5925) that had been incubated for 2 h with electrophoretically purified xBest-2a GST fusion protein. The blots in B and C were treated in parallel identically with the exception of the primary antibody absorption step. D, localization of xBest-2a in HEK-293 cells. xBest-2a in pCMV-SPORT6 was transfected into HEK-293 cells. 1-2 days after transfection, the cells were fixed, permeabilized, and stained with antibody A5925 against xBest-2a visualized with Alexa-488 conjugated second antibody (green). In the top row, cells were also stained with tetramethylrhodamine-conjugated WGA (red, left column), xBest-2 staining (green, middle column), and an overlay of the two stains (right column). In the bottom row, the cells were stained with A5925 against xBest-2a and a monoclonal mouse antibody against human transferrin receptor (TfR) followed by rhodamine goat anti-mouse secondary antibody. E, the distribution of xBest-2a at the membrane was determined by comparing red and green fluorescence along a line drawn across a cell. F, distribution of WGA- and xBest-2a-associated fluorescence along the line across the cell in E. |
|
FIG. 6.
Currents in xBest-2-expressing HEK-293 cells. xBest-2a or xBest-2b was transfected into HEK-293 cells as described under “Experimental Procedures.” 1-2 days after transfection, the cells were whole-cell patch clamped. A, amplitude of steady-state currents in transfected cells. The steady-state currents during a 1-s voltage pulse to +100 mV was measured in cells either transfected with a GFP expression vector (pIRES2-EGFP), xBest-2a in pCMV-SPORT6 plus the GFP-expression vector at a ratio of 10:1, or the bi-cistonic construct pIRES2-EGFP encoding for xBest-2b and GFP. The cells were patched with a pipette solution containing either <10 nM free Ca2+ (open bars) or 164 nM free Ca2+ (hatched bars). B, steady-state currents in the presence of 20 μM tamoxifen to block swelling-activated currents. Transfections with GFP or xBest-2a plus GFP were performed, and cells were patched in the presence of 20 μM tamoxifen. Internal solution contained either <10 nM free Ca2+ or 400 nM free Ca2+ as indicated. C, current traces with <10 nM free Ca2+. Voltage protocol is shown above current traces. D, current traces with 400 nM free Ca2+. E, current-voltage relationships obtained with different free Ca2+ concentrations. Steady-state current at the beginning of the 350-ms pulse is plotted versus membrane potential. Squares, zero Ca2+; circles, 130 nM Ca2+; triangles, 180 nM Ca2+; inverted triangles, 250 nM Ca2+; diamonds, 400 nM Ca2+; side triangles, 4.5 μM Ca2+. F, dependence of the current on intracellular [Ca2+]. The amplitude of the average current at +100 mV was plotted versus [Ca2+]. n = 5-10 for each [Ca2+]. |
|
FIG. 7.
Currents in xBest-2b-expressing cells. The conditions were the same as in Fig. 8, except that the cells were transfected with pIRES-GFP vector encoding xBest-2b. A, current traces with <10 nM free Ca2+. B, current traces with 400 nM free Ca2+. C, current-voltage relationships of selected [Ca2+]. Squares, zero Ca2+; circles, 180 nM Ca2+; triangles, 250 nM Ca2+; inverted triangles, 4 μM Ca2+. D, dependence of the current on intracellular [Ca2+]. n = 3-10 for each [Ca2+]. |
|
FIG. 8.
Ionic selectivity of the current induced by xBest-2a. HEK-293 cells expressing xBest-2a were patched in whole-cell configuration. Extracellular Cl- was replaced with I-, Br-, or aspartate. A, current-voltage relationships. The current-voltage relationships were obtained as shown in Fig. 7 with I- (triangles), Br- (inverted triangles), Cl- (squares), or aspartate (circles). The reversal potentials shifted as expected for a Cl--selective channel with a permeability ratio, I- > Br- > Cl- >> Aspartate. B, the relative permeabilities were calculated from the Goldman-Hodgkin-Katz equation. |
|
FIG. 9.
W93C and G299E are dominant negative mutations. Open symbols, zero Ca2+ pipette solution. Closed symbols, high Ca2+ (4.5 μM) pipette solution. A, W93C mutation. HEK-293 cells were transfected with pIRES2-EGFP vector without bestrophin insert (inverted triangles), wild type xBest-2a (closed squares), W93C xBest-2a (triangles), and equal amounts of W93C and wild type xBest-2a together (circles). B, G299E mutation. HEK-293 cells were transfected with wild type xBest-2a (squares), G299E xBest-2a (circles), and equal amounts of wild type and G299E (triangles). |