XB-ART-47920
Genes Dev
2013 Sep 01;2717:1932-46. doi: 10.1101/gad.220244.113.
Show Gene links
Show Anatomy links
Mutually exclusive signaling signatures define the hepatic and pancreatic progenitor cell lineage divergence.
Rodríguez-Seguel E, Mah N, Naumann H, Pongrac IM, Cerdá-Esteban N, Fontaine JF, Wang Y, Chen W, Andrade-Navarro MA, Spagnoli FM.
???displayArticle.abstract???
Understanding how distinct cell types arise from multipotent progenitor cells is a major quest in stem cell biology. The liver and pancreas share many aspects of their early development and possibly originate from a common progenitor. However, how liver and pancreas cells diverge from a common endoderm progenitor population and adopt specific fates remains elusive. Using RNA sequencing (RNA-seq), we defined the molecular identity of liver and pancreas progenitors that were isolated from the mouse embryo at two time points, spanning the period when the lineage decision is made. The integration of temporal and spatial gene expression profiles unveiled mutually exclusive signaling signatures in hepatic and pancreatic progenitors. Importantly, we identified the noncanonical Wnt pathway as a potential developmental regulator of this fate decision and capable of inducing the pancreas program in endoderm and liver cells. Our study offers an unprecedented view of gene expression programs in liver and pancreas progenitors and forms the basis for formulating lineage-reprogramming strategies to convert adult hepatic cells into pancreatic cells.
???displayArticle.pubmedLink??? 24013505
???displayArticle.pmcLink??? PMC3778245
???displayArticle.link??? Genes Dev
???displayArticle.grants??? [+]
243045 European Research Council, ERC_243045 European Research Council
Species referenced: Xenopus
Genes referenced: atf2 ctrl gal.2 gnl3 hhex odc1 pdx1 ptf1a sdha tbx2 wnt3a wnt5a wnt5b wnt7b
???attribute.lit??? ???displayArticles.show???
|
|
Figure 4. Noncanonical Wnt5a activity promotes pancreatic versus hepatic fate in the anterior endoderm. (A) Xenopus embryos injected with Wnt5a mRNA showed a shortened and mildly bent body at the tailbud stage, as previously described (Kim et al. 2005). (B) Endodermal explants were cultured in the presence of Wnt5a recombinant protein from stage 10, collected at the tadpole stage, and assayed for expression of the indicated pancreatic, hepatic, and duodenum/stomach genes by RT-qPCR analysis. Untreated anterior endodermal explants were used as control. Data were normalized to that of ornithine decarboxylase (ODC) and are represented as fold changes compared with untreated endoderm sample (set to 1 as calibrator). Error bars represent ±SEM. (C) Whole-mount double in situ hybridization analysis of Hex (light blue) and Ptf1a (purple) in control and Wnt5a-injected Xenopus embryos at the tadpole stage. The arrow indicates Hex expression in the liver bud, and arrowheads indicate Ptf1a expression in the two pancreatic buds (dorsal and ventral buds). Dashed lines mark expanded Ptf1a expression in the injected embryos. Total number of injected embryos = 61; 41% showed visible expansion of Ptf1a. (AE) Anterior endoderm; (PE) posterior endoderm. (D) RT-qPCR analysis of endodermal explants treated with Wnt5b (200 ng/mL) recombinant protein. Data were normalized to that of ODC and are represented as fold changes compared with untreated endoderm sample (set to 1 as calibrator). (E) RT-qPCR analysis of endodermal explants treated with 500 ng/mL Wnt3a recombinant protein. Data were normalized to that of ODC and are represented as fold changes compared with untreated endoderm sample (set to 1 as calibrator). (F) RT-qPCR analysis of direct downstream target genes of the Wnt/β-catenin pathway in endodermal explants treated with 500 ng/mL Wnt5a or 500 ng/mL Wnt3a recombinant protein. Data were normalized to that of ODC and are represented as fold changes compared with untreated endoderm sample (set to 1 as calibrator). (G) TOPFLASH and ATF2-luc reporter assays in Xenopus embryos. Four-cell stage embryos were injected into the vegetal blastomeres with 50 pg of TOPFLASH or 100 pg of ATF2-luc plus 25 pg of Renilla luciferase reporter plasmids. Endodermal explants were dissected at stage 9 and either left untreated as control (CTRL) or exposed to 500 ng/mL Wnt5a or 500 ng/mL Wnt3a recombinant protein, as indicated. Luciferase reporter assays were carried out in explants lysed at gastrula and early tailbud stages. (H) Western blot analysis of dissected anterior endodermal explants either left untreated as control (CTRL) or exposed to Wnt5a or Wnt3a recombinant protein. The relative ABC/tubulin levels in the treated explants compared with the control, which was set to 1.0, are indicated. (β-cat) Total β-catenin; (tub) α-tubulin. (*) P < 0.05; (**) P < 0.01, as determined by the REST program statistical analysis (Pfaffl et al. 2002). |
|
|
Supplemental Figure 4. Non-canonical Wnt ligands in mouse and Xenopus embryos. (A) Gene expression levels of non-canonical Wnt ligands in the foregut (fg), liver (lv) and pancreas (vpa and dpa) progenitor datasets. FPKM values (y-axis) were plotted against the different progenitors cell types (x-axis). (B) RT-qPCR validation of Wnt5a and Wnt5b gene expression in foregut, dorsal pancreas and liver progenitor cells. Data were normalized to that of SDHA and represented as fold change compared to the E8.5 8 foregut sample (set to 1 as calibrator). Error bars represent ± SEM. (C) In situ hybridization analysis validated the expression of Wnt5a in the E8.5 foregut endoderm (see red arrowheads) and adjacent lateral plate mesoderm (lpm). At E10.5, Wnt5a transcript was abundant in the limbs (Yamaguchi et al. 1999) and mesenchyme surrounding the midgut and pancreatic rudiments (demarcated by dotted yellow line), whereas its expression in pancreatic epithelial cells became weaker. Scale bars, 50 μm. (D) RT-qPCR of Xenopus Wnt5a, Wnt5b and Wnt7b gene expression in endodermal explants. Both anterior (AE) and posterior endoderm (PE) explants were dissected at stage 10, cultured in isolation until stage 28 and assayed for expression of the indicated genes by RT-qPCR analysis. Data were normalized to that of ODC and represented as fold changes compared to AE sample (set to 1 as calibrator). Error bars represent ± SEM. Wnt5a and Wnt5b were detected in both endoderm populations without any significant regionalized expression, whereas Pdx1 was expressed only in AE derivatives, including the pancreas. (E) Analysis of cell proliferation at early tadpole stages (stages 32-34) revealed no significant differences between control (CTRL) and Wnt5a-injected embryos. Wnt5a mRNA was co-injected with β-gal mRNA into AE cells (dorsal vegetal cells) of 8- cell stage Xenopus embryos. Embryos were fixed at stages 32-34, stained for pHH3 and cleared with benzyl alcohol/benzyl benzoate. Subsequently, the number of pHH3+ cells relative to the anterior gut area (LacZ-staining positive area) was measured in transparent embryos. All results are expressed as means ± SEM. n=8 CTRL embryos; n=15 Wnt5a- injected embryos. Abbreviations: fg, foregut; dpa, dorsal pancreas; lpm, lateral plate mesoderm; lv, liver; vpa, ventral pancreas; AE, anterior endoderm; PE, posterior endoderm; ns, not significant. |
|
|
Figure 1. In vivo isolation and RNA-seq profiling of endoderm progenitor cells from Tg(Prox1-EGFP) mouse embryos. (A) Representative maximum confocal Z-projections of immunofluorescence analysis in Tg(Prox1-EGFP) E8.5 mouse embryos shows EGFP reporter expression in both ventral (arrows) and dorsal (asterisk) foregut cells, mirroring endogenous Prox1 expression (see the inset for overlay) and overlapping with Foxa2 expression domains at the three-somite (3S) stage. Embryos are presented in ventral view. (B) In Tg(Prox1-EGFP) E9.5 mouse embryos, EGFP expression was detected in the hepatic and both dorsal and ventral pancreatic buds, mirroring the endogenous Prox1 (see the inset for overlay). EGFP colocalized with Pdx1 in both pancreatic buds and with Liv2 solely in the liver bud. Embryos are presented in lateral view. (C–E) Schematic representation of cell sampling and the RNA-seq procedure. (C) EGFP+ fg and mfg endoderm at the seven- to nine-somite (7–9S) stage/E8.5 and liver (lv), ventral (vpa), and dorsal (dpa) pancreas at E10.5 were microdissected from Tg(Prox1-EGFP) embryos. Cells were dissociated and subjected to FACS. (D) Representative diagram of the EGFP+ cell fraction isolated by FACS. The dashed box indicates EGFP+-gated cells, and cells negative for EGFP are in purple. Transcript expression was profiled by RNA-seq. (E) Example illustrating the RNA-seq read coverage profile of the pancreatic-specific gene Pdx1. The Y-axis indicates the number of read counts in each cell population (Y-axis scale is 0 1000 counts). FPKM (fragments per kilobase of exon per million fragments mapped) values for Pdx1 in each data set are included on the right. Exons are depicted as gray boxes at the bottom on the X-axis. As expected, a large number of reads was found in pancreatic progenitors. Bars: A, 100 μm; B, 50 μm. |
|
|
Figure 2. Temporal and spatial integration analysis of the RNA-seq-derived transcriptome profiles. (A) PCA shows that the RNA-seq-derived transcriptome profiles are characteristic of different progenitor cell types (for detailed description, see the Materials and Methods). (B) Venn diagrams showing the number of unique and common highly expressed transcripts between progenitor cells at different developmental stages. To further focus our analysis on subsets of genes with distinct expression patterns, we divided the working data set into two groups based on a cutoff for high expression (defined as FPKM = 10, at approximately the 50th percentile of RNA-seq expression for each sample). Of 14,053 genes, 8110 could be categorized in the defined Venn regions. For example, 5437 genes exhibited relative abundance values of >10 FPKM in all samples, while 517 genes were highly expressed in the foregut, vpa, and dpa but not in the liver (referred to as group FP). In contrast, 89 genes were highly expressed in the foregut and liver but not in the vpa and dpa. Three-hundred-sixty-three transcripts were present (>10 FPKM) only in the fg but not in the liver, dpa, and vpa (not shown in the diagram). As shown in the PCA plot in A, fg and mfg were highly similar; therefore, these samples were combined together as “foregut” to simplify the visualization. (C,D) Levels of Wnt signaling pathway gene expression across the fg, liver (lv), vpa, and dpa progenitors. FPKM values (Y-axis) were plotted against the different progenitors cell types (X-axis). (*) Wnt factors present in the 150 FP group transcripts that showed significant differential regulation between the pancreas and liver. |
|
|
Figure 3. Analysis of candidate regulators of the pancreatic versus hepatic fate decision. (A) Heat map view of the FP group transcripts that were differentially expressed between any of two samples (150 transcripts out of 517; Cufflinks, P-value < 0.05). Colors represent high (red) or low (blue) expression values based on Z-score normalized FPKM values for each gene. White represents the average between red (high) and blue (low) expression values. Dashed boxes highlight gene sets validated by either RT-qPCR or immunofluorescence analyses. (B) RT-qPCR validation of a subset of differentially expressed genes of the FP group. Data were normalized to that of succinate dehydrogenase (SDHA) and are represented as fold change compared with the E8.5 foregut sample (set to 1 as calibrator). Error bars represent ±SEM. (C) Immunofluorescence analysis validated the exclusive localization of Celrs2, Claudin 4 (Cldn4), CK19, Fat1, Fzd2, and Ror2 in E8.5 foregut endoderm (see arrows in the insets) and pancreatic progenitors and their absence in the liver (see arrows). Micrographs show cross-sections of E8.5 and E10.5 mouse embryos. Bars, 50 μm. (duo) Duodenum; (hep) hepatic progenitors; (lv) liver; (nf) neural folds. |
|
|
Figure 5. Conserved Wnt5a activity in promoting pancreatic fate. (A) Directed differentiation of mESC monolayer cultures into pancreatic progenitors. RT-qPCR analysis evaluating definitive endoderm (DE), pancreatic endoderm (PE), and pancreatic progenitor (PP) gene expression at different stages of differentiation. Untreated mESCs were used as control (d0). Data were normalized to that of SDHA and are represented as fold changes compared with control (d0) mESCs (set to 1 as calibrator). (B) Day 5 and day 8 mESC cultures were analyzed by RT-qPCR for the expression of the indicated genes following either standard pancreatic endoderm and pancreatic progenitor culture conditions or in the presence of Wnt5a recombinant protein (PE + Wnt5a and PP + Wnt5a). RT-qPCR data were normalized to that of SDHA and are represented as fold changes compared with control (d0) mESCs (set to 1 as calibrator). Error bars represent ±SEM. (C) Day 5 mESC cultures were analyzed by RT-qPCR for the expression of the pancreatic gene Pdx1 following standard pancreatic endoderm culture conditions in the absence of FGF10 (PE − FGF10), the presence of Wnt5a (PE + Wnt5a), or the presence of Wnt5a but without FGF10 (PE − FGF10 + Wnt5a). RT-qPCR data were normalized to that of SDHA and are represented as fold changes compared with standard pancreatic endoderm condition (set to 1 as calibrator). Error bars represent ±SEM. (D) BAML liver cells cultured in the presence of 200 ng/mL Wnt5a for 2 wk were assayed for expression of the indicated pancreatic and hepatic genes by RT-qPCR analysis. Untreated BMAL liver cells were used as control. Data were normalized to that of SDHA and are represented as fold changes compared with untreated liver cells (set to 1 as calibrator). Error bars represent ±SEM. (*) P < 0.05; (**) P < 0.01, as determined by the REST program statistical analysis (Pfaffl et al. 2002). (Alb) Albumin. |
|
|
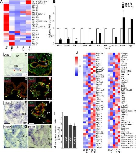
Figure 6. Identification of distinct spatial patterns within the mouse foregut endoderm. (A) Heat map view of the transcripts that showed significant differential expression between E8.5 fg and mfg (21 transcripts). Colors represent high (red), low (blue), or average (white) expression values based on Z-score-normalized FPKM values for each gene. (B) RT-qPCR validation of a subset of the foregut differentially expressed genes. The XLOC_019271 is not supported by any spliced ESTs or Genscan predictions. By exon junction analysis, we predicted a gene model and validated the expression of this novel transcript in the fg and dpa by RT-qPCR (see also Fig. 3B; Supplemental Fig. 8). Data were normalized to that of SDHA and are represented as fold change compared with the E8.5 fg sample (set to 1 as calibrator). Error bars represent ±SEM. (C–H) Immunofluorescence and in situ hybridization analyses validated the expression of the indicated genes in the E8.5 foregut endoderm (see arrowheads) and/or dorsal pancreatic rudiments (demarcated by dashed line). At E8.5, Otx2 expression was detected in the mfg (C), which coexpressed Sox17 and E-cadherin (Ecad), as shown by immunofluorescence staining on serial section (C′). FoxD3 expression was detected in the E8.5 fg endoderm (D; see arrowheads) and dpa cells at E10.5 (E). Arrows in E indicate FoxD3/Pdx1-double-positive cells. At E10.5, Hox gene expression was detected in the dorsal pancreatic rudiment (F–H), which coexpressed Pdx1 and E-cadherin (Ecad), as shown by immunofluorescence staining on serial section (F′). Bars, 50 μm. (I) RT-qPCR validation of the indicated Hox genes showed differential expression between the vpa and dpa. Data were normalized to that of SDHA and are shown as expression ratio (2-log values) of dpa sample versus vpa sample. Error bars represent ±SEM. (J) The heat map shows the expression of 100 mouse genes found to be expressed in both the vpa and dpa (>10 FPKM) and whose human orthologs are also expressed in human pancreatic “progenitor-like” cells (Micallef et al. 2012). |
References [+] :
Adamidi,
De novo assembly and validation of planaria transcriptome by massive parallel sequencing and shotgun proteomics.
2011, Pubmed
Adamidi, De novo assembly and validation of planaria transcriptome by massive parallel sequencing and shotgun proteomics. 2011, Pubmed
Alexa, Improved scoring of functional groups from gene expression data by decorrelating GO graph structure. 2006, Pubmed
Angers, Proximal events in Wnt signal transduction. 2009, Pubmed
Burke, Prox1 is an early specific marker for the developing liver and pancreas in the mammalian foregut endoderm. 2002, Pubmed
Chalmers, Regional gene expression in the epithelia of the Xenopus tadpole gut. 2000, Pubmed , Xenbase
Chen, Functional evaluation of ES cell-derived endodermal populations reveals differences between Nodal and Activin A-guided differentiation. 2013, Pubmed
Chung, Bmp2 signaling regulates the hepatic versus pancreatic fate decision. 2008, Pubmed
Clevers, Wnt/β-catenin signaling and disease. 2012, Pubmed
D'Amour, Production of pancreatic hormone-expressing endocrine cells from human embryonic stem cells. 2006, Pubmed
Dequéant, A complex oscillating network of signaling genes underlies the mouse segmentation clock. 2006, Pubmed
Deutsch, A bipotential precursor population for pancreas and liver within the embryonic endoderm. 2001, Pubmed
Dichmann, Nkx6 genes pattern the frog neural plate and Nkx6.1 is necessary for motoneuron axon projection. 2011, Pubmed , Xenbase
Dinger, Long noncoding RNAs in mouse embryonic stem cell pluripotency and differentiation. 2008, Pubmed
Fougère-Deschatrette, Plasticity of hepatic cell differentiation: bipotential adult mouse liver clonal cell lines competent to differentiate in vitro and in vivo. 2006, Pubmed
Gong, A gene expression atlas of the central nervous system based on bacterial artificial chromosomes. 2003, Pubmed
Grapin-Botton, Endoderm development: from patterning to organogenesis. 2000, Pubmed , Xenbase
Grigoryan, Deciphering the function of canonical Wnt signals in development and disease: conditional loss- and gain-of-function mutations of beta-catenin in mice. 2008, Pubmed
Grumolato, Canonical and noncanonical Wnts use a common mechanism to activate completely unrelated coreceptors. 2010, Pubmed
Ho, Wnt5a-Ror-Dishevelled signaling constitutes a core developmental pathway that controls tissue morphogenesis. 2012, Pubmed
Hou, A systematic screen for genes expressed in definitive endoderm by Serial Analysis of Gene Expression (SAGE). 2007, Pubmed
Iimura, Establishment of Hox vertebral identities in the embryonic spine precursors. 2009, Pubmed
Karner, Wnt9b signaling regulates planar cell polarity and kidney tubule morphogenesis. 2009, Pubmed , Xenbase
Kikuchi, Selective activation mechanisms of Wnt signaling pathways. 2009, Pubmed
Kim, Wnt5 signaling in vertebrate pancreas development. 2005, Pubmed , Xenbase
Lee, The initiation of liver development is dependent on Foxa transcription factors. 2005, Pubmed
Li, Sfrp5 coordinates foregut specification and morphogenesis by antagonizing both canonical and noncanonical Wnt11 signaling. 2008, Pubmed , Xenbase
Micallef, INS(GFP/w) human embryonic stem cells facilitate isolation of in vitro derived insulin-producing cells. 2012, Pubmed
Miki, Fate maps of ventral and dorsal pancreatic progenitor cells in early somite stage mouse embryos. 2012, Pubmed
Mitiku, Genomic analysis of gastrulation and organogenesis in the mouse. 2007, Pubmed
Moon, Xwnt-5A: a maternal Wnt that affects morphogenetic movements after overexpression in embryos of Xenopus laevis. 1993, Pubmed , Xenbase
Nostro, Stage-specific signaling through TGFβ family members and WNT regulates patterning and pancreatic specification of human pluripotent stem cells. 2011, Pubmed
Ober, Mesodermal Wnt2b signalling positively regulates liver specification. 2006, Pubmed
Ohkawara, An ATF2-based luciferase reporter to monitor non-canonical Wnt signaling in Xenopus embryos. 2011, Pubmed , Xenbase
Pfaffl, Relative expression software tool (REST) for group-wise comparison and statistical analysis of relative expression results in real-time PCR. 2002, Pubmed
Puri, Cellular plasticity within the pancreas--lessons learned from development. 2010, Pubmed
Ritchie, A comparison of background correction methods for two-colour microarrays. 2007, Pubmed
Rossant, The impact of developmental biology on pluripotent stem cell research: successes and challenges. 2011, Pubmed
Schaeren-Wiemers, A single protocol to detect transcripts of various types and expression levels in neural tissue and cultured cells: in situ hybridization using digoxigenin-labelled cRNA probes. 1993, Pubmed
Slack, Metaplasia and transdifferentiation: from pure biology to the clinic. 2007, Pubmed
Spagnoli, From endoderm to pancreas: a multistep journey. 2007, Pubmed , Xenbase
Spagnoli, The Gata5 target, TGIF2, defines the pancreatic region by modulating BMP signals within the endoderm. 2008, Pubmed , Xenbase
Trapnell, Transcript assembly and quantification by RNA-Seq reveals unannotated transcripts and isoform switching during cell differentiation. 2010, Pubmed
Tremblay, Distinct populations of endoderm cells converge to generate the embryonic liver bud and ventral foregut tissues. 2005, Pubmed
Tumbar, Defining the epithelial stem cell niche in skin. 2004, Pubmed
van Noort, Wnt signaling controls the phosphorylation status of beta-catenin. 2002, Pubmed
Vichas, Translating cell polarity into tissue elongation. 2011, Pubmed
Wallingford, Planar cell polarity and the developmental control of cell behavior in vertebrate embryos. 2012, Pubmed
Wandzioch, Dynamic signaling network for the specification of embryonic pancreas and liver progenitors. 2009, Pubmed
Wang, Targeting SOX17 in human embryonic stem cells creates unique strategies for isolating and analyzing developing endoderm. 2011, Pubmed
Wang, A genome-wide study of gene activity reveals developmental signaling pathways in the preimplantation mouse embryo. 2004, Pubmed
Watanabe, SEK1/MKK4-mediated SAPK/JNK signaling participates in embryonic hepatoblast proliferation via a pathway different from NF-kappaB-induced anti-apoptosis. 2002, Pubmed
Zaret, Genetic programming of liver and pancreas progenitors: lessons for stem-cell differentiation. 2008, Pubmed
Zhang, Different thresholds of Wnt-Frizzled 7 signaling coordinate proliferation, morphogenesis and fate of endoderm progenitor cells. 2013, Pubmed , Xenbase
