Click here to close
Hello! We notice that you are using Internet Explorer, which is not supported by Xenbase and may cause the site to display incorrectly.
We suggest using a current version of Chrome,
FireFox, or Safari.
Mol Biol Cell
2013 Nov 01;2422:3522-33. doi: 10.1091/mbc.E13-05-0283.
Show Gene links
Show Anatomy links
Nudel/NudE and Lis1 promote dynein and dynactin interaction in the context of spindle morphogenesis.
Wang S, Ketcham SA, Schön A, Goodman B, Wang Y, Yates J, Freire E, Schroer TA, Zheng Y.
???displayArticle.abstract??? Lis1, Nudel/NudE, and dynactin are regulators of cytoplasmic dynein, a minus end-directed, microtubule (MT)-based motor required for proper spindle assembly and orientation. In vitro studies have shown that dynactin promotes processive movement of dynein on MTs, whereas Lis1 causes dynein to enter a persistent force-generating state (referred to here as dynein stall). Yet how the activities of Lis1, Nudel/NudE, and dynactin are coordinated to regulate dynein remains poorly understood in vivo. Working in Xenopus egg extracts, we show that Nudel/NudE facilitates the binding of Lis1 to dynein, which enhances the recruitment of dynactin to dynein. We further report a novel Lis1-dependent dynein-dynactin interaction that is essential for the organization of mitotic spindle poles. Finally, using assays for MT gliding and spindle assembly, we demonstrate an antagonistic relationship between Lis1 and dynactin that allows dynactin to relieve Lis1-induced dynein stall on MTs. Our findings suggest the interesting possibility that Lis1 and dynactin could alternately engage with dynein to allow the motor to promote spindle assembly.
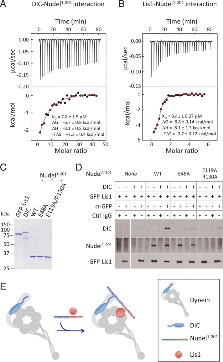
FIGURE 1:. Nudel enhances binding of Lis1 to dynein by simultaneously interacting with Lis1 and DIC in vitro. (A and B) Affinity measurements of Nudel-DIC (A) or Nudel-Lis1 (B) interaction by ITC. Thermograph (top) and binding isotherms (bottom) show the titration of Nudel1–201 with DIC (A) or Lis1 (B). (C) Coomassie Blue–stained gel of the purified His-Nudel1–201 (WT); its mutants E48A and E119A/R130A; DIC; and GFP-Lis1. (D) Nudel1–201 facilitated the formation of Nudel1–201-Lis1-DIC ternary complex in vitro. GFP-Lis1 (1 μM) was mixed with 1 μM DIC in the absence and presence of 0.2 μM Nudel1–201, or two mutants (E48A and E119A/130A). Antibodies to GFP were used to pull down GFP-Lis1, and the presence of Nudel and DIC in immunoprecipitates was analyzed by Western blotting. Nonimmune IgG was used as a control. (E) A schematic illustration of the complex assembled by Nudel1–201, Lis1, and DIC. The squiggle on DIC represents the N-terminus that binds to Nudel and dynactin p150Glued.
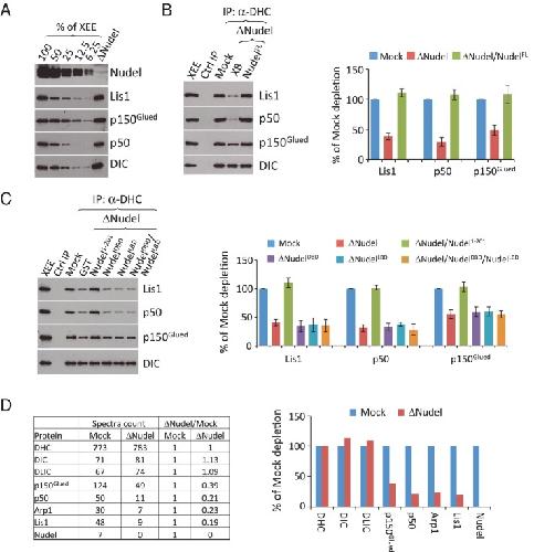
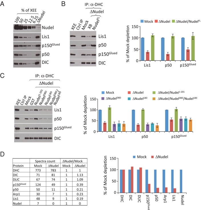
FIGURE 2:. Nudel promotes the binding of Lis1 and dynactin to dynein in Xenopus egg extracts. (A) Western blot analyses of the efficiency of depleting Nudel/NudE. Decreasing amounts of mock-depleted egg extracts (% of XEE) were loaded along with the Nudel/NudE-depleted egg extracts, which were loaded equivalent to 100% of the mock-depleted egg extracts. Depletion of Nudel/NudE did not affect the amount of dynein or its other regulators present in the egg extracts. (B) Dynein and its associated proteins were immunoprecipitated using antibodies to DHC from mock- or Nudel/NudE-depleted egg extracts (XEE = Xenopus egg extract). The reduction of Lis1 and dynactin (as judged by p150Glued and p50/dynamitin levels) upon Nudel/NudE depletion was rescued by adding 0.1 μM of purified full-length Nudel but not GST. The amounts of Lis1 and dynactin in the immunoprecipitates were estimated by quantitative Western blotting and normalized against DIC. The graph on the right plots protein amounts as a percentage of what was immunoprecipitated from a mock-depleted extract. Error bars: SEM from three independent experiments. The XEE lane shows the relevant protein migration in egg extracts. (C) Effects of Nudel1–201, NudelDBD, and NudelLBD on dynactin and Lis1 association with dynein. The Nudel fragments were added at 0.2 μM to the Nudel/NudE-depleted egg extracts. The DHC antibody or control IgG was used to immunoprecipitate DHC and its associated proteins. Whereas Nudel1–201 was able to restore binding of dynein to Lis1 and dynactin in Nudel/NudE-depleted egg extracts, NudelDBD and NudelLBD, either added alone or together, failed to do so. Western blots were quantified in the plot to the right. Error bars: SEM from three independent experiments. The XEE lane shows the relevant protein migration in egg extracts. (D) Quantitative mass spectrometry analyses of DHC immunoprecipitates from the mock- or Nudel/NudE-depleted egg extracts. The table lists spectral counts of DHC and its associated proteins immunoprecipitated from the indicated conditions. The spectral counts for each protein were normalized against the spectral counts of DHC. The ratio of normalized spectral counts between mock- and Nudel/NudE-depleted samples are determined and plotted to the right.
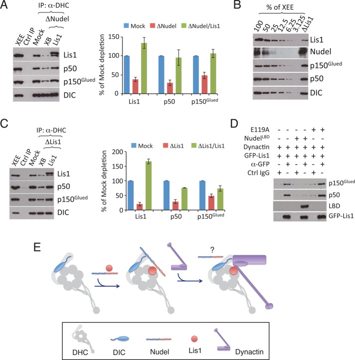
FIGURE 3:. Lis1 promotes the binding of dynactin to dynein in Xenopus egg extracts. (A) 2 μM purified Lis1 restored the association of dynactin with dynein in the Nudel/NudE-depleted extracts (XB = Xenopus buffer; a control for Lis1). Western blots were quantified in the plot to the right. Error bars: SEM from three independent experiments. The XEE lane shows the relevant protein migration in egg extracts. (B) Western blot analyses of the efficiency of depleting Lis1. Decreasing amounts of mock-depleted egg extracts (% of XEE) were loaded along with the Lis1-depleted egg extracts, which were loaded equivalent to 100% of the mock-depleted egg extracts. Depletion of Lis1 did not affect the amount of dynein or its other regulators present in the egg extracts. (C) Lis1 depletion from the egg extracts resulted in the reduction of dynactin and dynein association, which was rescued by 2 μM of the purified Lis1. Western blots were quantified in the plot to the right. Error bars: SEM from three independent experiments. The XEE lane shows the relevant protein migration in egg extracts. (D) Purified Lis1 directly binds to purified dynactin. Purified GFP-Lis1 (2 μM) was mixed with purified dynactin in the presence or absence of 4 μM NudelLBD or NudelLBDE119A. A GFP antibody or control IgG was used for immunoprecipitation. Western blots were quantified in the plot to the right. Error bars: SEM from three independent experiments. (E) A cartoon illustrating the interactions between dynein and its regulators. The binding of Nudel/NudE and Lis1 to dynein promotes the binding of dynactin to the complex. The cartoon reflects the known positions of Lis1 on the motor domain and DIC on the tail. The DIC N-terminus (squiggle) interacts with amino acids 415–530 of the dynactin p150Glued component, which is associated with the Arp1 filament (purple rectangle) at the base of the p150Glued projecting arm (aa 200–350). The precise contact site between Lis1 and dynactin is unknown. On dynactin binding, the fate of Nudel/NudE is unknown (question mark). Because Nudel/NudE has been suggested to bind to another site besides DIC on dynein, upon dynactin binding, Nudel/NudE could either shift from DIC to this other binding site or dissociate from dynein.
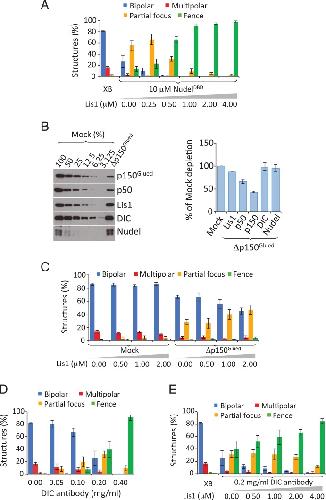
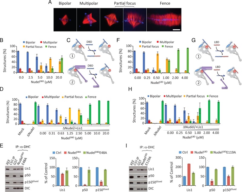
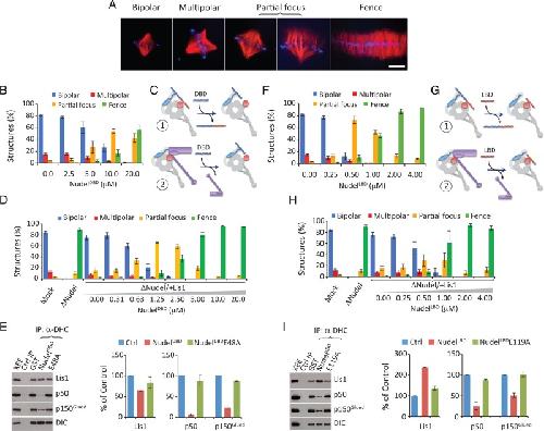
FIGURE 4:. The interaction between dynein and dynactin promoted by Lis1 is necessary for spindle morphogenesis. (A) Images of representative spindles defined as bipolar, multipolar, partial focus, and fence. Scale bar: 20 μm. (B) Analysis of the effect of NudelDBD on spindle pole organization in egg extracts. Increasing concentrations of NudelDBD caused increasing spindle pole defects. Error bars: SEM of three independent experiments. (C) Cartoon illustrating that NudelDBD may inhibit dynein function by either competing with endogenous Nudel/NudE (scenario 1) or dynactin (scenario 2) to bind to dynein. See caption to Figure 3D for the keys for the graphic objects. (D) Analysis of the inhibitory effect of NudelDBD in egg extracts depleted of Nudel and supplemented with Lis1. NudelDBD inhibited spindle pole organization in a dominant-negative manner in the Nudel/NudE-depleted and Lis1-supplemented egg extract. (E) Addition of 10 μM of NudelDBD (but not NudelDBDE48A) into egg extracts reduced the interaction between dynactin and dynein as determined by DHC immunoprecipitation followed by Western blotting. The plot to the right shows the quantification of proteins immunoprecipitated by the DHC antibody. Error bars: SEM of three independent experiments. The XEE lane shows the relevant protein migration in egg extracts. (F) Analysis of the effect of NudelLBD on spindle pole organization in egg extracts. Increasing concentrations of NudelLBD caused increasing spindle pole defects. Error bars: SEM of three independent experiments. (G) Cartoon illustrating that NudelLBD may inhibit dynein function by competing with endogenous Nudel/NudE to bind to endogenous Lis1 (scenario 1) or by competing with dynactin to bind to dynein (scenario 2). See caption to Figure 3D for the key for the graphic objects. (H) Analysis of the inhibitory effect of NudelLBD in extracts depleted of Nudel and supplemented with Lis1. NudelLBD inhibited spindle pole organization in a dominant-negative manner in the Nudel/NudE-depleted and Lis1-supplemented egg extract. (I) Addition of 4 μM of NudelLBD (but not NudelLBDE119A) into egg extracts reduced the interaction between dynactin and dynein as determined by DHC immunoprecipitation followed by Western blot analysis. The plot to the right shows the quantification of proteins immunoprecipitated by the DHC antibody. Error bars: SEM of three independent experiments. The XEE lane shows the relevant protein migration in egg extracts.
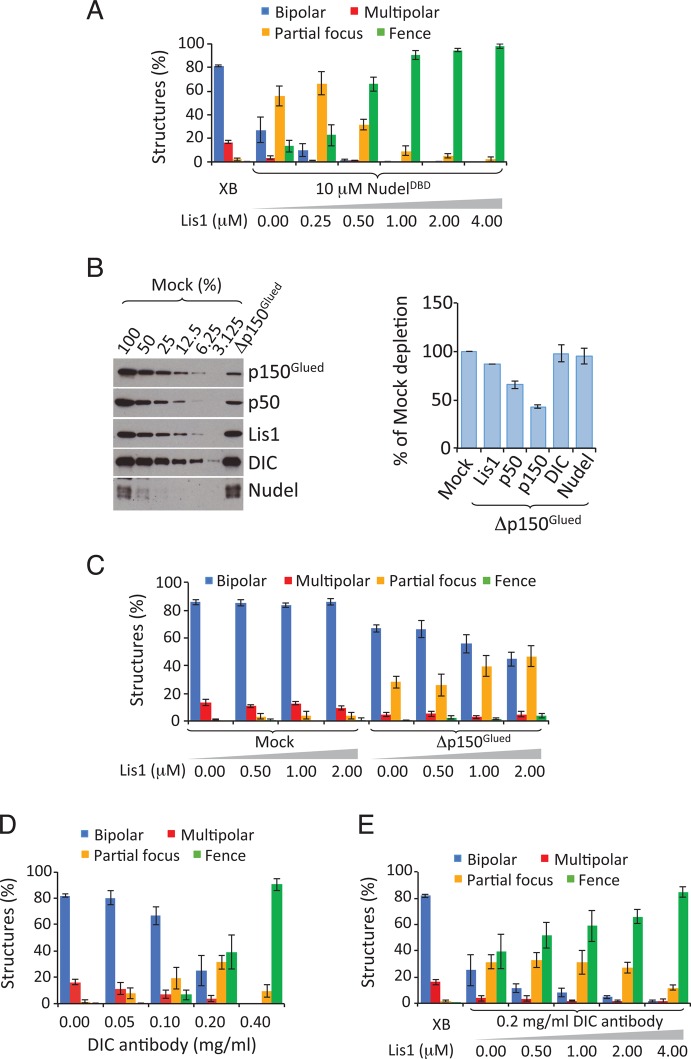
FIGURE 5:. Dynactin and Lis1 regulate dynein antagonistically during spindle assembly. (A) The spindle pole defects caused by NudelDBD were increased by addition of excess Lis1. NudelDBD added at 10 μM induced partial inhibition of spindle pole organization, which was further exacerbated by addition of increasing concentrations of Lis1. (B) Antibodies to p150Glued partially depleted dynactin as judged by Western blot analyses of p150glued and p50/dynamitin. Such depletion did not detectably reduce the amount of Nudel/NudE and DIC in the egg extract. The plot to the right shows the quantification of the degree of depletion. (C) Analysis of spindle pole organization in extracts with partial depletion of dynactin (or mock-depleted) in the presence of excessive Lis1. Addition of increasing concentrations of Lis1 increased the spindle pole organization without affecting spindle assembly in the mock-depleted egg extracts. (D) Analysis of spindle pole organization in extracts treated with increasing amounts of DIC antibody. Addition of increasing concentrations of the DIC antibody caused a gradual increase of spindle pole disorganization with an estimated EC50 between 0.1 and 0.2 mg/ml. (E) Analysis of spindle pole organization in extracts treated with DIC antibody to which increasing concentrations of purified Lis1 was added. The partial spindle pole disorganization caused by 0.2 mg/ml DIC antibody was increased by addition of increasing concentrations of purified Lis1. Error bars: SEM of three independent experiments.
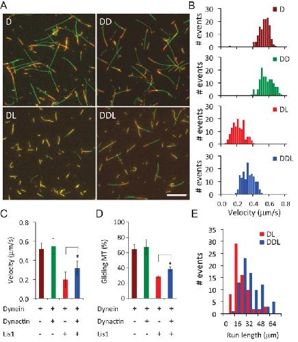
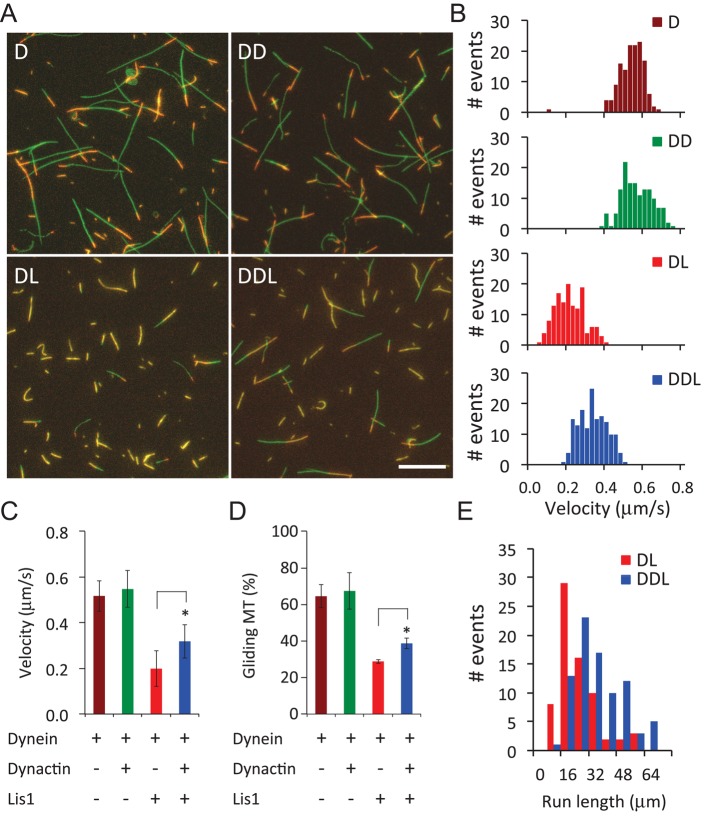
FIGURE 6:. Dynactin relieves Lis1-induced dynein stall on MTs in vitro. (A) Compiled images (one field per condition) of MT gliding on glass surfaces coated with purified dynein (D), dynein plus dynactin (DD), dynein plus Lis1 (DL), or dynein plus dynactin and Lis1 (DDL). Individual MTs are shown in orange. Their trajectories, which were constructed from 30 consecutive images taken at 1 frame/s, are shown with green lines. The longer the lines, the farther the MTs have moved. Scale bar: 10 μm. (B) Velocity histograms of gliding MTs driven by dynein (D), dynein plus dynactin (DD), dynein plus Lis1 (DL), or dynein plus Lis1 and dynactin (DDL). (C) Average velocities of MT gliding under the indicated conditions. (D) Percentages of gliding MTs under the indicated conditions. (E) MT run lengths between pauses under the indicated conditions. Each event is one gliding event between pauses. Error bars: SD. *, Student's t test (p < 0.001).
Allan,
Cytoplasmic dynein.
2011,
Pubmed Bi,
Increased LIS1 expression affects human and mouse brain development.
2009,
Pubmed Bingham,
Purification of dynactin and dynein from brain tissue.
1998,
Pubmed Burgess,
Dynein structure and power stroke.
2003,
Pubmed Carter,
Crystal structure of the dynein motor domain.
2011,
Pubmed Derewenda,
The structure of the coiled-coil domain of Ndel1 and the basis of its interaction with Lis1, the causal protein of Miller-Dieker lissencephaly.
2007,
Pubmed Efimov,
The LIS1-related NUDF protein of Aspergillus nidulans interacts with the coiled-coil domain of the NUDE/RO11 protein.
2000,
Pubmed
,
Xenbase Efimov,
Roles of NUDE and NUDF proteins of Aspergillus nidulans: insights from intracellular localization and overexpression effects.
2003,
Pubmed Egan,
Lis1 is an initiation factor for dynein-driven organelle transport.
2012,
Pubmed Feng,
LIS1 regulates CNS lamination by interacting with mNudE, a central component of the centrosome.
2000,
Pubmed
,
Xenbase Gaetz,
Dynein/dynactin regulate metaphase spindle length by targeting depolymerizing activities to spindle poles.
2004,
Pubmed
,
Xenbase Gaglio,
Opposing motor activities are required for the organization of the mammalian mitotic spindle pole.
1996,
Pubmed
,
Xenbase Gaglio,
Mitotic spindle poles are organized by structural and motor proteins in addition to centrosomes.
1997,
Pubmed
,
Xenbase Gibbons,
The affinity of the dynein microtubule-binding domain is modulated by the conformation of its coiled-coil stalk.
2005,
Pubmed Goodman,
Lamin B counteracts the kinesin Eg5 to restrain spindle pole separation during spindle assembly.
2010,
Pubmed
,
Xenbase Heald,
Spindle assembly in Xenopus egg extracts: respective roles of centrosomes and microtubule self-organization.
1997,
Pubmed
,
Xenbase Heald,
Self-organization of microtubules into bipolar spindles around artificial chromosomes in Xenopus egg extracts.
1996,
Pubmed
,
Xenbase Huang,
Lis1 acts as a "clutch" between the ATPase and microtubule-binding domains of the dynein motor.
2012,
Pubmed Kardon,
Regulation of the processivity and intracellular localization of Saccharomyces cerevisiae dynein by dynactin.
2009,
Pubmed Kardon,
Regulators of the cytoplasmic dynein motor.
2009,
Pubmed Karki,
Affinity chromatography demonstrates a direct binding between cytoplasmic dynein and the dynactin complex.
1995,
Pubmed King,
Dynactin increases the processivity of the cytoplasmic dynein motor.
2000,
Pubmed King,
Analysis of the dynein-dynactin interaction in vitro and in vivo.
2003,
Pubmed Kon,
The 2.8 Å crystal structure of the dynein motor domain.
2012,
Pubmed Kon,
Helix sliding in the stalk coiled coil of dynein couples ATPase and microtubule binding.
2009,
Pubmed Lam,
Functional interplay between LIS1, NDE1 and NDEL1 in dynein-dependent organelle positioning.
2010,
Pubmed Lee,
The role of the lissencephaly protein Pac1 during nuclear migration in budding yeast.
2003,
Pubmed Liang,
Nudel functions in membrane traffic mainly through association with Lis1 and cytoplasmic dynein.
2004,
Pubmed Liu,
A model for random sampling and estimation of relative protein abundance in shotgun proteomics.
2004,
Pubmed Ma,
Requirement for Nudel and dynein for assembly of the lamin B spindle matrix.
2009,
Pubmed
,
Xenbase McDonald,
MS1, MS2, and SQT-three unified, compact, and easily parsed file formats for the storage of shotgun proteomic spectra and identifications.
2004,
Pubmed McKenney,
LIS1 and NudE induce a persistent dynein force-producing state.
2010,
Pubmed McKenney,
Mutually exclusive cytoplasmic dynein regulation by NudE-Lis1 and dynactin.
2011,
Pubmed Mesngon,
Regulation of cytoplasmic dynein ATPase by Lis1.
2006,
Pubmed Morgan,
Structural dynamics and multiregion interactions in dynein-dynactin recognition.
2011,
Pubmed Niethammer,
NUDEL is a novel Cdk5 substrate that associates with LIS1 and cytoplasmic dynein.
2000,
Pubmed Nyarko,
Intrinsic disorder in dynein intermediate chain modulates its interactions with NudE and dynactin.
2012,
Pubmed Pandey,
A Cdk5-dependent switch regulates Lis1/Ndel1/dynein-driven organelle transport in adult axons.
2011,
Pubmed Raaijmakers,
Systematic dissection of dynein regulators in mitosis.
2013,
Pubmed Reiner,
Isolation of a Miller-Dieker lissencephaly gene containing G protein beta-subunit-like repeats.
1993,
Pubmed Roberts,
ATP-driven remodeling of the linker domain in the dynein motor.
2012,
Pubmed Ross,
Processive bidirectional motion of dynein-dynactin complexes in vitro.
2006,
Pubmed Sasaki,
A LIS1/NUDEL/cytoplasmic dynein heavy chain complex in the developing and adult nervous system.
2000,
Pubmed Schroer,
Dynactin.
2004,
Pubmed Schroer,
Two activators of microtubule-based vesicle transport.
1991,
Pubmed Sheeman,
Determinants of S. cerevisiae dynein localization and activation: implications for the mechanism of spindle positioning.
2003,
Pubmed Smith,
Regulation of cytoplasmic dynein behaviour and microtubule organization by mammalian Lis1.
2000,
Pubmed Stehman,
NudE and NudEL are required for mitotic progression and are involved in dynein recruitment to kinetochores.
2007,
Pubmed Tai,
Role of dynein, dynactin, and CLIP-170 interactions in LIS1 kinetochore function.
2002,
Pubmed Tarricone,
Coupling PAF signaling to dynein regulation: structure of LIS1 in complex with PAF-acetylhydrolase.
2004,
Pubmed Torisawa,
Functional dissection of LIS1 and NDEL1 towards understanding the molecular mechanisms of cytoplasmic dynein regulation.
2011,
Pubmed Vallee,
Multiple modes of cytoplasmic dynein regulation.
2012,
Pubmed Vaughan,
Cytoplasmic dynein binds dynactin through a direct interaction between the intermediate chains and p150Glued.
1995,
Pubmed Wang,
Identification of a novel dynein binding domain in nudel essential for spindle pole organization in Xenopus egg extract.
2011,
Pubmed
,
Xenbase Wynshaw-Boris,
Lissencephaly and LIS1: insights into the molecular mechanisms of neuronal migration and development.
2007,
Pubmed Xiang,
NudF, a nuclear migration gene in Aspergillus nidulans, is similar to the human LIS-1 gene required for neuronal migration.
1995,
Pubmed Yamada,
LIS1 and NDEL1 coordinate the plus-end-directed transport of cytoplasmic dynein.
2008,
Pubmed Yeh,
Dynactin's pointed-end complex is a cargo-targeting module.
2012,
Pubmed Yi,
High-resolution imaging reveals indirect coordination of opposite motors and a role for LIS1 in high-load axonal transport.
2011,
Pubmed Zhang,
The p25 subunit of the dynactin complex is required for dynein-early endosome interaction.
2011,
Pubmed Zhang,
The microtubule plus-end localization of Aspergillus dynein is important for dynein-early-endosome interaction but not for dynein ATPase activation.
2010,
Pubmed Zyłkiewicz,
The N-terminal coiled-coil of Ndel1 is a regulated scaffold that recruits LIS1 to dynein.
2011,
Pubmed
,
Xenbase