Click here to close
Hello! We notice that you are using Internet Explorer, which is not supported by Xenbase and may cause the site to display incorrectly.
We suggest using a current version of Chrome,
FireFox, or Safari.
???displayArticle.abstract???
One of the earliest steps in embryonic development is the specification of the germ layers, the subdivision of the blastulaembryo into endoderm, mesoderm and ectoderm. Maternally expressed members of the Transforming Growth Factor β (TGFβ) family influence all three germ layers; the ligands are required to induce endoderm and mesoderm, whereas inhibitors are required for formation of the ectoderm. Here, we demonstrate a vital role for maternal Coco, a secreted antagonist of TGFβ signalling, in this process. We show that Coco is required to prevent Activin and Nodal signals in the dorsal marginal side of the embryo from invading the prospective ectoderm, thereby restricting endoderm- and mesoderm-inducing signals to the vegetal and marginal zones of the pre-gastrula Xenopus laevis embryo.
Fig. 1. Knockdown of Coco causes anterior truncations at tadpole stages. (A-H) Xenopus embryos at stage 28. Overexpression of Coco results in embryos with an ectopic head; compare uninjected embryo (A) with Coco-injected (B, asterisk). Knockdown of Coco causes anterior truncations (C). Hoxb9 is expressed in the spinal cord (D, arrow); Coco morphant embryos have no expression of Hoxb9 (E). Host transfers were also performed with MO (F-H). Embryos have a loss of anterior structures (G, arrowheads, compared with control embryo in F). Anterior structures, such as the cement gland (H, arrowheads) could be rescued by injection of Coco RNA. (A,B) Lateral view, anterior to the left. (C-H) Anterior to the top. cg, cement gland; fb, forebrain; hb, hindbrain; mb, midbrain; sc, spinal cord.
Fig. 2. Knockdown of Coco causes germ layer defects at blastula stage. (A-M) Xenopus embryos were injected with either CocoMO or ControlMO and analysed at stage 9.5. Whole-mount in situ hybridisation was performed to identify endoderm (Sox17β), mesoderm (Xbra) and presumptive dorsal tissue (Chordin). Injection of CocoMO causes both a shift in Sox17β expression (A-C, arrowheads; using the blastocoel floor as a reference this shift is clearly seen in sections shown in Aâ²,Bâ²) and an upregulation of expression (D; compare RT-PCR of uninjected embryo and CocoMO-injected embryo). CocoMO-injected embryos were additionally injected with β-Gal in either a dorsal or ventralblastomere at the four-cell stage. Compared with an uninjected control (E, arrows) the shift of Sox17β expression is on the same side as dorsally injected β-Gal (F) but on the opposite side as ventrally injected β-Gal (G). Loss of Coco also caused a reduction of both Xbra (H-Jâ², arrows) and Chordin (K-M, arrowheads) expression, effects that are not seen following ControlMO injections. The shift of Sox17β expression following CocoMO injection (N,O, arrows) is rescued with an injection of Coco mRNA (P), demonstrating specificity. A-C,E-J,K-P are whole-mount lateral views and Aâ²-Bâ²;Hâ²-Jâ² are sagittal sections.
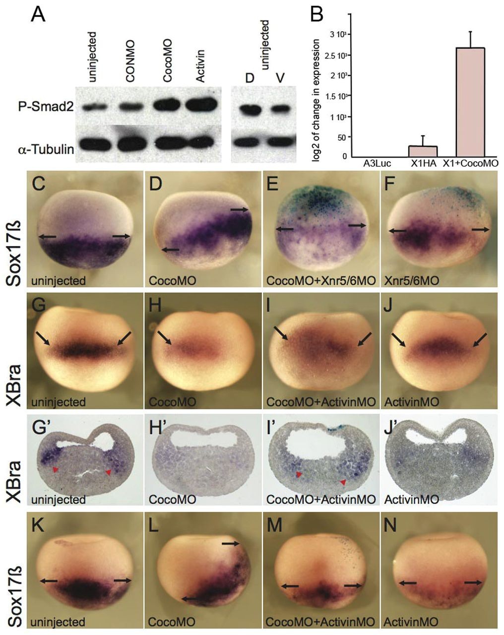
Fig. 3. Germ layer defects in Coco morphant embryos are caused by an increase in Xnr5/6 and Activin signalling. (A) Western blot analysis demonstrating an increase of P-Smad2 following CocoMO and Activin overexpression, compared with uninjected and ControlMO-injected embryos. A dorsoventral bias of P-Smad2 is detected in normal development (compare dorsal half with ventral half). (B) Coco depletion increases Nodal-induced transcription of a reporter gene. Error bars represent standard errors. Assays were performed in triplicate. (C-N) Embryos were injected with CocoMO, CocoMO+TGFβMO or TGFβMO and compared with uninjected control embryos at stage 9.5. (C-F) Injection of CocoMO causes a shift in Sox17β expression (D, arrows), which is rescued by co-injection with Xnr5/6MO (E). (F) Injection of Xnr5/6MO alone does not affect the Sox17β domain, but reduces the intensity of expression. (G-Jâ²) Injection of CocoMO causes a reduction in Xbra staining in the marginal zone (H,Hâ²), which is clearly rescued by co-injection with ActivinMO (I,Iâ²), an effect different to that of ActivinMO alone (J,Jâ²; compare black arrows in G-J and red arrowheads in Gâ²,Iâ²). (K-N) Injection of CocoMO causes a shift in Sox17β expression (L, arrows), which is also rescued by co-injection of ActivinMO (M, arrows). (N) ActivinMO alone caused a slight reduction in Sox17β. D, dorsal half; V, ventral half.
Fig. 4. Coco controls germ layer specification via an inhibition of both Activin and Nodal signals. (A) A dorsoventral gradient of Coco activity (brown) restricts Activin and Xnr signals (green) from acting in the animal pole, ensuring correct spatial organization of the germ layers. (B) Knockdown of Coco allows dorsal marginal Activin and Nodal signals to become active in a more animal domain, disrupting mesoderm and endoderm formation resulting in a loss of anterior structures. D, dorsal; V, ventral.
Suppl. Figure 1: Efficacy of as-oligo and MO to Coco. (A) RT-PCR demonstrating the loss of endogenous Coco in oocytes after injection with an as-oligo specific for Coco. (B) Oocytes were injected with Coco RNA and a Western performed with an anti-Coco antibody. A strong band can be seen which is lost after co-injection with CocoMO.
Suppl. Figure 2: Knockdown of Coco results in a loss of headmesoderm. (A) CocoMO injected embryo at st9.5. Purple staining represents Gsc and red staining, CocoMO. Gsc expression is lost where Coco is knocked down. (B) Uninjected control embryo showing endogenous Gsc expression
Suppl. Figure 3: qRT-PCR of explants from st16 Coco morphant embryos. (A) Animal caps from Coco depleted embryos were analysed for a variety of molecular markers. A strong upregulation of Xbra was detected. (B) Analysis of equatorial region of the embryo also had an increase in mesodermal markers, as seen by the upregulation of MyoD. y-axis: expression ratio (2-log scale)
Agius,
Endodermal Nodal-related signals and mesoderm induction in Xenopus.
2000, Pubmed,
Xenbase
Agius,
Endodermal Nodal-related signals and mesoderm induction in Xenopus.
2000,
Pubmed
,
Xenbase Amaya,
FGF signalling in the early specification of mesoderm in Xenopus.
1993,
Pubmed
,
Xenbase Bell,
Cell fate specification and competence by Coco, a maternal BMP, TGFbeta and Wnt inhibitor.
2003,
Pubmed
,
Xenbase Cha,
Foxi2 is an animally localized maternal mRNA in Xenopus, and an activator of the zygotic ectoderm activator Foxi1e.
2012,
Pubmed
,
Xenbase Cho,
Molecular nature of Spemann's organizer: the role of the Xenopus homeobox gene goosecoid.
1991,
Pubmed
,
Xenbase Dorey,
A novel Cripto-related protein reveals an essential role for EGF-CFCs in Nodal signalling in Xenopus embryos.
2006,
Pubmed
,
Xenbase Dupont,
Germ-layer specification and control of cell growth by Ectodermin, a Smad4 ubiquitin ligase.
2005,
Pubmed
,
Xenbase Faure,
Endogenous patterns of TGFbeta superfamily signaling during early Xenopus development.
2000,
Pubmed
,
Xenbase Glinka,
Head induction by simultaneous repression of Bmp and Wnt signalling in Xenopus.
1997,
Pubmed
,
Xenbase Green,
Responses of embryonic Xenopus cells to activin and FGF are separated by multiple dose thresholds and correspond to distinct axes of the mesoderm.
1992,
Pubmed
,
Xenbase Harland,
In situ hybridization: an improved whole-mount method for Xenopus embryos.
1991,
Pubmed
,
Xenbase Heasman,
Fertilization of cultured Xenopus oocytes and use in studies of maternally inherited molecules.
1991,
Pubmed
,
Xenbase Hudson,
Xsox17alpha and -beta mediate endoderm formation in Xenopus.
1997,
Pubmed
,
Xenbase Jones,
The possible role of mesodermal growth factors in the formation of endoderm inXenopus laevis.
1993,
Pubmed
,
Xenbase Jones,
Nodal-related signals induce axial mesoderm and dorsalize mesoderm during gastrulation.
1995,
Pubmed
,
Xenbase Joseph,
Mutant Vg1 ligands disrupt endoderm and mesoderm formation in Xenopus embryos.
1998,
Pubmed
,
Xenbase Kimelman,
Mesoderm induction: from caps to chips.
2006,
Pubmed
,
Xenbase Kofron,
Mesoderm induction in Xenopus is a zygotic event regulated by maternal VegT via TGFbeta growth factors.
1999,
Pubmed
,
Xenbase Kriebitz,
PRDC regulates placode neurogenesis in chick by modulating BMP signalling.
2009,
Pubmed
,
Xenbase Luxardi,
Distinct Xenopus Nodal ligands sequentially induce mesendoderm and control gastrulation movements in parallel to the Wnt/PCP pathway.
2010,
Pubmed
,
Xenbase Mir,
FoxI1e activates ectoderm formation and controls cell position in the Xenopus blastula.
2007,
Pubmed
,
Xenbase Mir,
Long- and short-range signals control the dynamic expression of an animal hemisphere-specific gene in Xenopus.
2008,
Pubmed
,
Xenbase Ninomiya,
Endoderm differentiation and inductive effect of activin-treated ectoderm in Xenopus.
1999,
Pubmed
,
Xenbase Piepenburg,
Activin redux: specification of mesodermal pattern in Xenopus by graded concentrations of endogenous activin B.
2004,
Pubmed
,
Xenbase Sasai,
Xenopus chordin: a novel dorsalizing factor activated by organizer-specific homeobox genes.
1994,
Pubmed
,
Xenbase Schohl,
Beta-catenin, MAPK and Smad signaling during early Xenopus development.
2002,
Pubmed
,
Xenbase Schweickert,
The nodal inhibitor Coco is a critical target of leftward flow in Xenopus.
2010,
Pubmed
,
Xenbase Shen,
Nodal signaling: developmental roles and regulation.
2007,
Pubmed Smith,
Expression of a Xenopus homolog of Brachyury (T) is an immediate-early response to mesoderm induction.
1991,
Pubmed
,
Xenbase Suri,
Xema, a foxi-class gene expressed in the gastrula stage Xenopus ectoderm, is required for the suppression of mesendoderm.
2005,
Pubmed
,
Xenbase Takahashi,
Two novel nodal-related genes initiate early inductive events in Xenopus Nieuwkoop center.
2000,
Pubmed
,
Xenbase Thomsen,
Activins are expressed early in Xenopus embryogenesis and can induce axial mesoderm and anterior structures.
1990,
Pubmed
,
Xenbase Vonica,
The left-right axis is regulated by the interplay of Coco, Xnr1 and derrière in Xenopus embryos.
2007,
Pubmed
,
Xenbase Wilson,
Mesodermal patterning by an inducer gradient depends on secondary cell-cell communication.
1994,
Pubmed
,
Xenbase Wright,
The Xenopus XIHbox 6 homeo protein, a marker of posterior neural induction, is expressed in proliferating neurons.
1990,
Pubmed
,
Xenbase Xu,
Maternal xNorrin, a canonical Wnt signaling agonist and TGF-β antagonist, controls early neuroectoderm specification in Xenopus.
2012,
Pubmed
,
Xenbase Yasuo,
A two-step model for the fate determination of presumptive endodermal blastomeres in Xenopus embryos.
1999,
Pubmed
,
Xenbase