XB-ART-47907
J Neurosci
2013 Sep 11;3337:14666-80. doi: 10.1523/JNEUROSCI.4821-12.2013.
Show Gene links
Show Anatomy links
c-Jun N-terminal kinase phosphorylation of heterogeneous nuclear ribonucleoprotein K regulates vertebrate axon outgrowth via a posttranscriptional mechanism.
???displayArticle.abstract???
c-Jun N-terminal kinase (JNK) mediates cell signaling essential for axon outgrowth, but the associated substrates and underlying mechanisms are poorly understood. We identified in Xenopus laevis embryos a novel posttranscriptional mechanism whereby JNK regulates axonogenesis by phosphorylating a specific site on heterogeneous nuclear ribonucleoprotein K (hnRNP K). Both JNK inhibition and hnRNP K knockdown inhibited axon outgrowth and translation of hnRNP K-regulated cytoskeletal RNAs (tau and neurofilament medium), effects that were alleviated by expressing phosphomimetic, but not phosphodeficient, forms of hnRNP K. Immunohistochemical and biochemical analyses indicated that JNK phosphorylation of hnRNP K occurred within the cytoplasm and was necessary for the translational initiation of hnRNP K-targeted RNAs but not for hnRNP K intracellular localization or RNA binding. Thus, in addition to its known roles in transcription and cytoskeletal organization, JNK acts posttranscriptionally through hnRNP K to regulate translation of proteins crucial for axonogenesis.
???displayArticle.pubmedLink??? 24027268
???displayArticle.pmcLink??? PMC6705169
???displayArticle.link??? J Neurosci
Species referenced: Xenopus laevis
Genes referenced: dio3 gnl3 hnrnpc hnrnpk igf2bp3 jun mapk1 mapk8 mapt nefm prph sst
???displayArticle.antibodies??? Nuclear Lamins 2/3 Ab1
???displayArticle.morpholinos??? hnrnpk MO1
???attribute.lit??? ???displayArticles.show???
|
|
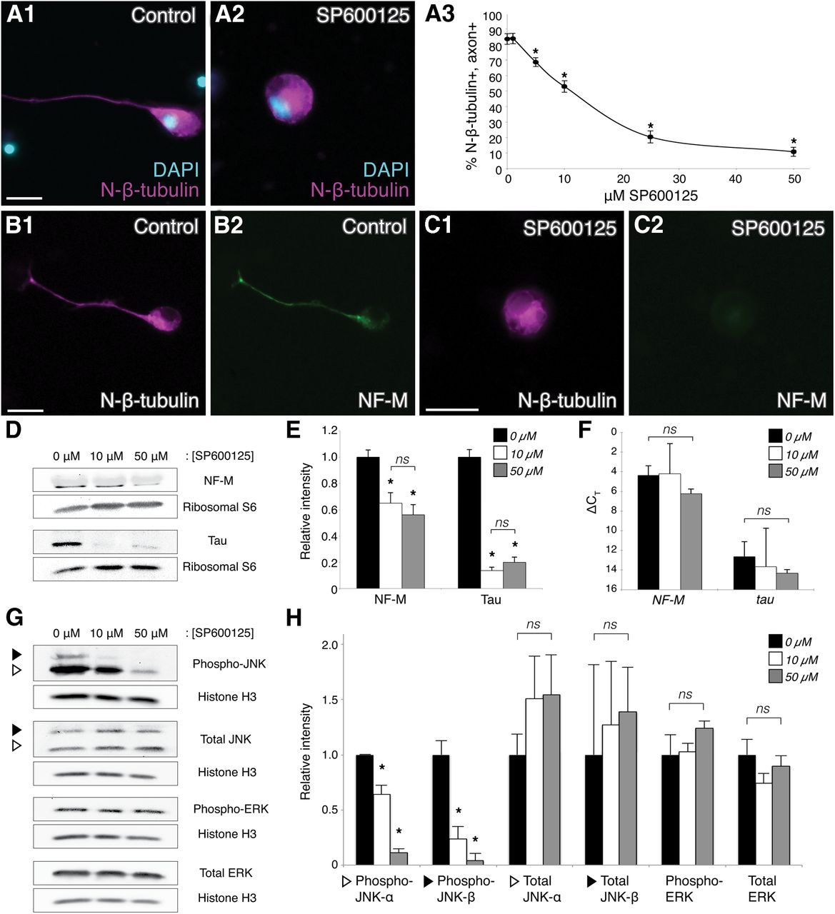
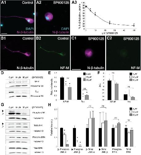
Figure 1. JNK inhibition compromises axon outgrowth and cytoskeletal protein expression. A1, A2, Representative images of neurons in control or SP600125-treated (50 μM) dissociated embryonic neural tube–myotome cultures, as indicated. Immunostaining for N-β-tubulin (magenta) labeled cell bodies and axons (if present), and DAPI (blue) labeled nuclei. A3, Quantification (30 neurons/culture, n = 6 cultures) of the percentage (±SEM) of N-β-tubulin+ cells that had axons in increasing concentrations of SP600125 indicated that JNK activity was required for axon initiation, reaching statistical significance at 5 μM SP600125 (p < 0.01, two-sided t-tests with control, 30 neurons/culture, n = 5 cultures). B, C, Double-label immunocytochemistry for N-β-tubulin (B1, C1, magenta) and NF-M (B2, C2, green), with or without 50 μM SP600125 (C1,C2 and B1,B2, respectively), showed a decrease in the level of NF-M expression when JNK was inhibited. Scale bars, 20 μm. D, Representative Western blots of cultures grown in 0, 10, or 50 μM SP600125. E, Intensities of NF-M and tau protein bands, after normalization against ribosomal protein S6 (loading control), were plotted relative to the intensity at 0 μM SP600125 (±SEM). JNK inhibition (10 and 50 μM) significantly reduced NF-M and tau levels compared with the 0 μM control (ns, nonsignificant; *p < 0.05 and p < 0.01 for NF-M and tau, respectively, one-way ANOVA with Tukey's post hoc test, n = 3 replicates of 25 pooled cultures for each condition); there was no significant difference in this effect between 10 and 50 μM SP600125 (p = 0.6, one-way ANOVA). F, qRT-PCR for NF-M and tau (ΔCT ± SD, relative to GAPDH) of cultures grown in 0, 10, or 50 μM SP600125 displayed no significant change in NF-M or tau RNA expression when JNK was inhibited (p = 0.5, one-way ANOVA, n = 3 replicates of 25 pooled cultures for each condition). G, H, Western blots of SP600125-treated cultures were probed with antibodies to activated (phospho-) JNK, total JNK, activated (phospho-) ERK, and total ERK to investigate effects of SP600125 on the levels of activated and total JNK versus activated and total ERK. Intensities of activated and total JNK and ERK bands, after normalization against histone H3, were plotted relative to the intensity at 0 μM SP600125 (±SEM). White and black triangles indicate the p46 (α) and p54 (β) isoforms of JNK, which in X. laevis are 44 and 48 kDa, respectively. Levels of activated JNK-α and JNK-β were significantly reduced (p < 0.01, one-way ANOVA with Tukey's post hoc test, n = 3 replicates of 25 pooled cultures for each condition) with SP600125 treatment, whereas no significant effects were observed for total JNK-α/β, activated ERK, and total ERK (p = 0.7, p = 0.9, p = 0.4, p = 0.3, respectively, one-way ANOVA), indicating that SP600125 specifically inhibited JNK activation. |
|
|
Figure 2. Serine 189, the JNK target site on Xenopus hnRNP K, is phosphorylated in neurons in vivo. A, Multiple sequence alignment of the region of hnRNP K surrounding X. laevis hnRNP K S189 (indicated by *) from five species shows that the prospective JNK site is highly conserved. Black and gray shading indicates 100 and 80% conservation among the different species examined, respectively. The black line indicates the region of Xenopus hnRNP K used to generate the phospho-specific antibody (pS189). B, C, Immunohistochemistry (IHC) on transverse sections of spinal cord and somites of stage 37/38 embryos. B, Sections of embryos unilaterally injected with hnRNP K MO at the two-cell stage. Overlays indicate locations of spinal cord (SC) and somites (Som). Unilateral MO suppression of endogenous hnRNP K caused a similar reduction of immunostaining (p = 0.9, two-sided t test, 5 sections per embryo, n = 3 embryos per condition) for both total hnRNP K (55 ± 1% injected/uninjected, p = 0.03, one-sided t test as before; B2) and pS189 (56 ± 5% injected/uninjected, p = 0.01, one-sided t test as before; B4) on the injected side, indicating that pS189 is specific for hnRNP K. Phase contrast images (B1, B3) demonstrated that loss of staining in spinal cord and somites was attributable to loss of expression on the injected side and not to loss of cells. C, Sections of uninjected embryos treated with alkaline phosphatase before immunostaining for total hnRNP K (C2) or pS189 (C4), demonstrating specificity of pS189 for phosphorylated hnRNP K. C1, C3, SYBR Green staining of nuclei demonstrated that loss of staining was not attributable to cell loss. D, E, Representative images of immunostaining (magenta) of stage 37/38 hindbrain sections (D; confocal microscopy) and neurons from dissociated neural tube/myotome cultures (E; conventional microscopy) with the pS189 antibody indicated hnRNP K was phosphorylated at S189 in vivo during nervous system development. Whereas total hnRNP K shuttles to the cytoplasm but localized predominantly to the nucleus during axon outgrowth (D1, D2, SYBR Green; E1âE3, DAPI, blue), phospho-hnRNP K (pS189) was primarily cytoplasmic and perinuclear (D3, D4, E4âE6). Arrows indicate regions measured for intensity profiles (E3, E6). Scale bars, 20 μm. |
|
|
Figure 3. Phosphorylation at serine 189 on Xenopus hnRNP K is reduced by pharmacological inhibition of JNK. A–D, Representative neurons from control or SP600125-treated cultures stained for total hnRNP K and peripherin (XIF3; A, C) or pS189 and N-β-tubulin (B, D). E–H, Background intensity measurements for control (E, F) or SP600125-treated (G, H) cultures were taken from cultures stained without primary antibodies (Ab) to total hnRNP K (E, G) or pS189 (F, H). JNK inhibition caused a significant decrease in staining for pS189 but not total hnRNP K (I). Scale bars, 20 μm. ns, Nonsignificant, p = 0.5; *p = 0.02, two-sided t test, 30 neurons/culture, n = 5 cultures. |
|
|
Figure 4. Phosphorylation of the JNK site (S189) is essential for the function of hnRNP K in axon outgrowth. Transverse sections of spinal cord through stage 37/38 embryos. Immunostaining (magenta) for N-β-tubulin (A, C, E, G) and NF-M (B, D, F, H) was used to assay rescue of hnRNP K MO phenotype. The midline is represented by a dotted line, and the injected side (+MO) was unilaterally injected at the two-cell stage with hnRNP K MO and mRNA encoding the fluorescent fusion protein indicated (green). A, B, EGFP by itself rescued neither the axonless phenotype (A1, A2) nor the loss of NF-M expression (B1, B2) caused by hnRNP K MO knockdown. NF-M was expressed (*), and motor axons (arrows) were readily visible extending from the spinal cord into somites on the uninjected side, neither of which could be seen on the injected side. C, D, Unilateral coinjection of EGFP–hnRNP K with the hnRNP K MO yielded axons and NF-M expression on both the injected and uninjected sides, indicating the unmutated hnRNP K fusion protein was fully functional in the intact organism. E, F, A serine-to-alanine mutation of the JNK site on hnRNP K (S189A) abrogated the function of hnRNP K in both axon outgrowth and NF-M expression. G, H, A serine-to-aspartic acid mutation (S189D) successfully rescued both axon outgrowth (arrows) and NF-M expression (*). Scale bars, 20 μm. I, J, Reproducibility of phenotypes was assessed using quantitative immunofluorescence to determine rescue of axon outgrowth (I; N-β-tubulin staining in somites) and translation of an mRNA target of hnRNP K (J; NF-M staining in spinal cord). Degrees of rescue and p values are described fully in Results. ns, Nonsignificant; *p < 0.05, one-way ANOVA with Tukey's post hoc test; 5 sections per embryo, n = 3 embryos per condition. |
|
|
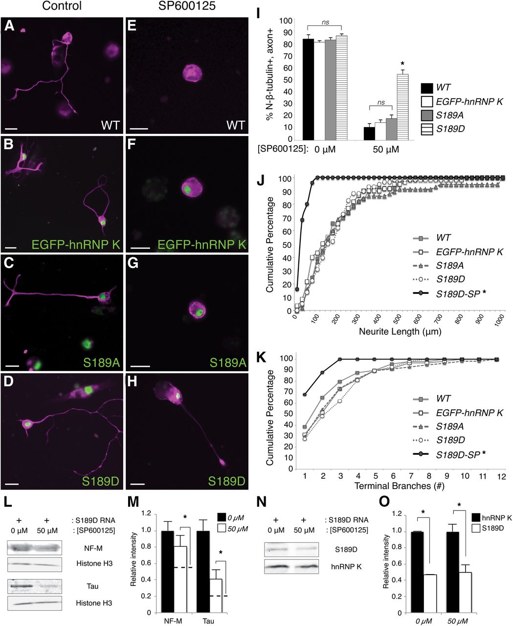
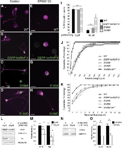
Figure 5. Phosphomimetic mutation of the JNK site on hnRNP K is sufficient to overcome JNK inhibition to restore axon outgrowth. AâH, Immunostaining for N-β-tubulin (magenta) visualized neuronal cell bodies and axons (if present) in representative images of control (AâD) or SP600125-treated (EâH) primary cultures. Expression of mRNA encoding EGFPâhnRNP K, S189A, and S189D is indicated by green fluorescence. Neurons isolated from uninjected WT (A, E), EGFPâhnRNP K mRNA-injected (B, F), and S189A RNA-injected (C, G) embryos successfully formed axons in the absence of pharmacological inhibition of JNK by SP600125 (AâC); the formation of axons by these neurons was severely compromised when grown in 50 μM SP600125 (EâG). However, neurons cultured from S189D mRNA-injected embryos formed axons both with and without SP600125 (D, H). Scale bars, 20 μm. I, Quantification (>30 neurons/culture, n = 5 cultures) of the percentage of N-β-tubulin+ cells that had axons in the RNA-injected cultures with SP600125 indicated that only neurons expressing the phosphomimetic mutation of the JNK site (S189D) on hnRNP K were able to rescue axon outgrowth significantly. Error bars indicate SEM. ns, Nonsignificant; *p < 0.01, one-way ANOVA with Tukey's post hoc test. J, K, Neurite lengths and terminal branch numbers were plotted as cumulative frequencies (percentages) for S189D-expressing neurons cultured in 50 μM SP600125 (S189D-SP), as well as for untreated WT, EGFPâhnRNP K-, S189A-, and S189D-expressing neurons, as indicated. Both total neurite length/neuron and terminal branch number differed significantly between S189D-SP and S189D neurons (*p < 0.001, p = 0.003, respectively, KolmogorovâSmirnov goodness of fit test, n = 3 cultures, >25 neurons/culture), whereas they did not for untreated EGFPâhnRNP K-, S189A-, and S189D-expressing neurons compared with untreated WT (p = 0.3, p = 0.7, p = 0.4, respectively, for length; p = 0.4, p = 0.5, p = 0.2, respectively, for branching). L, M, The ability of S189D to rescue expression of tau and NF-M protein from JNK inhibition (50 μM SP600125) in culture, assayed by Western blot. L, Representative examples, with histone H3 used as a loading control. M, Average ± SEM intensities of the indicated bands (normalized to histone H3) relative to 0 μM SP600125 (n = 3 replicates of 25 pooled cultures for each condition). To show the degree of rescue, dotted lines indicate the equivalent data for WT neurons in 50 μM SP600125, which were originally presented in Figure 1. Expression of S189D significantly (although not entirely) rescued NF-M and tau protein expression from SP600125 treatment (p = 0.04, p = 0.02, respectively, one-sided t test against WT in 50 μM SP600125, n = 3 replicates of 25 pooled cultures for each condition). N, O, The level of S189D expression was compared with that of endogenous hnRNP K on the same Western blots with an hnRNP K antibody, using the same cultures as in L and M. For both control (0 μM) and SP600125-treated (50 μM) cultures, S189D was expressed at 47 ± 1 and 50 ± 9% of endogenous hnRNP K, respectively (p < 0.001, p = 0.03, respectively, one-sided t test). |
|
|
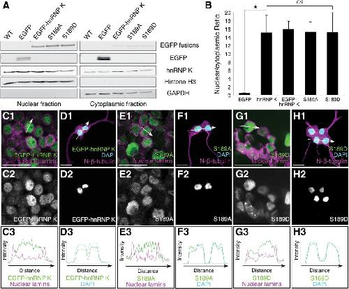
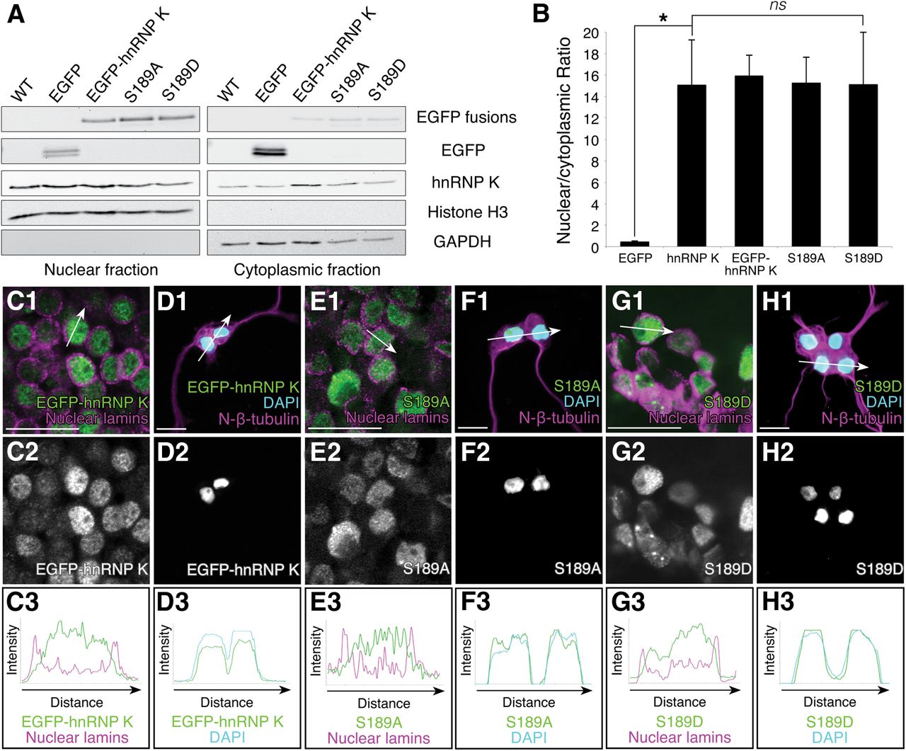
Figure 6. Mutation of the JNK site on hnRNP K has no effect on its subcellular localization. A, B, Nucleocytoplasmic fractionation followed by Western blot analysis of lysates from uninjected WT, EGFP mRNA-, EGFP–hnRNP K mRNA-, S189A mRNA-, and S189D mRNA-injected stage 37/38 embryos. A, Chemiluminescence immunoblot analysis with antibodies to histone H3 (nuclear) and GAPDH (cytoplasmic) indicated complete separation of the fractions. EGFP fusions (EGFP–hnRNP K, S189A, and S189D) and EGFP were all visualized with anti-GFP and compared with endogenous hnRNP K localization. B, Ratios of nuclear versus cytoplasmic band intensities, normalized to histone H3 and GAPDH, respectively, indicated that all EGFP fusions localized similarly to endogenous hnRNP K. Error bars indicate SEM, n = 3 replicates of 40 embryos per group. *p < 0.01, one-way ANOVA with Tukey's post hoc test; ns, nonsignificant (p > 0.9, as before). C–H, Fluorescence immunostaining (magenta) on stage 37/38 hindbrain sections (C, E, G) and primary neuronal cultures (D, F, H). An antibody to nuclear lamins (C, E, G) and DAPI (D, F, H, blue) labeled nuclei, and N-β-tubulin labeled neurons (D, F, H). Arrows (C1–H1) indicate regions measured for intensity profiles (C3–H3). Subcellular localization of EGFP–hnRNP K (C, D), S189A (E, F), and S189D (G, H) was similar to that of endogenous hnRNP K (shown previously in Fig. 3D,E). Scale bars, 20 μm. |
|
|
Figure 7. The endogenous association of EGFP–hnRNP K with targeted RNAs is unaffected by mutation of the JNK site. A, Experimental design of RNA-binding protein/RNA coimmunoprecipitation to test RNA association in vivo of EGFP fusion proteins (EGFP–hnRNP K, S189A, S189D). After expression of EGFP (control) and EGFP fusions, lysates were incubated with anti-GFP-coated beads to coimmunoprecipitate proteins with bound RNAs. In qRT-PCR, specifically bound RNAs reached threshold before RNAs that were nonspecific and therefore had smaller ΔCT values. B, Real-time qRT-PCR of RNAs eluted from anti-GFP immunoprecipitation, normalized to total input control. ΔCT values of NF-M and tau (hnRNP K targets) were significantly lower for EGFP–hnRNP K, S189A, and S189D compared with that of EGFP control (*p < 0.05, one-way ANOVA with Tukey's post hoc test) but not for peripherin (a nontarget), indicating specific binding. One-way ANOVA further showed no significant (ns) difference in binding of NF-M and tau among EGFP fusion proteins. Error bars indicate SD, n = 3 replicates, 30 embryos per group. |
|
|
Figure 8. Phosphorylation of the JNK site on EGFP–hnRNP K regulates handoff of its RNA targets to the translational machinery. Polysome profiling followed by Western blot analysis of cytosolic extracts from embryos unilaterally coinjected with hnRNP K MO and either EGFP–hnRNP K (A), S189A (B), or S189D mRNA (C). The black line indicates RNA absorbance at 260 nm (A260) across fractions, and premonosomal (Pre), monosomal (Mono), and polysomal (Poly) fractions are indicated (top). Western blots were probed with anti-GFP to visualize the EGFP fusions and anti-S6 to demonstrate proper polysomal separation (bottom). A, EGFP–hnRNP K was most abundant in the premonosomal fractions (94.6%) but was also present to a lesser extent in the monosomal (3.9%) and polysomal fractions (1.5%). B, The loss of phosphorylation at the JNK site prevented S189A from moving beyond the premonosomal fraction (99.7%) into heavier, translating fractions (0.3%). C, S189D, like EGFP–hnRNP K (A), also appeared across all fractions (premonosome, 95.4%; monosome, 3.5%; polysome, 1.1%). D, Quantitation by real-time qRT-PCR of the target (NF-M and tau) and nontarget (peripherin) RNAs of hnRNP K among non-premonosomal fractions (monosome + polysome) with real-time qRT-PCR. Relative amounts (corrected against uninjected WT; see Results) of NF-M (*p = 0.04, one-way ANOVA with Tukey's post hoc test; 3 replicates, 25 embryos per sample) and tau (*p = 0.01, as before) mRNAs in these fractions for embryos unilaterally coinjected with hnRNP K MO and S189A RNA were significantly reduced compared with those coinjected with EGFP–hnRNP K or S189D RNA, whereas relative amounts of peripherin mRNA were not significantly different among groups (p = 0.2, one-way ANOVA as above). Error bars indicate pooled SDs. ns, Nonsignificant. |
References [+] :
Allison,
Two distinct Staufen isoforms in Xenopus are vegetally localized during oogenesis.
2004, Pubmed,
Xenbase
Allison, Two distinct Staufen isoforms in Xenopus are vegetally localized during oogenesis. 2004, Pubmed , Xenbase
Ananthakrishnan, Dynamic regulation of middle neurofilament RNA pools during optic nerve regeneration. 2008, Pubmed , Xenbase
Ananthakrishnan, Transcriptional and translational dynamics of light neurofilament subunit RNAs during Xenopus laevis optic nerve regeneration. 2009, Pubmed , Xenbase
Atkins, Bidirectional regulation of cytoplasmic polyadenylation element-binding protein phosphorylation by Ca2+/calmodulin-dependent protein kinase II and protein phosphatase 1 during hippocampal long-term potentiation. 2005, Pubmed
Atkinson, Activity of all JNK isoforms contributes to neurite growth in spiral ganglion neurons. 2011, Pubmed
Barnat, Distinct roles of c-Jun N-terminal kinase isoforms in neurite initiation and elongation during axonal regeneration. 2010, Pubmed
Black, Tau is enriched on dynamic microtubules in the distal region of growing axons. 1996, Pubmed
Bogoyevitch, Uses for JNK: the many and varied substrates of the c-Jun N-terminal kinases. 2006, Pubmed
Bomsztyk, hnRNP K: one protein multiple processes. 2004, Pubmed
Brownlees, Phosphorylation of neurofilament heavy chain side-arms by stress activated protein kinase-1b/Jun N-terminal kinase-3. 2000, Pubmed
Coffey, Dual roles for c-Jun N-terminal kinase in developmental and stress responses in cerebellar granule neurons. 2000, Pubmed
Eminel, c-Jun N-terminal kinases trigger both degeneration and neurite outgrowth in primary hippocampal and cortical neurons. 2008, Pubmed
Eom, Activation of c-Jun N-terminal kinase is required for neurite outgrowth of dopaminergic neuronal cells. 2005, Pubmed
Faul, G*Power 3: a flexible statistical power analysis program for the social, behavioral, and biomedical sciences. 2007, Pubmed
Feliers, Heterogeneous nuclear ribonucleoprotein K contributes to angiotensin II stimulation of vascular endothelial growth factor mRNA translation. 2007, Pubmed
Gelderblom, c-Jun N-terminal kinases (JNKs) and the cytoskeleton--functions beyond neurodegeneration. 2004, Pubmed
Gervasi, Performing functional studies of Xenopus laevis intermediate filament proteins through injection of macromolecules into early embryos. 2004, Pubmed , Xenbase
Goedert, Phosphorylation of microtubule-associated protein tau by stress-activated protein kinases. 1997, Pubmed
Habelhah, ERK phosphorylation drives cytoplasmic accumulation of hnRNP-K and inhibition of mRNA translation. 2001, Pubmed
Habelhah, Identification of new JNK substrate using ATP pocket mutant JNK and a corresponding ATP analogue. 2001, Pubmed
Haeusgen, Specific activities of individual c-Jun N-terminal kinases in the brain. 2009, Pubmed
Hammarlund, Axon regeneration requires a conserved MAP kinase pathway. 2009, Pubmed
Ignelzi, Impaired neurite outgrowth of src-minus cerebellar neurons on the cell adhesion molecule L1. 1994, Pubmed
Itoh, Impaired regenerative response of primary sensory neurons in ZPK/DLK gene-trap mice. 2009, Pubmed
Jung, Axonal mRNA localization and local protein synthesis in nervous system assembly, maintenance and repair. 2012, Pubmed
Kuan, The Jnk1 and Jnk2 protein kinases are required for regional specific apoptosis during early brain development. 1999, Pubmed
Larkin, Clustal W and Clustal X version 2.0. 2007, Pubmed
Liao, Jun NH2-terminal kinase (JNK) prevents nuclear beta-catenin accumulation and regulates axis formation in Xenopus embryos. 2006, Pubmed , Xenbase
Lin, Maturation of neurites in mixed cultures of spinal cord neurons and muscle cells from Xenopus laevis embryos followed with antibodies to neurofilament proteins. 1994, Pubmed , Xenbase
Lin, Effects of intermediate filament disruption on the early development of the peripheral nervous system of Xenopus laevis. 1996, Pubmed , Xenbase
Ling, Induction of neurites by the regulatory domains of PKCdelta and epsilon is counteracted by PKC catalytic activity and by the RhoA pathway. 2004, Pubmed
Liu, Heterogeneous nuclear ribonucleoprotein K, an RNA-binding protein, is required for optic axon regeneration in Xenopus laevis. 2012, Pubmed , Xenbase
Liu, A crucial role for hnRNP K in axon development in Xenopus laevis. 2008, Pubmed , Xenbase
Liu, hnRNP K post-transcriptionally co-regulates multiple cytoskeletal genes needed for axonogenesis. 2011, Pubmed , Xenbase
Messias, The DICE-binding activity of KH domain 3 of hnRNP K is affected by c-Src-mediated tyrosine phosphorylation. 2006, Pubmed
Michael, The K nuclear shuttling domain: a novel signal for nuclear import and nuclear export in the hnRNP K protein. 1997, Pubmed , Xenbase
Mikula, Landscape of the hnRNP K protein-protein interactome. 2006, Pubmed
Moody, Developmental expression of a neuron-specific beta-tubulin in frog (Xenopus laevis): a marker for growing axons during the embryonic period. 1996, Pubmed , Xenbase
Naarmann, mRNA silencing in human erythroid cell maturation: heterogeneous nuclear ribonucleoprotein K controls the expression of its regulator c-Src. 2008, Pubmed
Oliva, Activated c-Jun N-terminal kinase is required for axon formation. 2006, Pubmed
Ostareck, mRNA silencing in erythroid differentiation: hnRNP K and hnRNP E1 regulate 15-lipoxygenase translation from the 3' end. 1997, Pubmed
Ostareck, Lipoxygenase mRNA silencing in erythroid differentiation: The 3'UTR regulatory complex controls 60S ribosomal subunit joining. 2001, Pubmed
Ostareck-Lederer, c-Src-mediated phosphorylation of hnRNP K drives translational activation of specifically silenced mRNAs. 2002, Pubmed
Ostareck-Lederer, Control of mRNA translation and stability in haematopoietic cells: the function of hnRNPs K and E1/E2. 2004, Pubmed
Ostrowski, Role of tyrosine phosphorylation in the regulation of the interaction of heterogenous nuclear ribonucleoprotein K protein with its protein and RNA partners. 2000, Pubmed
Perron, Distinct neurite outgrowth signaling pathways converge on ERK activation. 1999, Pubmed
Polleux, Initiating and growing an axon. 2010, Pubmed
Rhodes, Antibodies as valuable neuroscience research tools versus reagents of mass distraction. 2006, Pubmed
Saper, Magic peptides, magic antibodies: guidelines for appropriate controls for immunohistochemistry. 2003, Pubmed
Sataranatarajan, PKCdelta regulates the stimulation of vascular endothelial factor mRNA translation by angiotensin II through hnRNP K. 2008, Pubmed
Schmittgen, Analyzing real-time PCR data by the comparative C(T) method. 2008, Pubmed
Schullery, Regulated interaction of protein kinase Cdelta with the heterogeneous nuclear ribonucleoprotein K protein. 1999, Pubmed
Siomi, The pre-mRNA binding K protein contains a novel evolutionarily conserved motif. 1993, Pubmed , Xenbase
Szaro, Spatial and temporal expression of phosphorylated and non-phosphorylated forms of neurofilament proteins in the developing nervous system of Xenopus laevis. 1989, Pubmed , Xenbase
Szaro, Post-transcriptional control of neurofilaments: New roles in development, regeneration and neurodegenerative disease. 2010, Pubmed
Thyagarajan, Phylogenetically conserved binding of specific K homology domain proteins to the 3'-untranslated region of the vertebrate middle neurofilament mRNA. 2004, Pubmed , Xenbase
Undamatla, Differential expression and localization of neuronal intermediate filament proteins within newly developing neurites in dissociated cultures of Xenopus laevis embryonic spinal cord. 2001, Pubmed , Xenbase
Waetzig, The bright side of JNKs-Multitalented mediators in neuronal sprouting, brain development and nerve fiber regeneration. 2006, Pubmed
Waetzig, The concerted signaling of ERK1/2 and JNKs is essential for PC12 cell neuritogenesis and converges at the level of target proteins. 2003, Pubmed
Yan, The DLK-1 kinase promotes mRNA stability and local translation in C. elegans synapses and axon regeneration. 2009, Pubmed
Yano, Involvement of Hu and heterogeneous nuclear ribonucleoprotein K in neuronal differentiation through p21 mRNA post-transcriptional regulation. 2005, Pubmed
Yoshimura, Signaling networks in neuronal polarization. 2006, Pubmed
Zhao, The return of phosphorylated and nonphosphorylated epitopes of neurofilament proteins to the regenerating optic nerve of Xenopus laevis. 1994, Pubmed , Xenbase
Zhao, Active Src expression is induced after rat peripheral nerve injury. 2003, Pubmed
Zhou, Turning on the machine: genetic control of axon regeneration by c-Jun. 2004, Pubmed
