Click here to close
Hello! We notice that you are using Internet Explorer, which is not supported by Xenbase and may cause the site to display incorrectly.
We suggest using a current version of Chrome,
FireFox, or Safari.
Development
2013 Oct 01;14020:4277-86. doi: 10.1242/dev.094102.
Show Gene links
Show Anatomy links
Myb promotes centriole amplification and later steps of the multiciliogenesis program.
Tan FE, Vladar EK, Ma L, Fuentealba LC, Hoh R, Espinoza FH, Axelrod JD, Alvarez-Buylla A, Stearns T, Kintner C, Krasnow MA.
???displayArticle.abstract???
The transcriptional control of primary cilium formation and ciliary motility are beginning to be understood, but little is known about the transcriptional programs that control cilium number and other structural and functional specializations. One of the most intriguing ciliary specializations occurs in multiciliated cells (MCCs), which amplify their centrioles to nucleate hundreds of cilia per cell, instead of the usual monocilium. Here we report that the transcription factor MYB, which promotes S phase and drives cycling of a variety of progenitor cells, is expressed in postmitotic epithelial cells of the mouse airways and ependyma destined to become MCCs. MYB is expressed early in multiciliogenesis, as progenitors exit the cell cycle and amplify their centrioles, then switches off as MCCs mature. Conditional inactivation of Myb in the developing airways blocks or delays centriole amplification and expression of FOXJ1, a transcription factor that controls centriole docking and ciliary motility, and airways fail to become fully ciliated. We provide evidence that MYB acts in a conserved pathway downstream of Notch signaling and multicilin, a protein related to the S-phase regulator geminin, and upstream of FOXJ1. MYB can activate endogenous Foxj1 expression and stimulate a cotransfected Foxj1 reporter in heterologous cells, and it can drive the complete multiciliogenesis program in Xenopus embryonic epidermis. We conclude that MYB has an early, crucial and conserved role in multiciliogenesis, and propose that it promotes a novel S-like phase in which centriole amplification occurs uncoupled from DNA synthesis, and then drives later steps of multiciliogenesis through induction of Foxj1.
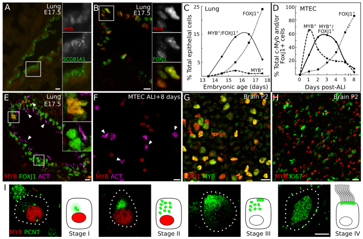
Fig. 1. Myb expression in the developing bronchial epithelium. (A) Schematic of multiciliogenesis in developing airway epithelial cells. FOXJ1 expression is indicated by green nuclei. Stage I: the presumptive multiciliated cell (MCC) has exited the cell cycle and pericentriolar material components begin to accumulate near the centrosome. Stage II: new centrioles begin to appear. Stage III: centrioles migrate and dock at the apical cell surface. Stage IV: each docked centriole (now called a basal body) nucleates a motile 9+2 ciliary axoneme in a mature MCC (Vladar and Stearns, 2007). (B) In situ hybridization of Myb on a section of E15.5 mouse lung. Myb mRNA is detected only in the large proximal airways (bronchus, Br), in a âsalt and pepperâ pattern, and not in smaller, more distal airways (outlined) that have not yet begun to differentiate or in surrounding mesenchyme or blood vessels (V). (C-E) Immunostaining of E15.5 lung section for MYB and Ki67, a marker of cycling cells. MYB is not expressed in cells that express Ki67. Scale bars: 50 μm in B; 10 μm in C-E.
Fig. 2. MYB is expressed early and transiently during multiciliogenesis in the lung and brain. (A,B) Immunostaining of E17.5 mouse lung sections for MYB and either SCGB1A1 (Clara cells) or FOXJ1 (MCCs). MYB is not detected in SCGB1A1-expressing cells (boxed region, insets in A) but many MYB-positive cells also express FOXJ1 (boxed region, insets in B). (C) Sections of E14.5 through E17.5 lungs were stained for MYB, FOXJ1 and SOX2 and the number of epithelial cells (marked by SOX2) expressing MYB only, FOXJ1 only, or both MYB and FOXJ1 were counted. Total SOX2-positive cells scored was >1000 per age. (D) Mouse tracheal epithelial cell (MTEC) cultures were immunostained for MYB and FOXJ1 at the times indicated after exposure to an air-liquid interface (ALI) to promote differentiation. The number of cells that were MYB+, FOXJ1+ or double-positive were counted. Similar to in vivo, the FOXJ1+ population continually increased during culturing, whereas the percentage of MYB+ and double-positive cells initially increased and then declined. Total cells scored was >100 per time point. (E) Immunostaining of E17.5 lung section for MYB, FOXJ1 and acetylated tubulin (ACT, cilia marker). MYB is seen in developing (upper inset) but not mature (lower inset) MCCs. (F) Immunostaining of ALI +8 days MTEC cultures for MYB and ACT. MYB is not detected in mature MCCs. Arrowheads (E,F), ciliary tufts of mature MCCs. (G,H) Whole-mount ventricles of P2 mouse brain stained for FOXJ1 and MYB (G) or Ki67 and MYB (H). (I) Stage-specific expression of MYB during multiciliogenesis in MTECs. ALI +6 days MTECs were stained for MYB and pericentrin (PCNT), a centriole marker, and cells were staged as described in Fig. 1A. MYB is detected at stages I and II, before and during centriole amplification, but not during stages III or IV. Dotted lines show cell outline. Scale bars: 10 μm in A,B,E-H; 5 μm in I.
Fig. 3. Effect of Myb deletion on initiation of FOXJ1 expression in the lung. (A-F) Mice carrying a conditional allele of Myb (Mybfl) and a Cre recombination reporter (mTmG) were crossed to mice carrying Shh-Cre or Nkx2.1-Cre transgenes to selectively delete Myb from the developing airway epithelium (Myb CKO), and lungs from E15.5 control (Myb+/fl) and Myb CKO mice were immunostained for the proteins indicated. (A,B) MYB immunostaining confirms loss of MYB expression in Myb CKO tissue. (C,D) FOXJ1 expression is not detected in Myb CKO tissue. (E,F) Large concentrations of PCNT, indicative of ciliating cells with amplified centrioles (inset in E), are not observed in Myb CKO tissue (inset in F). PCNT staining of centrosomes (arrowheads) is seen in both control and Myb CKO non-MCCs. (G,H) Lungs from E15.5 Foxj1 control heterozygous and homozygous knockout (Foxj1-/-) mice immunostained for MYB. MYB is expressed normally in the absence of Foxj1. Scale bars: 10 μm.
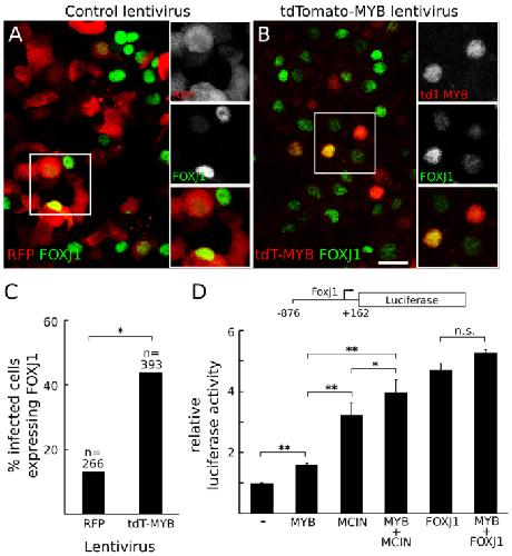
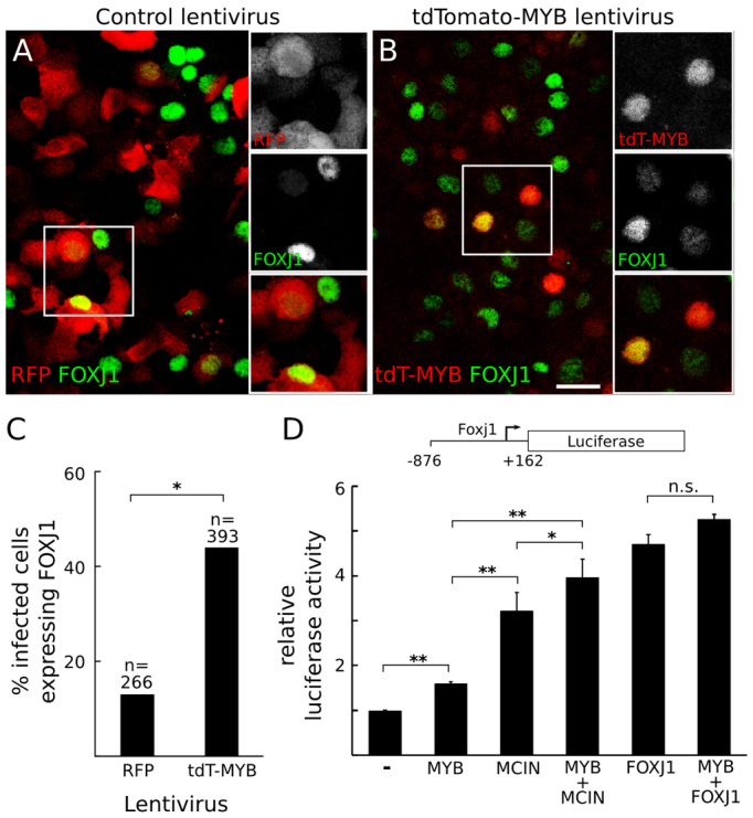
Fig. 4. Effect of MYB on FOXJ1 expression in MTECs and a HEK293T cell cotransfection assay. (A,B) MTECs infected with a lentivirus expressing either a tdTomato-MYB fusion protein (tdT-MYB) or RFP alone were harvested at ALI +4 days and stained for RFP (A) or tdTomato (B) and FOXJ1. Scale bar: 20 μm. (C) Quantification of the percentage of infected cells that express FOXJ1. *P<0.0001 by chi-square test. (D) Luciferase activity driven by the Foxj1 reporter illustrated (nucleotides -876 to +162 with respect to the Foxj1 transcription initiation site) cotransfected into human HEK293T cells with pCDH empty vector (-) or pCDH constructs expressing the indicated proteins. Reporter activity is normalized to the vector-only (pCDH) control. *P<0.05, **P<0.003; n.s., not significant (Student’s t-test). Error bars indicate s.e.m.
Fig. 5. Effect of Myb conditional knockout on multiciliogenesis in the lung. Lungs from Myb CKO mice (E17.5 in B,D,F and P14 or P21 in H,J,L) or littermate controls (E17.5 in A,C,E and P14 or P21 in G,I) were immunostained for the indicated markers. Cadherin 1 (CDH1) was used to visualize the epithelium in control tissues without mTmG reporter. (A,B) Immunostaining for ACT shows that the large apical tufts of ACT of mature MCCs (inset in A) are not present in Myb CKO tissue (inset in B) at E17.5. Immunostaining for FOXJ1 (C,D) and PCNT (E,F) shows that the multiciliogenesis program has begun to recover (compare with E15.5 in Fig. 3C-F). (G-L) ACT staining in postnatal lungs shows that multiciliogenesis in the large proximal airways recovers by P14 (G,H) (note that white indicates overlap of green and purple). However, small distal airways of Myb CKO lungs lack mature cilia (J) or are only sparsely ciliated (L) even at P21, as compared with control distal airways (I), as quantified in K. n, number of airways scored in three mice for each condition. Samples were stained simultaneously and scanned with the same confocal laser settings. Scale bars: 20 μm in A-F,I,J,L; 50 μm in G,H.
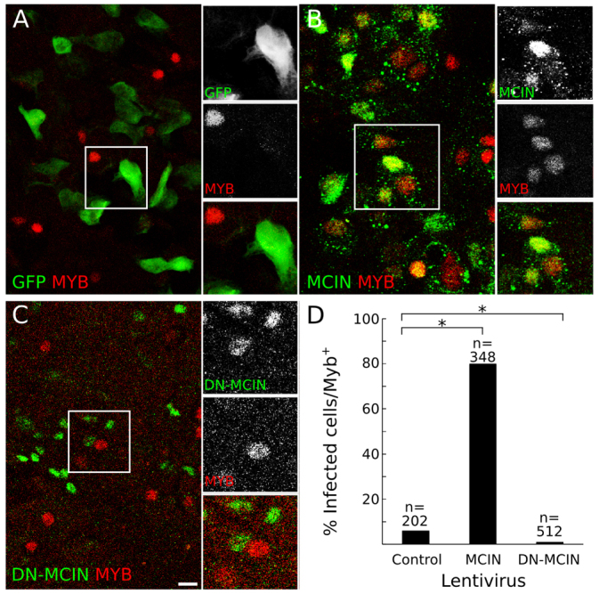
Fig. 6. Effect of the multiciliogenesis regulator multicilin (MCIN) on MYB expression in MTECs. (A-C) MTECs were infected with a control lentivirus expressing GFP (A), a myc-tagged wild-type MCIN (B) or dominant-negative MCIN (DN-MCIN) (C), and stained for MYB and GFP or myc at ALI +4 days. (D) Quantification of the percentage of infected cells that express MYB. *P<0.001 by chi-square test. For examples of infected cells, see supplementary material Fig. S6. Scale bar: 10 μm.
Fig. 7. Myb acts downstream of Mcin and can promote multiciliogenesis in Xenopus laevis embryonic epidermis. (A) Two-cell stage X. laevis embryos were injected with Notch intracellular domain (ICD) mRNA alone to repress multiciliogenesis or together with MCIN (ICD/MCIN-HGR) to induce it, and Foxj1 and Myb mRNA levels were measured by qRT-PCR, normalized to Odc mRNA levels as an internal control. Values are mean ± s.d. (B-D) Two-cell stage embryos were injected with control (B) or Myb mRNA (C) and Hysl-GFP mRNA to visualize centrioles and membrane RFP mRNA to visualize cell boundaries and stained for acetylated tubulin (ACT) to label cilia. Scale bar: 10 μm. (D) Quantification of B and C. Note that the percentage of MCCs is increased in Myb mRNA-injected embryos, whereas the percentage of outer cells (OCs) and proton-secreting cells (PSCs) declines slightly. P<0.05 for all three cell types by Studentâs t-test. Error bars indicate s.d.
Fig. 8. Proposed molecular pathway governing multiciliogenesis. MYB and other transcriptional regulators associated with each step in the program are shown along with the regulatory relationships among them, together with the Notch signaling pathway that controls initiation of the program. The dashed line indicates that there is an auxiliary pathway that can partially bypass the requirement for MYB, at least in some MCCs.
Bender,
Critical functions for c-Myb at three checkpoints during thymocyte development.
2004, Pubmed
Bender,
Critical functions for c-Myb at three checkpoints during thymocyte development.
2004,
Pubmed Bessa,
Regulation of the cell cycle by B-Myb.
2001,
Pubmed Brody,
Ciliogenesis and left-right axis defects in forkhead factor HFH-4-null mice.
2000,
Pubmed Carpenter,
CellProfiler: image analysis software for identifying and quantifying cell phenotypes.
2006,
Pubmed Chu,
Convergent evolution of RFX transcription factors and ciliary genes predated the origin of metazoans.
2010,
Pubmed Coverley,
Distinct roles for cyclins E and A during DNA replication complex assembly and activation.
2002,
Pubmed Davis,
The ciliopathies: a transitional model into systems biology of human genetic disease.
2012,
Pubmed Deblandre,
A two-step mechanism generates the spacing pattern of the ciliated cells in the skin of Xenopus embryos.
1999,
Pubmed
,
Xenbase Del Bigio,
Ependymal cells: biology and pathology.
2010,
Pubmed Dubaissi,
Embryonic frog epidermis: a model for the study of cell-cell interactions in the development of mucociliary disease.
2011,
Pubmed
,
Xenbase Fisch,
Ultrastructure of cilia and flagella - back to the future!
2011,
Pubmed Gerdes,
The vertebrate primary cilium in development, homeostasis, and disease.
2009,
Pubmed Gomperts,
Foxj1 regulates basal body anchoring to the cytoskeleton of ciliated pulmonary epithelial cells.
2004,
Pubmed Hagiwara,
Cell biology of normal and abnormal ciliogenesis in the ciliated epithelium.
2004,
Pubmed Harfe,
Evidence for an expansion-based temporal Shh gradient in specifying vertebrate digit identities.
2004,
Pubmed Harris,
Dicer function is essential for lung epithelium morphogenesis.
2006,
Pubmed Hinchcliffe,
"It takes two to tango": understanding how centrosome duplication is regulated throughout the cell cycle.
2001,
Pubmed Hoh,
Transcriptional program of ciliated epithelial cells reveals new cilium and centrosome components and links to human disease.
2012,
Pubmed Knowles,
Mucus clearance as a primary innate defense mechanism for mammalian airways.
2002,
Pubmed Lieu,
Conditional c-myb knockout in adult hematopoietic stem cells leads to loss of self-renewal due to impaired proliferation and accelerated differentiation.
2009,
Pubmed Lipsick,
The C-MYB story--is it definitive?
2010,
Pubmed Mahjoub,
Supernumerary centrosomes nucleate extra cilia and compromise primary cilium signaling.
2012,
Pubmed Malaterre,
c-Myb is required for neural progenitor cell proliferation and maintenance of the neural stem cell niche in adult brain.
2008,
Pubmed Malaterre,
c-Myb is required for progenitor cell homeostasis in colonic crypts.
2007,
Pubmed Mirzadeh,
The subventricular zone en-face: wholemount staining and ependymal flow.
2010,
Pubmed Mirzadeh,
Neural stem cells confer unique pinwheel architecture to the ventricular surface in neurogenic regions of the adult brain.
2008,
Pubmed Morimoto,
Canonical Notch signaling in the developing lung is required for determination of arterial smooth muscle cells and selection of Clara versus ciliated cell fate.
2010,
Pubmed Mucenski,
A functional c-myb gene is required for normal murine fetal hepatic hematopoiesis.
1991,
Pubmed Muzumdar,
A global double-fluorescent Cre reporter mouse.
2007,
Pubmed Nayak,
Development of the hair bundle and mechanotransduction.
2007,
Pubmed Newton,
Forkhead transcription factor Fd3F cooperates with Rfx to regulate a gene expression program for mechanosensory cilia specialization.
2012,
Pubmed Nonaka,
Randomization of left-right asymmetry due to loss of nodal cilia generating leftward flow of extraembryonic fluid in mice lacking KIF3B motor protein.
1998,
Pubmed Ostrowski,
Targeting expression of a transgene to the airway surface epithelium using a ciliated cell-specific promoter.
2003,
Pubmed Pan,
RhoA-mediated apical actin enrichment is required for ciliogenesis and promoted by Foxj1.
2007,
Pubmed Pefani,
Idas, a novel phylogenetically conserved geminin-related protein, binds to geminin and is required for cell cycle progression.
2011,
Pubmed Piasecki,
Regulatory Factor X (RFX)-mediated transcriptional rewiring of ciliary genes in animals.
2010,
Pubmed Ramsay,
MYB function in normal and cancer cells.
2008,
Pubmed Scholzen,
The Ki-67 protein: from the known and the unknown.
2000,
Pubmed Sorokin,
Centriole formation and ciliogenesis.
1968,
Pubmed Stubbs,
Multicilin promotes centriole assembly and ciliogenesis during multiciliate cell differentiation.
2012,
Pubmed
,
Xenbase Tang,
A Cre/loxP-deleter transgenic line in mouse strain 129S1/SvImJ.
2002,
Pubmed Thomas,
Transcriptional control of genes involved in ciliogenesis: a first step in making cilia.
2010,
Pubmed Tiozzo,
Deletion of Pten expands lung epithelial progenitor pools and confers resistance to airway injury.
2009,
Pubmed Toscani,
Arrest of spermatogenesis and defective breast development in mice lacking A-myb.
1997,
Pubmed Tsao,
Notch signaling controls the balance of ciliated and secretory cell fates in developing airways.
2009,
Pubmed Tsou,
Mechanism limiting centrosome duplication to once per cell cycle.
2006,
Pubmed
,
Xenbase Turner,
Expression of achaete-scute homolog 3 in Xenopus embryos converts ectodermal cells to a neural fate.
1994,
Pubmed
,
Xenbase Venugopalan,
Novel expression and transcriptional regulation of FoxJ1 during oro-facial morphogenesis.
2008,
Pubmed Vladar,
Molecular characterization of centriole assembly in ciliated epithelial cells.
2007,
Pubmed Wang,
miR-34b regulates multiciliogenesis during organ formation in zebrafish.
2013,
Pubmed Xu,
Fate mapping Nkx2.1-lineage cells in the mouse telencephalon.
2008,
Pubmed You,
Role of f-box factor foxj1 in differentiation of ciliated airway epithelial cells.
2004,
Pubmed You,
Growth and differentiation of mouse tracheal epithelial cells: selection of a proliferative population.
2002,
Pubmed Yu,
Foxj1 transcription factors are master regulators of the motile ciliogenic program.
2008,
Pubmed