XB-ART-47881
PLoS One
2013 Jan 01;89:e73646. doi: 10.1371/journal.pone.0073646.
Show Gene links
Show Anatomy links
Wnt11b is involved in cilia-mediated symmetry breakage during Xenopus left-right development.
???displayArticle.abstract???
Breakage of bilateral symmetry in amphibian embryos depends on the development of a ciliated epithelium at the gastrocoel roof during early neurulation. Motile cilia at the gastrocoel roof plate (GRP) give rise to leftward flow of extracellular fluids. Flow is required for asymmetric gene expression and organ morphogenesis. Wnt signaling has previously been involved in two steps, Wnt/ß-catenin mediated induction of Foxj1, a regulator of motile cilia, and Wnt/planar cell polarity (PCP) dependent cilia polarization to the posterior pole of cells. We have studied Wnt11b in the context of laterality determination, as this ligand was reported to activate canonical and non-canonical Wnt signaling. Wnt11b was found to be expressed in the so-called superficial mesoderm (SM), from which the GRP derives. Surprisingly, Foxj1 was only marginally affected in loss-of-function experiments, indicating that another ligand acts in this early step of laterality specification. Wnt11b was required, however, for polarization of GRP cilia and GRP morphogenesis, in line with the known function of Wnt/PCP in cilia-driven leftward flow. In addition Xnr1 and Coco expression in the lateral-most GRP cells, which sense flow and generate the first asymmetric signal, was attenuated in morphants, involving Wnt signaling in yet another process related to symmetry breakage in Xenopus.
???displayArticle.pubmedLink??? 24058481
???displayArticle.pmcLink??? PMC3772795
???displayArticle.link??? PLoS One
Species referenced: Xenopus laevis
Genes referenced: actl6a dand5 foxj1 foxj1.2 fzd8 nodal1 nodal3 pitx2 wnt11b
???displayArticle.morpholinos??? fzd8 MO3 wnt11b MO2
Phenotypes: Xla Wt + fzd8 MO(Fig. S1 F, G) [+]
Xla Wt + wnt11b(Fig. 1 E, F)
Xla Wt + wnt11b MO(Fig. 1 E, F)
Xla Wt + wnt11b MO(Fig. 3 B, B', E, F)
Xla Wt + wnt11b MO(Fig. 4 B,C G,H)
Xla Wt + wnt11b MO(Fig. S1 B, C, D, E)
Xla Wt + wnt11b MO
Xla Wt + wnt11b MO(Fig. 1 E, F)
Xla Wt + wnt11b MO(Fig. 3 B, B', E, F)
Xla Wt + wnt11b MO(Fig. 4 B,C G,H)
Xla Wt + wnt11b MO(Fig. S1 B, C, D, E)
Xla Wt + wnt11b MO
???attribute.lit??? ???displayArticles.show???
|
|
Figure 1: Wnt11b expression in the superficial mesoderm is required for asymmetric Pitx2c expression in the lateral plate mesoderm. (AâD) Wnt11b mRNA expression as determined by whole-mount in situ hybridization of staged embryos at stage (st.) 9.5 (A), st. 10.5 (B), st. 11.5 (C) and st. 13 (D). Specimens are shown in vegetal (AâD) or dorsal (Dâ²) view. Please note that Wnt11b mRNA was present in the superficial mesoderm (sm; white arrowheads) on the dorsal side, as shown in bisected embryos in (Aâ²) and (Bâ²), while expression on the ventral side extended into deeper tissue (Bâ²). Note also expression in the circumblastular collar (cbc) of involuting cells, as demonstrated in a histological section (Dâ²). (E, F) Altered Pitx2c expression in Wnt11b-manipulated embryos. (E) Representative specimens. (F) Quantification of results. Green arrowheads, wild-type expression; red arrowheads, ectopic or absent expression. Dashed lines in (A, B, Dâ²) indicate planes of section. *** Very highly significant (p<0.001). a = anterior, an = animal, d = dorsal, l = left, n = number, p = posterior, r = right, uninj. = uninjected, v = ventral, veg = vegetal. doi:10.1371/journal.pone.0073646.g001 |
|
|
Fig. S1. Foxj1 expression requires Wnt signaling through Fz8, but is largely independent of Wnt11b. (A, Aâ²) Foxj1 expression in the superficial mesoderm at stage (st.) 10.5. in whole mount (A) and bisected specimens (Aâ²). (B, C) Marginal effects on Foxj1 mRNA expression levels and localization in Wnt11b morphants (quantification in C). (D, E) Wildtype expression of Xnr3 (D) and Not (E) in Wnt11b morphant embryos. (F, G) Foxj1 expression requires Fz8. (F) Summary of results. (G) Altered Foxj1 expression in Fz8 morphants is partially rescued by co-injection of β-catenin (β-cat). Green arrowhead, wild-type expression; red arrowhead, reduced expression; gray arrowhead, absent expression. Dashed line in (A) indicates plane of bisection. ** Highly significant (p<0.01), *** Very highly significant (p<0.001). a = anterior, an = animal, d = dorsal, l = left, n = number, p = posterior, r = right, v = ventral, veg = vegetal. |
|
|
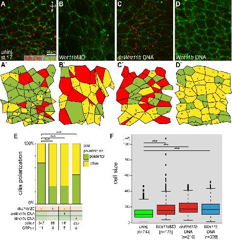
Figure 3. Wnt11b is required for cilia polarization and GRP morphogenesis.Embryos were injected at the 4-cell stage into the prospective dorsal marginal zone and dorsal explants were prepared at stage 17. Specimens were processed for immunohistochemistry (IHC) to assess cilia polarization, ciliation rate and cell surface area. (AâD) Presence and polarization of cilia, as shown by acetylated tubulin IHC to stain cilia (red) and phalloidin to stain actin (green) in order to outline cell boundaries. (A) Control uninjected (uninj.) specimen. (B) Wnt11b morphant. (C) Specimen injected with dominant-negative Wnt11b DNA (dnWnt11b). (D) Specimen injected with wild-type Wnt11b DNA. (Aâ²âDâ²) Evaluation of ciliation and polarization. Greenâ=âposterior localization of cilia, yellowâ=âother localization, redâ=âcells without cilia. (E, F) Evaluation of results. (E) Cilia polarization. (F) Apical cell surface area. ***Very highly significant (p<0.001). aâ=âanterior, lâ=âleft, pâ=âposterior, râ=âright. |
|
|
Figure 4. Altered Xnr1 and Coco expression in Wnt11b manipulated embryos.Embryos were injected at the 4-cell stage into the DMZ and analyzed for Xnr1 (AâE) or Coco expression (FâJ) by whole mount in situ hybridization. Wildtype expression patterns (A, F) were reduced (B, G) or absent/strongly reduced (C, H) in Wnt11b morphants and in embryos injected with a dnWnt11b DNA construct, while signal intensities were unaltered upon ectopic wildtype Wnt11b expression from a DNA construct (D, I). (E, J) Quantification of results. Note that co-injection of wild-type Wnt11b DNA was sufficient to partially rescue Xnr1 expression at the GRP of Wnt11b morphants. ***Very highly significant (p<0.001). aâ=âanterior, lâ=âleft, pâ=âposterior, râ=âright. |
|
|
Figure 2. Wnt11b is required for leftward flow at the GRP.Flow analysis in wildtype and manipulated specimens. (A–C) Frequency distribution of trajectory angles in representative explants of uninjected control embryos (uninj., A), Wnt11bMO (B) and Wnt11b DNA (C) injected specimens. Dashed circles indicate maximum frequency (in %), n represents the number of tracked particles above threshold. a = anterior, l = left, p = posterior, r = right, v = average velocity of particles, ρ = quality of flow. (D, E) Compiled results of all embryos analyzed for flow directionality (D) and velocity of fluorescent beads added to GRP explants at stage 17 (E). Note that both parameters were significantly reduced in Wnt11b morphants or Wnt11b DNA injected embryos. In (D, E), n represents number of analyzed explants. * Significant (p<0.05), ***Very highly significant (p<0.001), n = number of analyzed explants. |
|
|
wnt11b (wingless-type MMTV integration site family, member 11B) gene expression in Xenopus laevis embryo NF stage 13, in (D) vegetal/blastoporal view (D') dorsal view and (D") sectioned through blastoporel, assayed via in situ hybridization, showing expression in mesoderm of the circumblastoporal collar (cbc). KEY: GRP,gastrocoel roof plate. |
|
|
Still from Movie S1 Flow defects in GRP explants from Wnt11b manipulated embryos. Movie shows time-lapse sequences of dorsal explants to which fluorescent beads were added (cf. Figure 2A-C). Specimens were mounted dorsal side down and viewed from the ventral side, anterior to the top. Movie represents a total length of 500 frames taken at a rate of 2 frames/sec and runs at 40Ãreal time. Opening frame displays bright field images and indicates orientation of GRP (dashed lines). Videos were processed to yield gradient time trails (GTTs), i.e. color-coded tracks of beads which revealed direction of transport and velocity of particles (from green to red; 25 s). Note that robust leftward flow (uninjected controls) was impaired in Wnt11b morphant and upon injection of wild-type Wnt11b DNA. |
|
|
Figure 1. Wnt11b expression in the superficial mesoderm is required for asymmetric Pitx2c expression in the lateral plate mesoderm.(A–D) Wnt11b mRNA expression as determined by whole-mount in situ hybridization of staged embryos at stage (st.) 9.5 (A), st. 10.5 (B), st. 11.5 (C) and st. 13 (D). Specimens are shown in vegetal (A–D) or dorsal (D′) view. Please note that Wnt11b mRNA was present in the superficial mesoderm (sm; white arrowheads) on the dorsal side, as shown in bisected embryos in (A′) and (B′), while expression on the ventral side extended into deeper tissue (B′). Note also expression in the circumblastular collar (cbc) of involuting cells, as demonstrated in a histological section (D″). (E, F) Altered Pitx2c expression in Wnt11b-manipulated embryos. (E) Representative specimens. (F) Quantification of results. Green arrowheads, wild-type expression; red arrowheads, ectopic or absent expression. Dashed lines in (A, B, D′) indicate planes of section. *** Very highly significant (p<0.001). a = anterior, an = animal, d = dorsal, l = left, n = number, p = posterior, r = right, uninj. = uninjected, v = ventral, veg = vegetal. |
References [+] :
Adams,
Early, H+-V-ATPase-dependent proton flux is necessary for consistent left-right patterning of non-mammalian vertebrates.
2006, Pubmed,
Xenbase
Adams, Early, H+-V-ATPase-dependent proton flux is necessary for consistent left-right patterning of non-mammalian vertebrates. 2006, Pubmed , Xenbase
Alten, Differential regulation of node formation, nodal ciliogenesis and cilia positioning by Noto and Foxj1. 2012, Pubmed
Antic, Planar cell polarity enables posterior localization of nodal cilia and left-right axis determination during mouse and Xenopus embryogenesis. 2010, Pubmed , Xenbase
Bajoghli, The roles of Groucho/Tle in left-right asymmetry and Kupffer's vesicle organogenesis. 2007, Pubmed
Basu, Cilia multifunctional organelles at the center of vertebrate left-right asymmetry. 2008, Pubmed , Xenbase
Beyer, Serotonin signaling is required for Wnt-dependent GRP specification and leftward flow in Xenopus. 2012, Pubmed , Xenbase
Blum, Xenopus, an ideal model system to study vertebrate left-right asymmetry. 2009, Pubmed , Xenbase
Blum, Evolution of leftward flow. 2009, Pubmed , Xenbase
Blum, Ciliation and gene expression distinguish between node and posterior notochord in the mammalian embryo. 2007, Pubmed , Xenbase
Borovina, Vangl2 directs the posterior tilting and asymmetric localization of motile primary cilia. 2010, Pubmed
Bowes, Xenbase: gene expression and improved integration. 2010, Pubmed , Xenbase
Buechling, Wnt/Frizzled signaling requires dPRR, the Drosophila homolog of the prorenin receptor. 2010, Pubmed , Xenbase
Caron, Wnt/β-catenin signaling directly regulates Foxj1 expression and ciliogenesis in zebrafish Kupffer's vesicle. 2012, Pubmed
Cha, Wnt11/5a complex formation caused by tyrosine sulfation increases canonical signaling activity. 2009, Pubmed , Xenbase
Cha, Wnt5a and Wnt11 interact in a maternal Dkk1-regulated fashion to activate both canonical and non-canonical signaling in Xenopus axis formation. 2008, Pubmed , Xenbase
Christian, Xwnt-8, a Xenopus Wnt-1/int-1-related gene responsive to mesoderm-inducing growth factors, may play a role in ventral mesodermal patterning during embryogenesis. 1991, Pubmed , Xenbase
Cruciat, Requirement of prorenin receptor and vacuolar H+-ATPase-mediated acidification for Wnt signaling. 2010, Pubmed , Xenbase
Danos, Linkage of cardiac left-right asymmetry and dorsal-anterior development in Xenopus. 1995, Pubmed , Xenbase
Deardorff, Frizzled-8 is expressed in the Spemann organizer and plays a role in early morphogenesis. 1998, Pubmed , Xenbase
Eisen, Controlling morpholino experiments: don't stop making antisense. 2008, Pubmed , Xenbase
Essner, Kupffer's vesicle is a ciliated organ of asymmetry in the zebrafish embryo that initiates left-right development of the brain, heart and gut. 2005, Pubmed
Flaherty, Noncanonical Wnt11 signaling and cardiomyogenic differentiation. 2008, Pubmed , Xenbase
Gao, Wnt signaling gradients establish planar cell polarity by inducing Vangl2 phosphorylation through Ror2. 2011, Pubmed
Garriock, Wnt11-R signaling regulates a calcium sensitive EMT event essential for dorsal fin development of Xenopus. 2007, Pubmed , Xenbase
Garriock, Wnt11-R, a protein closely related to mammalian Wnt11, is required for heart morphogenesis in Xenopus. 2005, Pubmed , Xenbase
Hashimoto, Translation of anterior-posterior polarity into left-right polarity in the mouse embryo. 2010, Pubmed
Hatayama, IP3 signaling is required for cilia formation and left-right body axis determination in Xenopus embryos. 2011, Pubmed , Xenbase
Hirokawa, Nodal flow and the generation of left-right asymmetry. 2006, Pubmed
Hojo, Right-elevated expression of charon is regulated by fluid flow in medaka Kupffer's vesicle. 2007, Pubmed
Itoh, A role for Xenopus Frizzled 8 in dorsal development. 1998, Pubmed , Xenbase
Kofron, Wnt11/beta-catenin signaling in both oocytes and early embryos acts through LRP6-mediated regulation of axin. 2007, Pubmed , Xenbase
Kreiling, Suppression of the endoplasmic reticulum calcium pump during zebrafish gastrulation affects left-right asymmetry of the heart and brain. 2008, Pubmed
Kühl, Ca(2+)/calmodulin-dependent protein kinase II is stimulated by Wnt and Frizzled homologs and promotes ventral cell fates in Xenopus. 2000, Pubmed , Xenbase
Lai, Autotaxin/Lpar3 signaling regulates Kupffer's vesicle formation and left-right asymmetry in zebrafish. 2012, Pubmed
Li, Sfrp5 coordinates foregut specification and morphogenesis by antagonizing both canonical and noncanonical Wnt11 signaling. 2008, Pubmed , Xenbase
Lin, Distinct functions of Wnt/beta-catenin signaling in KV development and cardiac asymmetry. 2009, Pubmed
MacDonald, Wnt/beta-catenin signaling: components, mechanisms, and diseases. 2009, Pubmed , Xenbase
Mahaffey, Cofilin and Vangl2 cooperate in the initiation of planar cell polarity in the mouse embryo. 2013, Pubmed
Marques, The activity of the Nodal antagonist Cerl-2 in the mouse node is required for correct L/R body axis. 2004, Pubmed
Matthews, Wnt11r is required for cranial neural crest migration. 2008, Pubmed , Xenbase
Miller, Analysis of the signaling activities of localization mutants of beta-catenin during axis specification in Xenopus. 1997, Pubmed , Xenbase
Moulton, Using Morpholinos to control gene expression. 2008, Pubmed , Xenbase
Nakaya, Wnt3a links left-right determination with segmentation and anteroposterior axis elongation. 2005, Pubmed
Nascone, Organizer induction determines left-right asymmetry in Xenopus. 1997, Pubmed , Xenbase
Newport, A major developmental transition in early Xenopus embryos: I. characterization and timing of cellular changes at the midblastula stage. 1982, Pubmed , Xenbase
Niehrs, Trafficking, acidification, and growth factor signaling. 2010, Pubmed
Nonaka, Randomization of left-right asymmetry due to loss of nodal cilia generating leftward flow of extraembryonic fluid in mice lacking KIF3B motor protein. 1998, Pubmed
Oteiza, Planar cell polarity signalling regulates cell adhesion properties in progenitors of the zebrafish laterality organ. 2010, Pubmed
Rodríguez-Esteban, Wnt signaling and PKA control Nodal expression and left-right determination in the chick embryo. 2001, Pubmed
Ryan, Pitx2 determines left-right asymmetry of internal organs in vertebrates. 1998, Pubmed , Xenbase
Satow, The role of Xenopus frizzled-8 in pronephric development. 2004, Pubmed , Xenbase
Schneider, Calcium fluxes in dorsal forerunner cells antagonize beta-catenin and alter left-right patterning. 2008, Pubmed , Xenbase
Schneider, Zebrafish Nkd1 promotes Dvl degradation and is required for left-right patterning. 2010, Pubmed
Schweickert, Cilia-driven leftward flow determines laterality in Xenopus. 2007, Pubmed , Xenbase
Schweickert, Linking early determinants and cilia-driven leftward flow in left-right axis specification of Xenopus laevis: a theoretical approach. 2012, Pubmed , Xenbase
Schweickert, The nodal inhibitor Coco is a critical target of leftward flow in Xenopus. 2010, Pubmed , Xenbase
Schweickert, Differential gene expression of Xenopus Pitx1, Pitx2b and Pitx2c during cement gland, stomodeum and pituitary development. 2001, Pubmed , Xenbase
Shiratori, Two-step regulation of left-right asymmetric expression of Pitx2: initiation by nodal signaling and maintenance by Nkx2. 2001, Pubmed , Xenbase
Shook, Pattern and morphogenesis of presumptive superficial mesoderm in two closely related species, Xenopus laevis and Xenopus tropicalis. 2004, Pubmed , Xenbase
Smith, Xwnt11 and the regulation of gastrulation in Xenopus. 2000, Pubmed , Xenbase
Song, Planar cell polarity breaks bilateral symmetry by controlling ciliary positioning. 2010, Pubmed
Stubbs, The forkhead protein Foxj1 specifies node-like cilia in Xenopus and zebrafish embryos. 2008, Pubmed , Xenbase
Sugimura, Noncanonical Wnt signaling in vertebrate development, stem cells, and diseases. 2010, Pubmed
Sykes, Suppression of GATA factor activity causes axis duplication in Xenopus. 1998, Pubmed , Xenbase
Tada, Xwnt11 is a target of Xenopus Brachyury: regulation of gastrulation movements via Dishevelled, but not through the canonical Wnt pathway. 2000, Pubmed , Xenbase
Tahinci, Lrp6 is required for convergent extension during Xenopus gastrulation. 2007, Pubmed , Xenbase
Takao, Asymmetric distribution of dynamic calcium signals in the node of mouse embryo during left-right axis formation. 2013, Pubmed
Tao, Maternal wnt11 activates the canonical wnt signaling pathway required for axis formation in Xenopus embryos. 2005, Pubmed , Xenbase
Tételin, Xenopus Wnt11b is identified as a potential pronephric inducer. 2010, Pubmed , Xenbase
Ulmer, Calponin 2 acts as an effector of noncanonical Wnt-mediated cell polarization during neural crest cell migration. 2013, Pubmed , Xenbase
Uysal-Onganer, Wnt11 in 2011 - the regulation and function of a non-canonical Wnt. 2012, Pubmed
Vick, Flow on the right side of the gastrocoel roof plate is dispensable for symmetry breakage in the frog Xenopus laevis. 2009, Pubmed , Xenbase
von Dassow, Induction of the Xenopus organizer: expression and regulation of Xnot, a novel FGF and activin-regulated homeo box gene. 1993, Pubmed , Xenbase
Vonica, The left-right axis is regulated by the interplay of Coco, Xnr1 and derrière in Xenopus embryos. 2007, Pubmed , Xenbase
Walentek, ATP4a is required for Wnt-dependent Foxj1 expression and leftward flow in Xenopus left-right development. 2012, Pubmed , Xenbase
Wallingford, Convergent extension: the molecular control of polarized cell movement during embryonic development. 2002, Pubmed , Xenbase
Yanai, Mapping gene expression in two Xenopus species: evolutionary constraints and developmental flexibility. 2011, Pubmed , Xenbase
Yang, Wnt signaling in development and disease. 2012, Pubmed
Zhang, β-Catenin 1 and β-catenin 2 play similar and distinct roles in left-right asymmetric development of zebrafish embryos. 2012, Pubmed
Zhang, Left-right asymmetry in the chick embryo requires core planar cell polarity protein Vangl2. 2009, Pubmed
