XB-ART-47876
Genome Res
2014 Jan 01;241:96-106. doi: 10.1101/gr.144469.112.
Show Gene links
Show Anatomy links
Small RNA profiling of Xenopus embryos reveals novel miRNAs and a new class of small RNAs derived from intronic transposable elements.
Harding JL, Horswell S, Heliot C, Armisen J, Zimmerman LB, Luscombe NM, Miska EA, Hill CS.
???displayArticle.abstract???
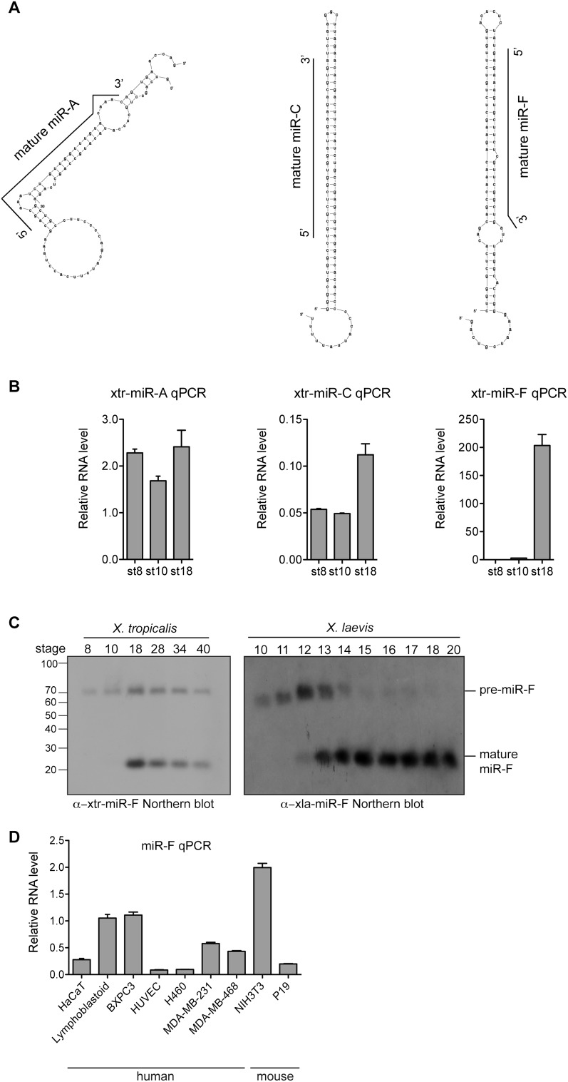
Small RNA control of gene expression is critical for developmental processes in vertebrate embryos. To determine the dynamics of small RNA expression and to uncover novel small RNAs in the early vertebrate embryo, we performed high-throughput sequencing of all small RNAs in Xenopus tropicalis embryos at three developmental time points and in dissected halves of gastrula embryos. This analysis allowed us to identify novel microRNAs and we show that microRNA expression is highly dynamic and spatially localized in early embryos. In addition, we have developed a microRNA prediction pipeline and demonstrate that it has the power to predict new miRNAs that are experimentally detectable in frogs, mice, and humans. By combining the small RNA sequencing with mRNA profiling at the different developmental stages, we identify a new class of small noncoding RNAs that we name siteRNAs, which align in clusters to introns of protein-coding genes. We show that siteRNAs are derived from remnants of transposable elements present in the introns. We find that genes containing clusters of siteRNAs are transcriptionally repressed as compared with all genes. Furthermore, we show that this is true for individual genes containing siteRNA clusters, and that these genes are enriched in specific repressive histone modifications. Our data thus suggest a new mechanism of siteRNA-mediated gene silencing in vertebrates, and provide an example of how mobile elements can affect gene regulation.
???displayArticle.pubmedLink??? 24065776
???displayArticle.pmcLink??? PMC3875865
???displayArticle.link??? Genome Res
???displayArticle.grants??? [+]
1R01 DC011901-01 NIDCD NIH HHS , MC_U117560482 Medical Research Council , U117560482 Medical Research Council , Cancer Research UK, P40 OD010997 NIH HHS , 11832 Cancer Research UK, CRUK_11832 Cancer Research UK, R01 DC011901 NIDCD NIH HHS , MRC_MC_U117560482 Medical Research Council , 15681 Cancer Research UK, 16358 Cancer Research UK
Species referenced: Xenopus tropicalis Xenopus laevis
???displayArticle.gses??? GSE38605: Xenbase, NCBI
???attribute.lit??? ???displayArticles.show???
References [+] :
Akkers,
A hierarchy of H3K4me3 and H3K27me3 acquisition in spatial gene regulation in Xenopus embryos.
2009, Pubmed,
Xenbase
Akkers, A hierarchy of H3K4me3 and H3K27me3 acquisition in spatial gene regulation in Xenopus embryos. 2009, Pubmed , Xenbase
Ambady, Identification of novel microRNAs in Xenopus laevis metaphase II arrested eggs. 2012, Pubmed , Xenbase
Ambros, A uniform system for microRNA annotation. 2003, Pubmed
Ambros, MicroRNAs and other tiny endogenous RNAs in C. elegans. 2003, Pubmed
Aravin, A novel class of small RNAs bind to MILI protein in mouse testes. 2006, Pubmed
Aravin, The small RNA profile during Drosophila melanogaster development. 2003, Pubmed
Aravin, Double-stranded RNA-mediated silencing of genomic tandem repeats and transposable elements in the D. melanogaster germline. 2001, Pubmed
Armisen, Abundant and dynamically expressed miRNAs, piRNAs, and other small RNAs in the vertebrate Xenopus tropicalis. 2009, Pubmed , Xenbase
Babiarz, Mouse ES cells express endogenous shRNAs, siRNAs, and other Microprocessor-independent, Dicer-dependent small RNAs. 2008, Pubmed
Baek, The impact of microRNAs on protein output. 2008, Pubmed
Bartel, MicroRNAs: target recognition and regulatory functions. 2009, Pubmed
Blythe, Chromatin immunoprecipitation in early Xenopus laevis embryos. 2009, Pubmed , Xenbase
Bracken, A double-negative feedback loop between ZEB1-SIP1 and the microRNA-200 family regulates epithelial-mesenchymal transition. 2008, Pubmed
Bühler, Transcription and RNAi in heterochromatic gene silencing. 2007, Pubmed
Cao, Role of histone H3 lysine 27 methylation in Polycomb-group silencing. 2002, Pubmed
Choi, Target protectors reveal dampening and balancing of Nodal agonist and antagonist by miR-430. 2007, Pubmed
Creighton, Expression profiling of microRNAs by deep sequencing. 2009, Pubmed
Czech, An endogenous small interfering RNA pathway in Drosophila. 2008, Pubmed
Edgar, Gene Expression Omnibus: NCBI gene expression and hybridization array data repository. 2002, Pubmed
Faunes, Characterization of small RNAs in Xenopus tropicalis gastrulae. 2012, Pubmed , Xenbase
Faunes, Expression of transposable elements in neural tissues during Xenopus development. 2011, Pubmed , Xenbase
Gardner, Stable intronic sequence RNA (sisRNA), a new class of noncoding RNA from the oocyte nucleus of Xenopus tropicalis. 2012, Pubmed , Xenbase
Giraldez, Zebrafish MiR-430 promotes deadenylation and clearance of maternal mRNAs. 2006, Pubmed
Gonzalez, Mechanistic principles of chromatin remodeling guided by siRNAs and miRNAs. 2008, Pubmed
Gonzalez, Oncogenic activity of Cdc6 through repression of the INK4/ARF locus. 2006, Pubmed
Griffiths-Jones, Rfam: an RNA family database. 2003, Pubmed
Griffiths-Jones, miRBase: microRNA sequences, targets and gene nomenclature. 2006, Pubmed
Hamilton, A species of small antisense RNA in posttranscriptional gene silencing in plants. 1999, Pubmed
Hawkins, Promoter targeted small RNAs induce long-term transcriptional gene silencing in human cells. 2009, Pubmed
Heliot, Analysis of in vivo transcription factor recruitment by chromatin immunoprecipitation of mouse embryonic kidney. 2012, Pubmed
Hellsten, The genome of the Western clawed frog Xenopus tropicalis. 2010, Pubmed , Xenbase
Houwing, A role for Piwi and piRNAs in germ cell maintenance and transposon silencing in Zebrafish. 2007, Pubmed
Huang, A major epigenetic programming mechanism guided by piRNAs. 2013, Pubmed
Janowski, Involvement of AGO1 and AGO2 in mammalian transcriptional silencing. 2006, Pubmed
Kanhere, Short RNAs are transcribed from repressed polycomb target genes and interact with polycomb repressive complex-2. 2010, Pubmed
Khokha, Techniques and probes for the study of Xenopus tropicalis development. 2002, Pubmed , Xenbase
Kim, MicroRNA-directed transcriptional gene silencing in mammalian cells. 2008, Pubmed
Kohany, Annotation, submission and screening of repetitive elements in Repbase: RepbaseSubmitter and Censor. 2006, Pubmed
König, Protein-RNA interactions: new genomic technologies and perspectives. 2012, Pubmed
Kozomara, miRBase: integrating microRNA annotation and deep-sequencing data. 2011, Pubmed
Langmead, Ultrafast and memory-efficient alignment of short DNA sequences to the human genome. 2009, Pubmed
Lau, Systematic and single cell analysis of Xenopus Piwi-interacting RNAs and Xiwi. 2009, Pubmed , Xenbase
Lee, A novel class of small RNAs: tRNA-derived RNA fragments (tRFs). 2009, Pubmed
Li, Deep sequencing analysis of small non-coding RNAs reveals the diversity of microRNAs and piRNAs in the human epididymis. 2012, Pubmed
Li, Fast and accurate short read alignment with Burrows-Wheeler transform. 2009, Pubmed
Lowe, tRNAscan-SE: a program for improved detection of transfer RNA genes in genomic sequence. 1997, Pubmed
Lund, Deadenylation of maternal mRNAs mediated by miR-427 in Xenopus laevis embryos. 2009, Pubmed , Xenbase
Malone, Small RNAs as guardians of the genome. 2009, Pubmed
Martello, MicroRNA control of Nodal signalling. 2007, Pubmed , Xenbase
Mortazavi, Mapping and quantifying mammalian transcriptomes by RNA-Seq. 2008, Pubmed
Okamura, The mirtron pathway generates microRNA-class regulatory RNAs in Drosophila. 2007, Pubmed
Olovnikov, Small RNA in the nucleus: the RNA-chromatin ping-pong. 2012, Pubmed
Pal-Bhadra, Heterochromatic silencing and HP1 localization in Drosophila are dependent on the RNAi machinery. 2004, Pubmed
Pall, Improved northern blot method for enhanced detection of small RNA. 2008, Pubmed
Pang, RNAdb--a comprehensive mammalian noncoding RNA database. 2005, Pubmed
Quast, The SILVA ribosomal RNA gene database project: improved data processing and web-based tools. 2013, Pubmed
Rosa, The miR-430/427/302 family controls mesendodermal fate specification via species-specific target selection. 2009, Pubmed , Xenbase
Ruby, Intronic microRNA precursors that bypass Drosha processing. 2007, Pubmed
Santos-Rosa, Active genes are tri-methylated at K4 of histone H3. 2002, Pubmed
Schmitz, Interaction of noncoding RNA with the rDNA promoter mediates recruitment of DNMT3b and silencing of rRNA genes. 2010, Pubmed
Seitz, Argonaute loading improves the 5' precision of both MicroRNAs and their miRNA* strands in flies. 2008, Pubmed
Selbach, Widespread changes in protein synthesis induced by microRNAs. 2008, Pubmed
Shi, Facile means for quantifying microRNA expression by real-time PCR. 2005, Pubmed
Sienski, Transcriptional silencing of transposons by Piwi and maelstrom and its impact on chromatin state and gene expression. 2012, Pubmed
Sievers, Fast, scalable generation of high-quality protein multiple sequence alignments using Clustal Omega. 2011, Pubmed
Siomi, PIWI-interacting small RNAs: the vanguard of genome defence. 2011, Pubmed
Smith, Expression of a Xenopus homolog of Brachyury (T) is an immediate-early response to mesoderm induction. 1991, Pubmed , Xenbase
Stewart, Relationship between histone H3 lysine 9 methylation, transcription repression, and heterochromatin protein 1 recruitment. 2005, Pubmed
Trapnell, TopHat: discovering splice junctions with RNA-Seq. 2009, Pubmed
Verdel, Common themes in siRNA-mediated epigenetic silencing pathways. 2009, Pubmed
Walker, Expression of microRNAs during embryonic development of Xenopus tropicalis. 2008, Pubmed , Xenbase
Watanabe, Endogenous siRNAs from naturally formed dsRNAs regulate transcripts in mouse oocytes. 2008, Pubmed
Weinberg, The antisense strand of small interfering RNAs directs histone methylation and transcriptional gene silencing in human cells. 2006, Pubmed
Wienholds, MicroRNA expression in zebrafish embryonic development. 2005, Pubmed
Wongtawan, Histone H4K20me3 and HP1α are late heterochromatin markers in development, but present in undifferentiated embryonic stem cells. 2011, Pubmed
Yan, Widespread expression of piRNA-like molecules in somatic tissues. 2011, Pubmed
Yoo, MicroRNA-mediated conversion of human fibroblasts to neurons. 2011, Pubmed
Zilberman, ARGONAUTE4 control of locus-specific siRNA accumulation and DNA and histone methylation. 2003, Pubmed
Zuker, Mfold web server for nucleic acid folding and hybridization prediction. 2003, Pubmed
