Click here to close
Hello! We notice that you are using Internet Explorer, which is not supported by Xenbase and may cause the site to display incorrectly.
We suggest using a current version of Chrome,
FireFox, or Safari.
???displayArticle.abstract???
The conserved Prp19 (pre-RNA processing 19) complex is required for pre-mRNA splicing in eukaryotic nuclei. Recent RNAi screens indicated that knockdown of Prp19 complex subunits strongly delays cell proliferation. Here we show that knockdown of the smallest subunit, BCAS2/Spf27, destabilizes the entire complex and leads to specific mitotic defects in human cells. These could result from splicing failures in interphase or reflect a direct function of the complex in open mitosis. Using Xenopus extracts, in which cell cycle progression and spindle formation can be reconstituted in vitro, we tested Prp19 complex functions during a complete cell cycle and directly in open mitosis. Strikingly, immunodepletion of the complex either before or after interphase significantly reduces the number of intact spindles, and increases the percentage of spindles with lower microtubule density and impaired metaphase alignment of chromosomes. Our data identify the Prp19 complex as the first spliceosome subcomplex that directly contributes to mitosis in vertebrates independently of its function in interphase.
???displayArticle.pubmedLink???
24069358 ???displayArticle.pmcLink???PMC3777999 ???displayArticle.link???PLoS One
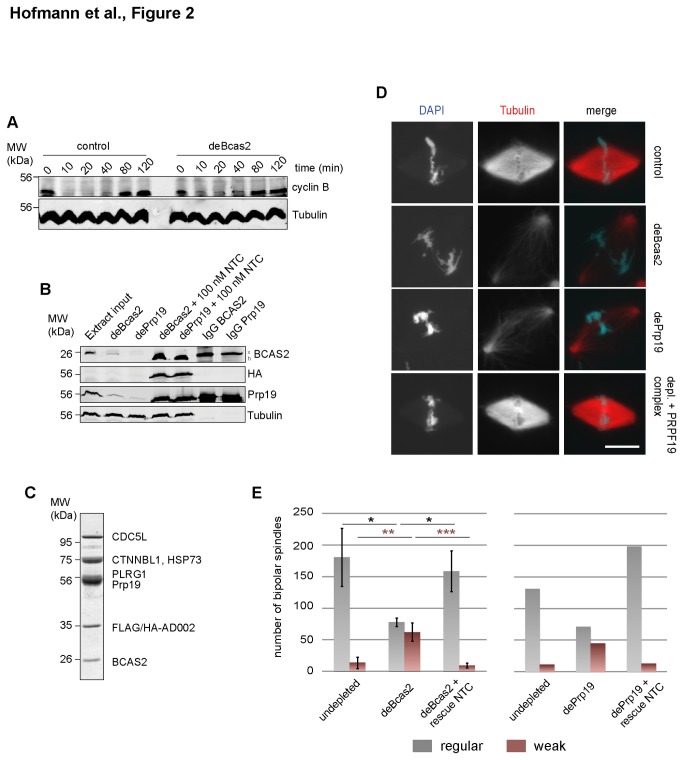
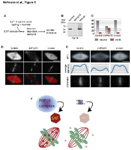
Figure 2. Depletion of the Prp19 complex disturbs spindle formation in Xenopus egg extracts.(A): Control Xenopus egg extracts or extracts after depletion of the Prp19 complex (deBCAS2) were released from metaphase (times after release are indicated) and the degradation and re-accumulation of cyclin B was monitored by immunoblot. Tubulin served as a loading control. (B): Extracts were depleted of the Prp19 complex by antibodies against BCAS2 (deBCAS2) or Prp19 (dePrp19) and complemented with 100 nM purified human Prp19 complex (see C, Coomassie staining). Extract samples, and the immunoglobulin beads after depletion, were analyzed by Immunoblot with Xenopus BCAS2 and Prp19 antibodies. Tubulin served as a loading control for the extract samples. (D): Spindle assembly was monitored in control, BCAS2 (deBCAS2), or Prp19 (dePrp19) depleted egg extracts, or in depleted extracts after re-addition of 100 nM Prp19 complex (see panel C) after a complete cell cycle in the presence of sperm nuclei (DAPI, DNA, blue in merge) and Cy3-tubulin (red in merge). Scalebars: 20 µm. (E): Quantification of normal (grey) and weak (red) spindles in control, depleted (dePrp19) and reconstituted extracts (rescue) spindles in 20 µl extract. The graph (left) shows values from three independent experiments +/- s.e.m. after depletion using BCAS2 antibodies, and from one representative experiment after depletion using Prp19 antibodies (right). Significance values (left) were calculated using an unpaired two-tailed T-test. *: P < 0.05, **: P < 0.01, ***: P < 0.001.
Figure 3. Immunodepletion of the Prp19 complex from Xenopus egg extracts does not compromise mitotic microtubule assembly in general.Xenopus egg extracts arrested in metaphase were depleted of the Prp19 complex using a specific antibody (dePrp19); an unspecific IgG served as a control. (A) Spindle assembly around sperm nuclei was monitored in Xenopus egg extracts after a complete cell cycle. (B): Spindle assembly around chromatin beads was monitored in Xenopus egg extracts after a complete cell cycle. (A) -(B): Microtubules are shown in red, chromatin (DAPI) in blue. (C): Microtubule aster assembly upon Ran GTP addition was monitored in cycled egg extracts. Scale bars: 20 µm.
Figure 4. Depletion of the Prp19 complex specifically compromises spindle formation in Xenopus egg extracts.Xenopus egg extracts were depleted of the Prp19 complex or the U2 specific SF3a protein complex using specific antibodies (dePrp19, deSF3a120); an unspecific IgG served as a control. (A): The levels of Prp19 and the SF3a120 protein were analyzed by immunoblotting using tubulin as a loading control (see numbers). (B, C): Microtubule assembly was monitored in egg extracts after addition of sperm nuclei (DAPI, DNA, in C) and Cy3-tubulin (in B). 20 spindles were analyzed under all conditions, aligned and averaged (z-projection, average, ImageJ). (B): average microtubule intensity projections. Graphs show average intensity distributions along the pole-to-pole axes indicated in projections in blue. (C): chromatin distributions as determined from the DAPI signal.
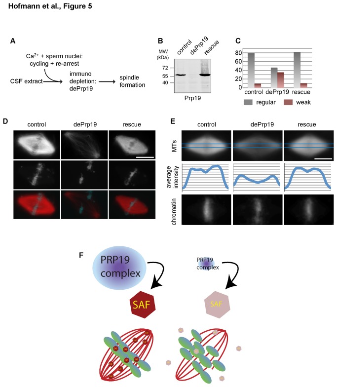
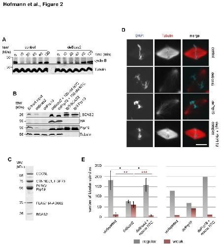
Figure 5. Immunodepletion of Prp19 directly in mitosis compromises spindle assembly.Spindle assembly was monitored using sperm nuclei in egg extracts after a complete cell cycle. Immunodepletion was performed only after rearrest in mitosis. (A): schematic overview of experimental setup. (B): Immunoblot to show depletion and rescue using a Prp19 specific antibody. (C): Quantification of normal (grey) and weak spindles (red). (D): Representative images of normal and weak spindles in control, depleted (dePrp19) and reconstituted extracts (rescue). (E): 30 spindles were analyzed under the conditions indicated, aligned and averaged (z-projection, average, ImageJ). upper panels (microtubules): average microtubule intensity projections. Graphs show average intensity distributions along the pole-to-pole axes indicated in projections in blue (middle panels). Lower panels: chromatin distributions as determined from the DAPI signal. Scale bars: 20 µm. (F): Model to explain the defects in spindle formation after Prp19 knock-down or depletion. Left: control situation: Prp19 modifies an unknown Spindle Assembly Factor (SAF), which directly contributes to spindle formation by modifying properties of microtubules as a microtubule associated protein, or working as a kinetochore-associated protein in stabilizing kinetochore to microtubule attachments. Right: after knock-down or immunodepletion of the Prp19 complex, the regulated SAF looses its function in spindle formation.
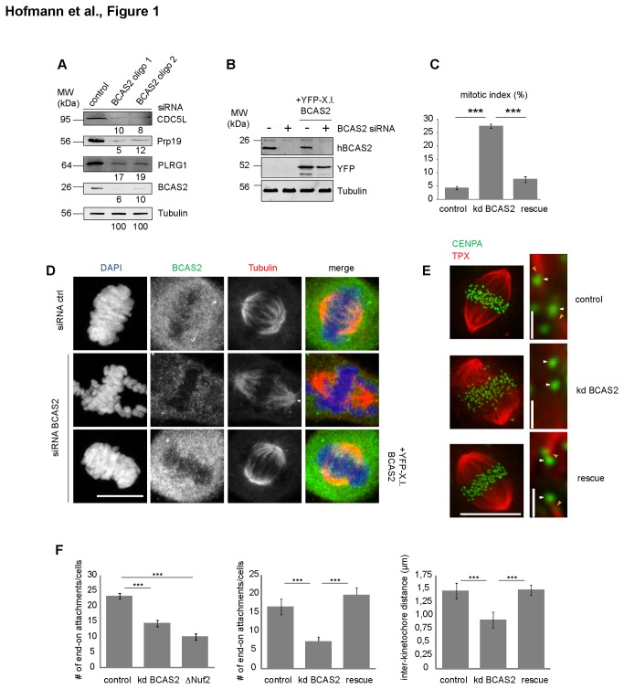
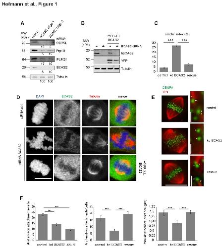
Figure 1. Knockdown of Prp19 complex components in human cells compromises mitosis.(A): HeLa cell lysates analyzed by immunoblotting with Prp19 complex antibodies, after knockdown of BCAS2 by siRNA (1 and 2). Numbers indicate protein levels relative to Tubulin. (B-E) BCAS2 (oligo 1) knockdown (siRNA BCAS2, kd BCAS2) and control (siRNA ctrl). YFP-Xenopus laevis (X.l.) BCAS2 was expressed to complement knockdown of the human (h.s.) BCAS2 (B): Immunoblot to show knockdown of endogenous human BCAS2 and re-expression of the
Xenopus
ortholog. (C) Quantification of mitotic indices determined from three independent experiments (N=500); graph shows mean values +/- s.e.m. Significance values were calculated using an unpaired two-tailed T-test. ***: P < 0.001. (D) BCAS2 expression and localization were analyzed by indirect immunofluorescence with BCAS2 (green in merge) and α-Tubulin (red in merge) antibodies. DAPI (blue in merge) was used to stain the DNA. (E and F) Cells after knockdown (kd) of BCAS2 (oligo 1), or control cells were immunostained with antibodies against the centromere protein CENPA (green) and the spindle protein TPX2 (red). Cells expressing X.l. YFP-BCAS2 were analyzed for the rescue situation. (E) Representative images. (F) the distance between white arrowheads (E) was quantified as interkinetochore distance; orange arrowheads (E) exemplify microtubule to kinetochore end-on attachments. Nuf2 knock-down cells served as a positive control. Quantifications were determined from three independent experiments (N=60); graph shows mean values +/- s.e.m. Significance values were calculated using an unpaired two-tailed T-test. ***: P < 0.001. Scalebars: 10 µm; 1 µm in magnifications in (E).
Ajuh,
Functional analysis of the human CDC5L complex and identification of its components by mass spectrometry.
2000, Pubmed
Ajuh,
Functional analysis of the human CDC5L complex and identification of its components by mass spectrometry.
2000,
Pubmed Blower,
A Rae1-containing ribonucleoprotein complex is required for mitotic spindle assembly.
2005,
Pubmed
,
Xenbase Carazo-Salas,
Generation of GTP-bound Ran by RCC1 is required for chromatin-induced mitotic spindle formation.
1999,
Pubmed
,
Xenbase Cassimeris,
Regulated assembly of the mitotic spindle: a perspective from two ends.
2003,
Pubmed Cassimeris,
Regulation of microtubule-associated proteins.
2001,
Pubmed Compton,
Spindle assembly in animal cells.
2000,
Pubmed Eliscovich,
Spindle-localized CPE-mediated translation controls meiotic chromosome segregation.
2008,
Pubmed
,
Xenbase Gadde,
Mechanisms and molecules of the mitotic spindle.
2004,
Pubmed Garrett,
hTPX2 is required for normal spindle morphology and centrosome integrity during vertebrate cell division.
2002,
Pubmed
,
Xenbase Gatlin,
Microtubule motors in eukaryotic spindle assembly and maintenance.
2010,
Pubmed Goodman,
Lamin B counteracts the kinesin Eg5 to restrain spindle pole separation during spindle assembly.
2010,
Pubmed
,
Xenbase Grote,
Molecular architecture of the human Prp19/CDC5L complex.
2010,
Pubmed Gruss,
The mechanism of spindle assembly: functions of Ran and its target TPX2.
2004,
Pubmed Hannak,
Investigating mitotic spindle assembly and function in vitro using Xenopus laevis egg extracts.
2006,
Pubmed
,
Xenbase Heald,
Self-organization of microtubules into bipolar spindles around artificial chromosomes in Xenopus egg extracts.
1996,
Pubmed
,
Xenbase Hofmann,
The function of spliceosome components in open mitosis.
2010,
Pubmed Kaida,
Spliceostatin A targets SF3b and inhibits both splicing and nuclear retention of pre-mRNA.
2007,
Pubmed Kittler,
Genome-wide resources of endoribonuclease-prepared short interfering RNAs for specific loss-of-function studies.
2007,
Pubmed Kline-Smith,
Mitotic spindle assembly and chromosome segregation: refocusing on microtubule dynamics.
2004,
Pubmed Laemmli,
Cleavage of structural proteins during the assembly of the head of bacteriophage T4.
1970,
Pubmed Makarova,
A subset of human 35S U5 proteins, including Prp19, function prior to catalytic step 1 of splicing.
2004,
Pubmed Murray,
Cyclin synthesis drives the early embryonic cell cycle.
1989,
Pubmed
,
Xenbase Neumann,
Phenotypic profiling of the human genome by time-lapse microscopy reveals cell division genes.
2010,
Pubmed O'Connell,
Cooperative mechanisms of mitotic spindle formation.
2007,
Pubmed Rino,
The spliceosome: a self-organized macromolecular machine in the nucleus?
2009,
Pubmed Sawin,
Poleward microtubule flux mitotic spindles assembled in vitro.
1991,
Pubmed
,
Xenbase Sawin,
Mitotic spindle assembly by two different pathways in vitro.
1991,
Pubmed
,
Xenbase Song,
The Prp19 complex and the Usp4Sart3 deubiquitinating enzyme control reversible ubiquitination at the spliceosome.
2010,
Pubmed Tanenbaum,
Mechanisms of centrosome separation and bipolar spindle assembly.
2010,
Pubmed Tovey,
Protein blotting on nitrocellulose: some important aspects of the resolution and detection of antigens in complex extracts.
1987,
Pubmed Tsai,
A mitotic lamin B matrix induced by RanGTP required for spindle assembly.
2006,
Pubmed
,
Xenbase Walczak,
Mechanisms of mitotic spindle assembly and function.
2008,
Pubmed
,
Xenbase Wittmann,
The spindle: a dynamic assembly of microtubules and motors.
2001,
Pubmed