Click here to close
Hello! We notice that you are using Internet Explorer, which is not supported by Xenbase and may cause the site to display incorrectly.
We suggest using a current version of Chrome,
FireFox, or Safari.
???displayArticle.abstract???
Maternal Embryonic Leucine zipper Kinase (MELK) was recently shown to be involved in cell division of Xenopus embryo epithelial cells. The cytokinetic furrow of these cells ingresses asymmetrically and is developmentally regulated. Two subpopulations of xMELK, the mMELK (for "mitotic" xMELK) and iMELK ("interphase" xMELK), which differ in their spatial and temporal regulation, are detected in Xenopus embryo. How cells regulate these two xMELK populations is unknown. In this study we show that, in epithelial cells, xMELK is present at a higher concentration at the apical junctional complex, in contrast to mesenchyme-like cells, which have uniform distribution of cortical MELK. Interestingly, mMELK and iMELK also differ by their requirements towards cell-cell contacts to establish their proper cortical localization both in epithelial and mesenchyme-like cells. Receptor for Activated protein Kinase C (RACK1), which we identified as an xMELK partner, co-localizes with xMELK at the tight junction. Moreover, a truncated RACK1 construct interferes with iMELK localization at cell-cell contacts. Collectively, our results suggest that iMELK and RACK1 are present in the same complex and that RACK1 is involved in the specific recruitment of iMELK at the apical junctional complex in epithelial cells of Xenopus embryos.
???displayArticle.pubmedLink???
24167714 ???displayArticle.pmcLink???PMC3798187 ???displayArticle.link???Biol Open
Fig. 1. Comparative analysis of xMELK localization in epithelial and mesenchyme-like cells in blastula embryos.Indirect immunofluorescence with anti-xMELK (red) and anti-C-cadherin (green) antibodies was performed on fixed Xenopus albino embryos at blastula stage. (A) Epithelial cells corresponding to the embryonic external cell layer were analyzed by confocal microscopy; 3 optical sections are shown. (B) Internal mesenchyme-like cells facing the blastocoel were observed after dissection of fixed embryos; 2 optical sections are shown. Arrows point to xMELK accumulated at cell–cell contacts. Diagrams on the left: red lines mark the confocal planes relative to embryo surface and blastocoel. Images were merged to visualize co-localization of xMELK with C-cadherin (merge, panels Ac,f,i and Bc,f), DNA is shown (blue). Asterisks indicate cytokinetic cells. White dashed arrows in panels Ac and Bc symbolize the planes used for orthogonal projections of confocal planes shown on the right. Scale bars: 100 µm.
Fig. 2. In epithelial cells of gastrula embryos the xMELK and C-cadherin co-localize at the lateral cortex during both interphase and mitosis with the exception of the tip of the ingressing membrane during cytokinesis.(A) Epithelial cells. xMELK (red) and C-cadherin (green) were detected by indirect immunofluorescence with specific antibodies in fixed albino embryos. Diagrams on the left: red lines mark the confocal planes relative to embryo surface. Asterisks indicate cytokinetic cells. Two cells indicated by filled arrow heads (g,h,i) have not yet completed their cytokinesis and two cells indicated by arrows are more advance in their division (their limits are encircled by dashed lines in panel a). Images were merged to visualize co-localization of xMELK with C-cadherin (merge, c,f,i,l), DNA is blue. White dashed arrow in panel c symbolizes the plane used for orthogonal projection of confocal planes shown on the right. The empty arrowhead points to a portion of the ingressing membrane labelled with xMELK antibodies but not with C-cadherin antibodies. (B) As in panel A except that internal, mesenchyme-like cells were analyzed. Diagrams on the right: red lines mark the confocal planes relative to blastocoel. Asterisk indicates a cytokinetic cell. Arrows indicate two daughter cells separated at these confocal planes and arrowheads point to the cell–cell contacts between the two daughter cells. Scale bars: 20 µm.
Fig. 3. In epithelial cells xMELK accumulates at the tight junctions.Confocal microscopy of indirect immunofluorescence with anti-xMELK (green) and anti-ZO-1 (red) antibodies of epithelial cells from fixed albino embryos at gastrula stage. Three single optical sections spaced by 1 µm are shown. Asterisks indicate cytokinetic cells. Diagrams on the left: red lines mark the confocal planes relative to embryo surface and yellow rectangles symbolize tight junctions. Images were merged to visualize co-localization of xMELK with ZO-1 (merge, c,f,i). DNA is blue (j), dividing cells are indicated by dashed lines. White dashed arrow in panel c symbolizes the plane used for orthogonal projection of confocal planes shown on the right. Arrowheads point to the xMELK which co-localizes with ZO-1 at the tight junctions. Scale bar: 20 µm.
Fig. 4. xMELK localization in interphase and dividing cells of dissociated blastula embryos.Pigmented embryos were dissociated by incubation in calcium and magnesium devoid medium. Isolated cells were fixed and immunofluorescence was performed with anti-xMELK (red, a,e,i,m) and anti-C-cadherin (green, b,f,j,n) antibodies. Control cells (q–x) were processed for indirect immunofluorescence like others except that the primary antibody was omitted. Bright field microscopy (BF, grey, c,g,k,o,s,w) shows pigmented epithelial cells (a–h,q–t) and mesenchyme-like cells devoid of pigments (i–p,u–x). Images were obtained by projection of 10 single confocal sections. Images were merged to visualize co-localization of xMELK with C-cadherin (merge, d,h,l,p,t,x). Interphase (a–d,i–l,q–x) and dividing (e–h,m–p) cells are shown. Scale bar: 100 µm.
Fig. 5. Two xMELK subpopulations have distinct requirement for cell–cell contacts for their localization at the cell cortex.Animal caps of pigmented embryos were dissected and cells were dissociated with trypsin treatment. Cells were left isolated (a–p) or sorted according to their pigmentation and allowed to re-associate for 3 hours (q–x). Cells were fixed, processed for indirect immunofluorescence with anti-xMELK (red) anti-C-cadherin (green) antibodies and observed by confocal microscopy. Single optical sections are shown. Bright field (BF, grey) show pigmented epithelial cells (a–h,q–t) and mesenchyme-like cells devoid of pigment (i–p,u–x). Images were merged together with images of DNA (blue) at the same confocal plane to visualize co-localization of xMELK with C-cadherin (merge, c,g,k,o,s,w). Scale bars: 20 µm.
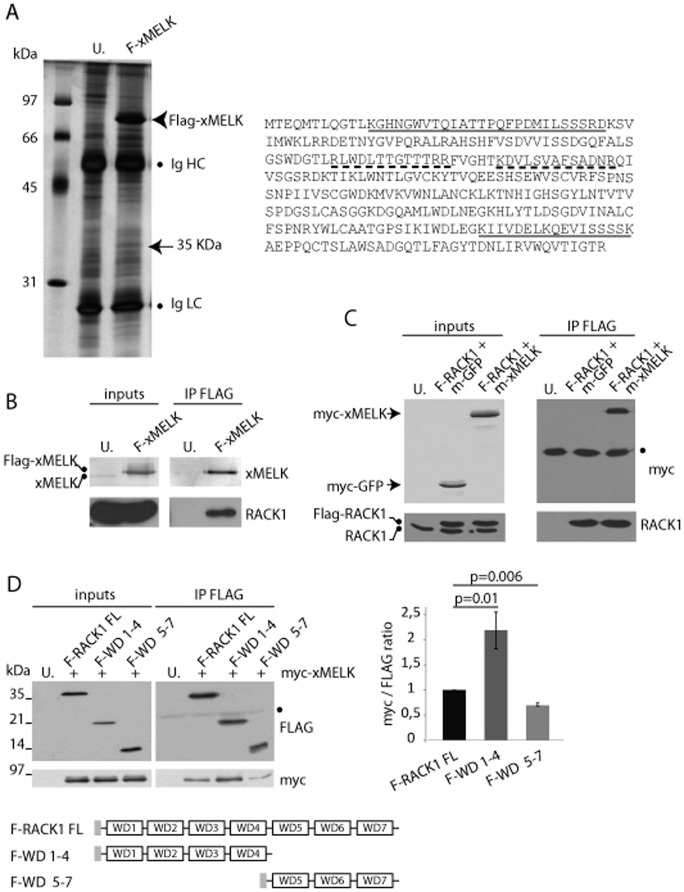
Fig. 6. xMELK and RACK1 are in the same complex.(A) Identification of RACK1 as a potential xMELK partner. Proteins extracted from FLAG-xMELK expressing or uninjected control (U.) embryos were immunoprecipitated with anti-FLAG antibodies, separated by SDS-PAGE and silver stained. The 35 kDa band present in the FLAG-xMELK but not in the control immunoprecipitate was cut out from the gel and analyzed by mass spectrometry. Two peptides matching RACK1 protein sequence (underlined) were identified. Two additional peptides were identified in an independent experiment (dashed underline). Ig HC and Ig LC: immunoglobulins heavy and light chains, respectively. (B,C) Validation of xMELK and RACK1 interaction. (B) Proteins were extracted from FLAG-xMELK (F-MELK) expressing or uninjected (U.) embryos (inputs). Proteins were immunoprecipitated with anti-FLAG antibodies (IP FLAG) and Western blots were incubated with anti-xMELK and anti-RACK1 antibodies. (C) Protein extracts (inputs) were prepared from embryos co-expressing FLAG-RACK1 (F-RACK1) and myc-GFP (m-GFP), FLAG-RACK1 and myc-xMELK (m-MELK) or uninjected control embryos. Proteins were immunoprecipitated with anti-FLAG antibodies (IP FLAG) and Western blots were incubated with anti-myc and anti-RACK1 antibodies. (D) xMELK preferentially associates with RACK1 N-terminal domain. Protein extracts (inputs) were prepared from embryos co-expressing myc-xMELK with full length FLAG-RACK1 (F-RACK1 FL), FLAG-RACK1 WD1–4 (F-WD1–4), and FLAG-RACK1 WD5–7 (F-WD5–7) or uninjected (U.) embryos. Proteins were immunoprecipitated with anti-Flag antibodies (IP FLAG) and Western blots were incubated with anti-FLAG and anti-myc antibodies. The histogram on the right represents quantifications of the myc signal obtained in 3 independent immunoprecipitation experiments normalized with the corresponding FLAG signals (myc/FLAG ratio). Error bars denote s.e.m., a t-test was performed and p values are indicated above bars. Schematic representation of the RACK1 constructs is shown. The grey box indicates the FLAG tag.
Fig. 7. In epithelial cells, RACK1 co-localizes with xMELK at the tight junctions.(A) In gastrula epithelial cells, RACK1 co-localizes with ZO-1 at the tight junctions. Endogenous RACK1 (green, a,d) and ZO-1 (red, b,e) were detected with specific antibodies. Two single optical sections spaced by 2 µm are shown; their positions relative to the embryo surface are symbolized by red lines (diagrams on the left). Yellow rectangles symbolize tight junctions. Images were merged to visualize co-localization of RACK1 with ZO-1 (merge, c,f). DNA is blue (g). Asterisks indicate cytokinetic cell. White dashed arrow in panel c indicates the plane used for orthogonal projection of confocal planes shown on the right. Arrowheads point to the RACK1 which co-localizes with ZO-1 at the tight junctions. (B) RACK1 colocalizes with xMELK at the tight junctions. In epithelial cells, xMELK (green, a,d,g) and RACK1 (red, b,e,h) detected by specific antibodies co-localize at the tight junctions. Diagrams on the left: confocal planes relative to embryo surface are marked by red lines. Yellow rectangles symbolize tight junctions. The asterisk indicates cytokinetic cell. Orthogonal projections of confocal planes are shown on the right. The plane of orthogonal projection is indicated by a white dashed line in panel c. Arrowheads point to the RACK1 which co-localizes with xMELK at the tight junctions. (C) xMELK (red) and RACK1 (green) were detected by indirect immunofluorescence with specific antibodies in mesenchymal-like cells. Confocal plane relative to the blastocoel is indicated by a red line on the diagram on the left. Asterisk indicates cytokinetic cell. Images were merged together with images of DNA (blue) at the same confocal planes to visualize co-localization of xMELK with RACK1 (merge). Scale bars: 20 µm.
Fig. 8. RACK1 regulates localization of iMELK.(A) Gastrula embryos expressing FLAG-RACK1 FL, FLAG-RACK1 WD1–4 and FLAG-RACK1 WD5–7 were fixed and processed for indirect immunofluorescence with anti-FLAG (a,d,g) and anti-xMELK antibodies (b,e,h). Pictures were merged (merge, c,f,i) together with pictures of DNA (blue) at the same confocal planes to visualize co-localization of xMELK (red) with FLAG-RACK1 constructs (green). Embryos expressing FLAG-RACK1 WD5–7 were incubated with a rabbit polyclonal anti-FLAG (j) and a mouse monoclonal anti-tubulin (k) antibody. Pictures were merged together with pictures of DNA (blue) to visualize FLAG-RACK1 WD5–7 and microtubules. White dashed arrows in panels c, f and i indicate the plane used for orthogonal projections of confocal planes shown on the right. Asterisks indicate cytokinetic cells. Arrowheads point on xMELK concentrated at the tight junctions. Scale bars: 20 µm (a–i), 10 µm (j–l). Intensity of the xMELK fluorescent signals at the cell–cell contacts in embryos expressing FLAG-RACK1 FL, FLAG-RACK1 WD1–4 and FLAG-RACK1 WD5–7 were quantified in interphase and mitotic cells for each 0.5 µm confocal plane. (B) Embryos were coinjected with FLAG-RACK1 FL, FLAG-RACK1 WD1–4 and FLAG-RACK1 WD5–7 mRNAs with GFP-xMELK KR or GFP-gpi mRNAs. White dashed lines mark the plane used for orthogonal projections of confocal planes shown in the center. Arrows points to the apical junctional complex. Black and white arrows points to GFP-xMELK and GFP-gpi, respectively. Scale bars: 20 µm. The intensity of the GFP-xMELK KR and GFP-gpi fluorescent signals at the cell–cell contacts in embryos expressing FLAG-RACK1 FL, FLAG-RACK1 WD1–4 and FLAG-RACK1 WD5–7 was quantified in interphase and mitotic cells for each 0.5 µm confocal plane. Statistical analysis was performed. *GFP-xMELK KR+ FLAG-RACK1 WD5–7 is significantly different from GFP-xMELK KR+ FLAG-RACK1 FL at p<0.005, **p<0.002, ***p<0.0003. Note that asterisks are oriented vertically on the figure. For other points 0.5>p>0.005.
Adams,
RACK1, A multifaceted scaffolding protein: Structure and function.
2011, Pubmed
Adams,
RACK1, A multifaceted scaffolding protein: Structure and function.
2011,
Pubmed Badouel,
Maternal embryonic leucine zipper kinase is stabilized in mitosis by phosphorylation and is partially degraded upon mitotic exit.
2010,
Pubmed
,
Xenbase Badouel,
M-phase MELK activity is regulated by MPF and MAPK.
2006,
Pubmed
,
Xenbase Besson,
The anchoring protein RACK1 links protein kinase Cepsilon to integrin beta chains. Requirements for adhesion and motility.
2002,
Pubmed Blot,
Cell cycle regulation of pEg3, a new Xenopus protein kinase of the KIN1/PAR-1/MARK family.
2002,
Pubmed
,
Xenbase Chartrain,
Cell-cycle-dependent cortical localization of pEg3 protein kinase in Xenopus and human cells.
2006,
Pubmed
,
Xenbase Cordes,
The C. elegans MELK ortholog PIG-1 regulates cell size asymmetry and daughter cell fate in asymmetric neuroblast divisions.
2006,
Pubmed Davezac,
Human pEg3 kinase associates with and phosphorylates CDC25B phosphatase: a potential role for pEg3 in cell cycle regulation.
2002,
Pubmed
,
Xenbase Gray,
Maternal embryonic leucine zipper kinase/murine protein serine-threonine kinase 38 is a promising therapeutic target for multiple cancers.
2005,
Pubmed Heyer,
New member of the Snf1/AMPK kinase family, Melk, is expressed in the mouse egg and preimplantation embryo.
1997,
Pubmed Itoh,
Involvement of ZO-1 in cadherin-based cell adhesion through its direct binding to alpha catenin and actin filaments.
1997,
Pubmed Jung,
Murine protein serine/threonine kinase 38 activates apoptosis signal-regulating kinase 1 via Thr 838 phosphorylation.
2008,
Pubmed Le Page,
A functional analysis of MELK in cell division reveals a transition in the mode of cytokinesis during Xenopus development.
2011,
Pubmed
,
Xenbase Liliental,
Rack1, a receptor for activated protein kinase C, interacts with integrin beta subunit.
1998,
Pubmed Lin,
Involvement of maternal embryonic leucine zipper kinase (MELK) in mammary carcinogenesis through interaction with Bcl-G, a pro-apoptotic member of the Bcl-2 family.
2007,
Pubmed Marie,
Maternal embryonic leucine zipper kinase transcript abundance correlates with malignancy grade in human astrocytomas.
2008,
Pubmed Moravcevic,
Kinase associated-1 domains drive MARK/PAR1 kinases to membrane targets by binding acidic phospholipids.
2010,
Pubmed Mourton,
The PTPmu protein-tyrosine phosphatase binds and recruits the scaffolding protein RACK1 to cell-cell contacts.
2001,
Pubmed Müller,
Epithelial cell polarity in early Xenopus development.
1995,
Pubmed
,
Xenbase Nakano,
Maternal embryonic leucine zipper kinase (MELK) regulates multipotent neural progenitor proliferation.
2005,
Pubmed Nakano,
Siomycin A targets brain tumor stem cells partially through a MELK-mediated pathway.
2011,
Pubmed Nakano,
Maternal embryonic leucine zipper kinase is a key regulator of the proliferation of malignant brain tumors, including brain tumor stem cells.
2008,
Pubmed Paris,
Poly(A) metabolism and polysomal recruitment of maternal mRNAs during early Xenopus development.
1990,
Pubmed
,
Xenbase Pickard,
Dysregulated expression of Fau and MELK is associated with poor prognosis in breast cancer.
2009,
Pubmed Rappsilber,
Stop and go extraction tips for matrix-assisted laser desorption/ionization, nanoelectrospray, and LC/MS sample pretreatment in proteomics.
2003,
Pubmed Ryu,
Comprehensive expression profiling of tumor cell lines identifies molecular signatures of melanoma progression.
2007,
Pubmed Saito,
Melk-like kinase plays a role in hematopoiesis in the zebra fish.
2005,
Pubmed Schulze,
A novel proteomic screen for peptide-protein interactions.
2004,
Pubmed Shevchenko,
Mass spectrometric sequencing of proteins silver-stained polyacrylamide gels.
1996,
Pubmed Swaminathan,
Rack1 promotes epithelial cell-cell adhesion by regulating E-cadherin endocytosis.
2012,
Pubmed Tang,
Proteomic and bioinformatic analysis of epithelial tight junction reveals an unexpected cluster of synaptic molecules.
2006,
Pubmed Tassan,
Cortical localization of maternal embryonic leucine zipper kinase (MELK) implicated in cytokinesis in early xenopus embryos.
2011,
Pubmed
,
Xenbase Tassan,
An overview of the KIN1/PAR-1/MARK kinase family.
2004,
Pubmed
,
Xenbase Vulsteke,
Inhibition of spliceosome assembly by the cell cycle-regulated protein kinase MELK and involvement of splicing factor NIPP1.
2004,
Pubmed Wehner,
RACK1 is a novel interaction partner of PTK7 that is required for neural tube closure.
2011,
Pubmed
,
Xenbase