Click here to close
Hello! We notice that you are using Internet Explorer, which is not supported by Xenbase and may cause the site to display incorrectly.
We suggest using a current version of Chrome,
FireFox, or Safari.
???displayArticle.abstract???
Plant tolerance to salinity constraint involves complex and integrated functions including control of Na(+) uptake, translocation, and compartmentalization. Several members of the high-affinity K(+) transporter (HKT) family, which comprises plasma-membrane transporters permeable to K(+) and Na(+) or to Na(+) only, have been shown to play major roles in plant Na(+) and K(+) homeostasis. Among them, HKT1;4 has been identified as corresponding to a quantitative trait locus (QTL) of salt tolerance in wheat but was not functionally characterized. Here, we isolated two HKT1;4-type cDNAs from a salt-tolerant durum wheat (Triticum turgidum L. subsp. durum) cultivar, Om Rabia3, and investigated the functional properties of the encoded transporters using a two-electrode voltage-clamp technique, after expression in Xenopus oocytes. Both transporters displayed high selectivity for Na(+), their permeability to other monovalent cations (K(+), Li(+), Cs(+), and Rb(+)) being ten times lower than that to Na(+). Both TdHKT1;4-1 and TdHKT1;4-2 transported Na(+) with low affinity, although the half-saturation of the conductance was observed at a Na(+) concentration four times lower in TdHKT1;4-1 than in TdHKT1;4-2. External K(+) did not inhibit Na(+) transport through these transporters. Quinine slightly inhibited TdHKT1;4-2 but not TdHKT1;4-1. Overall, these data identified TdHKT1;4 transporters as new Na(+)-selective transporters within the HKT family, displaying their own functional features. Furthermore, they showed that important differences in affinity exist among durum wheat HKT1;4 transporters. This suggests that the salt tolerance QTL involving HKT1;4 may be at least in part explained by functional variability among wheat HKT1;4-type transporters.
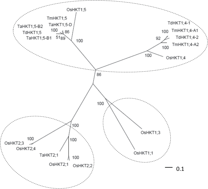
Fig. 1. Phylogenetic relationships between HKT transporters in rice and wheat. The unrooted phylogenetic tree was constructed using full polypeptide sequences aligned with MUSCLE (http://www.bioinformatics.nl/tools/muscle.html; Dereeper et al., 2008), and the neighbour-joining method with 1000 bootstrap replicates, using PhyML software (http://phylogeny.lirmm.fr). The tree was drawn using Dendroscope (Huson et al., 2007). Bootstrap values (as percentages) are indicated at the corresponding nodes. The protein accession numbers are: OsHKT1;1, Q7XPF8.2; OsHKT1;3, Q6H501.1; OsHKT1;4, Q7XPF7.2; OsHKT1;5, Q0JNB6.1; OsHKT2;1, Q0D9S3.1; OsHKT2;2, BAB61791.1; OsHKT2;3, Q8L481.1; OsHKT2;4, Q8L4K5.1; TaHKT1;5-B1, ABG33943; TaHKT1;5-B2, ABG33944; TaHKT1;5-D, ABG33945; TaHKT2;1, AAA52749; TmHKT1;4-A1, ABK41858; TmHKT1;4-A2, ABK41857; TmHKT1;5, ABG33939; TdHKT1;4-1, KF443078; TdHKT1;4-2, KF443079. Os, Oryza sativa; Ta, Triticum aestivum; Td, Triticum turgidum subsp. durum; Tm, Triticum monococcum.
Fig. 2. TdHKT1;4-1 and TdHKT1;4-2 function as monovalent cation transporters with a strong preference for Na+ in Xenopus oocytes. Bath solutions contained the standard background supplemented with NaCl, KCl, RbCl, CsCl, or LiCl, at 3mM. The voltage-clamp protocol consisted of 12 pulses of 1 s, with a voltage increment of 15 mV between pulses. (A) Currents from control (H2O-injected) oocytes plotted against applied voltages. (B, C) Currents flowing through TdHKT1;4-1 (B) and TdHKT1;4-2 (C) transporters versus applied voltages. Data are means±standard error (SE) (n=4) and are representative of five experiments performed on different oocyte batches.
Fig. 3. TdHKT1;4-1 and TdHKT1;4-2 transporters differ in their affinity for Na+. (A, B) Currents flowing through TdHKT1;4-1 (A) or TdHKT1;4-2 (B) transporters versus applied voltages in the presence of varying external Na+ concentrations (0.1, 1, 10, 50, and 100mM). Na+ was provided as glutamate salt. Data are means±SE (n=4 in A and n=5 in B) and are representative of six experiments performed on different oocyte batches. Insets in (A) and (B): I–V relationships in water-injected oocytes belonging to the same batch as HKT-expressing oocytes. Experimental conditions were the same as for HKT-expressing oocytes. Currents are means±SE (n=4 in A and n=3 in B). (C, D) Zero-current potentials through TdHKT1;4-1 (C) and TdHKT1;4-2 (D) versus bath Na+ activity. Current reversal potentials were obtained from the I–V data shown in (A) and (B). (E, F) Variation of TdHKT1;4-1 (E) and TdHKT1;4-2 (F) macroscopic inward conductance with external Na+ concentration. Macroscopic inward conductances were defined as slopes of I–V relationships between the three most negative imposed potentials in each ionic condition. The conductances in (E) and (F) were extracted from the I–V data shown in (A) and (B). Inward conductances plotted against external Na+ concentrations were fitted (solid line) with a Michaelis–Menten equation to determine the apparent half-saturation constant (K
M). Fitted parameters were as follows: K
M ∼3mM and G
max (maximum whole-cell conductance) ~225 µS (E); K
M ~12mM and G
max ∼490 µS (F).
Fig. 4. Effect of external K+ and Li+ on Na+ transport by TdHKT1;4-1 (A, C) and TdHKT1;4-2 (B, D). Bath solutions contained 0.1mM (left panels) or 3mM (right panels) Na+ (glutamate salts). They were or were not supplemented with KCl (A, B) or LiCl (C, D), with concentration of the added salt being 30mM (left panels) or 50mM (right panels). Data are means±SE (n=7 in A, n= 6 in B, n= 5 in C, n=8 in D) and are representative of two experiments performed on different oocyte batches.
Fig. 5. Effect of potential inhibitors on Na+ transport activity in TdHKT1;4-1 (A, C) and TdHKT1;4-2 (B, D). Control (1 Na) external solution contained 1mM Na+ as glutamate salt. Currents were recorded successively in the control solution and in the same solution but supplemented with 1mM spermine or 1mM spermidine (A, B) or with 500 µM amiloride or 500 µM quinine (C, D). Data are means±SE (n=7 in A, n=3 in B, n=5 in C and D).
Alcázar,
Polyamines: molecules with regulatory functions in plant abiotic stress tolerance.
2010, Pubmed
Alcázar,
Polyamines: molecules with regulatory functions in plant abiotic stress tolerance.
2010,
Pubmed Apse,
Salt tolerance conferred by overexpression of a vacuolar Na+/H+ antiport in Arabidopsis.
1999,
Pubmed Apse,
Na+ transport in plants.
2007,
Pubmed Apse,
Vacuolar cation/H+ exchange, ion homeostasis, and leaf development are altered in a T-DNA insertional mutant of AtNHX1, the Arabidopsis vacuolar Na+/H+ antiporter.
2003,
Pubmed Brini,
Overexpression of wheat Na+/H+ antiporter TNHX1 and H+-pyrophosphatase TVP1 improve salt- and drought-stress tolerance in Arabidopsis thaliana plants.
2007,
Pubmed Byrt,
HKT1;5-like cation transporters linked to Na+ exclusion loci in wheat, Nax2 and Kna1.
2007,
Pubmed Corratgé-Faillie,
Potassium and sodium transport in non-animal cells: the Trk/Ktr/HKT transporter family.
2010,
Pubmed Davenport,
The Na+ transporter AtHKT1;1 controls retrieval of Na+ from the xylem in Arabidopsis.
2007,
Pubmed Davenport,
A weakly voltage-dependent, nonselective cation channel mediates toxic sodium influx in wheat.
2000,
Pubmed Demidchik,
Sodium fluxes through nonselective cation channels in the plasma membrane of protoplasts from Arabidopsis roots.
2002,
Pubmed Dereeper,
Phylogeny.fr: robust phylogenetic analysis for the non-specialist.
2008,
Pubmed Dubcovsky,
Mapping of the K(+)/Na (+) discrimination locus Kna1 in wheat.
1996,
Pubmed Dvořak,
Enhancement of the salt tolerance of Triticum turgidum L. by the Kna1 locus transferred from the Triticum aestivum L. chromosome 4D by homoeologous recombination.
1994,
Pubmed Garciadeblás,
Sodium transport and HKT transporters: the rice model.
2003,
Pubmed Geiger,
Activity of guard cell anion channel SLAC1 is controlled by drought-stress signaling kinase-phosphatase pair.
2009,
Pubmed
,
Xenbase Gorham,
Chromosomal location of a K/Na discrimination character in the D genome of wheat.
1987,
Pubmed Gorham,
Partial characterization of the trait for enhanced K(+)-Na (+) discrimination in the D genome of wheat.
1990,
Pubmed Haro,
HKT1 mediates sodium uniport in roots. Pitfalls in the expression of HKT1 in yeast.
2005,
Pubmed Hauser,
A conserved primary salt tolerance mechanism mediated by HKT transporters: a mechanism for sodium exclusion and maintenance of high K(+)/Na(+) ratio in leaves during salinity stress.
2010,
Pubmed Horie,
Rice OsHKT2;1 transporter mediates large Na+ influx component into K+-starved roots for growth.
2007,
Pubmed Huang,
Comparative mapping of HKT genes in wheat, barley, and rice, key determinants of Na+ transport, and salt tolerance.
2008,
Pubmed Huang,
A sodium transporter (HKT7) is a candidate for Nax1, a gene for salt tolerance in durum wheat.
2006,
Pubmed Huson,
Dendroscope: An interactive viewer for large phylogenetic trees.
2007,
Pubmed James,
Impact of ancestral wheat sodium exclusion genes Nax1 and Nax2 on grain yield of durum wheat on saline soils.
2012,
Pubmed James,
Physiological characterization of two genes for Na+ exclusion in durum wheat, Nax1 and Nax2.
2006,
Pubmed James,
Major genes for Na+ exclusion, Nax1 and Nax2 (wheat HKT1;4 and HKT1;5), decrease Na+ accumulation in bread wheat leaves under saline and waterlogged conditions.
2011,
Pubmed Kader,
Expressions of OsHKT1, OsHKT2, and OsVHA are differentially regulated under NaCl stress in salt-sensitive and salt-tolerant rice (Oryza sativa L.) cultivars.
2006,
Pubmed Lin,
QTLs for Na+ and K+ uptake of the shoots and roots controlling rice salt tolerance.
2004,
Pubmed Lindsay,
A locus for sodium exclusion (Nax1), a trait for salt tolerance, mapped in durum wheat.
2004,
Pubmed Mäser,
Phylogenetic relationships within cation transporter families of Arabidopsis.
2001,
Pubmed Munns,
Wheat grain yield on saline soils is improved by an ancestral Na⁺ transporter gene.
2012,
Pubmed
,
Xenbase Munns,
Mechanisms of salinity tolerance.
2008,
Pubmed Olías,
The plasma membrane Na+/H+ antiporter SOS1 is essential for salt tolerance in tomato and affects the partitioning of Na+ between plant organs.
2009,
Pubmed Pardo,
Alkali cation exchangers: roles in cellular homeostasis and stress tolerance.
2006,
Pubmed Platten,
Nomenclature for HKT transporters, key determinants of plant salinity tolerance.
2006,
Pubmed Ren,
A rice quantitative trait locus for salt tolerance encodes a sodium transporter.
2005,
Pubmed Rengasamy,
World salinization with emphasis on Australia.
2006,
Pubmed Rodríguez-Rosales,
Plant NHX cation/proton antiporters.
2009,
Pubmed Rubio,
Sodium-driven potassium uptake by the plant potassium transporter HKT1 and mutations conferring salt tolerance.
1995,
Pubmed
,
Xenbase Rus,
Natural variants of AtHKT1 enhance Na+ accumulation in two wild populations of Arabidopsis.
2006,
Pubmed Schulze,
A pharmacological analysis of high-affinity sodium transport in barley (Hordeum vulgare L.): a 24Na+/42K+ study.
2012,
Pubmed Shabala,
Polyamines prevent NaCl-induced K+ efflux from pea mesophyll by blocking non-selective cation channels.
2007,
Pubmed Shi,
The putative plasma membrane Na(+)/H(+) antiporter SOS1 controls long-distance Na(+) transport in plants.
2002,
Pubmed Sunarpi,
Enhanced salt tolerance mediated by AtHKT1 transporter-induced Na unloading from xylem vessels to xylem parenchyma cells.
2005,
Pubmed Wu,
SOS1, a Genetic Locus Essential for Salt Tolerance and Potassium Acquisition.
1996,
Pubmed Zhao,
Polyamines improve K+/Na+ homeostasis in barley seedlings by regulating root ion channel activities.
2007,
Pubmed