Click here to close
Hello! We notice that you are using Internet Explorer, which is not supported by Xenbase and may cause the site to display incorrectly.
We suggest using a current version of Chrome,
FireFox, or Safari.
Fig. 1. Pedigree of the family. The arrow denotes the proband, an infant who died while asleep. Men are represented by squares and women by circles. The lozenge labeled IV.4 denotes a fetus that died intra uterine. A slash over a symbol denotes deceased individual, gray symbols denote carriers of the R148W variant, white symbols denote either non-carriers or not determined (see Table 1). Double slashes denote divorced or separated couples. For clarity, individuals are given numbers, the roman part of which stands for the generation and the Latin one for the rank in our database. Further details are presented in Table 1.
Fig. 2. ECG evidence for TdP in the Polish patient. A and B: Extracts from a Holter recording of mutation carrier IV:9, from the family in Fig. 1, taken at high (A) and at low (B) heart rates, showing split T waves, more conspicuous at low heart rates. Incomplete adaptation of QT interval at high rate is revealed by P wave occurring before completion of T wave (arrows in A). C and D: ECG recording at rest. C: Leads V1 to V3, D: Leads V4 to V6. In C, note the third degree AV block with a regular PP interval at 0.72 s (P waves denoted by arrows and P), a regular RR interval at 1.16 s (R symbols), and a QT duration of 430 ms (QTc of 400 ms). Split T waves in V3 lead are denoted by * when unambiguous. E: Polymorphic ventricular tachycardia episode recorded in the same patient.
Fig. 3. Identification and in vitro expression of the mutants. A: Chromatogram showing the single point variation C > T found at position 442 in the nucleotide sequence of the hERG gene (arrow). B: Example of a Western blot analysis of hERG proteins in HEK293 cells. Note the presence of the core-glycosylated form (cg) and of the fully glycosylated form (fg) in protein extracts from cells transfected with 1 μg of the WT/hERG cDNA (left lane), or with 1 μg of the mutant cDNA (right lane) or their equimolar mixture (0.5 μg of each, middle lane). C: Quantitative analysis of the Western blots in B. Densities of the fg spots for each of the three lanes were normalized to that of the WT lane. The bar graph reports mean ± SEM values of the relative densities of the fg spots from 3 separate experiments.
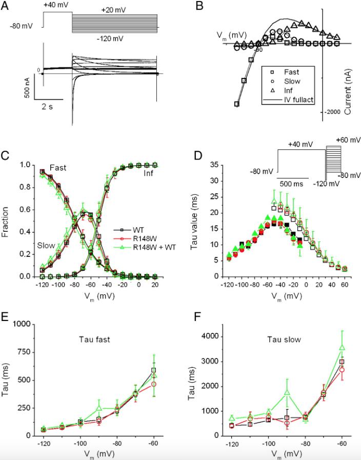
Fig. 4. Representative recordings of currents from Xenopus oocytes injected with 5 ng hERG/WT mRNA (A), 5 ng hERG/R148W mRNA (B), a mixture of 2.5 ng WT and 2.5 ng R148W mRNAs (C) or injected with water alone (D). The upper panel illustrates the voltage-clamp protocol used. Sampling frequency was 1 kHz.
The current amplitudes measured at the end of pulse P1 (IendP1) or at the peak of current during pulse P2 (IpeakP2) were corrected from endogenous current (see Methods) and plotted versus voltage of pulse P1 in panels E and F respectively. In panel F, symbols (*) denote significant difference (p < 0.05) in average current amplitudes between oocytes co-injected with WT and R148W hERG and those injected with WT alone G: Time constant of activation versus voltage as evaluated from fitting an exponential function to the time course of current during pulse P1. H: Plots of the steady-state activation and apparent rectification variables recalculated using the parameter values as derived from the ensemble fit of IendP1 and IpeakP2 currents versus voltage data (see Methods and (Lin et al., 2008)). (n = 13â21).
Fig. 6. Change of the human action potential duration (upper panel) and the hERG current (lower panel) when the hERG conductance was reduced by 29% (gray line) versus the control conditions (black line), as predicted by the used model of the human ventricular myocyte (see Methods); stimulation at 1 Hz.